Providing Quality Family Planning Services: Recommendations of CDC and the U.S. Office of Population Affairs
Please note: An update has been published for this report. To view the update, please click here.
Corresponding preparers: Loretta Gavin, PhD, Division of Reproductive Health, National Center for Chronic Disease Prevention and Health Promotion, CDC. Telephone: 770-488-6284; E-mail: lcg6@cdc.gov; Susan Moskosky, MS, Office of Population Affairs, US Department of Health and Human Services. Telephone: 240-453-2818; E-mail: susan.moskosky@hhs.gov.
Summary
This report provides recommendations developed collaboratively by CDC and the Office of Population Affairs (OPA) of the U.S. Department of Health and Human Services (HHS). The recommendations outline how to provide quality family planning services, which include contraceptive services, pregnancy testing and counseling, helping clients achieve pregnancy, basic infertility services, preconception health services, and sexually transmitted disease services. The primary audience for this report is all current or potential providers of family planning services, including those working in service sites that are dedicated to family planning service delivery as well as private and public providers of more comprehensive primary care.
The United States continues to face substantial challenges to improving the reproductive health of the U.S. population. Nearly one half of all pregnancies are unintended, with more than 700,000 adolescents aged 15–19 years becoming pregnant each year and more than 300,000 giving birth. One of eight pregnancies in the United States results in preterm birth, and infant mortality rates remain high compared with those of other developed countries.
This report can assist primary care providers in offering family planning services that will help women, men, and couples achieve their desired number and spacing of children and increase the likelihood that those children are born healthy. The report provides recommendations for how to help prevent and achieve pregnancy, emphasizes offering a full range of contraceptive methods for persons seeking to prevent pregnancy, highlights the special needs of adolescent clients, and encourages the use of the family planning visit to provide selected preventive health services for women, in accordance with the recommendations for women issued by the Institute of Medicine and adopted by HHS.
Introduction
The United States continues to face challenges to improving the reproductive health of the U.S. population. Nearly half (49%) of all pregnancies are unintended (1). Although adolescent birth rates declined by more than 61% during 1991–2012, the United States has one of the highest adolescent pregnancy rates in the developed world, with >700,000 adolescents aged 15–19 years becoming pregnant each year and >300,000 giving birth (2,3). Approximately one of eight pregnancies in the United States results in a preterm birth, and infant mortality rates remain high compared with other developed countries (3,4). Moreover, all of these outcomes affect racial and ethnic minority populations disproportionately (1–4).
Family planning services can help address these and other public health challenges by providing education, counseling, and medical services (5). Family planning services include the following:
- providing contraception to help women and men plan and space births, prevent unintended pregnancies, and reduce the number of abortions;
- offering pregnancy testing and counseling;
- helping clients who want to conceive;
- providing basic infertility services;
- providing preconception health services to improve infant and maternal outcomes and improve women's and men's health; and
- providing sexually transmitted disease (STD) screening and treatment services to prevent tubal infertility and improve the health of women, men, and infants.
This report provides recommendations developed collaboratively by CDC and the Office of Population Affairs (OPA) of the U.S. Department of Health and Human Services (HHS). The recommendations outline how to provide family planning services by:
- defining a core set of family planning services for women and men,
- describing how to provide contraceptive and other clinical services, serve adolescents, and perform quality improvements, and
- encouraging the use of the family planning visit to provide selected preventive health services for women, in accordance with the recommendations for women issued by the Institute of Medicine (IOM) and adopted by HHS (6).
The collaboration between CDC and OPA drew on the strengths of both agencies. CDC has a long-standing history of developing evidence-based recommendations for clinical care, and OPA's Title X Family Planning Program (7) has served as the national leader in direct family planning service delivery since the Title X program was established in 1970.
This report provides recommendations for providing care to clients of reproductive age who are in need of family planning services. These recommendations are intended for all current or potential providers of family planning services, including those funded by the Title X program.
Current Context of Family Planning Services
Women of reproductive age often report that their family planning provider is also their usual source of health care (8). As the U.S. health-care system evolves in response to increased efforts to expand health insurance coverage, contain costs, and emphasize preventive care (9), providers of family planning services will face new challenges and opportunities in care delivery. For example, they will have increased opportunities to serve new clients and to serve as gateways for their clients to other essential health-care services. In addition, primary care and other providers who provide a range of health-care services will be expected to integrate family planning services for all persons of reproductive age, including those whose primary reason for their health-care visit might not be family planning. Strengthened, multidirectional care coordination also will be needed to improve health outcomes. For example, this type of care coordination will be needed with clients referred to specialist care after initial screening at a family planning visit, as well as with specialists referring clients with family planning needs to family planning providers.
Defining Quality in Family Planning Service Delivery
The central premise underpinning these recommendations is that improving the quality of family planning services will lead to improved reproductive health outcomes (10–12). IOM defines health-care quality as the extent to which health-care services improve health outcomes in a manner that is consistent with current professional knowledge (10,13). According to IOM, quality health care has the following attributes:
- Safety. These recommendations integrate other CDC recommendations about which contraceptive methods can be provided safely to women with various medical conditions, and integrate CDC and U.S. Preventive Services Task Force (USPSTF) recommendations on STD, preconception, and related preventive health services.
- Effectiveness. These recommendations support offering a full range of Food and Drug Administration (FDA)–approved contraceptive methods as well as counseling that highlights the effectiveness of contraceptive methods overall and, in specific patient situations, draws attention to the effectiveness of specific clinical preventive health services and identifies clinical preventive health services for which the potential harms outweigh the benefits (i.e., USPSTF "D" recommendations).
- Client-centered approach. These recommendations encourage taking a client-centered approach by 1) highlighting that the client's primary purpose for visiting the service site must be respected, 2) noting the importance of confidential services and suggesting ways to provide them, 3) encouraging the availability of a broad range of contraceptive methods so that clients can make a selection based on their individual needs and preferences, and 4) reinforcing the need to deliver services in a culturally competent manner so as to meet the needs of all clients, including adolescents, those with limited English proficiency, those with disabilities, and those who are lesbian, gay, bisexual, transgender, or questioning their sexual identity (LGBTQ). Organizational policies, governance structures, and individual attitudes and practices all contribute to the cultural competence of a health-care entity and its staff. Cultural competency within a health-care setting refers to attitudes, practices, and policies that enable professionals to work effectively in cross-cultural situations (14–16).
- Timeliness. These recommendations highlight the importance of ensuring that services are provided to clients in a timely manner.
- Efficiency. These recommendations identify a core set of services that providers can focus on delivering, as well as ways to maximize the use of resources.
- Accessibility. These recommendations address how to remove barriers to contraceptive use, use the family planning visit to provide access to a broader range of primary care and behavioral health services, use the primary care visit to provide access to contraceptive and other family planning services, and strengthen links to other sources of care.
- Equity. These recommendations highlight the need for providers of family planning services to deliver high-quality care to all clients, including adolescents, LGBTQ persons, racial and ethnic minorities, clients with limited English proficiency, and persons living with disabilities.
- Value. These recommendations highlight services (i.e., contraception and other clinical preventive services) that have been shown to be very cost-effective (17–19).
Methods
Recommendations Development Process
The recommendations were developed jointly under the auspices of CDC's Division of Reproductive Health and OPA, in consultation with a wide range of experts and key stakeholders. More information about the processes used to conduct systematic reviews, the role of technical experts in reviewing the evidence, and the process of using the evidence to develop recommendations is provided (Appendix A). A multistage process was used to develop the recommendations that drew on established procedures for developing clinical guidelines (20,21). First, an Expert Work Group* was formed comprising family planning clinical providers, program administrators, and representatives from relevant federal agencies and professional medical associations to help define the scope of the recommendations. Next, literature about three priority topics (i.e., counseling and education, serving adolescents, and quality improvement) was reviewed by using the USPSTF methodology for conducting systematic reviews (22). The results were presented to three technical panels† comprising subject matter experts (one panel for each priority topic) who considered the quality of the evidence and made suggestions for what recommendations might be supported on the basis of the evidence. In a separate process, existing clinical recommendations on women's and men's preventive services were compiled from more than 35 federal and professional medical associations, and these results were presented to two technical panels of subject matter experts, one that addressed women's clinical services and one that addressed men's clinical services. The panels provided individual feedback about which clinical preventive services should be offered in a family planning setting and which clinical recommendations should receive the highest consideration.
CDC and OPA used the input from the subject matter experts to develop a set of core recommendations and asked the Expert Work Group to review them. The members of the Expert Work Group were more familiar with the family planning service delivery context than the members of the Technical Panel and thus could better comment on the feasibility and appropriateness of the recommendations, as well as the supporting evidence. The Expert Work Group considered the core recommendations by using the following criteria: 1) the quality of the evidence; 2) the positive and negative consequences of implementing the recommendations on health outcomes, costs or cost-savings, and implementation challenges; and 3) the relative importance of these consequences, (e.g., the likelihood that implementation of the recommendation will have a substantial effect on health outcomes might be considered more than the logistical challenges of implementing it) (20). In certain cases, when the evidence from the literature reviews was inconclusive or incomplete, recommendations were made on the basis of expert opinion. Finally, CDC and OPA staff considered the individual feedback from Expert Work Group members when finalizing the core recommendations and writing the recommendations document. A description of how the recommendations link to the evidence is provided together with the rationale for the inclusion of each recommendation in this report (Appendix B).
The evidence used to prepare these recommendations will appear in background papers that will be published separately. Resources that will help providers implement the recommendations will be provided through a web-based tool kit that will be available at http://www.hhs.gov/opa.
Audience for the Recommendations
The primary audience for this report is all providers or potential providers of family planning services to clients of reproductive age, including providers working in clinics that are dedicated to family planning service delivery, as well as private and public providers of more comprehensive primary care. Providers of dedicated family planning services might be less familiar with the specific recommendations for the delivery of preconception services. Providers of more comprehensive primary care might be less familiar with the delivery of contraceptive services, pregnancy testing and counseling, and services to help clients achieve pregnancy.
This report can be used by medical directors to write clinical protocols that describe how care should be provided. Job aids and other resources for use in service sites are being developed and will be made available when ready through OPA's website (http://www.hhs.gov/opa).
In this report, the term "provider" refers to any staff member who is involved in providing family planning services to a client. This includes physicians, physician assistants, nurse practitioners, nurse-midwives, nursing staff, and health educators. The term "service site" represents the numerous settings in which family planning services are delivered, which include freestanding service sites, community health centers, private medical facilities, and hospitals. A list of special terms used in this report is provided (Box 1).
The recommendations are designed to guide general clinical practice; however, health-care providers always should consider the individual clinical circumstances of each person seeking family planning services. Similarly, these recommendations might need to be adapted to meet the needs of particular populations, such as clients who are HIV-positive or who are substance users.
Organization of the Recommendations
This report is divided into nine sections. An initial section provides an overview of steps to assess the needs of a client and decide what family planning services to offer. Subsequent sections describe how to provide each of the following services: contraceptive services, pregnancy testing and counseling, helping clients achieve pregnancy, basic infertility services, preconception health services, STD services and related preventive health services. A final section on quality improvement describes actions that all providers of family planning services should consider to ensure that services are of high quality. More detailed information about selected topics addressed in the recommendations is provided (Appendices A–F).
These recommendations focus on the direct delivery of care to individual clients. However, parallel steps might need to be taken to maintain the systems required to support the provision of quality services for all clients (e.g., record-keeping procedures that preserve client confidentiality, procedures that improve efficiency and reduce clients' wait time, staff training to ensure that all clients are treated with respect, and the establishment and maintenance of a strong system of care coordination and referrals).
Client Care
Family planning services are embedded within a broader framework of preventive health services (Figure 1). In this report, health services are divided into three main categories:
- Family planning services. These include contraceptive services for clients who want to prevent pregnancy and space births, pregnancy testing and counseling, assistance to achieve pregnancy, basic infertility services, STD services (including HIV/AIDS), and other preconception health services (e.g., screening for obesity, smoking, and mental health). STD/HIV and other preconception health services are considered family planning services because they improve women's and men's health and can influence a person's ability to conceive or to have a healthy birth outcome.
- Related preventive health services. These include services that are considered to be beneficial to reproductive health, are closely linked to family planning services, and are appropriate to deliver in the context of a family planning visit but that do not contribute directly to achieving or preventing pregnancy (e.g., breast and cervical cancer screening).
- Other preventive health services. These include preventive health services for women that were not included above (6), as well as preventive services for men. Screening for lipid disorders, skin cancer, colorectal cancer, or osteoporosis are examples of this type of service. Although important in the context of primary care, these have no direct link to family planning services.
Providers of family planning services should be trained and equipped to offer all family planning and related preventive health services so that they can provide optimal care to clients, with referral for specialist care, as needed. Other preventive health services should be available either on-site or by referral, but these recommendations do not address this category of services. Information about preventive services that are beyond the scope of this report is available at http://www.uspreventiveservicestaskforce.org.
Determining the Client's Need for Services
These recommendations apply to two types of encounters with women and men of reproductive age. In the first type of encounter, the primary reason for a client's visit to a health-care provider is related to preventing or achieving pregnancy, (i.e., contraceptive services, pregnancy testing and counseling, or becoming pregnant). Other aspects of managing pregnancy (e.g., prenatal and delivery care ) are not addressed in these recommendations. For clients seeking to prevent or achieve pregnancy, providers should assess whether the client needs other related services and offer them to the client. In the second type of encounter, the primary reason for a client's visit to a health-care provider is not related to preventing or achieving pregnancy. For example, the client might come in for acute care (e.g., a male client coming in for STD symptoms or as a contact of a person with an STD), for chronic care, or for another preventive service. In this situation, providers not only should address the client's primary reason for the visit but also assess the client's need for services related to preventing or achieving pregnancy.
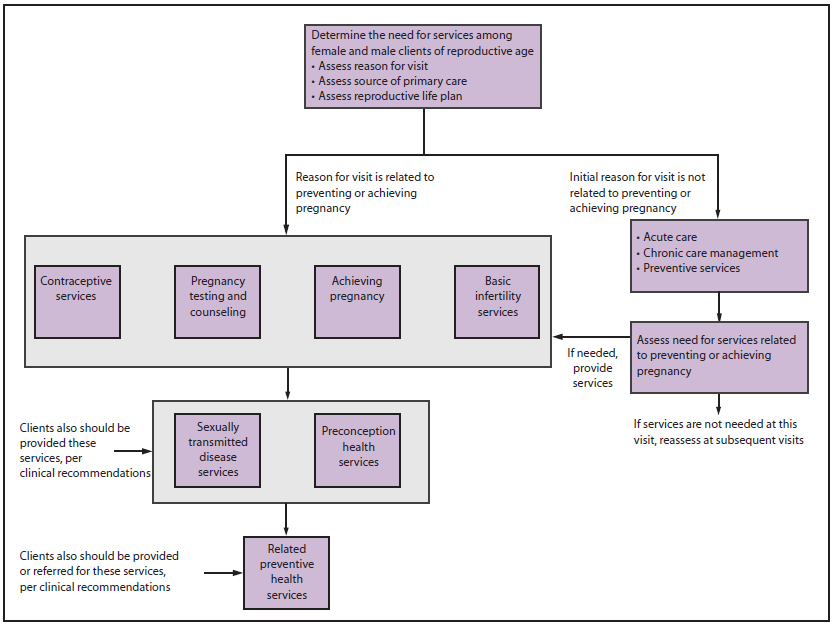
A clinical pathway of family planning services for women and men of reproductive age is provided (Figure 2). The following questions can help providers determine what family planning services are most appropriate for a given visit.
- What is the client's reason for the visit? It is essential to understand the client's goals for the visit and address those needs to the extent possible.
- Does the client have another source of primary health care? Understanding whether a provider is the main source of primary care for a client will help identify what preventive services a provider should offer. If a provider is the client's main source of primary care, it will be important to assess the client's needs for the other services listed in this report. If the client receives ongoing primary care from another provider, the provider should confirm that the client's preventive health needs are met while avoiding the delivery of duplicative services.
- What is the client's reproductive life plan? An assessment should be made of the client's reproductive life plan, which outlines personal goals about becoming pregnant (23–25) (Box 2).The provider should avoid making assumptions about the client's needs based on his or her characteristics, such as sexual orientation or disabilities. For clients whose initial reason for coming to the service site was not related to preventing or achieving pregnancy, asking questions about his or her reproductive life plan might help identify unmet reproductive health-care needs. Identifying a need for contraceptive services might be particularly important given the high rate of unintended pregnancy in the United States.
- If the client does not want a child at this time and is sexually active, then offer contraceptive services.
- If the client desires pregnancy testing, then provide pregnancy testing and counseling.
- If the client wants to have a child now, then provide services to help the client achieve pregnancy.
- If the client wants to have a child and is experiencing difficulty conceiving, then provide basic infertility services.
- Does the client need preconception health services? Preconception health services (such as screening for obesity, smoking, and mental health) are a subset of all preventive services for women and men. Preconception health care is intended to promote the health of women and men of reproductive age before conception, with the goal of improving pregnancy-related outcomes (24). Preconception health services are also important because they improve the health of women and men, even if they choose not to become pregnant. The federal and professional medical recommendations cited in this report should be followed when determining which preconception health services a client might need.
- Does the client need STD services? The need for STD services, including HIV/AIDS testing, should be considered at every visit. Many clients requesting contraceptive services also might meet the criteria for being at risk of one or more STDs. Screening for chlamydia and gonorrhea is especially important in a family planning context because these STDs contribute to tubal infertility if left untreated. STD services are also necessary to maximize preconception health. The federal recommendations cited in this report should be followed when determining which STD services a client might need. Aspects of managing symptomatic STDs are not addressed in these recommendations.
- What other related preventive health services does the client need? Whether the client needs related preventive health services, such as breast and cervical cancer screening for female clients, should be assessed. The federal and professional medical recommendations cited in this report should be followed when determining which related preventive health services a client might need.
The individual client's needs should be considered when determining what services to offer at a given visit. It might not be feasible to deliver all the needed services in a single visit, and they might need to be delivered over the course of several visits. Providers should tailor services to meet the specific needs of the population they serve. For example, clients who are trying to achieve pregnancy and those at high risk of unintended pregnancy should be given higher priority for preconception health services. In some cases, the provider will deliver the initial screening service but then refer to another provider for further diagnosis or follow-up care.
The delivery of preconception, STD, and related preventive health services should not become a barrier to a client's ability to receive services related to preventing or achieving pregnancy. For these clients, receiving services related to preventing or achieving pregnancy is the priority; if other family planning services cannot be delivered at the initial visit, then follow-up visits should be scheduled.
In addition, professional recommendations for how to address the needs of diverse clients, such as LGBTQ persons (26–32) or persons with disabilities (33), should be consulted and integrated into procedures, as appropriate. For example, as noted before, providers should avoid making assumptions about a client's gender identity, sexual orientation, race, or ethnicity; all requests for services should be treated without regard to these characteristics. Similarly, services for adolescents should be provided in a "youth-friendly" manner, which means that they are accessible, equitable, acceptable, appropriate, comprehensive, effective, and efficient for youth, as recommended by the World Health Organization (34).
Contraceptive Services
Providers should offer contraceptive services to clients who wish to delay or prevent pregnancy. Contraceptive services should include consideration of a full range of FDA-approved contraceptive methods, a brief assessment to identify the contraceptive methods that are safe for the client, contraceptive counseling to help a client choose a method of contraception and use it correctly and consistently, and provision of one or more selected contraceptive method(s), preferably on site, but by referral if necessary. Contraceptive counseling is defined as a process that enables clients to make and follow through on decisions about their contraceptive use. Education is an integral component of the contraceptive counseling process that helps clients to make informed decisions and obtain the information they need to use contraceptive methods correctly.
Key steps in providing contraceptive services, including contraceptive counseling and education, have been outlined (Box 3). These key steps are in accordance with the five principles of quality counseling (Appendix C). To help a client who is initiating or switching to a new method of contraception, providers should follow these steps. These steps most likely will be implemented iteratively when working with a client and should help clients adopt, change, or maintain contraceptive use.
Step 1. Establish and maintain rapport with the client. Providers should strive to establish and maintain rapport. Strategies to achieve these goals include the following:
- using open-ended questions;
- demonstrating expertise, trustworthiness, and accessibility;
- ensuring privacy and confidentiality;
- explaining how personal information will be used;
- encouraging the client to ask questions and share information;
- listening to and observing the client; and
- being encouraging and demonstrating empathy and acceptance.
Step 2. Obtain clinical and social information from the client. Providers should ask clients about their medical history to identify methods that are safe. In addition, to learn more about factors that might influence a client's choice of a contraceptive method, providers should confirm the client's pregnancy intentions or reproductive life plan, ask about the client's contraceptive experiences and preferences, and conduct a sexual health assessment. When available, standardized tools should be used.
- Medical history. A medical history should be taken to ensure that methods of contraception being considered by a client are safe for that particular client. For a female client, the medical history should include menstrual history (including last menstrual period, menstrual frequency, length and amount of bleeding, and other patterns of uterine/vaginal bleeding), gynecologic and obstetrical history, contraceptive use, allergies, recent intercourse, recent delivery, miscarriage, or termination, and any relevant infectious or chronic health condition and other characteristics and exposures (e.g., age, postpartum, and breastfeeding) that might affect the client's medical eligibility criteria for contraceptive methods (35). Clients considering combined hormonal contraception should be asked about smoking tobacco, in accordance with CDC guidelines on contraceptive use (35). Additional details about the methods of contraception that are safe to use for female clients with specific medical conditions and characteristics (e.g., hypertension) are addressed in previously published guidelines (35). For a male client, a medical history should include use of condoms, known allergies to condoms, partner use of contraception, recent intercourse, whether his partner is currently pregnant or has had a child, miscarriage, or termination, and the presence of any infectious or chronic health condition. However, the taking of a medical history should not be a barrier to making condoms available in the clinical setting (i.e., a formal visit should not be a prerequisite for a client to obtain condoms).
- Pregnancy intention or reproductive life plan. Each client should be encouraged to clarify decisions about her or his reproductive life plan (i.e., whether the client wants to have any or more children and, if so, the desired timing and spacing of those children) (24).
- Contraceptive experiences and preferences. Method-specific experiences and preferences should be assessed by asking questions such as, "What method(s) are you currently using, if any?"; "What methods have you used in the past?"; "Have you previously used emergency contraception?"; "Did you use contraception at last sex?"; "What difficulties did you experience with prior methods if any (e.g., side effects or noncompliance)?"; "Do you have a specific method in mind?"; and "Have you discussed method options with your partner, and does your partner have any preferences for which method you use?" Male clients should be asked if they are interested in vasectomy.
- Sexual health assessment. A sexual history and risk assessment that considers the client's sexual practices, partners, past STD history, and steps taken to prevent STDs (36) is recommended to help the client select the most appropriate method(s) of contraception. Correct and consistent condom use is recommended for those at risk for STDs. CDC recommendations for how to conduct a sexual health assessment have been summarized (Box 4).
Step 3. Work with the client interactively to select the most effective and appropriate contraceptive method. Providers should work with the client interactively to select an effective and appropriate contraceptive method. Specifically, providers should educate the client about contraceptive methods that the client can safely use, and help the client consider potential barriers to using the method(s) under consideration. Use of decision aids (e.g., computerized programs that help a client to identify a range of methods that might be appropriate for the client based on her physical characteristics such as health conditions or preferences about side effects) before or while waiting for the appointment can facilitate and maximize the utility of the time spent on this step.
Providers should inform clients about all contraceptive methods that can be used safely. Before the health-care visit, clients might have only limited information about all or specific methods of contraception (37). A broad range of methods, including long-acting reversible contraception (i.e., intrauterine devices [IUDs] and implants), should be discussed with all women and adolescents, if medically appropriate.
Providers are encouraged to present information on potential reversible methods of contraception by using a tiered approach (i.e., presenting information on the most effective methods first, before presenting information on less effective methods) (38,39). This information should include an explanation that long-acting reversible contraceptive methods are safe and effective for most women, including those who have never given birth and adolescents (35). Information should be tailored and presented to ensure a client-centered approach. It is not appropriate to omit presenting information on a method solely because the method is not available at the service site. If not all methods are available at the service site, it is important to have strong referral links in place to other providers to maximize opportunities for clients to obtain their preferred method that is medically appropriate.
For clients who have completed childbearing or do not plan to have children, permanent sterilization (female or male) is an option that may be discussed. Both female and male sterilization are safe, are highly effective, and can be performed in an office or outpatient surgery setting (40,41). Women and men should be counseled that these procedures are not intended to be reversible and that other highly effective, reversible methods of contraception (e.g., implants or IUDs) might be an alternative if they are unsure about future childbearing. Clients interested in sterilization should be referred to an appropriate source of care if the provider does not perform the procedure.
When educating clients about contraceptive methods that the clients can use safely, providers should ensure that clients understand the following:
- Method effectiveness. A contraceptive method's rate of typical effectiveness, or the percentage of women experiencing an unintended pregnancy during the first year of typical use, is an important consideration (Figure 3; Appendix D) (38,42).
- Correct use of the method. The mode of administration and understanding how to use the method correctly might be important considerations for the client when choosing a method. For example, receiving a contraceptive injection every 3 months might not be acceptable to a woman who fears injections. Similarly, oral contraceptives might not be acceptable to a woman who is concerned that she might not be able to remember to take a pill every day.
- Noncontraceptive benefits. Many contraceptives have noncontraceptive benefits, in addition to preventing pregnancy, such as reducing heavy menstrual bleeding. Although the noncontraceptive benefits are not generally the major determinant for selecting a method, awareness of these benefits can help clients decide between two or more suitable methods and might enhance the client's motivation to use the method correctly and consistently.
- Side effects. Providers should inform the client about risks and side effects of the method(s) under consideration, help the client understand that certain side effects of contraceptive methods might disappear over time, and encourage the client to weigh the experience of coping with side effects against the experience and consequences of an unintended pregnancy. The provider should be prepared to discuss and correct misperceptions about side effects. Clients also should be informed about warning signs for rare, but serious, adverse events with specific contraceptive methods, such as stroke and venous thromboembolism with use of combined hormonal methods.
- Protection from STDs, including HIV. Clients should be informed that contraceptive methods other than condoms offer no protection against STDs, including HIV. Condoms, when used correctly and consistently, help reduce the risk of STDs, including HIV, and provide protection against pregnancy. Dual protection (i.e., protection from both pregnancy and STDs) is important for clients at risk of contracting an STD, such as those with multiple or potentially infected partner(s). Dual protection can be achieved through correct and consistent use of condoms with every act of sexual intercourse, or correct and consistent use of a condom to prevent infection plus another form of contraception to prevent pregnancy. (For more information about preventing and treating STDs, see STD Services.)
When educating clients about the range of contraceptive methods, providers should ensure that clients have information that is medically accurate, balanced, and provided in a nonjudgmental manner. To assist clients in making informed decisions, providers should educate clients in a manner that can be readily understood and retained. The content, format, method, and medium for delivering education should be evidence-based (see Appendix E).
When working with male clients, when appropriate, providers should discuss information about female-controlled methods (including emergency contraception) encourage discussion of contraception with partners, and provide information about how partners can access contraceptive services. Male clients should also be reminded that condoms should be used correctly and consistently to reduce risk of STDs, including HIV.
When working with any client, encourage partner communication about contraception, as well as understanding partner barriers (e.g., misperceptions about side effects) and facilitators (e.g., general support) of contraceptive use (43–46).
The provider should help the client consider potential barriers to using the method(s) under consideration. This includes consideration of the following factors:
- Social-behavioral factors. Social-behavioral factors might influence the likelihood of correct and consistent use of contraception (47). Providers should help the client consider the advantages and disadvantages of the method(s) being considered, the client's feelings about using the method(s), how her or his partner is likely to respond, the client's peers' perceptions of the method(s), and the client's confidence in being able to use the method correctly and consistently (e.g., using a condom during every act of intercourse or remembering to take a pill every day) (37).
- Intimate partner violence and sexual violence. Current and past intimate partner sexual or domestic violence might impede the correct and consistent use of contraception, and might be a consideration when choosing a method (47–49). For example, an IUD might be preferred because it does not require the partner's participation. The medical history might provide information on signs of current or past violence and, if not, providers should ask clients about relationship issues that might be potential barriers to contraceptive use. In addition, clients experiencing intimate partner violence or sexual violence should be referred for appropriate care.
- Mental health and substance use behaviors. Mental health (e.g., depression, anxiety disorders, and other mental disorders) and substance use behaviors (e.g., alcohol use, prescription abuse, and illicit drug use) might affect a client's ability to correctly and consistently use contraception (47,50). The medical history might provide information about the signs of such conditions or behaviors, and if not, providers should ask clients about substance use behaviors or mental health disorders, such as depression or anxiety, that might interfere with the motivation or ability to follow through with contraceptive use. If needed, clients with mental health disorders or risky substance use behaviors should be referred for appropriate care.
Step 4. Conduct a physical assessment related to contraceptive use, when warranted. Most women will need no or few examinations or laboratory tests before starting a method of contraception. Guidance on necessary examinations and tests related to initiation of contraception is available (42). A list of assessments that need to be conducted when providing reversible contraceptive services to a female client seeking to initiate or switch to a new method of reversible contraception is provided (Table 1) (42). Clinical evaluation of a client electing permanent sterilization should be guided by the clinician who performs the procedure. Recommendations for contraceptive use are available (42). Key points include the following:
- Blood pressure should be taken before initiating the use of combined hormonal contraception.
- Providers should assess the current pregnancy status of clients receiving contraception (42), which provides guidance on how to be reasonably certain that a woman is not pregnant at the time of contraception initiation. In most cases, a detailed history provides the most accurate assessment of pregnancy risk in a woman about to start using a contraceptive method. Routine pregnancy testing for every woman is not necessary.
- Weight measurement is not needed to determine medical eligibility for any method of contraception because all methods generally can be used among obese women. However, measuring weight and calculating BMI at baseline might be helpful for monitoring any changes and counseling women who might be concerned about weight change perceived to be associated with their contraceptive method.
- Unnecessary medical procedures and tests might create logistical, emotional, or economic barriers to contraceptive access for some women, particularly adolescents and low-income women, who have high rates of unintended pregnancies (1,51,52). For both adolescent and adult female clients, the following examinations and tests are not needed routinely to provide contraception safely to a healthy client (although they might be needed to address other non-contraceptive health needs) (42):
- pelvic examinations, unless inserting an intrauterine device (IUD) or fitting a diaphragm;
- cervical cytology or other cancer screening, including clinical breast exam;
- human immunodeficiency virus (HIV) screening; and
- laboratory tests for lipid, glucose, liver enzyme, and hemoglobin levels or thrombogenic mutations.
For male clients, no physical examination needs to be performed before distributing condoms.
Step 5. Provide the contraceptive method along with instructions about correct and consistent use, help the client develop a plan for using the selected method and for follow-up, and confirm client understanding.
- A broad range of FDA-approved contraceptive methods should be available onsite. Referrals for methods not available onsite should be provided for clients who indicate they prefer those methods. When providing contraception, providers should instruct the client about correct and consistent use and employ the following strategies to facilitate a client's use of contraception:
- Provide onsite dispensing;
- Begin contraception at the time of the visit rather than waiting for next menses (also known as "quick start") if the provider can reasonably be certain that the client is not pregnant (42). A provider can be reasonably certain that a woman is not pregnant if she has no symptoms or signs of pregnancy and meets any one of the following criteria (42,53):
- is ≤7 days after the start of normal menses,
- has not had sexual intercourse since the start of last normal menses,
- has been using a reliable method of contraception correctly and consistently,
- is ≤7 days after spontaneous or induced abortion,
- is within 4 weeks postpartum,
- is fully or nearly fully breastfeeding (exclusively breastfeeding or the vast majority [≥85%] of feeds are breastfeeds), amenorrheic, and <6 months postpartum;
- Provide or prescribe multiple cycles (ideally a full year's supply) of oral contraceptive pills, the patch, or the ring to minimize the number of times a client has to return to the service site;
- Make condoms easily and inexpensively available; and
- If a client chooses a method that is not available on-site or the same day, provide the client another method to use until she or he can start the chosen method.
- Help the client develop a plan for using the selected method. Using a method incorrectly or inconsistently and having gaps in contraceptive protection because of method switching both increase the likelihood of an unintended pregnancy (37). After the method has been provided, or a plan put into place to obtain the chosen method, providers should help the client develop an action plan for using the selected method.
Providers should encourage clients to anticipate reasons why they might not use their chosen method(s) correctly or consistently, and help them develop strategies to deal with these possibilities. For example, for a client selecting oral contraceptive pills who might forget to take a pill, the provider can work with the client to identify ways to routinize daily pill taking (e.g., use of reminder systems such as daily text messages or cell phone alarms). Providers also may inform clients about the availability of emergency contraceptive pills and may provide clients an advance supply of emergency contraceptive pills on-site or by prescription, if requested.
Side effects (e.g., irregular vaginal bleeding) are a primary reason for method discontinuation (54), so providers should discuss ways the client might deal with potential side effects to increase satisfaction with the method and improve continuation (42).
- Develop a plan for follow-up. Providers should discuss an appropriate follow-up plan with the client to meet their individual needs, considering the client's risk for discontinuation. Follow-up provides an opportunity to inquire about any initial difficulties the client might be experiencing, and might reinforce the perceived accessibility of the provider and increase rapport. Alternative modes of follow-up other than visits to the service site, such as telephone, e-mail, or text messaging, should be considered (assuming confidentiality can be assured), as needed.
As noted previously, if a client chooses a method that is not available on-site or during the visit, the provider should schedule a follow-up visit with the client or provide a referral for her or him to receive the method. The client should be provided another method to use until she or he can start the chosen method.
- Confirm the client's understanding. Providers should assess whether the client understands the information that was presented. The client's understanding of the most important information about her or his chosen contraceptive method should be documented in the medical record (e.g., by a checkbox or written statement).
The teach-back method may be used to confirm the client's understanding by asking the client to repeat back messages about risks and benefits and appropriate method use and follow-up. If providers assess the client's understanding, then the check box or written statement can be used in place of a written method-specific informed consent form. Topics that providers may consider having the client repeat back include the following: typical method effectiveness; how to use the method correctly; protection from STDs; warning signs for rare, but serious, adverse events and what to do if they experience a warning sign; and when to return for follow-up.
Provide Counseling for Returning Clients
When serving contraceptive clients who return for ongoing care related to contraception, providers should ask if the client has any concerns with the method and assess its use. The provider should assess any changes in the client's medical history, including changes in risk factors and medications that might affect safe use of the contraceptive method. If the client is using the method correctly and consistently and there are no concerns about continued use, an appropriate follow-up plan should be discussed and more contraceptive supplies given (42). If the client or provider has concerns about the client's correct or consistent use of the method, the provider should ask if the client would be interested in considering a different method of contraception. If the client is interested, the steps described above should be followed.
Counseling Adolescent Clients
Providers should give comprehensive information to adolescent clients about how to prevent pregnancy (55–57). This information should clarify that avoiding sex (i.e., abstinence) is an effective way to prevent pregnancy and STDs. If the adolescent indicates that she or he will be sexually active, providers should give information about contraception and help her or him to choose a method that best meets her or his individual needs, including the use of condoms to reduce the risk of STDs. Long-acting reversible contraception is a safe and effective option for many adolescents, including those who have not been pregnant or given birth (35).
Providers of family planning services should offer confidential services to adolescents and observe all relevant state laws and any legal obligations, such as notification or reporting of child abuse, child molestation, sexual abuse, rape, or incest, as well as human trafficking (58,59). Confidentiality is critical for adolescents and can greatly influence their willingness to access and use services (60–67). As a result, multiple professional medical associations have emphasized the importance of providing confidential services to adolescents (68–70).
Providers should encourage and promote communication between the adolescent and his or her parent(s) or guardian(s) about sexual and reproductive health (71–86). Adolescents who come to the service site alone should be encouraged to talk to their parents or guardians. Educational materials and programs can be provided to parents or guardians that help them talk about sex and share their values with their child (72,87). When both parent or guardian and child have agreed, joint discussions can address family values and expectations about dating, relationships, and sexual behavior.
In a given year, approximately 20% of adolescent births represent repeat births (88), so in addition to providing postpartum contraception, providers should refer pregnant and parenting adolescents to home visiting and other programs that have been demonstrated to provide needed support and reduce rates of repeat teen pregnancy (89–94).
Services for adolescents should be provided in a "youth-friendly" manner, which means that they are accessible, equitable, acceptable, appropriate, comprehensive, effective, and efficient for youth as recommended by the World Health Organization (34).
Pregnancy Testing and Counseling
Providers of family planning services should offer pregnancy testing and counseling services as part of core family planning services, in accordance with recommendations of major professional medical organizations, such as the American College of Obstetricians and Gynecologists (ACOG) and the American Academy of Pediatrics (AAP) (95–97).
Pregnancy testing is a common reason for a client to visit a provider of family planning services. Approximately 65% of pregnancies result in live births, 18% in induced abortion, and 17% spontaneous fetal loss (98). Among live births, only 1% of infants are placed for adoption within their first month of life (99).
The visit should include a discussion about her reproductive life plan and a medical history that includes asking about any coexisting conditions (e.g., chronic medical illnesses, physical disability, psychiatric illness) (95,96). In most cases, a qualitative urine pregnancy test will be sufficient; however, in certain cases, the provider may consider performing a quantitative serum pregnancy test, if exact hCG levels would be helpful for diagnosis and management. The test results should be presented to the client, followed by a discussion of options and appropriate referrals.
Options counseling should be provided in accordance with recommendations from professional medical associations, such as ACOG and AAP (95–97). A female client might wish to include her partner in the discussion; however, if a client chooses not to involve her partner, confidentiality must be assured.
Positive Pregnancy Test
If the pregnancy test is positive, the clinical visit should include an estimation of gestational age so that appropriate counseling can be provided. If a woman is uncertain about the date of her last normal menstrual period, a pelvic examination might be needed to help assess gestational age. In addition, clients should receive information about the normal signs and symptoms of early pregnancy, and should be instructed to report any concerns to a provider for further evaluation. If ectopic pregnancy or other pregnancy abnormalities or problems are suspected, the provider should either manage the condition or refer the client for immediate diagnosis and management.
Referral to appropriate providers of follow-up care should be made at the request of the client, as needed. Every effort should be made to expedite and follow through on all referrals. For example, providers might provide a resource listing or directory of providers to help the client identify options for care. Depending upon a client's needs, the provider may make an appointment for the client, or call the referral site to let them know the client was referred. Providers also should assess the client's social support and refer her to appropriate counseling or other supportive services, as needed.
For clients who are considering or choose to continue the pregnancy, initial prenatal counseling should be provided in accordance with the recommendations of professional medical associations, such as ACOG (97). The client should be informed that some medications might be contraindicated in pregnancy, and any current medications taken during pregnancy need to be reviewed by a prenatal care provider (e.g., an obstetrician or midwife). In addition, the client should be encouraged to take a daily prenatal vitamin that includes folic acid; to avoid smoking, alcohol, and other drugs; and not to eat fish that might have high levels of mercury (97). If there might be delays in obtaining prenantal care, the client should be provided or referred for any needed STD screening (including HIV) and vaccinations (36).
Negative Pregnancy Test
Women who are not pregnant and who do not want to become pregnant at this time should be offered contraceptive services, as described previously. The contraceptive counseling session should explore why the client thought that she was pregnant and sought pregnancy testing services, and whether she has difficulties using her current method of contraception. A negative pregnancy test also provides an opportunity to discuss the value of making a reproductive life plan. Ideally, these services will be offered in the same visit as the pregnancy test because clients might not return at a later time for contraceptive services.
Women who are not pregnant and who are trying to become pregnant should be offered services to help achieve pregnancy or basic infertility services, as appropriate (see "Clients Who Want to Become Pregnant" and "Basic Infertility Services"). They also should be offered preconception health and STD services (see "Preconception Health Services" and "STD services").
Clients Who Want to Become Pregnant
Providers should advise clients who wish to become pregnant in accordance with the recommendations of professional medical organizations, such as the American Society for Reproductive Medicine (ASRM) (100).
Providers should ask the client (or couple) how long she or they have been trying to get pregnant and when she or they hope to become pregnant. If the client's situation does not meet one of the standard definitions of infertility (see "Basic Infertility Services"), then she or he may be counseled about how to maximize fertility. Key points are as follows:
- The client should be educated about peak days and signs of fertility, including the 6-day interval ending on the day of ovulation that is characterized by slippery, stretchy cervical mucus and other possible signs of ovulation.
- Women with regular menstrual cycles should be advised that vaginal intercourse every 1–2 days beginning soon after the menstrual period ends can increase the likelihood of becoming pregnant.
- Methods or devices designed to determine or predict the time of ovulation (e.g., over-the-counter ovulation kits, digital telephone applications, or cycle beads) should be discussed.
- It should be noted that fertility rates are lower among women who are very thin or obese, and those who consume high levels of caffeine (e.g., more than five cups per day).
- Smoking, consuming alcohol, using recreational drugs, and using most commercially available vaginal lubricants should be discouraged as these might reduce fertility.
Basic Infertility Services
Providers should offer basic infertility care as part of core family planning services in accordance with the recommendations of professional medical organizations, such as ACOG, ASRM, and the American Urological Association (AUA) (96,101,102).
Infertility commonly is defined as the failure of a couple to achieve pregnancy after 12 months or longer of regular unprotected intercourse (101). Earlier assessment (such as 6 months of regular unprotected intercourse) is justified for women aged >35 years, those with a history of oligo-amenorrhea (infrequent menstruation), those with known or suspected uterine or tubal disease or endometriosis, or those with a partner known to be subfertile (the condition of being less than normally fertile though still capable of effecting fertilization) (101). An early evaluation also might be warranted if risk factors of male infertility are known to be present or if there are questions regarding the male partner's fertility potential (102). Infertility visits to a family planning provider are focused on determining potential causes of the inability to achieve pregnancy and making any needed referrals to specialist care (101,102). ASRM recommends that evaluation of both partners should begin at the same time (101).
Basic Infertility Care for Women
The clinical visit should focus on understanding the client's reproductive life plan (24) and her difficulty in achieving pregnancy through a medical history, sexual health assessment and physical exam, in accordance with recommendations developed by professional medical associations such as ASRM (101) and ACOG (96). The medical history should include past surgery, including indications and outcome(s), previous hospitalizations, serious illnesses or injuries, medical conditions associated with reproductive failure (e.g., thyroid disorders, hirsutism, or other endocrine disorders), and childhood disorders; results of cervical cancer screening and any follow-up treatment; current medication use and allergies; and family history of reproductive failure. In addition, a reproductive history should include how long the client has been trying to achieve pregnancy; coital frequency and timing, level of fertility awareness, and results of any previous evaluation and treatment; gravidity, parity, pregnancy outcome(s), and associated complications; age at menarche, cycle length and characteristics, and onset/severity of dysmenorrhea; and sexual history, including pelvic inflammatory disease, history of STDs, or exposure to STDs. A review of systems should emphasize symptoms of thyroid disease, pelvic or abdominal pain, dyspareunia, galactorrhea, and hirsutism (101).
The physical examination should include: height, weight, and body mass index (BMI) calculation; thyroid examination to identify any enlargement, nodule, or tenderness; clinical breast examination; and assessment for any signs of androgen excess. A pelvic examination should assess for: pelvic or abdominal tenderness, organ enlargement or mass; vaginal or cervical abnormality, secretions, or discharge; uterine size, shape, position, and mobility; adnexal mass or tenderness; and cul-de-sac mass, tenderness, or nodularity. If needed, clients should be referred for further diagnosis and treatment (e.g., serum progesterone levels, follicle-stimulating hormone/luteinizing hormone levels, thyroid function tests, prolactin levels, endometrial biopsy, transvaginal ultrasound, hysterosalpingography, laparoscopy, and clomiphene citrate).
Basic Infertility Care for Men
Infertility services should be provided for the male partner of an infertile couple in accordance with recommendations developed by professional medical associations such as AUA (102). Providers should discuss the client's reproductive life plan, take a medical history, and conduct a sexual health assessment. AUA recommends that the medical history include a reproductive history (102). The medical history should include systemic medical illnesses (e.g., diabetes mellitus), prior surgeries and past infections; medications (prescription and nonprescription) and allergies; and lifestyle exposures. The reproductive history should include methods of contraception, coital frequency and timing; duration of infertility and prior fertility; sexual history; and gonadal toxin exposure, including heat. Patients also should be asked about their female partners' history of pelvic inflammatory disease, their partners' histories of STDs, and problems with sexual dysfunction.
In addition, a physical examination should be conducted with particular focus given to 1) examination of the penis, including the location of the urethral meatus; 2) palpation of the testes and measurement of their size; 3) presence and consistency of both the vas deferens and epididymis; 4) presence of a varicocele; 5) secondary sex characteristics; and 6) a digital rectal exam (102). Male clients concerned about their fertility should have a semen analysis. If this test is abnormal, they should be referred for further diagnosis (i.e., second semen analysis, endocrine evaluation, post-ejaculate urinalysis, or others deemed necessary) and treatment. The semen analysis is the first and most simple screen for male fertility.
Infertility Counseling
Counseling provided during the clinical visit should be guided by information elicited from the client during the medical and reproductive history and the findings of the physical exam. If there is no apparent cause of infertility and the client does not meet the definition above, providers should educate the client about how to maximize fertility (see "Clients Who Want to Become Pregnant"). ACOG notes the importance of addressing the emotional and educational needs of clients with infertility and recommends that providers consider referring clients for psychological support, infertility support groups, or family counseling (96).
Preconception Health Services
Providers of family planning services should offer preconception health services to female and male clients in accordance with CDC's recommendations to improve preconception health and health care (24).
Preconception health services are beneficial because of their effect on pregnancy and birth outcomes and their role in improving the health of women and men. The term preconception describes any time that a woman of reproductive potential is not pregnant but at risk of becoming pregnant, or when a man is at risk for impregnating his female partner.
Preconception health-care services for women aim to identify and modify biomedical, behavioral, and social risks to a woman's health or pregnancy outcomes through prevention and management. It promotes the health of women of reproductive age before conception, and thereby helps to reduce pregnancy-related adverse outcomes, such as low birthweight, premature birth, and infant mortality (24). Moreover, the preconception health services recommended here are equally important because they contribute to the improvement of women's health and well-being, regardless of her childbearing intentions. CDC recommends that preconception health services be integrated into primary care visits made by women of reproductive age, such as family planning visits (24).
In the family planning setting, providers may prioritize screening and counseling about preconception health for couples that are trying to achieve pregnancy and couples seeking basic infertility services. Women who are using contraception to prevent or delay pregnancy might also benefit from preconception health services, especially those at high risk of unintended pregnancy. A woman is at high risk of unintended pregnancy if she is using no method or a less effective method of contraception (e.g., barrier methods, rhythm, or withdrawal), or has a history of contraceptive discontinuation or incorrect use (38,39). A woman is at lower risk of unintended pregnancy if she is using a highly effective method, such as an IUD or implant, or has an established history of using methods of contraception, such as injections, pills, patch, or ring correctly and consistently (38,39). Clients who do not want to become pregnant should also be provided preconception health services, since they are recommended by USPSTF for the purpose of improving the health of adults.
Recommendations for improving the preconception health of men also have been identified, although the evidence base for many of the recommendations for men is less than that for women (103). This report includes preconception health services that address men as partners in family planning (i.e., both preventing and achieving pregnancy), their direct contributions to infant health (e.g., genetics), and their role in improving the health of women (e.g., through reduced STD/HIV transmission). Moreover, these services are important for improving the health of men regardless of their pregnancy intention.
In a family planning setting, all women planning or capable of pregnancy should be counseled about the need to take a daily supplement containing 0.4 to 0.8 mg of folic acid, in accordance with the USPSTF recommendation (Grade A) (104).
Other preconception health services for women and men should include discussion of a reproductive life plan and sexual health assessment (Boxes 2 and 4), as well as the screening services described below (24,103,105). Services should be provided in accordance with the cited clinical recommendations, and any needed follow up (further diagnosis, treatment) should be provided either on-site or through referral.
Medical History
For female clients, the medical history should include the reproductive history, history of poor birth outcomes (i.e., preterm, cesarean delivery, miscarriage, and stillbirth), environmental exposures, hazards and toxins (e.g., smoking, alcohol, other drugs), medications that are known teratogens, genetic conditions, and family history (24,105).
For male clients, the medical history should include asking about the client's past medical and surgical history that might impair his reproductive health (e.g., genetic conditions, history of reproductive failures, or conditions that can reduce sperm quality, such as obesity, diabetes mellitus, and varicocele) and environmental exposures, hazards and toxins (e.g., smoking) (103).
Intimate Partner Violence
Providers should screen women of childbearing age for intimate partner violence and provide or refer women who screen positive to intervention services, in accordance with USPSTF (Grade B) recommendations (106).
Alcohol and Other Drug Use
For female and male adult clients, providers should screen for alcohol use in accordance with the USPSTF recommendation (Grade B) for how to do so, and provide behavioral counseling interventions, as indicated (107). Screening adults for other drug use and screening adolescents for alcohol and other drug use has the potential to reduce misuse of alcohol and other drugs, and can be recommended (105,108,109). However, the USPSTF recommendation for screening for other drugs in adults, and for alcohol and other drugs in adolescents, is an "I," and patients should be informed that there is insufficient evidence to assess the balance of benefits and harms of this screening (107,110).
Tobacco Use
For female and male clients, providers should screen for tobacco use in accordance with the USPSTF recommendation (111,112) for how to do so. Adults (Grade A) who use tobacco products should be provided or referred for tobacco cessation interventions, including brief behavioral counseling sessions (<10 minutes) and pharmacotherapy delivered in primary care settings (111). Adolescents (Grade B) should be provided intervention to prevent initiation of tobacco use (112).
Immunizations
For female and male clients, providers should screen for immunization status in accordance with recommendations of CDC's Advisory Committee on Immunization Practices (113) and offer vaccination, as indicated, or provide referrals to community providers for immunization. Female and male clients should be screened for age-appropriate vaccinations, such as influenza and tetanus–diphtheria–pertussis (Tdap), measles, mumps, and rubella (MMR), varicella, pneumococcal, and meningococcal. In addition, ACOG recommends that rubella titer be performed in women who are uncertain about MMR immunization (108). (For vaccines for reproductive health-related conditions, i.e., human papillomavirus and hepatitis B, see "Sexually Transmitted Disease Services.")
Depression
For all clients, providers should screen for depression when staff-assisted depression care supports are in place to ensure accurate diagnosis, effective treatment, and follow-up (114,115). Staff-assisted care supports are defined as clinical staff members who assist the primary care clinician by providing some direct depression care, such as care support or coordination, case management, or mental health treatment. The lowest effective staff supports consist of a screening nurse who advises primary care clinicians of a positive screen and provides a protocol facilitating referral to behavioral therapy.
Providers also may follow American Psychiatric Association (116) and American Academy of Child and Adolescent Psychiatry (117) recommendations to assess risk for suicide among persons experiencing depression and other risk factors.
Height, Weight, and Body Mass Index
For all clients, providers should screen adult (Grade B) and adolescent (Grade B) clients for obesity in accordance with the USPSTF recommendation, and obese adults should be referred for intensive counseling and behavioral interventions to promote sustained weight loss (118,119). Clients likely will need to be referred for this service. These interventions typically comprise 12 to 26 sessions in a year and include multiple behavioral management activities, such as group sessions, individual sessions, setting weight-loss goals, improving diet or nutrition, physical activity sessions, addressing barriers to change, active use of self-monitoring, and strategizing how to maintain lifestyle changes.
Blood Pressure
For female and male clients, providers should screen for hypertension in accordance with the USPSTF's recommendation (Grade A) that blood pressure be measured routinely among adults (120) and the Joint National Committee on Prevention, Detection, Evaluation, and Treatment of High Blood Pressure's recommendation that persons with blood pressure less than 120/80 be screened every 2 years, and every year if prehypertensive (i.e., blood pressure 120–139/80–89) (121). Providers also may follow AAP's recommendation that adolescents receive annual blood pressure screening (109).
Diabetes
For female and male clients, providers should follow the USPSTF recommendation (Grade B) to screen for type 2 diabetes in asymptomatic adults with sustained blood pressure (either treated or untreated) >135/80 mmHg (122).
Sexually Transmitted Disease Services
Providers should offer STD services in accordance with CDC's STD treatment and HIV testing guidelines (36,123,124). It is important to test for chlamydia annually among young sexually active females and for gonorrhea routinely among all sexually active females at risk for infection because they can cause tubal infertility in women if left untreated. Testing for syphilis, HIV/AIDS, and hepatitis C should be conducted as recommended (36,123,124). Vaccination for human papillomavirus (HPV) and hepatitis B are also important parts of STD services and preconception care (113).
STD services should be provided for persons with no signs or symptoms suggestive of an STD. STD diagnostic management recommendations are not included in these guidelines, so providers should refer to CDC's STD treatment guidelines (36) when caring for clients with STD symptoms. STD services include the following steps, which should be provided at the initial visit and at least annually thereafter:
Step 1. Assess: The provider should discuss the client's reproductive life plan, conduct a standard medical history and sexual health assessment (see text box above), and check immunization status. A pelvic exam is not indicated in patients with no symptoms suggestive of an STD.
Step 2. Screen: A client who is at risk of an STD (i.e., sexually active and not involved in a mutually monogamous relationship with an uninfected partner) should be screened for HIV and the other STDs listed below, in accordance with CDC's STD treatment guidelines (36) and recommendations for HIV testing of adults, adolescents, and pregnant women in health-care settings (123). Clients also should follow CDC's recommendations for testing for hepatitis C (124), and the Advisory Committee on Immunization Practice's recommendations on reproductive health-related immunizations (113). It is important to follow these guidelines both to ensure that clients receive needed services and to avoid unnecessary screening.
Chlamydia
For female clients, providers should screen all sexually active women aged ≤25 years for chlamydia annually, in addition to sexually active women aged >25 years with risk factors for chlamydia infection (36). Women aged >25 years at higher risk include sexually active women who have a new or more than one sex partner or who have a partner who has other concurrent partners. Females with chlamydia infection should be rescreened for re-infection at 3 months after treatment. Pregnant women should be screened for chlamydia at the time of their pregnancy test if there might be delays in obtaining prenatal care (36).
For male clients, chlamydia screening can be considered for males seen at sites with a high prevalence of chlamydia, such as adolescent clinics, correctional facilities, and STD clinics (36,125,126). Providers should screen men who have sex with men (MSM) for chlamydia at anatomic sites of exposure, in accordance with CDC's STD treatment guidelines (36). Males with symptoms suggestive of chlamydia (urethral discharge or dysuria or whose partner has chlamydia) should be tested and empirically treated at the initial visit. Males with chlamydia infection should be re-screened for reinfection at 3 months (36).
Gonorrhea
For female clients, providers should screen clients for gonorrhea, in accordance with CDC's STD treatment guidelines (36). Routine screening for N. gonorrhoeae in all sexually active women at risk for infection is recommended annually (36). Women aged <25 years are at highest risk for gonorrhea infection. Other risk factors that place women at increased risk include a previous gonorrhea infection, the presence of other STDs, new or multiple sex partners, inconsistent condom use, commercial sex work, and drug use. Females with gonnorrhea infection should be re-screened for re-infection at 3 months after treatment. Pregnant women should be screened for gonorrhea at the time of their pregnancy test if there might be delays in obtaining prenatal care (36).
For male clients, providers should screen MSM for gonorrhea at anatomic sites of exposure, in accordance with CDC's STD treatment guidelines (36). Males with symptoms suggestive of gonorrhea (urethral discharge or dysuria or whose partner has gonorrhea) should be tested and empirically treated at the initial visit. Males with gonorrhea infection should be re-screened for reinfection at 3 months after treatment (36,126–128).
Syphilis
For female and male clients, providers should screen clients for syphilis, in accordance with CDC's STD treatment guidelines (36). CDC recommends that persons at risk for syphilis infection should be screened. Populations at risk include MSM, commercial sex workers, persons who exchange sex for drugs, those in adult correctional facilities and those living in communities with high prevalence of syphilis (36). Pregnant women should be screened for syphilis at the time of their pregnancy test if there might be delays in obtaining prenatal care (36).
HIV/AIDS
For female and male clients, providers should screen clients for HIV/AIDS, in accordance with CDC HIV testing guidelines (123). Providers should follow CDC recommendations that all clients aged 13–64 years be screened routinely for HIV infection and that all persons likely to be at high risk for HIV be rescreened at least annually (123). Persons likely to be at high risk include injection-drug users and their sex partners, persons who exchange sex for money or drugs, sex partners of HIV-infected persons, and MSM or heterosexual persons who themselves or whose sex partners have had more than one sex partner since their most recent HIV test. CDC further recommends that screening be provided after the patient is notified that testing will be performed as part of general medical consent unless the patient declines (opt-out screening) or otherwise prohibited by state law. The USPSTF also recommends screening for HIV (Grade A) (129).
Hepatitis C
For female and male clients, CDC recommends one-time testing for hepatitis C (HCV) without prior ascertainment of HCV risk for persons born during 1945–1965, a population with a disproportionately high prevalence of HCV infection and related disease. Persons identified as having HCV infection should receive a brief screening for alcohol use and intervention as clinically indicated, followed by referral to appropriate care for HCV infection and related conditions. These recommendations do not replace previous guidelines for HCV testing that are based on known risk factors and clinical indications. Rather, they define an additional target population for testing: persons born during 1945–1965 (124). USPSTF also recommends screening persons at high risk for infection for hepatitis C and one-time screening for HCV infection for persons in the 1945–1965 birth cohort (Grade B) (130).
Immunizations Related to Reproductive Health
Female clients aged 11–26 years should be offered either human papillomavirus (HPV) 2 or HPV4 vaccine for the prevention of HPV and cervical cancer if not previously vaccinated, although the series can be started in persons as young as age 9 years (113); recommendations include starting at age 11–12 years and catch up vaccine among females aged 13–26 who have not been vaccinated previously or have not completed the 3-dose series through age 26. Routine hepatitis B vaccination should be offered to all unvaccinated children and adolescents aged <19 years and all adults who are unvaccinated and do not have any documented history of hepatitis B infection (113).
Male clients aged 11–21 years (minimum age: 9 years) should be offered HPV4 vaccine, if not vaccinated previously; recommendations include starting at age 11–12 years and catch up vaccine among males aged 13–21 years who have not been vaccinated previously or have not completed the 3-dose series through age 21 years; vaccination is recommended among at-risk males, including MSM and immune-compromised males through age 26 years if not vaccinated previously or males who have not completed the 3-dose series through age 26 years. Heterosexual males aged 22–26 years may be vaccinated (131). Routine hepatitis B vaccination should be offered to all unvaccinated children and adolescents aged <19 years, and all unvaccinated adults who do not have a documented history of hepatitis B infection (113).
Step 3. Treat: A client with an STD and her or his partner(s) should be treated in a timely fashion to prevent complications, re-infection and further spread of the infection in the community in accordance with CDC's STD treatment guidelines; clients with HIV infection should be linked to HIV care and treatment (36,123). Clients should be counseled about the need for partner evaluation and treatment to avoid reinfection at the time the client receives the positive test results. For partners of clients with chlamydia or gonorrhea, one option is to schedule them to come in with the client; another option for partners who cannot come in with the client is expedited partner therapy (EPT), as permissible by state laws, in which medication or a prescription is provided to the patient to give to the partner to ensure treatment. EPT is a partner treatment strategy for partners who are unable to access care and treatment in a timely fashion. Because of concerns related to resistant gonorrhea, efforts to bring in for treatment partners of patients with gonorrhea infection are recommended; EPT for gonorrhea should be reserved for situations in which efforts to treat partners in a clinical setting are unsuccessful and EPT is a gonorrhea treatment of last resort.
All clients treated for chlamydia or gonorrhea should be rescreened 3 months after treatment; HIV-infected females with Trichomonas vaginalis should be linked to HIV care and rescreened for T. vaginalis at 3 months. If needed, the client also should be vaccinated for hepatitis B and HPV (113). Ideally, STD treatment should be directly observed in the facility rather than a prescription given or called in to a pharmacy. If a referral is made to a service site that has the necessary medication available on-site, such as the recommended injectable antimicrobials for gonorrhea and syphilis, then the referring provider must document that treatment was given.
Step 4. Provide risk counseling: If the client is at risk for or has an STD, high-intensity behavioral counseling for sexual behavioral risk reduction should be provided in accordance with the USPSTF recommendation (Grade B) (132). One high-intensity behavioral counseling model that is similar to the contraceptive counseling model is Project Respect (133), which could be implemented in family planning settings. All sexually active adolescents are at risk, and adults are at increased risk if they have current STDs, had an STD in the past year, have multiple sexual partners, are in nonmonogamous relationships, or are sexually active and live in a community with a high rate of STDs.
Other key messages to give infected clients before they leave the service site include the following: a) refrain from unprotected sexual intercourse during the period of STD treatment, 2) encourage partner(s) to be screened or to get treatment as quickly as possible in accordance with CDC's STD treatment guidelines (partners in the past 60 days for chlamydia and gonorrhea, 3 to 6 months plus the duration of lesions or signs for primary and secondary syphilis, respectively) if the partner did not accompany the client to the service site for treatment, and 3) return for retesting in 3 months. If the partner is unlikely to access treatment quickly, then EPT for chlamydia or gonorrhea should be considered, if permissible by state law.
A client using or considering contraceptive methods other than condoms should be advised that these methods do not protect against STDs. Providers should encourage a client who is not in a mutually monogamous relationship with an uninfected partner to use condoms. Patients who do not know their partners' infection status should be encouraged to get tested and use condoms or avoid sexual intercourse until their infection status is known.
Related Preventive Health Services
For many women and men of reproductive age, a family planning service site is their only source of health care; therefore, visits should include provision of or referral to other preventive health services. Providers of family planning services that do not have the capacity to offer comprehensive primary care services should have strong links to other community providers to ensure that clients have access to primary care. If a client does not have another source of primary care, priority should be given to providing related reproductive health services or providing referrals, as needed.
For clients without a primary care provider, the following screening services should be provided, with appropriate follow-up, if needed, while linking the client to a primary care provider. These services should be provided in accordance with federal and professional medical recommendations cited below regarding the frequency of screening, the characteristics of the clients that should be screened, and the screening procedures to be used.
Medical History
USPSTF recommends that women be asked about family history that would be suggestive of an increased risk for deleterious mutations in BRCA1 or BRCA2 genes (e.g., receiving a breast cancer diagnosis at an early age, bilateral breast cancer, history of both breast and ovarian cancer, presence of breast cancer in one or more female family members, multiple cases of breast cancer in the family, both breast and ovarian cancer in the family, one or more family members with two primary cases of cancer, and Ashkenazi background). Women with identified risk(s) should be referred for genetic counseling and evaluation for BRCA testing (Grade B) (134). The USPSTF also recommends that women at increased risk for breast cancer should be counseled about risk-reducing medications (Grade B) (135).
Cervical Cytology
Providers should provide cervical cancer screening to clients receiving related preventive health services. Providers should follow USPSTF recommendations to screen women aged 21–65 years with cervical cytology (Pap smear) every 3 years, or for women aged 30–65 years, screening with a combination of cytology and HPV testing every 5 years (Grade A) (136).
Cervical cytology no longer is recommended on an annual basis. Further, it is not recommended (Grade D) for women aged <21 years (136). Women with abnormal test results should be treated in accordance with professional standards of care, which may include colposcopy (96,137). The need for cervical cytology should not delay initiation or hinder continuation of a contraceptive method (42).
Providers should also follow ACOG and AAP recommendations that a genital exam should accompany a cervical cancer screening to inspect for any suspicious lesions or other signs that might indicate an undiagnosed STD (96,97,138).
Clinical Breast Examamination
Despite a lack of definitive data for or against, clinical breast examination has the potential to detect palpable breast cancer and can be recommended. ACOG recommends annual examination for all women aged >19 years (108). ACS recommends screening every 3 years for women aged 20–39 years, and annually for women aged ≥40 years (139). However, the USPSTF recommendation for clinical breast exam is an I, and patients should be informed that there is insufficient evidence to assess the balance of benefits and harms of the service (140).
Mammography
Providers should follow USPSTF recommendations (Grade B) to screen women aged 50–74 years on a biennial basis; they should screen women aged <50 years if other conditions support providing the service to an individual patient (140).
Genital Examination
For adolescent males, examination of the genitals should be conducted. This includes documentation of normal growth and development and other common genital findings, including hydrocele, varicocele, and signs of STDs (141). Components of this examination include inspecting skin and hair, palpating inguinal nodes, scrotal contents and penis, and inspecting the perinanal region (as indicated).
Summary of Recommendations for Providing Family Planning and Related Preventive Health Services
The screening components for each family planning and related preventive health service are provided in summary checklists for women (Table 2) and men (Table 3). When considering how to provide the services listed in these recommendations (e.g., the screening components for each service, risk groups that should be screened, the periodicity of screening, what follow-up steps should be taken if screening reveals the presence of a health condition), providers should follow CDC and USPSTF recommendations cited above, or, in the absence of CDC and USPSTF recommendations, the recommendations of professional medical associations. Following these recommendations is important both to ensure clients receive needed care and to avoid unnecessary screening of clients who do not need the services.
The summary tables describe multiple screening steps, which refer to the following: 1) the process of asking questions about a client's history, including a determination of whether risk factors for a disease or health condition exist; 2) performing a physical exam; and 3) performing laboratory tests in at-risk asymptomatic persons to help detect the presence of a specific disease, infection, or condition. Many screening recommendations apply only to certain subpopulations (e.g., specific age groups, persons who engage in specific risk behaviors or who have specific health conditions), or some screening recommendations apply to a particular frequency (e.g., a cervical cancer screening is generally recommended every 3 years rather than annually). Providers should be aware that the USPSTF also has recommended that certain screening services not be provided because the harm outweighs the benefit (see Appendix F).
When screening results indicate the potential or actual presence of a health condition, the provider should either provide or refer the client for the appropriate further diagnostic testing or treatment in a manner that is consistent with the relevant federal or professional medical associations' clinical recommendations.
Conducting Quality Improvement
Service sites that offer family planning services should have a system for conducting quality improvement, which is designed to review and strengthen the quality of services on an ongoing basis. Quality improvement is the use of a deliberate and continuous effort to achieve measurable improvements in the identified indicators of quality of care, which improve the health of the community (142). By improving the quality of care, family planning outcomes, such as reduced rates of unintended pregnancy, improved patient experiences, and reduced costs, are more likely to be achieved (10,12,143,144).
Several frameworks for conducting quality improvement have been developed (144–146). This section presents a general overview of three key steps that providers should take when conducting quality improvement of family planning services: 1) determine which measures are needed to monitor quality; 2) collect the information needed; and 3) use the findings to make changes to improve quality (147). Ideally, these steps will be conducted on a frequent (optimally, quarterly) and ongoing basis. However, since quality cuts across all aspects of a program, not all domains of quality can necessarily be considered at all times. Within a sustainable system of quality improvement, programs can opt to focus on a subset of quality dimensions and their respective measures.
Determining Which Measures Are Needed
Performance measures provide information about how well the service site is meeting pre-established goals (148). The following questions should be considered when selecting performance measures (143):
- Is the topic important to measure and report? For example, does it address a priority aspect of health care, and is there opportunity for improvement?
- What is the level of evidence for the measure (e.g., that a change in the measure is likely to represent a true change in health outcomes)? Does the measure produce consistent (reliable) and credible (valid) results about the quality of care?
- Are the results meaningful and understandable and useful for informing quality improvement?
- Is the measure feasible? Can it be implemented without undue burden (e.g., captured with electronic data or electronic health records)?
Performance measures should consider the quality of the structure of services (e.g., the characteristics of the settings in which providers deliver health care, including material resources, human resources, and organizational structure), the process by which care is provided (whether services are provided correctly and completely, and how clients perceive the care they receive), and the outcomes of that care (e.g., client behaviors or health conditions that result) (149). They also may assess each dimension of quality services (10,13). Examples of measures that can be used for monitoring the quality of family planning services (150) and suggested measures that might help providers monitor quality of care have been listed (Table 6). However, other measures have been developed that also might be useful (151–153). Service sites that offer family planning services should select, measure, and assess at least one intermediate or outcome measure on an ongoing basis, for which the service site can be accountable. Structure- and process-based measures that assess the eight dimensions of quality services may be used to better determine how to improve quality (154).
Collecting Information
Once providers have determined what information is needed, the next steps are to collect and use that information to improve the quality of care. Commonly used methods of data collection include the following:
- Review of medical records. All records that detail service delivery activities can be reviewed, including encounters and claims data, client medical records, facility logbooks, and others. It is important that records be carefully designed, sufficiently detailed, provide accurate information, and have access restricted to protect confidentiality. The use of electronic health records can facilitate some types of medical record review.
- Exit interview with the client. A patient is asked (through either a written or in-person survey) to describe what happened during the encounter or their assessment of their satisfaction with the visit. Both quantitative (close-ended questions) and qualitative (open-ended questions) methods can be used. Limitations include a bias toward clients reporting higher degrees of satisfaction, and the provider's behavior might be influenced if she or he knows clients are being interviewed.
- Facility audit. Questions about a service site's structure (e.g., on-site availability of a broad range of FDA-approved methods) and processes (e.g., skills and technical competence of staff, referral mechanisms) can be used to determine the readiness of the facility to serve clients.
- Direct observation. A provider's behavior is observed during an actual encounter with a client. Evaluation of a full range of competencies, including communication skills, can be carried out. A main limitation is that the observer's presence might influence the provider's performance.
- Interview with the health-care provider. Providers are interviewed about how specific conditions are managed. Both closed- and open-ended questions can be used, although it is important to frame the question so that the 'correct' answer is not suggested. A limitation is that providers tend to over-report their performance.
Consideration and Use of the Findings
After data are collected, they should be tabulated, analyzed, and used to improve care. Staff whose performance was assessed should be involved in the development of the data collection tools and analysis of results. Analysis should address the following questions (155):
- What is the performance level of the facility?
- Is there a consistent pattern of performance among providers?
- What is the trend in performance?
- What are the causes of poor performance?
- How can performance gaps be minimized?
Given the findings, service site staff should use a systematic approach to identifying ways to improve the quality of care. One example of a systematic approach to improving the quality of care is the "Plan, Do, Study, and Act" (PDSA) model (147,156), in which staff first develop a plan for improving quality, then execute the plan on a small scale, evaluate feedback to confirm or adjust the plan, and finally, make the plan permanent. Examples of steps that may be taken to improve the quality of care include developing job aids, providing task-specific training for providers, conducting more patient education, or strengthening relationships with referral sites through formal memoranda of understanding (146).
Conclusion
The United States continues to face substantial challenges to improving the reproductive health of the U.S. population. The recommendations in this report can contribute to improved reproductive health by defining a core set of family planning services for women and men, describing how to provide contraceptive and other family planning services to both adult and adolescent clients, and encouraging the use of the family planning visit to provide selected preventive health services for women and men. This guidance is intended to assist primary care providers to offer the family planning services that will help persons and couples achieve their desired number and spacing of children and increase the likelihood that those children are born healthy.
Recommendations are updated periodically. The most recent versions are available at http://www.hhs.gov/opa.
References
- Finer LB, Zolna MR. Unintended pregnancy in the United States: incidence and disparities, 2006. Contraception 2011;84:478–85.
- CDC. Adolescent pregnancy and childbirth—United States, 1991–2008. In: CDC. CDC health disparities and inequalities report—United States, 2011. MMWR 2011;60(Suppl; January 14, 2011):105–8.
- Martin J, Hamilton B, Osterman J, et al. Births: final data for 2012. Natl Vital Stat Rep 2013;62(9).
- Mathews T, Macdorman M. Infant mortality statistics from the 2010 period linked birth/infant data set. Natl Vital Stat Rep 2013:62(8).
- US Department of Health and Human Services, Office of Population Affairs. Mission statement for the Office of Family Planning. Washington, DC: US Department of Health and Human Services; 2013. Available at http://www.hhs.gov/opa/about-opa-and-initiatives/mission.
- Institute of medicine. Clinical preventive services for women: closing the gaps. Washington, DC: The National Academies Press; 2011. Available at http://www.nap.edu/catalog.php?record_id=13181.
- US Department of Health and Human Services, Office of Population Affairs. Title X family planning. Washington, DC: US Department of Health and Human Services; 2013. Available at http://www.hhs.gov/opa/title-x-family-planning/index.html.
- Frost J. U.S. women's use of sexual and reproductive health services: trends, sources of care and factors associated with use, 1995–2010. New York, NY: Guttmacher Institute; 2013.
- US Department of Health and Human Services Coverage of certain preventive services under the Affordable Care Act: final rules. 45 CFR Parts 147 and 156. July 19, 2010. Washington, DC: US Department of Health and Human Services; 2010.
- Institute of Medicine. Committee on Quality of Health Care in America. Crossing the quality chasm: a new health system for the 21st century. Washington, DC: National Academies of Science; 2001.
- Bruce J. Fundamental elements of the quality of care: a simple framework. Stud Fam Plann 1990;21:61–91.
- Becker D, Koenig MA, Kim YM, Cardona K, Sonenstein FL. The quality of family planning services in the United States: findings from a literature review. Perspect Sex Reprod Health 2007;39:206–15.
- Institute of Medicine. Future directions for the national health care quality and disparities reports. Ullmer CBM, Burke S, eds. Washington, DC: The National Academies Press; 2010.
- Tucker CM. US Department of Health and Human Services, Advisory Committee on Minority Health. Reducing health disparities by promoting patient-centered culturally and linguistically sensitive/competent health care. Rockville, MD: US Department of Health and Human Services, Public Health Service; 2009.
- US Department of Health and Human Services, Office of Minority Health. The national standards for culturally and linguistically appropriate services in health and health care. Washington, DC: US Department of Health and Human Services; 2012. Available at https://www.thinkculturalhealth.hhs.gov/Content/clas.asp#clas_standards.
- Olavarria M, Beaulac J, Belanger A, Young M, Aubry T. Organizational cultural competence in community health and social service organizations: how to conduct a self-assessment. J Cult Divers 2009;16:140–50.
- Frost J, Finer L, Tapales A. The impact of publicly funded family planning clinic services on unintended pregnancies and government cost savings. J Health Care Poor Underserved 2008;19:778–96.
- Trussell J, Henry N, Hassan F, Prezioso A, Law A, Filonenko A. Burden of unintended pregnancy in the United States: potential savings with increased use of long-acting reversible contraception. Contraception 2013;87:154–61.
- Foster DG, Rostovtseva DP, Brindis CD, Biggs MA, Hulett D, Darney PD. Cost savings from the provision of specific methods of contraception in a publicly funded program. Am J Public Health 2009;99:446–51.
- GRADE Working Group. GRADE: going from evidence to recommendations. BMJ 2008;336:1049–51.
- Institute of Medicine. Clinical practice guidelines we can trust. Washington, DC: The National Academies Press; 2011. Available at http://www.nap.edu/catalog.php?record_id=13058.
- US Preventive Services Task Force. USPSTF: methods and processes. Rockville, MD: US Department of Health and Human Services, Agency for Healthcare Research and Quality; 2013. Available at http://www.uspreventiveservicestaskforce.org/methods.htm.
- Lu M. Recommendations for preconception care. Am Fam Physician 2007;76:397–400.
- CDC. Recommendations to improve preconception health and health care—United States. MMWR 2006;55(No. RR-6).
- Moos M. Preconceptional health promotion: progress in changing a prevention paradigm. J Perinat Neonatal Nurs 2004;18:2–13.
- American College of Obstetricians and Gynecologists. Committee Opinion #512: health care for transgender individuals. Obstet Gynecol 2011;118:1454–8.
- American College of Obstetricians and Gynecologists, Committee on Health Care for Underserved Women. ACOG Committee Opinion No. 525: health care for lesbians and bisexual women. Obstet Gynecol 2012;119:1077–80.
- McNair R, Hegarty K. Guidelines for the primary care of lesbian, gay and bisexual people: a systematic review. Ann Fam Med 2010;8:533–41.
- World Professional Association for Transgender Health. Standards of care for the health of transsexual, transgender, and gender-nonconforming people. Minneapolis, MN: World Professional Association for Transgender Health; 2011.
- The Center of Excellence for Transgender Health. Primary care protocol for transgender patient care. San Francisco, CA: University of California–San Francisco; 2011.
- American Academy of Pediatrics. Office-based care for lesbian, gay, bisexual, transgender, and questioning youth: Policy statement and Technical report. Pediatrics 2013;132:198–203.
- Adelson SL, American Academy of Child and Adolescent Psychiatry Committee on Quality Issues. Practice parameter on gay, lesbian or bisexual orientation, gender nonconformity, and gender discordance in children and adoelscents. J Am Acad Child Adolesc Psychiatry 2012;51:957–74.
- Office on Women's Health. Illnesses and disabilities: sexual and reproductive health. Available at http://www.womenshealth.gov/illnesses-disabilities/your-health/sexuality-reproductive-health.cfm.
- McIntyre P. Adolescent friendly health services: an agenda for change. Geneva, Switzerland: World Health Organization; 2002.
- CDC. U.S. medical eligibility criteria for contraceptive use 2010. MMWR 2010;59(No. RR-4).
- CDC. Sexually transmitted diseases treatment guidelines, 2010. MMWR 2010;59(No. RR-12.
- Jaccard J. Careful, current, and consistent: tips to improve contraceptive use. Washington, DC: National Campaign to Prevent Teen Pregnancy; 2010.
- Trussell J. Contraceptive failure in the United States. Contraception 2011;83:397–404.
- Winner B, Peipert J, Zhao Q, et al. Effectiveness of long-acting reversible contraception. N Engl J Med 2012;366:1998–2007.
- Beerthuizen R. State-of-the-art of non-hormonal methods of contraception: V. Female sterilisation. Eur J Contracept Reprod Health Care 2010;15:124–35.
- Michielsen D, Beerthuizen R. State-of-the art of non-hormonal methods of contraception: VI. Male sterilisation. Eur J Contracept Reprod Health Care 2010;15:136–49.
- CDC. U.S. Selected practice recommendations for contraceptive use 2013. MMWR 2013;62(No. RR-5).
- Kerns J, Westhoff C, Morroni C, Murphy P. Partner influence on early discontinuation of the pill in a predominantly Hispanic population. Perspect Sex Reprod Health 2003;35:256–60.
- Forste R, Morgan J. How relationships of US men affect contraceptive use and efforts to prevent STD. Fam Plann Perspect 1998;30:56–62.
- Severy L, Silver S. Two reasonable people: joint decision-making in contraceptive choice and use. In: LJ S, ed. Advances in population: psychosocial perspectives. London, UK: Jessica Kingsley Publishers; 1994:207–27.
- Grady W, Klepinger D. BIlly J, Cubbins L. The role of relationship power in couple decisions about contraception in the US. J Biosoc Sci 2010;42:307–25.
- Jaccard J. Unlocking the contraceptive conundrum. Washington, DC: The National Campaign to Prevent Teen and Unplanned Pregnancy; 2009.
- Pallitto CC, Campbell JC, O'Campo P. Is intimate partner violence associated with unintended pregnancy? A review of the literature. Trauma Violence Abuse 2005;6:217–35.
- Paterno MT, Jordan ET. A review of factors associated with unprotected sex among adult women in the United States. J Obstet Gynecol Neonatal Nurs 2012;41:258–74.
- Rehm J, Shield KD, Joharchi N, Shuper PA. Alcohol consumption and the intention to engage in unprotected sex: systematic review and meta-analysis of experimental studies. Addiction 2012;107:51–9.
- Harper C, Balistreri E, Boggess J, Leon K, Darney P. Provision of hormonal contraceptives without a mandatory pelvic examination: the first stop demonstration project. Fam Plann Perspect 2001;33:13–8.
- Stormo A, Hawkins N, Cooper C, Saraiya M. The pelvic examination as a screening tool: practices of US physicians. Arch Intern Med 2011;171:2053–4.
- Labbok M, Perez A, Valdez V, et al. The Lactational Amenorrhea Method (LAM): a postpartum introductory family planning method with policy and program implications. Adv Contracept Deliv Syst 1994;10:93–109.
- Huber L, Hogue C, Stein A, et al. Contraceptive use and discontinuation: findings from the contraceptive history, initiation and choice study. Am J Obstet Gynecol 2006;194:1290–5.
- CDC. Guide to community preventive services: prevention of HIV/AIDS, other STIs and pregnancy, group-based comprehensive risk reduction interventions for adolescents. Atlanta, GA: US Department of Health and Human Services, CDC; 2011. Available at www.thecommunityguide.org/hiv/riskreduction.html.
- Kirby DB, Laris BA, Rolleri LA. Sex and HIV education programs: their impact on sexual behaviors of young people throughout the world. J Adolesc Health 2007;40:206–17.
- Oringanje C, Meremikwu MM, Eko H, Esu E, Meremikwu A, Ehiri JE. Interventions for preventing unintended pregnancies among adolescents. Cochrane Database Syst Rev 2009:CD005215.
- English A. State minor consent laws: a summary. 3rd ed. Washington, DC: Center for Adolescent Health and the Law; 2010.
- US Department of Health and Human Services. State requirements for reporting child abuse. Washington, DC: US Department of Health and Human Services; 2013. Available at http://www.childwelfare.gov/systemwide/laws_policies/state.
- Guldi M. Fertility effects of abortion and birth control pill access for minors. Demography 2008;45:817–27.
- Klein JD, McNulty M, Flatau CN. Adolescents' access to care: teenagers' self-reported use of services and perceived access to confidential care. Arch Pediatr Adolesc Med 1998;152:676–82.
- Lehrer JA, Pantell R, Tebb K, Shafer MA. Forgone health care among U.S. adolescents: associations between risk characteristics and confidentiality concern. J Adolesc Health 2007;40:218–26.
- Lyren A, Kodish E, Lazebnik R, O'Riordan MA. Understanding confidentiality: perspectives of African American adolescents and their parents. J Adolesc Health 2006;39:261–5.
- Reddy DM, Fleming R, Swain C. Effect of mandatory parental notification on adolescent girls' use of sexual health care services. JAMA 2002;288:710–4.
- Vo DX, Pate OL, Zhao H, Siu P, Ginsburg KR. Voices of Asian American youth: important characteristics of clinicians and clinical sites. Pediatrics 2007;120:e1481–93.
- Zabin LS, Stark HA, Emerson MR. Reasons for delay in contraceptive clinic utilization. Adolescent clinic and nonclinic populations compared. J Adolesc Health 1991;12:225–32.
- Zavodny M. Fertility and parental consent for minors to receive contraceptives. Am J Public Health 2004;94:1347–51.
- Klein J. Achieving quality health services for adolescents: policy statement of the Committee on Adolescence, American Academy of Pediatrics. Pediatrics 2008;121:1263.
- Ford C, English A, Sigman G. Confidential health care for adolescents: position paper for the Society for Adolescent Medicine. J Adolesc Health 2004;35:160–7.
- American College of Obstetricians and Gynecologists. Confidentiality in adolescent health care. guidelines for adolescent health care. 2nd ed. Washington, DC: American College of Obstetricians and Gynecologists; 2011.
- Anderson NLR, Koniak-Griffin D, Keenan CK, Uman G, Duggal BR, Casey C. Evaluating the outcomes of parent-child family life education. Sch Inq Nurs Pract 1999;13:211–38.
- Guilamo-Ramos V, Bouris A, Jaccard J, Gonzalez B, McCoy W, Aranda D. A parent-based intervention to reduce sexual risk behavior in early adolescence: building alliances between physicians, social workers, and parents. J Adolesc Health 2011;48:159–63.
- Blake SM, Simkin L, Ledsky R, Perkins C, Calabrese JM. Effects of a parent-child communications intervention on young adolescents' risk for early onset of sexual intercourse. Fam Plann Perspect 2001;33:52–61.
- Brody GH, Murry VM, Gerrard M, et al. The Strong African American Families Program: translating research into prevention programming. Child Dev 2004;75:900–17.
- Evans WD, Davis KC, Ashley OS, Blitstein J, Koo H, Zhang Y. Efficacy of abstinence promotion media messages: findings from an online randomized trial. J Adolesc Health 2009;45:409–16.
- Forehand R, Armistead L, Long N, et al. Efficacy of a parent-based sexual-risk prevention program for African American preadolescents: a randomized controlled trial. Arch Pediatr Adolesc Med 2007;161:1123–9.
- Haggerty KP, Skinner ML, MacKenzie EP, Catalano RF. A randomized trial of Parents Who Care: effects on key outcomes at 24-month follow-up. Prev Sci 2007;8:249–60.
- Huston RL, Martin LJ, Foulds DM. Effect of a program to facilitate parent-child communication about sex. Clin Pediatr (Phila) 1990;29:626–33.
- Lederman RP, Chan W, Roberts-Gray C. Sexual risk attitudes and intentions of youth aged 12–14 years: survey comparisons of parent-teen prevention and control groups. Behavioral Medicine (Washington, DC) 2004;29:155–63.
- Lederman RP, Chan W, Roberts-Gray C. Parent-adolescent relationship education (PARE): program delivery to reduce risks for adolescent pregnancy and STDs. Behav Med 2008;33:137–43.
- Lefkowitz ES, Sigman M, Au TK. Helping mothers discuss sexuality and AIDS with adolescents. Child Dev 2000;71:1383–94.
- Miller BC, Norton MC, Jenson GO. Pregnancy prevention programs: Impact Evaluation of Facts and Feelings: a home-based video sex education curriculum. Fam Relat 1993;42:392–400.
- Murry VM, Berkel C, Brody GH, Gerrard M, Gibbons FX. The Strong African American Families program: longitudinal pathways to sexual risk reduction. J Adolesc Health 2007;41:333–42.
- Schuster MA, Corona R, Elliott MN, et al. Evaluation of Talking Parents, Healthy Teens, a new worksite based parenting programme to promote parent-adolescent communication about sexual health: randomised controlled trial. BMJ 2008;337:a308.
- Stanton B, Cole M, Galbraith J, et al. Randomized trial of a parent intervention: parents can make a difference in long-term adolescent risk behaviors, perceptions, and knowledge. Arch Pediatr Adolesc Med 2004;158:947–55.
- Stanton BF, Li X, Galbraith J, et al. Parental underestimates of adolescent risk behavior: a randomized, controlled trial of a parental monitoring intervention. J Adolesc Health 2000;26:18–26.
- American Academy of Pediatrics. Parents matter: your children want to learn about the facts of life from you. Elk Grove Village, IL: American Academy of Pediatrics; ND. Available at http://www2.aap.org/visit/ParentsMatterBrochure.pdf.
- Hamilton B. Births: final Data for 2010. National Vital Statistics Reports 2012;61(1).
- Olds DL, Henderson CR Jr, Tatelbaum R, Chamberlin R. Improving the life-course development of socially disadvantaged mothers: a randomized trial of nurse home visitation. Am J Public Health 1988;78:1436–45.
- Olds DL, Kitzman H, Cole R, et al. Effects of nurse home-visiting on maternal life course and child development: age 6 follow-up results of a randomized trial. Pediatrics 2004;114:1550–9.
- Olds DL, Kitzman H, Hanks C, et al. Effects of nurse home visiting on maternal and child functioning: age-9 follow-up of a randomized trial. Pediatrics 2007;120:e832–45.
- Rabin JM, Seltzer V, Pollack S. The long term benefits of a comprehensive teenage pregnancy program. Clin Pediatr (Phila) 1991;30:305–9.
- Avellar S, Paulsell D, Sama-Miller E, Del Grosso P. Home visiting evidence of effectiveness review. Washington, DC: US Department of Health and Human Services, Office of Planning, Research and Evaluation, Administration for Children and Families; 2012.
- Black M, Bentley M, Papas M, et al. Delaying second births among adolescent mothers: a randomized, controlled trial of a home-based mentoring program. Pediatrics 2006;118:1087–99.
- American Academy of Pediatrics. Counseling the adolescent about pregnancy options. Pediatrics 2006;101:938–40.
- American College of Obstetricians and Gynecologists. Guidelines for women's health care: a resource manual. 3rd ed. Washington, DC: American College of Obstetricians and Gynecologists; 2007.
- American College of Obstetricians and Gynecologists. Guidelines for perinatal care. 6th ed. Washington, DC: American College of Obstetricians and Gynecologists; 2007.
- Ventura S, Curtin S, Abma J, Henshaw S. Estimated pregnancy rates and rates of pregnancy outcomes for the US: 1990–2008. Natl Vital Stat Rep 2012;60(7).
- Jones J. Adoption experiences of women and men and demand for children to adopt by women 18–44 years of age in the United States, 2002. Vital Health Stat 2008;23(7).
- American Society for Reproductive Medicine in collaboration with the Society for Reproductive Endocrinology and Infertility. Optimizing natural fertility. Fertil Steril 2008;90(Suppl):S1–6.
- American Society for Reproductive Medicine. Optimal evaluation of the infertile female. Fertil Steril 2006;86.
- American Urological Association. The optimal evaluation of the infertile male: AUA best practice statement. Linthicum, MD: American Urological Association; 2010.
- Frey K, Navarro S, Kotelchuck M, Lu M. The clinical content of preconception care: preconception care for men. Am J Obstet Gynecol 2008;6:S389–95.
- US Preventive Services Task Force. Folic acid to prevent neural tube defects. Rockville, MD: US Department of Health and Human Services, Agency for Healthcare Research and Quality; 2009. Available at http://www.uspreventiveservicestaskforce.org/uspstf/uspsnrfol.htm.
- Jack B, Atrash H, Coonrod D, Moos M, O'Donnell J, Johnson K. The clinical content of preconception care: an overview and preparation of this supplement. Am J Obstet Gynecol 2008;199(Suppl B):S266–79.
- US Preventive Services Task Force. Screening for intimate partner violence and abuse of elderly and vulnerable adults. Rockville, MD: US Department of Health and Human Services, Agency for Healthcare Research and Quality; 2013. Available at http://www.uspreventiveservicestaskforce.org/uspstf/uspsipv.htm.
- US Preventive Services Task Force. Screening and Behavioral Counseling Interventions in Primary Care to Reduce Alcohol Misuse. AHRQ, US Department of Health and Human Services; 2013.
- American College of Obstetricians and Gynecologists. Committee Opinion No. 483: primary and preventive care: periodic assessments. Obstet Gynecol 2011;117:1008–15.
- Committee on Practice and Ambulatory Medicine, Bright Futures Periodicity Schedule Workgroup. 2014 recommendations for pediatric preventive health care. Pediatrics 2014;133;568.
- US Preventive Services Task Force. Screening for illicit drug use. Rockville, MD: US Department of Health and Human Services, Agency for Healthcare Research and Quality; 2008.
- US Preventive Services Task Force. Counseling and interventions to prevent tobacco use and tobacco-caused disease in adults and pregnant women. Rockville, MD: US Department of Health and Human Services, Agency for Healthcare Research and Quality; 2009. Available at http://www.uspreventiveservicestaskforce.org/uspstf/uspstbac2.htm.
- US Preventive Services Task Force. Primary care interventions to prevent tobacco use in children and adolescents. Rockville, MD: US Department of Health and Human Services, Agency for Healthcare Research and Quality; 2013.
- CDC. Advisory Committee on Immunization Practices (ACIP) recommended immunization schedules for persons aged 0 through 18 years and adults aged 19 years and older—United States, 2013. MMWR 2013;62(Suppl 1):1–19.
- US Preventive Services Task Force. Screening for depression in adults. Rockville, MD: US Department of Health and Human Services, Agency for Healthcare Research and Quality; 2009. Available at http://www.uspreventiveservicestaskforce.org/uspstf/uspsaddepr.htm.
- US Preventive Services Task Force. Major depressive disorder in children and adolescents. Rockville, MD: US Department of Health and Human Services, Agency for Healthcare Research and Quality; 2009. Available at http://www.uspreventiveservicestaskforce.org/uspstf/uspschdepr.htm.
- American Psychiatric Association. Practice guideline for the assessment and treatment of patients with suicidal behaviors. Am J Psychiatry 2003;160(Suppl):1–60.
- American Academy of Child and Adolescent Psychiatry. Practice parameter for the assessment and treatment of children and adolescents with suicidal behavior. J Am Acad Child Adolesc Psychiatry 2001;40(Suppl):24S–51S.
- US Preventive Services Task Force. Screening for obesity in children and adolescents: US Preventive Services Task Force recommendation statement. Rockville, MD: US Department of Health and Human Services, Agency for Healthcare Research and Quality; 2010. Available at http://www.uspreventiveservicestaskforce.org/uspstf/uspschobes.htm.
- US Preventive Services Task Force. Screening for and management of obesity in adults. Rockville, MD: US Department of Health and Human Services, Agency for Healthcare Research and Quality; 2012. Available at http://www.uspreventiveservicestaskforce.org/uspstf11/obeseadult/obesers.htm.
- US Preventive Services Task Force. Screening for high blood pressure in adults. Rockville, MD: US Department of Health and Human Services, Agency for Healthcare Research and Quality; 2007. Available at http://www.uspreventiveservicestaskforce.org/uspstf/uspshype.htm.
- US Department of Health and Human Services. The seventh report of the Joint National Committee on the Prevention, Detection, Evaluation, and Treatment of High Blood Pressure. Washington, DC: US Department of Health and Human Services; 2004.
- US Preventive Services Task Force. Screening for type 2 diabetes mellitus in adults. Rockville, MD: US Department of Health and Human Services, Agency for Healthcare Research and Quality; 2008. Available at http://www.uspreventiveservicestaskforce.org/uspstf/uspsdiab.htm.
- CDC. Revised recommendations for HIV testing of adults, adolescents and pregnant women in health care settings. MMWR 2006;55(No. RR-14).
- CDC. Recommendations for the identification of chronic hepatitis C virus infection among persons born during 1945–1965. MMWR 2012;61(No. RR-4).
- CDC. Male chlamydia screening consultation. Atlanta, GA: US Department of Health and Human Services, DCD; 2006. Available at http://www.cdc.gov/std/chlamydia.
- Burstein GR, Eliscu A, Ford K, et al. Expedited partner therapy for adolescents diagnosed with chlamydia or gonorrhea: a position paper of the Society for Adolescent Medicine. J Adolesc Health 2009;45:303–9.
- American Academy of Pediatrics. Promoting healthy sexual development and sexuality. Bright Futures: guidelines for health supervision of infants, children, and adolescents. Elk Grove, IL: American Academy of Pediatrics; 2007.
- US Preventive Services Task Force. Screening for gonorrhea. Rockville, MD: US Department of Health and Human Services, Agency for Healthcare Research and Quality; 2005. Available at http://www.uspreventiveservicestaskforce.org/uspstf/uspsgono.htm.
- US Preventive Services Task Force. Screening for HIV. Rockville, MD: US Department of Health and Human Services, Agency for Healthcare Research and Quality; 2013. Available at http://www.uspreventiveservicestaskforce.org/uspstf/uspshivi.htm.
- US Preventive Services Task Force. Screening for hepatitis C virus infection in adults. Rockville, MD: US Department of Health and Human Services, Agency for Healthcare Research and Quality; 2013. Available at http://www.uspreventiveservicestaskforce.org/uspstf12/hepc/hepcfinalrs.htm#recommendations.
- CDC. Recommendations on the use of quadrivalent human papillomavirus vaccine in males—Advisory Committee on Immunization Practices (ACIP). MMWR 2011;60:1705–8.
- US Preventive Services Task Force. Behavioral counseling to prevent sexually transmitted infections. Rockville, MD: US Department of Health and Human Services, Agency for Healthcare Research and Quality; 2008. Available at http://www.uspreventiveservicestaskforce.org/uspstf/uspsstds.htm.
- Kamb ML, Fishbein M, Douglas JM Jr, et al. Efficacy of risk-reduction counseling to prevent human immunodeficiency virus and sexually transmitted diseases: a randomized controlled trial. Project RESPECT Study Group. JAMA 1998;280:1161–7.
- US Preventive Services Task Force. Risk assessment, genetic counseling, and genetic testing for BRCA-related cancer in women. Rockville, MD: US Department of Health and Human Services, Agency for Healthcare Research and Quality; 2013. Available at http://www.uspreventiveservicestaskforce.org/uspstf/uspsbrgen.htm.
- US Preventive Services Task Force. Medications for risk reduction of primary breast cancer in women. Rockville, MD: US Department of Health and Human Services, Agency for Healthcare Research and Quality; 2013. Available at http://www.uspreventiveservicestaskforce.org/uspstf/uspsbrpv.htm.
- US Preventive Services Task Force. Screening for cervical cancer. Rockville, MD: US Department of Health and Human Services, Agency for Healthcare Research and Quality; 2012. Available at www.uspreventiveservicestaskforce.org/uspstf11/cervcancer/cervcancerrs.htm.
- Massad L, Einstein M, Huh W, et al. 2012 updated consensus guidelines for the management of abnormal cervical cancer screening tests and cancer precursors. Obstet Gynecol 2013;121:829–46.
- Braverman P, Breech L. Gynecologic examination for adolescents in the pediatric office setting. Pediatrics 2010;126:583–90.
- Smith RA, Brooks D, Cokkinides V, Saslow D, Brawley OW. Cancer screening in the United States, 2013: a review of current American Cancer Society guidelines, current issues in cancer screening, and new guidance on cervical cancer screening and lung cancer screening. CA Cancer J Clin 2013;63:88–105.
- US Preventive Services Task Force. Screening for breast cancer. Rockville, MD: US Department of Health and Human Services, Agency for Healthcare Research and Quality; 2009. Available at http://www.uspreventiveservicestaskforce.org/uspstf/uspsbrca.htm.
- Marcell A, Bell D, Joffe A. The male genital examination: a position paper of the Society for Adolescent Health and Medicine: a position paper of the Society for Adolescent Health and Medicine. J Adolesc Health 2012;50:424–5.
- Riley W, Moran J, Corso L, Beitsch L, Bialek R, Cofsky A. Defining quality improvement in public health. J Public Health Manag Pract 2010;16:5–7.
- National Quality Forum. ABCs of measurement. Washington, DC: National Quality Forum; 2011. Available at http://www.qualityforum.org/Measuring_Performance/ABCs_of_Measurement.aspx.
- Berwick D, Nolan T, Whittington J. The Trip Aim: care, health and cost. Health Aff 2008;27:759–69.
- CDC. National Public Health Performance Standards Program. Atlanta, GA: US Department of Health and Human Services, CDC; 2012. Available at www.cdc.gov/od/ocphp/nphpsp.
- Berwick D. A user's manual for the IOM's "Quality Chasm" Report. Health Affairs 2002;21:80–90.
- Langley G, Nolan K, Nolan T, Norman C, Provost L. The Improvement Guide: A practical approach to enhancing organizational performance. 2nd ed. San Francisco, CA: Jossey-Bass Publishers; 2009.
- Government Accountability Office. Performance measurement and evaluation: definitions and relationships. Washington, DC: Government Accountability Office; 2011.
- Donabedian A. The quality of care. JAMA 1988;260:1743–8.
- Fowler C. Title X Family Planning Program Performance Information and Monitoring System (PIMS): description of proposed performance measures. Washington, DC: Research Triangle Institute; 2012.
- California Family Health Council. Performance measures: guiding quality improvement for family planning services. Los Angeles, CA: California Family Health Council; 2011. Available at http://www.cfhc.org/TitleX/PerformanceMeasures/default.htm.
- John Snow International. The Regional Quality Indicators Project (RQIP). Boston, MA: John Snow International; 2012. Available at http://www.jsi.com/JSIInternet/USHealth/project/display.cfm?ctid=na&cid=na&tid=40&id=2621.
- Family Planning Councils of America. Performance Measurement System. Los Angeles, CA: Family Planning Councils of America; ND. Available at http://www.fpcai.org/pms.html.
- Palmer R. Process-based measures of quality: the need for detailed clinical data in large health care databases. Ann Intern Med 1997;127:733–8.
- Bouchet B. Health manager's guide: monitoring the quality of primary care. Bethesda, MD: Center for Human Services; ND. Available at http://pdf.usaid.gov/pdf_docs/PNACK584.pdf.
- Institute for Health Care Improvement. How to improve. Cambridge, MA: Institute for Health Care Improvement; 2014. Available at http://www.ihi.org/knowledge/Pages/HowtoImprove/default.aspx.
* A list of the members of the Expert Work Group appears on page 52.
† A list of the members of the technical panels appears on pages 52 and 53.
FIGURE 1. Family planning and related and other preventive health services
Alternate Text: The figure shows three layers of family planning and related and other preventive health services. The first layer comprises family planning services, which include contraceptive services, pregnancy testing and counseling, achieving pregnancy, basic infertility services, preconception health, and sexually transmitted disease services. The second level comprises related preventive health services (e.g., screening for breast and cervical cancer). The third level comprises other preventive health services (e.g., screening for lipid disorders).
FIGURE 2. Clinical pathway of family planning services for women and men of reproductive age
Alternate Text: The figure shows the clinical pathway of family planning services for women and men of reproductive age that providers can use to determine which services should be offered to which clients.
|
BOX 2. Recommended questions to ask when assessing a client's reproductive life plan |
|
Providers should discuss a reproductive life plan with clients receiving contraceptive, pregnancy testing and counseling, basic infertility, sexually transmitted disease, and preconception health services in accordance with CDC's recommendation that all persons capable of having a child should have a reproductive life plan.* Providers should assess the client's reproductive life plan by asking the client questions such as:
* Source: CDC. Recommendations to improve preconception health and health care—United States: a report of the CDC/ATSDR Preconception Care Work Group and the Select Panel on Preconception Care. MMWR 2006;55(No. RR-6). |
|
BOX 3. Steps in providing contraceptive services, including contraceptive counseling* and education |
* Key principles of providing quality counseling including education have been outlined (Appendix C). |
|
BOX 4. Steps in conducting a sexual health assessment* |
* Source: CDC. Sexually transmitted diseases treatment guidelines, 2010. MMWR 2010;59(No. RR-12). |
FIGURE 3. The typical effectiveness of Food and Drug Administration–approved contraceptive methods
Alternate Text: The figure shows the typical effectiveness of FDA-approved contraceptive methods, ranging from least effective (fertility-awareness based methods and spermicide) to the most effective (implants, intrauterine devices, and sterilization).
|
TABLE 1. Assessments to conduct when a female client is initiating a new method of reversible contraception |
||||||||
|---|---|---|---|---|---|---|---|---|
|
Cu-IUD and LNG-IUD |
Implant |
Injectable |
Combined hormonal contraception |
Progestin-only pills |
Condom |
Diaphragm or cervical |
Spermicide |
|
|
Examination |
||||||||
|
Blood pressure |
C |
C |
C |
A* |
C |
C |
C |
C |
|
Weight (BMI) (weight [kg]/height [m]2) |
—† |
—† |
—† |
—† |
—† |
C |
C |
C |
|
Clinical breast examination |
C |
C |
C |
C |
C |
C |
C |
C |
|
Bimanual examination and cervical inspection |
A |
C |
C |
C |
C |
C |
A§ |
C |
|
Laboratory test |
||||||||
|
Glucose |
C |
C |
C |
C |
C |
C |
C |
C |
|
Lipids |
C |
C |
C |
C |
C |
C |
C |
C |
|
Liver enzymes |
C |
C |
C |
C |
C |
C |
C |
C |
|
Hemoglobin |
C |
C |
C |
C |
C |
C |
C |
C |
|
Thrombogenic mutations |
C |
C |
C |
C |
C |
C |
C |
C |
|
Cervical cytology (Papanicolaou smear) |
C |
C |
C |
C |
C |
C |
C |
C |
|
STD screening with laboratory tests |
—¶ |
C |
C |
C |
C |
C |
C |
C |
|
HIV screening with laboratory tests |
C |
C |
C |
C |
C |
C |
C |
C |
|
Source: CDC. U.S. selected practice recommendations for contraceptive use 2013. MMWR 2013;62(No. RR-5). Abbreviations: A = Class A: essential and mandatory in all circumstances for safe and effective use of the contraceptive method; B = Class B: contributes substantially to safe and effective use, but implementation might be considered within the public health and/or service context (the risk of not performing an examination or test should be balanced against the benefits of making the contraceptive method available); C = Class C: does not contribute substantially to safe and effective use of the contraceptive method; Cu-IUD = copper-containing intrauterine device; LNG-IUD = levonorgestrel releasing intrauterine device. * In cases in which access to health care might be limited, the blood pressure measurement can be obtained by the woman in a nonclinical setting (e.g., pharmacy or fire station) and self-reported to the provider. † Weight (BMI) measurement is not needed to determine medical eligibility for any methods of contraception because all methods can be used (U.S. Medical Eligibility Criteria 1) or generally can be used (U.S. Medical Eligibility Criteria 2) among obese women (Source: CDC. U.S. medical eligibility criteria for contraceptive use 2010. MMWR 2010;59[No. RR-4]). However, measuring weight and calculating BMI at baseline might be helpful for monitoring any changes and counseling women who might be concerned about weight change perceived to be associated with their contraceptive method. § A bimanual examination (not cervical inspection) is needed for diaphragm fitting. ¶ Most women do not require additional STD screening at the time of IUD insertion, if they have already been screened according to CDC's STD treatment guidelines (Sources: CDC. STD treatment guidelines. Atlanta, GA: US Department of Health and Human Services, CDC; 2013. Available at http://www.cdc.gov/std/treatment. CDC. Sexually transmitted diseases treatment guidelines, 2010. MMWR. 2010;59[No. RR-12]). If a woman has not been screened according to guidelines, screening can be performed at the time of IUD insertion and insertion should not be delayed. Women with purulent cervicitis or current chlamydial infection or gonorrhea should not undergo IUD insertion (U.S. Medical Eligibility Criteria 4). Women who have a very high individual likelihood of STD exposure (e.g., those with a currently infected partner) generally should not undergo IUD insertion (U.S. Medical Eligibility Criteria 3) (Source: CDC. U.S. medical eligibility criteria for contraceptive use 2010. MMWR 2010;59[No. RR-4]). For these women, IUD insertion should be delayed until appropriate testing and treatment occurs. |
||||||||
|
TABLE 2. Checklist of family planning and related preventive health services for women |
||||||
|---|---|---|---|---|---|---|
|
Screening components |
Family planning services (provide services in accordance with the appropriate clinical recommendation) |
Related preventive health services |
||||
|
Contraceptive services* |
Pregnancy testing and counseling |
Basic infertility services |
Preconception health services |
STD services† |
||
|
History |
||||||
|
Reproductive life plan§ |
Screen |
Screen |
Screen |
Screen |
Screen |
|
|
Medical history§,** |
Screen |
Screen |
Screen |
Screen |
Screen |
Screen |
|
Current pregnancy status§ |
Screen |
|||||
|
Sexual health assessment§,** |
Screen |
Screen |
Screen |
Screen |
||
|
Intimate partner violence §,¶,** |
Screen |
|||||
|
Alcohol and other drug use§,¶,** |
Screen |
|||||
|
Tobacco use§,¶ |
Screen (combined hormonal methods for clients aged ≥35 years) |
Screen |
||||
|
Immunizations§ |
Screen |
Screen for HPV & HBV§§ |
||||
|
Depression§,¶ |
Screen |
|||||
|
Folic acid§,¶ |
Screen |
|||||
|
Physical examamination |
||||||
|
Height, weight and BMI§,¶ |
Screen (hormonal methods)†† |
Screen |
Screen |
|||
|
Blood pressure§,¶ |
Screen (combined hormonal methods) |
Screen§§ |
||||
|
Clinical breast exam** |
Screen |
Screen§§ |
||||
|
Pelvic exam§,** |
Screen (initiating diaphragm or IUD) |
Screen (if clinically indicated) |
Screen |
|||
|
Signs of androgen excess** |
Screen |
|||||
|
Thyroid exam** |
Screen |
|||||
|
Laboratory testing |
||||||
|
Pregnancy test ** |
Screen (if clinically indicated) |
Screen |
||||
|
Chlamydia§, ¶ |
Screen¶¶ |
Screen§§ |
||||
|
Gonorrhea§, ¶ |
Screen¶¶ |
Screen§§ |
||||
|
Syphilis§,¶ |
Screen§§ |
|||||
|
HIV/AIDS§,¶ |
Screen§§ |
|||||
|
Hepatitis C§,¶ |
Screen§§ |
|||||
|
Diabetes§,¶ |
Screen§§ |
|||||
|
Cervical cytology¶ |
Screen§§ |
|||||
|
Mammography¶ |
Screen§§ |
|||||
|
Abbreviations: BMI = body mass index; HBV = hepatitis B virus; HIV/AIDS = human immunodeficiency virus/acquired immunodeficiency syndrome; HPV = human papillomavirus; IUD = intrauterine device; STD = sexually transmitted disease. * This table presents highlights from CDC's recommendations on contraceptive use. However, providers should consult appropriate guidelines when treating individual patients to obtain more detailed information about specific medical conditions and characteristics (Source: CDC. U.S. medical eligibility criteria for contraceptive use 2010. MMWR 2010;59(No. RR-4). † STD services also promote preconception health but are listed separately here to highlight their importance in the context of all types of family planning visits. The services listed in this column are for women without symptoms suggestive of an STD. § CDC recommendation. ¶ U.S. Preventive Services Task Force recommendation. ** Professional medical association recommendation. †† Weight (BMI) measurement is not needed to determine medical eligibility for any methods of contraception because all methods can be used (U.S. Medical Eligibility Criteria 1) or generally can be used (U.S. Medical Eligibility Criteria 2) among obese women (Source: CDC. U.S. medical eligibility criteria for contraceptive use 2010. MMWR 2010;59[No. RR-4]). However, measuring weight and calculating BMI at baseline might be helpful for monitoring any changes and counseling women who might be concerned about weight change perceived to be associated with their contraceptive method. §§ Indicates that screening is suggested only for those persons at highest risk or for a specific subpopulation with high prevalence of an infection or condition. ¶¶ Most women do not require additional STD screening at the time of IUD insertion if they have already been screened according to CDC's STD treatment guidelines (Sources: CDC. STD treatment guidelines. Atlanta, GA: US Department of Health and Human Services, CDC; 2013. Available at http://www.cdc.gov/std/treatment. CDC. Sexually transmitted diseases treatment guidelines, 2010. MMWR 2010;59[No. RR-12]). If a woman has not been screened according to guidelines, screening can be performed at the time of IUD insertion and insertion should not be delayed. Women with purulent cervicitis or current chlamydial infection or gonorrhea should not undergo IUD insertion (U.S. Medical Eligibility Criteria 4) women who have a very high individual likelihood of STD exposure (e.g. those with a currently infected partner) generally should not undergo IUD insertion (U.S. Medical Eligibility Criteria 3) (Source: CDC. US medical eligibility criteria for contraceptive use 2010. MMWR 2010;59[No. RR-4]). For these women, IUD insertion should be delayed until appropriate testing and treatment occurs. |
||||||
|
TABLE 4. Suggested measures of the quality of family planning services |
||
|---|---|---|
|
Type of measure and dimension of quality |
Measure |
Source |
|
Health outcome |
|
PIMS* |
|
Safe (Structure) |
|
|
|
Effective (Structure, or the characteristics of the settings in which providers deliver health care, including material resources, human resources, and organizational structure) |
|
PIMS* |
|
Client-centered (Process, or whether services are provided correctly and completely, and how clients perceive the care they receive) |
|
CAHPS† RQIP§ |
|
Efficient (Structure) |
|
PIMS* |
|
Timely (Structure and process) |
|
PIMS* |
|
Accessible (Structure and process) |
|
PIMS* CAHPS–PCMH item set on care coordination† |
|
Equitable (Structure) |
|
PIMS* |
|
Value |
|
CDC¶ |
|
Abbreviations: CAPHS = Agency for Healthcare Research and Quality's Consumer Assessment of Health Care Providers and Systems; FDA = Food and Drug Administration; HPV = human papillomavirus; MOU = memorandum of understanding; PIMS = Performance Information and Monitoring System; RQIP = Regional Quality Indicators Program. * Source: Fowler C. Title X Family Planning Program Performance Information and Monitoring System (PIMS): Description of Proposed Performance Measures [DRAFT]. Washington, DC: Research Triangle Institute; 2012. † Source: Agency for Healthcare Research and Quality. Consumer Assessment of Healthcare Providers and Systems (CAHPS). Available at https://www.cahps.ahrq.gov/default.asp. § Source: John Snow International. The Regional Quality Indicators Project (RQIP). Boston, MA: John Snow International; 2014. Available at http://www.jsi.com/JSIInternet/USHealth/project/display.cfm?ctid=na&cid=na&tid=40&id=2621. ¶ Sources: Haddix A, Corso P, Gorsky R. Costs. In: Haddix A, Teutsch S, Corso P, eds. Prevention effectiveness: a guide to decision analysis and economic evaluation. 2nd ed. Oxford, UK: Oxford University Press; 2003; Stiefel M, Nolan K. A guide to measuring the triple aim: population health, experience of care, and per capita cost. Cambridge, MA: Institute for Healthcare Improvements; 2012. |
||
Use of trade names and commercial sources is for identification only and does not imply endorsement by the U.S. Department of
Health and Human Services.
References to non-CDC sites on the Internet are
provided as a service to MMWR readers and do not constitute or imply
endorsement of these organizations or their programs by CDC or the U.S.
Department of Health and Human Services. CDC is not responsible for the content
of pages found at these sites. URL addresses listed in MMWR were current as of
the date of publication.
All MMWR HTML versions of articles are electronic conversions from typeset documents.
This conversion might result in character translation or format errors in the HTML version.
Users are referred to the electronic PDF version (http://www.cdc.gov/mmwr)
and/or the original MMWR paper copy for printable versions of official text, figures, and tables.
An original paper copy of this issue can be obtained from the Superintendent of Documents, U.S.
Government Printing Office (GPO), Washington, DC 20402-9371;
telephone: (202) 512-1800. Contact GPO for current prices.
**Questions or messages regarding errors in formatting should be addressed to
mmwrq@cdc.gov.


