Clinical Guidance for Smallpox Vaccine Use in a Postevent Vaccination Program
Corresponding preparer: Brett W. Petersen, Division of High-Consequence Pathogens and Pathology, National Center for Emerging and Zoonotic Infectious Diseases, CDC. Telephone: 404-639-5464; E-mail: ige3@cdc.gov.
Summary
This report outlines recommendations for the clinical use of the three smallpox vaccines stored in the U.S. Strategic National Stockpile for persons who are exposed to smallpox virus or at high risk for smallpox infection during a postevent vaccination program following an intentional or accidental release of the virus. No absolute contraindications exist for smallpox vaccination in a postevent setting. However, several relative contraindications exist among persons with certain medical conditions. CDC recommendations for smallpox vaccine use were developed in consideration of the risk for smallpox infection, risk for an adverse event following vaccination, and benefit from vaccination.
Smallpox vaccines are made from live vaccinia viruses that protect against smallpox disease. They do not contain variola virus, the causative agent of smallpox. The three smallpox vaccines stockpiled are ACAM2000, Aventis Pasteur Smallpox Vaccine (APSV), and Imvamune. Surveillance and containment activities including vaccination with replication-competent smallpox vaccine (i.e., vaccine viruses capable of replicating in mammalian cells such as ACAM2000 and APSV) will be the primary response strategy for achieving epidemic control.
Persons exposed to smallpox virus are at high risk for developing and transmitting smallpox and should be vaccinated with a replication-competent smallpox vaccine unless severely immunodeficient. Because of a high likelihood of a poor immune response and an increased risk for adverse events, smallpox vaccination should be avoided in persons with severe immunodeficiency who are not expected to benefit from vaccine, including bone marrow transplant recipients within 4 months of transplantation, persons infected with HIV with CD4 cell counts <50 cells/mm3, and persons with severe combined immunodeficiency, complete DiGeorge syndrome, and other severely immunocompromised states requiring isolation. If antivirals are not immediately available, it is reasonable to consider the use of Imvamune in the setting of a smallpox virus exposure in persons with severe immunodeficiency.
Persons without a known smallpox virus exposure might still be at high risk for developing smallpox infection depending on the magnitude of the outbreak and the effectiveness of the public health response. Such persons will be defined by public health authorities and should be screened for relative contraindications to smallpox vaccination. Relative contraindications include atopic dermatitis (eczema), HIV infection (CD4 cell counts of 50–199 cells/mm3), other immunocompromised states, and vaccine or vaccine-component allergies. Persons with relative contraindications should be vaccinated with Imvamune when available and authorized for use by the Food and Drug Administration. These recommendations will be updated as new data on smallpox vaccines become available and further clinical guidance for other medical countermeasures including antivirals is developed.
Introduction
Smallpox is a febrile rash illness caused by Orthopoxvirus variola (1). Through most of human history, the disease caused high morbidity and mortality leading to the deaths of approximately 500 million persons in the 20th century alone (1,2). An intensive public health vaccination campaign was initiated in the 1960s and succeeded in eradicating smallpox as a human disease (1). As a result, routine childhood smallpox vaccination was no longer recommended, and vaccination of the U.S. general public ceased in 1971 (3).
Surveillance and containment strategies during the intensified smallpox eradication campaign focused on the vaccination of close contacts of persons with disease in combination with isolation and/or quarantine (1). The last case of smallpox in the United States was in 1949, and the last naturally occurring case in the world was in Somalia in 1977 (1). The World Health Organization (WHO) officially declared the disease eradicated in 1980 (1). Subsequently, all remaining variola virus was consolidated into two official repositories that currently are kept at two separate WHO collaborating centers: the State Research Center of Virology and Biotechnology (VECTOR) in Koltsovo, Novosibirsk, Russia and CDC in Atlanta, Georgia, United States (4).
Although naturally occurring smallpox no longer exists, the threat of smallpox remains because of concerns that variola virus might exist outside of these repositories and could be used as an agent of bioterrorism or biowarfare (5). Although the risk for an intentional or accidental smallpox virus release is believed to be low, preparing for a potential event is critical to mitigate the devastating consequences of such an event. The U.S. government has purchased and stockpiled smallpox vaccines that would be provided to persons at high risk for infection in the event of a smallpox release.
In 1991, 2001, and 2003, CDC issued recommendations from the Advisory Committee on Immunization Practices (ACIP) and clinical guidance regarding smallpox vaccine and its use in a pre-event vaccination program (i.e., one with no cases of smallpox) (6–9). However, these recommendations did not fully address the use of smallpox vaccine in a postevent emergency response setting in which a single laboratory-confirmed case of smallpox identified anywhere in the world would require urgent notification of WHO as outlined under International Health Regulations (10).
Smallpox vaccines are made from live vaccinia viruses that protect against smallpox disease. They do not contain variola virus, the causative agent of smallpox. In 2007, a new smallpox vaccine (ACAM2000) was licensed by the Food and Drug Administration (FDA) and replaced the previously licensed vaccine (Dryvax), which was subsequently destroyed (11). In addition, a newly developed smallpox vaccine (Imvamune) has been purchased and stockpiled by the U.S. government for use in a public health emergency involving smallpox. For these reasons, recommendations for the use of these vaccines in a postevent emergency response setting are needed for health-care providers and public health personnel.
This guidance outlines recommendations for the clinical use of the three smallpox vaccines in the U.S. Strategic National Stockpile (SNS) for persons at risk for smallpox infection after an intentional or accidental release of the virus. The three smallpox vaccines stockpiled are ACAM2000, Aventis Pasteur Smallpox Vaccine (APSV), and Imvamune. Surveillance and containment activities including vaccination with replication-competent smallpox vaccine (i.e., vaccine viruses capable of replicating in mammalian cells such as ACAM2000 and APSV) will be the primary response strategy for achieving epidemic control.
Methods
In collaboration with the National Association of County and City Health Officials (NACCHO) and the American Academy of Pediatrics (AAP), CDC developed postevent clinical guidance for the three smallpox vaccines that currently are stored in the U.S. SNS. A multi-agency steering committee, comprising representatives from CDC, the National Institutes of Health (NIH), FDA, and the Office of the Assistant Secretary for Preparedness and Response (ASPR) was established to oversee the guidance development process.* During May 2013, an expert panel workshop was convened comprising persons with expertise in public health, clinical medicine, and public policy to provide individual expert opinion to inform the clinical recommendations. The 40-member panel possessed historic knowledge of smallpox and the eradication campaign; contributed clinical expertise in internal medicine, family medicine, dermatology, infectious diseases, human immunodeficiency virus (HIV) medicine, public health, nursing, obstetrics and gynecology, and pediatrics; and represented federal government agencies, including CDC, the Department of Defense (DoD), NIH, FDA, and ASPR.† All nonfederal expert panelists completed CDC-approved competing interest disclosure forms. Federal panelists were obligated to consider potential competing interests related to their official acts as public officials and employees. All panelists who disclosed competing interests were assessed and evaluated by the steering committee before participation in workshop activities. No major conflicts or competing interests were reported to the steering committee that prohibited participant involvement in the workshop or development of the guidance. However, two members declared potential competing interests as noted in the Disclosure of Competing Interests statement. These were reviewed extensively by the steering committee, and a determination was made that these participants could participate fully in meeting deliberations after public declaration of these activities.
Subject matter experts provided oral presentations on various aspects of smallpox and smallpox vaccines, including a review of the smallpox eradication campaign, U.S. government vaccine response strategies, surveillance and research data from the DoD smallpox vaccination program, regulatory considerations for the use of smallpox vaccines, and incidence, severity, and treatment of adverse events. Vaccine manufacturers presented data and answered questions from the expert panel members, but did not observe or participate in any other aspect of the meeting to avoid introducing bias because of potential competing interests. The primary evidence base for the development of clinical guidance included relevant studies that were identified by literature searches of the PubMed database, manual searches of subject matter experts' personal libraries, and communication with vaccine manufacturers and researchers. Nonsystematic literature searches were performed using standard term indices to cover the terms "smallpox vaccine," "ACAM2000," "Imvamune," "Modified Vaccinia Ankara," "MVA," "Aventis Pasteur Smallpox Vaccine," and "APSV."
Identified publications were screened for relevance and fulfillment of predefined inclusion and exclusion criteria. Inclusion criteria were any published or unpublished randomized clinical trials involving ACAM2000, Imvamune, or Aventis Pasteur Smallpox Vaccine (APSV), surveillance data from the historic use of Dryvax in the United States from the 1960s, and cohort studies, survey studies, case series, and case reports involving smallpox vaccine complications among persons with atopic dermatitis (eczema), persons with HIV infection, pregnant women, and pediatric populations. Publications without abstracts, articles in languages other than English, policy guidelines, editorials, and review articles were excluded. A summary of the literature, including data on adverse event rates when available, was provided to the expert panel members for review. Panel members were requested to apply their professional experience and clinical judgment in assessing the quality of the evidence and evaluating the risks and benefits of each vaccine.
Draft recommendations were developed by CDC and select expert panel members before the workshop on the basis of literature reviews and individual expert opinion and presented at the workshop as a framework to initiate discussion. During the workshop, expert panel members were asked to consider the data from the literature reviews and presentations when participating in discussions on modifications to the draft recommendations. These draft recommendations were then revised to incorporate input provided by expert review of the data at the workshop and adjusted for novel issues raised. The post-workshop recommendations were distributed for review and commentary to workshop participants as well as various professional organizations and government agencies. The final CDC recommendations contained in this report represent the current state of knowledge of smallpox vaccines and their recommended use. These recommendations will be updated as more data on vaccine safety and efficacy become available.
Background
Smallpox Pathogenesis and Disease
Variola virus is a strictly human pathogen with no known animal reservoir (1). Variola major strains caused a disease with severe prodrome, fever, and prostration whereas variola minor strains produced less severe infection (12). During the smallpox eradication campaign, WHO used four main clinical descriptors to categorize smallpox caused by variola major virus on the basis of disease presentation and rash burden: ordinary, modified, flat, and hemorrhagic (13).
The most common type was ordinary smallpox, which accounted for approximately 85% of cases in smallpox outbreaks (1). The clinical course of ordinary smallpox was characterized by an asymptomatic incubation period lasting 10–14 days (range of 7–17 days). Illness onset generally presented with sudden onset of fever and malaise associated with headache, backache, abdominal pain, vomiting, and symptoms of pharyngitis (1). These prodromal symptoms lasted approximately 2–3 days before the first appearance of mucosal and cutaneous lesions (1). Lesions usually appeared first on the oropharynx followed by the face and extremities before spreading to the trunk, palms, and soles following a centrifugal pattern of distribution. Lesions progressed from macules to papules to vesicles over the course of 4–5 days. Within another 1–2 days, the vesicles often umbilicated and evolved to pustules that were round, tense, firm to the touch, and deep seated within the dermis. Lesions typically exhibited the same stage of development in any one area of the body at any given time (1,12). Crusting and scab formation typically began by the ninth day of exanthema followed by sloughing of crusts around 14 days after rash onset.
Modified smallpox was characterized by a milder prodrome, fewer lesions, and an accelerated clinical course compared with ordinary smallpox as a result of the disease being attenuated, or "modified," by previous vaccination. This type accounted for approximately 5%–7% of all cases and was rarely fatal (1,13). Another mild manifestation of smallpox seen rarely in previously vaccinated persons and characterized by fever without rash was termed variola sine eruptione.
In contrast, flat smallpox was usually fatal and occurred at a similar frequency as modified smallpox (1,14). The lesions of flat smallpox were slow to develop and generally persisted as soft, velvety vesicles without pustulation that often coalesced into large confluent edematous vesicular plaques (15). Flat smallpox occurred most frequently in children who might have had deficient immune responses although no studies were undertaken to confirm this (1).
The rarest (<1% of cases) and deadliest form was hemorrhagic smallpox. This type of smallpox involved extensive bleeding into the skin and mucous membranes followed almost invariably by death within 1 week of disease onset (12). Hemorrhagic smallpox occurred mostly among adults, particularly pregnant women (1). The relative frequency and case-fatality rates of the clinical types of smallpox in vaccinated and unvaccinated subjects from one large sample of patients hospitalized in India have been described (Table 1).
Death from smallpox usually occurred during the second week of illness. The exact cause of death in smallpox remains unclear; the most severe hemorrhagic and flat forms of disease likely had a different pathogenesis from ordinary smallpox possibly related to underlying host immune deficiencies (1,16). Complications of renal failure, hypovolemic shock, and respiratory compromise induced by cytopathic effects of the virus were implicated in smallpox mortality based on a retrospective analysis of pathology records (17). Toxemia associated with viral antigens in plasma and immune complexes of antigen and antibody also has been proposed as contributing factors to the lethality of the disease (1,5). Epidemiologic studies indicate that the density of rash lesions had prognostic value because a higher rash burden portended a higher likelihood of death (1). Population studies indicated that case-fatality rates were highest in the very young and older age groups (18,19) (Table 2). Pregnant women were also at high risk for severe disease (particularly hemorrhagic smallpox) with an overall case-fatality rate of 34.3% and nearly 70% for unvaccinated pregnant women (1,20–22).
Survivors of smallpox appeared to have lifelong protection from reinfection with the virus (1,23). In contrast, vaccine-induced immunity was most effective in the first 1–3 years following vaccination, and complete protection was not lifelong (1). Effectiveness of vaccine approached 100% when administered before exposure occurred, and substantial protection might have endured for up to 15–20 years (1,12,24,25). Even when administered postexposure, vaccination against smallpox appeared to have been effective in preventing and/or ameliorating disease when administered to contacts of patients with smallpox. Such postexposure prophylaxis is believed to have been most effective when administered as soon as possible following viral exposure, particularly in previously vaccinated persons capable of mounting an anamnestic response. Data from the eradication era suggest that vaccination >3 days after exposure to the virus was less effective but might still have decreased morbidity and mortality (26–29).
Smallpox Transmission and Control
Smallpox virus was transmitted most commonly from an infected person to another person via respiratory droplets following direct face-to-face contact. The ulceration of oropharynx lesions released large amounts of virus into saliva (5,30). Viral shedding was highest during the first 7–10 days after lesion onset; consequently, almost all transmission occurred following the onset of exanthema (1,31,32). Rarely, smallpox virus also was transmitted via airborne dissemination or direct contact with lesions or fomites contaminated with lesion exudates (e.g., soiled clothing or bed linens) (1,16,33). Transmission occurred primarily in households, hospitals, and other health-care settings. Inadequate infection control practices likely played a role in cases of health-care–associated transmission (34,35). For reasons that are not well understood, substantial outbreaks of disease and viral transmission generally were not associated with schools, trains, planes, or buses (5,36).
During the eradication campaign, surveillance and containment strategies were identified as key components of an outbreak response. These methods relied on rapid identification of smallpox patients through active searches for cases, vaccination of persons at high risk for infection (e.g., household members and others with close contact), rigorous isolation of infected persons to break the chain of transmission, and close monitoring of patient contacts for development of disease. When implemented effectively, these measures demonstrated success in interrupting disease transmission even in areas with low vaccination coverage (1,18). Surveillance and containment sometimes were supplemented with vaccination of other persons in the local geographic area affected by smallpox based on the epidemiologic characteristics of the outbreak or resource availability. Although this approach to vaccination might have decreased the opportunity for disease transmission from cases before their identification and isolation, surveillance and containment activities were the primary strategies used in achieving epidemic control. The eradication of smallpox as a human disease is a testament to the effectiveness of surveillance and containment.
Control and Prevention
Reduction of Risk for Exposure
Appropriate public health and infection-control measures are expected to be instituted according to recommendations in the CDC Smallpox Response Plan and Guidelines (37). Such measures may include quarantine of potentially exposed persons, isolation of infected persons, and the use of personal protective equipment.
Vaccination
The primary strategy for controlling the spread of disease after confirmation of one or more human smallpox cases involves the use of smallpox vaccine in combination with other surveillance and containment activities. As demonstrated during the eradication campaign, the immune response generated by smallpox vaccination is one of the most effective tools for halting the transmission of smallpox (1). Smallpox vaccines are made from live vaccinia viruses that protect against smallpox disease (1). They do not contain variola virus, the causative agent of smallpox (1). The U.S. government has three different smallpox vaccines available in the U.S. SNS: ACAM2000, Imvamune, and Aventis Pasteur Smallpox Vaccine (APSV). ACAM2000 is licensed by FDA whereas Imvamune and APSV are expected to be used under Investigational New Drug (IND) or Emergency Use Authorization (EUA) regulatory mechanisms. Although an EUA cannot be issued until an emergency determination and declaration are in place, FDA can review submitted product data as a pre-EUA before a formal EUA request (38).
ACAM2000 and APSV are considered replication-competent vaccinia virus vaccines because of their ability to replicate in mammalian cells. Replication-competent vaccines are associated with serious adverse events and produce infectious lesions that can cause vaccinia virus infections attributed to autoinoculation and inadvertent transmission. In contrast, Imvamune is derived from a replication-deficient vaccinia virus strain that has been attenuated through multiple passages in tissue culture and has lost the ability to replicate in mammalian cells (39–42). Replication-deficient vaccines were developed for use in persons at high risk for vaccination complications involving systemic viral spread (i.e., progressive vaccinia and eczema vaccinatum) (9,43). These vaccines are described and summarized (Table 3).
ACAM2000
Description
ACAM2000, Smallpox (Vaccinia) Vaccine, Live, is a vaccinia virus vaccine derived from a plaque-purified clone of the same New York City Board of Health (NYCBOH) strain that was used to manufacture Dryvax vaccine. ACAM2000 is grown in African green monkey kidney (Vero) cells and tested to be free of known adventitious agents (44). Available safety data from the ACAM2000 clinical trials indicate a similar safety profile to Dryvax (45).
ACAM2000 is provided as a lyophilized preparation of purified live virus containing the following nonactive excipients: 6–8 mM HEPES (pH 6.5–7.5), 2% human serum albumin USP, 0.5%–0.7% sodium chloride USP, 5% mannitol USP, and trace amounts of neomycin and polymyxin B (46). Diluent for ACAM2000 contains 50% (v/v) Glycerin USP and 0.25% (v/v) Phenol USP in Water for Injection USP. Diluent is supplied as 0.6 mL of liquid in 3 mL clear glass vials (46).
Administration and Dosing
ACAM2000 is administered in a single dose (~2.5 uL) by the percutaneous route (scarification) using 15 jabs of a stainless steel bifurcated needle that has been dipped into the vaccine. The vaccine is licensed for administration in the upper arm over the deltoid muscle. Although other anatomic sites of smallpox vaccine administration were used historically, the efficacy of ACAM2000 administered at other sites has not been studied and is not known. Following administration of ACAM2000, the development of a major cutaneous reaction or "take" indicates a successful immune response to the vaccine (9). A major cutaneous reaction is characterized by the development of a vesicle or pustule at the site of inoculation that is documented between days 6–8 following vaccination.
After reconstitution, each vial of ACAM2000 vaccine contains approximately 100 doses (0.0025 mL/dose). The concentration of vaccinia virus is 1.0–5.0 x 108 plaque-forming units (PFU)/mL or 2.5–12.5 x 105 PFU/dose determined by plaque assay in Vero cells (46).
Regulatory Status
ACAM2000 has been licensed by FDA since August 2007. The licensed indication for administration of ACAM2000 is for active immunization against smallpox disease for persons determined to be at high risk for smallpox infection regardless of age (46).
Efficacy
The clinical effectiveness of ACAM2000 is based on two pivotal clinical trials that demonstrated noninferiority to Dryvax (the smallpox vaccine licensed at the time of the trial) (47) (Table 4). The surrogate endpoints evaluated in these trials included major cutaneous reactions (i.e., "take" rates) and serum-neutralizing antibodies. ACAM2000 met two of the four primary endpoint criteria established in these trials. Among vaccinia virus-naïve subjects, ACAM2000 was determined to be noninferior to Dryvax in eliciting a major cutaneous reaction. Although ACAM2000 and Dryvax demonstrated similar trends in generating a serum-neutralizing antibody response (GMTs of 166 and 255 respectively on day 30), ACAM2000 did not meet the predefined criterion for noninferiority to Dryvax for this outcome. Among previously vaccinated subjects, ACAM2000 was determined to be noninferior to Dryvax in generating a serum neutralizing antibody response but did not meet the criterion for noninferiority in eliciting a major cutaneous reaction. The major cutaneous reaction is considered the primary determinant for an effective immune response in vaccinia virus-naïve subjects (47). However, the serum neutralizing antibody response might be a more informative measure of immune response in previously vaccinated subjects because pre-existing immunity can modify the cutaneous response to vaccination and add difficulty in evaluating for a major cutaneous reaction among revaccinees (47). Therefore, ACAM2000 was noninferior to Dryvax in the two most relevant surrogate endpoints (47). A summary of these clinical trials is provided (Table 4).
Safety
The safety of ACAM2000 was evaluated in six clinical trials involving 2,983 subjects (1,307 vaccinia virus-naïve and 1,676 previously vaccinated) (44,47). The doses administered in these trials ranged from 3.4 x 106 to 2.2 x 108 PFU/mL. No deaths were reported, and serious adverse events were rare (<1%). Serious adverse events are defined by FDA as events that result in permanent disability, hospitalization, life-threatening illnesses, or death (48). The most common serious adverse event was myocarditis/pericarditis, which was reported in seven subjects receiving ACAM2000. Phase 3 clinical trials provide the best estimate of risk for myocarditis/pericarditis from ACAM2000 as a result of active monitoring for these complications. These studies identified five cases of suspected myocarditis and pericarditis out of a total of 873 vaccinia virus-naïve subjects for an incidence of 5.7 per 1,000 primary vaccinees. No myocarditis or pericarditis cases were identified among previously vaccinated subjects. Three other serious cardiac events considered to have a possible relationship to ACAM2000 were reported and included single reports of atrial fibrillation, chest discomfort, and chest pain. New-onset seizure in a single subject also was reported as a serious adverse event that possibly was related to ACAM2000. However, other predisposing factors were identified that were considered contributory in this subject. Pregnancy and infection with HIV was identified in a total of five and one ACAM2000 recipients, respectively. Postlicensure monitoring of adverse events in persons receiving ACAM2000 remains ongoing in studies sponsored by Sanofi Pasteur as listed at www.clinicaltrials.gov.
Although the safety of ACAM2000 has not been studied in persons with HIV infection, such persons are likely at high risk for serious vaccine complications, including progressive vaccinia (progressive destruction of skin and other tissues at the vaccination site), if they are immunosuppressed. One case of disseminated vaccinia virus infection was reported in an HIV-infected person receiving a primary vaccination with Dryvax (49). The patient was evaluated 3 weeks after vaccination and treated for cryptococcal meningitis; the patient's CD4 cell count was <25 cells/mm3 at this time, and HIV infection was diagnosed. The patient survived following treatment with vaccinia immune globulin intravenous (VIGIV), but died the following year from other complications of HIV. In clinical trials evaluating ACAM2000, one previously vaccinated person was determined to be HIV-positive at the time of vaccination (50). This person received prophylactic vaccinia immune globulin and reported no notable complications during the 3 months he was able to be followed after being vaccinated.
ACAM2000 has not been studied in pregnant women. Fetal vaccinia has been reported in fetuses and newborns of pregnant women vaccinated with replication-competent smallpox vaccines. Fewer than 50 cases of fetal vaccinia have been documented, and estimated incidence rates range from 1 per 10,000 to 1 per 100,000 in primary vaccinees (1,51). Although fetal vaccinia is a rare complication of smallpox vaccination, fetal and neonatal deaths have been reported as a result of this complication (1,51). Analysis of pregnancy outcomes among 376 women inadvertently vaccinated against smallpox with Dryvax vaccine during 2003–2006 did not demonstrate higher-than-expected rates of pregnancy loss, preterm birth, low birthweight, or birth defects (51). Five clinical trial participants who received ACAM2000 were determined to be pregnant within 30 days after vaccination resulting in two spontaneous abortions, one live birth, and one elective termination; one subject was lost to follow-up (50). No fetal vaccinia, congenital anomalies, or birth defects were reported (50). Of the two spontaneous abortions, one was deemed unrelated to ACAM2000, and neither ACAM2000 nor vaccinia immune globulin administration could be ruled out as causally associated in the other (50).
The safety of ACAM2000 in persons with heart disease or cardiac risk factors is unknown because such persons have been excluded from clinical trials investigating this vaccine. Cardiac complications have been associated with smallpox vaccination in civilian and military personnel vaccinated in the United States during recent vaccination campaigns involving replication-competent smallpox vaccine (52,53). Although temporally-associated cardiac ischemia and myocardial infarction have been observed among recipients of replication-competent smallpox vaccines, the incidence of these complications does not appear to significantly exceed expected background rates (54–56). There is no evidence to suggest a causal association of smallpox vaccination with cardiac ischemia or myocardial infarction. In contrast, myopericarditis has been associated with replication-competent smallpox vaccine and is estimated to occur at a rate of 5.7 per 1,000 primary vaccinees using clinical trial data with ACAM2000 (44,57,58). Significant long-term sequelae from myopericarditis appear to be rare as most cases are mild and self-limited with few documented reports of dilated cardiomyopathy (54,59).
ACAM2000 has been used only in patients who have undergone intensive screening to exclude persons with known risk factors for adverse events. Because ACAM2000 is derived from the same NYCBOH strain that was used to manufacture Dryvax vaccine, it is anticipated that the safety profile of ACAM2000 is probably similar, if not identical, to that of Dryvax. Serious adverse events, including encephalitis, encephalomyelitis, encephalopathy, progressive vaccinia, generalized vaccinia, severe vaccinial skin infections, erythema multiforme major (including Stevens-Johnson syndrome), myocarditis/pericarditis, and eczema vaccinatum (severe and destructive infection of skin affected by eczema or other chronic skin disorder caused by spread of vaccinia virus) resulting in permanent sequelae or death, ocular complications, blindness, and fetal death have occurred following either primary vaccination or revaccination with replication-competent smallpox vaccines including Dryvax (9,43,46). Two studies conducted by CDC in 1968 are among the most comprehensive to evaluate the incidence of adverse events following routine smallpox vaccination with Dryvax. The first study relied on passive reporting of patients with suspected complications of smallpox vaccination to seven separate national surveillance systems (60). The second study implemented an active surveillance system whereby all physicians in 10 states were prospectively requested to record all smallpox vaccine adverse events they saw in practice (61). The physicians were then surveyed to collect the reports of these vaccine adverse events. The adverse event rates observed using the active surveillance from the 10 statewide surveys (Tables 5 and 6) were overall higher than those calculated from the passive national surveillance. The rates reported from the 10 statewide surveys often are considered to be more accurate on the basis of the methodology of the active surveillance employed in contrast to the passive data collection of the national surveillance systems (1,61). Rates of adverse events following revaccination were much lower than those for primary vaccination (with the exception of those in immunocompromised patients).
Inadvertent inoculation (including auto-inoculation and inoculation of others via contact transmission or fomites) was the most frequently reported adverse event during 1968 and occurred at a rate of 529.2 cases per million primary vaccinations and was also reported during the 2002–2005 smallpox vaccination campaigns (46,53,61). (Tables 5 and 7) Vaccinia virus transmitted by inadvertent inoculation can result in the same complications seen following vaccination. In some cases (e.g., eczema vaccinatum), the disease resulting from contact transmission was reported to be more severe than that following vaccination (60).
A recent study that evaluated data from U.S. military personnel and civilian first responders vaccinated with Dryvax during smallpox vaccination campaigns that were initiated in 2002 indicated that the incidence of serious adverse events was overall lower than those from 1968, particularly for preventable adverse events (e.g., eczema vaccinatum, contact transmission, and auto-inoculation) (53). These findings are presumably attributable to the current more stringent prevaccination screening procedures designed to decrease morbidity in adults with contraindications to administration of vaccine (persons aged <18 years were not vaccinated), increased use of protective bandages to cover the vaccination site, and enhanced education of vaccinees compared with the routine vaccination practices in place in the 1960s. Myocarditis and pericarditis had not been commonly reported following smallpox vaccination in previous studies and were newly recognized as a potential serious adverse event during these vaccination campaigns. Enhanced surveillance for adverse events, closer monitoring and technological advances (e.g., monitoring of electrocardiograms, cardiac ultrasonography, and serum cardiac enzymes) likely contributed to the increased detection of cardiac events in these vaccination campaigns. Nearly all of the cases of myopericarditis detected among military vaccinees were asymptomatic. The incidences of serious adverse events from this study are summarized (Table 7).
Aventis Pasteur Smallpox Vaccine
Description
APSV, also known as "WetVax," is a liquid formulation of calf-lymph-origin vaccinia virus vaccine that has been maintained at -4°F (-20°C) since it was manufactured in 1956 and 1957 (62). APSV was produced from a vaccinia virus seed stock derived from the NYCBOH strain (62). The original seed #17633 was received from the Michigan Department of Health in 1947. The bulk material was manufactured under license to Aventis Pasteur and was released previously under then acceptable release criteria to the DoD vaccine reserves. The formulation contains live vaccinia virus in 50% glycerol, 0.4% phenol, and 0.00017% Brilliant Green. No antibiotics or other additives are present. Fourteen bottles tested for bioburden met specifications of <200 colony forming units of bacteria per mL of product. This is the same specification for the previously licensed lyophilized smallpox vaccine, Dryvax.
Administration and Dosing
APSV is administered in a single dose (~2.5 uL) by the percutaneous route (scarification) using 15 jabs of a stainless steel bifurcated needle that has been dipped into the vaccine. The site of vaccination is the upper arm over the deltoid muscle (62). Studies of undiluted vaccine potency found a titer of 10 x 107.6 plaque-forming units (PFU)/mL and there was no difference in vaccine success rates when comparing diluted (1:5) and undiluted vaccine (62). Yearly monitoring of APSV potency remains ongoing.
Vaccine is provided in 0.25 mL aliquots in sterile 2 mL glass vials. Each vial must be further diluted with the appropriate companion diluent to achieve the 1:5 dilution specified in the current pre-EUA filed with FDA. For a 1:5 dilution to be achieved, 1 mL of diluent must be added to one vial of APSV, which will yield approximately 500 doses of vaccine per vial.
Regulatory Status
APSV is an investigational product and is stored in the U.S. SNS. CDC holds IND applications for both undiluted and 1:5 diluted uses (CDC Regulatory Affairs, personal communication, 2014). CDC also submitted a pre-EUA to FDA for the use of APSV diluted 1:5 to vaccinate persons during a declared public health emergency invoving smallpox to increase the number of available doses of smallpox vaccine.
Efficacy
APSV contains the same NYCBOH vaccinia virus strain that was used to produce Dryvax and is expected to have the same clinical effectiveness for both undiluted and 1:5 diluted uses (62). Live replication-competent vaccines derived from viruses used during the smallpox eradication campaign like Dryvax and APSV are estimated to be >95% effective when used as pre-exposure prophylaxis (1).
Safety
The safety profile of APSV is anticipated to be similar to that of Dryvax and ACAM2000 (Tables 5 and 6). The overall risks of serious complications of smallpox vaccination with the NYCBOH strain of vaccinia virus are low and occur more frequently in persons receiving their first dose of vaccine and in young children (61). The most frequent serious complications of vaccination are encephalitis, progressive vaccinia, and eczema vaccinatum (61). The risk for myopericarditis has not been evaluated for APSV but is expected to occur at a rate similar to Dryvax and ACAM2000.
Imvamune
Description
Imvamune is a third-generation smallpox vaccine under development for active immunization for the prevention of smallpox disease (39–42). Imvamune is an attenuated live virus vaccine containing Modified Vaccinia Ankara (MVA), a vaccinia virus strain that became replication-restricted to avian cells following >570 passages in primary chicken embryo fibroblast cells (40). It is assumed to have a favorable safety profile in humans when compared with replication-competent smallpox vaccines (39–42). Imvamune does not contain any adjuvants or preservatives but might contain trace amounts of residual host cell DNA and protein, benzonase, and the antibiotic gentamicin. Imvamune is manufactured by Bavarian Nordic (BN) and has received marketing authorization under exceptional circumstances from the European Commission for active immunization against smallpox infection and disease in persons aged ≥18 years. The indication includes healthy populations as well as persons with immune deficiencies and skin disorders such as those who are HIV infected (CD4 cell counts ≥200 cells/mm3) and those who have atopic dermatitis or allergic rhinitis.
Administration and Dosing
The route of administration of the vaccine is subcutaneous (40). In contrast to ACAM2000, Imvamune 0.5 ml is injected in 2 doses at 0 and 4 weeks for primary vaccinees (63). Subjects previously vaccinated against smallpox receive a single 0.5 mL dose. Imvamune does not produce a visible cutaneous reaction following administration (40). Imvamune is supplied as a sterile frozen liquid product (0.5 mL in 2 ml vials stored at 5°F (-15°C) to -13°F (-25°C). Each vial contains 1 dose of Imvamune. Each dose contains a minimum of 1 x 108 TCID50 (50% Tissue Culture Infective Dosage) per mL of live attenuated vaccinia virus, strain MVA-BN.
Regulatory Status
Imvamune is an investigational product that is stored in the U.S. SNS. CDC has submitted a pre-EUA submission to FDA for its potential use during a declared public health emergency involving smallpox. On the basis of the clinical trial information available to date, the pre-EUA submitted to FDA for review and authorization during an emergency would allow the use of Imvamune for persons of all ages with a diagnosis of HIV or atopic dermatitis during a postevent, pre-exposure setting.
Efficacy
The efficacy of Imvamune against smallpox is unproven and cannot be tested clinically because of the global eradication of the disease in humans. However, the clinical effectiveness of Imvamune to generate an immune response has been evaluated in six published clinical studies (39,41,42,63–65). Overall, Imvamune was determined to elicit a humoral immune response when evaluated using total IgG antibody enzyme-linked immunosorbent assay (ELISA) and plaque reduction neutralization (PRNT) assays. A study determined that 30 (100%) vaccinia virus-naïve subjects seroconverted 2 weeks following administration of a second dose of Imvamune (1 x 108 TCID50) when evaluated by vaccinia virus-specific total IgG ELISA (geometric mean titer [GMT] >100); 25 (83%) of these subjects seroconverted when evaluated by vaccinia virus-specific PRNT (GMT >10) (41). GMTs were similar between groups receiving vaccine subcutaneously and intramuscularly by both ELISA (GMT 743.37 SC, 899.75 IM) and PRNT (GMT 29.30 SC, 30.30 IM) (41). Another study reported that 52 (100%) vaccinia virus-naïve subjects seroconverted 2 weeks following administration of a second dose of Imvamune (1 x 108 TCID50) by vaccinia virus-specific total IgG ELISA (titer >50) (GMT 813.8); 37 (71.2%) of these subjects seroconverted by vaccinia virus-specific PRNT (titer >20) (GMT 19.43) (42). Similar humoral immune responses were reported by a study that also compared the humoral response to Imvamune with that of Dryvax (39).
The humoral responses observed with Imvamune and Dryvax were comparable overall, but antibody titers were higher among subjects receiving Dryvax when evaluated with Dryvax-specific total IgG ELISA and PRNT assays and antibody titers were higher among subjects receiving Imvamune when evaluated with Imvamune-specific total IgG ELISA and PRNT assays (39). Sera from this study were evaluated later with a variola-specific PRNT assay and the 2-dose Imvamune vaccination regimen was found to have elicited similar variola-specific–neutralizing antibody responses compared with the standard Dryvax vaccination regimen (66). A subanalysis suggested that subcutaneous administration of Imvamune might result in an increased variola neutralizing antibody response compared with Dryvax (66). Imvamune vaccination before Dryvax administration decreased the size of the cutaneous reaction, shortened healing time, and reduced virus replication at the site of Dryvax administration (39).
A study comparing humoral responses to Imvamune (1 x 108 TCID50) 2 weeks following administration of a second dose found that lower GMTs were observed in HIV-infected subjects with CD4 cell counts ≥350 cells/mm3 when compared with uninfected subjects (GMTs of 779 and 1,939 respectively; p = 0.01) (64). Although a similar trend was seen when evaluated with a Western Reserve vaccinia virus-specific PRNT assay, no significant difference was identified between GMTs and seroconversion rates among HIV-infected and uninfected subjects 2 weeks following administration of a second dose of Imvamune (GMTs of 95 and 188 and seroconversion rates of 89% and 96% respectively) (64). A study evaluated the safety and immunogenicity of Imvamune (1 x 107 TCID50 and 1 x 108 TCID50) in 24 subjects (20 who received Imvamune and four controls) who had received a hematopoietic stem cell transplant at least 2 years before enrollment (65). Transient local reactions were observed but no serious adverse events were identified (65). Immunogenicity was evaluated using a luciferase-based assay of neutralizing antibody activity and an IFN-γ ELISPOT assay, and both provided greater results in the higher-dose group (65). Finally, a study that compared two different Imvamune vaccination schedules determined that the recommended schedule with a second dose of Imvamune at Day 28 compared with Day 7 produced a higher antibody response by PRNT and the maximal number of responders by ELISA (63). IFN-γ ELISPOT responses were similar for both groups 14 days following the second dose (63). A pivotal Phase III clinical trial comparing Imvamune and ACAM2000 is planned.
Safety
The safety of Imvamune has been evaluated in six published clinical trials involving a total of 687 subjects (562 vaccinia virus-naïve and 125 previously vaccinated) (39,41,42,63–65). Subjects varied in age (range: 18–60 years) and all were healthy with the exception of 91 HIV-infected subjects. The doses of vaccine administered in these trials ranged from 1 x 106 to 1 x 108 TCID50. Vaccinia-naïve subjects received 2 doses of vaccine whereas previously vaccinated subjects received only 1 dose. Vaccine was administered either subcutaneously or intramuscularly. No deaths were reported. One serious adverse event involving a case of thyroid cancer occurred and was considered vaccine-related by the medical monitor but unrelated by the investigator. Common adverse events reported were typical for subcutaneously administered vaccines (local [injection site] and general systemic reactions [fatigue, headache, and myalgia]). Almost all reactions were mild to moderate in severity and all resolved without sequelae. Imvamune does not produce a lesion at the vaccination site and does not present any risk for secondary transmission.
A total of 91 HIV-infected subjects (30 vaccinia virus-naïve and 61 previously vaccinated) with HIV-1 RNA <400 copies/mL and ≥350 CD4 cells/mm3 received Imvamune in one published clinical trial (64). No deaths or vaccine-related serious adverse events were reported among these subjects. Overall, the safety profile of Imvamune in these HIV-infected subjects was comparable to that of uninfected subjects.
Because Imvamune has not been studied in pregnant or breastfeeding women, the risks and efficacy of Imvamune are unknown in this population. The only report of Imvamune associated with pregnancy involved a woman aged 27 years who was determined to be pregnant after receiving 2 doses of Imvamune (42). On the basis of pregnancy dating estimates, conception occurred at least 17 days after administration of the second dose of vaccine, and pregnancy exposure to vaccine was not confirmed. Ultimately, the pregnancy progressed to term without complications and resulted in the delivery of a healthy, normal infant.
No cases of myopericarditis have been identified following vaccination with Imvamune. However, a complete evaluation of the potential risk for myopericarditis with this vaccine is not possible because of the exclusion of clinical trial participants with known heart disease or cardiac risk factors, the limited number of total recipients of IMVAMUNE, and uncertainties related to disease pathophysiology for this complication.
The predecessor MVA strain used to develop Imvamune was authorized for use in Germany in 1976 as a pre-immunization vaccine administered before Lister vaccine to decrease the potential for adverse events (40,67). Over 120,000 persons received a low dose of MVA (1 x 106 TCID50) with no reported serious adverse events although rigorous follow-up of vaccinees was not performed (40,67). Prior clinical trials evaluating MVA safety also showed no serious adverse events among 7,098 subjects including 5,691 children aged <3 years (40). Imvamune has not been studied in persons aged <18 years.
Recommended Uses of Smallpox Vaccine
Major Principles and Considerations
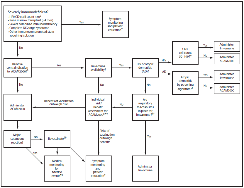
In a public health emergency involving smallpox, vaccination with replication-competent (i.e., ACAM2000 and APSV) smallpox vaccine will be the primary response strategy for stopping the chain of transmission and achieving epidemic control. Persons exposed to smallpox virus are at high risk for developing smallpox and transmitting the virus to others thereby allowing continued propagation (1). Postexposure vaccination effectiveness is based on the principle that vaccination of exposed persons will provide rapid protection from disease. During the eradication campaign, single dose replication-competent smallpox vaccines from which ACAM2000 and APSV are derived were used successfully to break the chain of transmission and ultimately eradicate the disease from the human population (1). In contrast, the strain of vaccinia virus contained in Imvamune was not used during the eradication of smallpox and its efficacy in preventing smallpox in humans is less certain. Furthermore, Imvamune requires 2 doses administered 4 weeks apart to achieve an immune response comparable to that of replication-competent smallpox vaccines. Although persons vaccinated with Imvamune might have a lower risk for serious adverse events, this might be outweighed by the uncertainty in clinical effectiveness to prevent disease and provide rapid protection. Persons at high risk for complications from replication-competent smallpox vaccines are often at higher risk for severe smallpox. For these reasons, persons with a known exposure to smallpox virus should be vaccinated with a replication-competent smallpox vaccine unless severely immunodeficient (i.e., bone marrow transplant recipients within 4 months of transplantation, persons infected with HIV with CD4 cell counts <50 cells/mm3, and persons with severe combined immunodeficiency, complete DiGeorge syndrome, and other severely immunocompromised states requiring isolation) (Figure 1). Persons exposed to smallpox virus include those directly exposed to an accidental or intentional smallpox virus release or those identified as a contact of a person with a confirmed, probable, or suspected case of smallpox as defined by the CDC Smallpox Response Plan and Guidelines (37) (Box 1). Contacts of a smallpox patient include household family members of such cases, others spending ≥3 hours in the household since the case's onset of fever, and nonhousehold members with ≥3 hours of contact <2 m (<6.5 feet) with a case with rash (37) (Box 2).
Persons without smallpox virus exposure might still be at risk for developing smallpox infection depending on the magnitude of the outbreak and the effectiveness of the public health response in successfully implementing vaccination and other control measures when disease is present. A person's risk for exposure is thus dependent on multiple factors and cannot be quantified for all possible scenarios. For example, the response to a limited outbreak involving a few cases and limited geographic spread might focus on contact tracing and targeted vaccination informed by case identification to achieve epidemic control. In contrast, a widespread outbreak involving multiple cases in multiple locations might warrant a different public health strategy (e.g., a more extensive vaccination campaign to supplement these surveillance and containment efforts). Public health authorities will determine the scope of the response and provide guidance for appropriate vaccination strategies on the basis of the epidemiologic characteristics of the outbreak (e.g., the magnitude of the outbreak and the effectiveness of the public health response) (Box 3).
Persons at high risk for smallpox infection without a known smallpox virus exposure identified by public health authorities should be screened for relative contraindications to smallpox vaccination (Figure 2). Such persons with relative contraindications to smallpox vaccination should be vaccinated with Imvamune when available and authorized for use by FDA. Supplies of Imvamune might be limited in scenarios in which widespread smallpox vaccination is required. Consequently, Imvamune should be reserved for persons with relative contraindications to smallpox vaccination because they are likely to receive the most benefit because of their risk for serious adverse events. Although the current plan under the pre-EUA is to allow the use of Imvamune only in persons with atopic dermatitis or HIV infection, additional regulatory approvals might be requested from FDA to allow Imvamune administration among other persons with relative contraindications to smallpox vaccination. When Imvamune is not available or regulatory authorization for its use is lacking, an individual risk-benefit assessment should be performed to determine whether the benefits of vaccination with ACAM2000 outweigh the risks. Ultimately, the primary concern is that persons exposed to smallpox virus or at high risk for smallpox infection should be vaccinated; the choice of vaccine is a secondary consideration.
Because of their similarities (ACAM2000 is a clonal derivative of the vaccinia virus strain used to produce APSV), ACAM2000 and APSV are expected to exhibit similar effectiveness and safety profiles when used during a response. Clinical utilization of ACAM2000 and APSV would be identical although APSV would be used only after the supply of ACAM2000 is exhausted. ACAM2000 is preferred to APSV because it is a licensed vaccine produced using modern good manufacturing practices. Recommendations and anticipatory guidance related to the use of ACAM2000 also apply to the use of APSV in situations where ACAM2000 is not available. ACAM2000 and APSV are currently stockpiled in sufficient quantities to vaccinate the entire U.S. population.
Anticipatory Guidance
After administration of ACAM2000, there are various infection control and vaccine site care practices that need to be followed to minimize the chance of spread of vaccinia virus from the vaccine site. To prevent contact transmission after vaccination, vaccinees should cover the vaccination site with a loose gauze or similar absorbent material to absorb exudates and long-sleeved clothing should be worn (9). For all vaccine site care, thorough hand hygiene with soap and water/disinfectant use is required. Clothing, towels, and other cloth materials in contact with the vaccination site should be separated from other household laundry until they can be decontaminated with routine laundering in soapy hot water (8). Education should be provided to vaccinees regarding the risk for contact/spread to household and other close contacts, particularly with certain activities (e.g., sexual contact). Although persons within a household are likely to be vaccinated together because of shared risks for smallpox infection, infection-control precautions should be followed to prevent inadvertent inoculation before the onset of protection, particularly when persons within the household are at higher risk for adverse events (e.g., persons with atopic dermatitis).
Recommendations for monitoring the vaccine response to replication-competent smallpox vaccines have been published previously (9). Vaccinees should be evaluated 6–8 days postvaccination to assess the vaccination site for development of a major cutaneous reaction or "take." Persons exposed to smallpox virus or at high risk for smallpox infection for whom evidence of a major cutaneous reaction is lacking should be revaccinated and receive the same patient education and symptom monitoring information that is provided to unvaccinated persons described below. If a major cutaneous reaction is not observed following revaccination, further consultation with a health-care provider and/or public health authorities should be sought.
Vaccinees receiving ACAM2000 should be evaluated for adverse events at the 1-week assessment and at any other time as clinically indicated. CDC provides guidelines regarding the signs and symptoms to monitor for adverse events after vaccination (9). Medical care providers for immunized mothers with infants and infants of immunized caregivers should emphasize infection control precautions to avoid inadvertent inoculation of the infant during breastfeeding or other caregiver activities.
Recipients of ACAM2000 can be considered successfully vaccinated once the development of a major cutaneous reaction is apparent. Because there is no discernible cutaneous reaction with Imvamune, the success of vaccination and onset of protection is harder to determine. Recipients of Imvamune achieve a maximal immune response after two inoculations approximately 6 weeks from initial vaccine administration (63). Although limited animal studies suggest a single dose of Imvamune might provide some protection, the 2-dose regimen provides maximum protection and persons should not be considered fully protected until after the second dose (63,68–70). Vaccinees should be educated on the anticipated time to develop protection following vaccination. Prior to full protection, all vaccinees should avoid persons with smallpox and intimate contact with persons known to be vaccinated with replication-competent vaccine with active vaccination site lesions, satellite lesions, or rashes possibly containing vaccinia virus to decrease the likelihood of exposure to either smallpox or vaccinia virus.
Every effort should be made to adhere to the schedule of the 2-dose regimen for Imvamune. Persons with a delay in receipt of the second dose should be vaccinated immediately. The need for an additional booster dose of Imvamune should be considered in consultation with a health-care provider and/or public health authorities.
Guidance for Vaccination by Contraindication or Medical Condition
No absolute contraindications exist for smallpox vaccination in a postevent setting. However, several relative contraindications exist among persons with certain medical conditions. CDC recommendations for smallpox vaccine use were developed in consideration of the risk for smallpox infection, risk for adverse event following vaccination, and benefit from vaccination and are summarized (Table 8).
If certain circumstances (e.g., medical conditions, resource constraints, or otherwise) prevent vaccination of persons exposed to smallpox virus or at high risk for smallpox infection as determined by public health authorities, these unvaccinated persons should be provided clear information about prodromal and disease-specific manifestations, how to self-assess for these symptoms, and when and where to seek care if these symptoms occur (9,37). In addition, they should be monitored for signs and symptoms suggestive of smallpox, including fever, prostration, etc. If these symptoms are present, these persons should be isolated immediately (37). In these situations, antiviral medications are expected to be available for treatment of disease, but the efficacy of these products has not been established in humans. Antivirals have demonstrated effectiveness against a variety of orthopoxviruses in several animal models, and have shown no major adverse effects in small human safety trials conducted to date (71). Clinical guidance documents for use of antivirals are under development and are not yet available. Persons with contraindications to vaccination should be advised to avoid persons with smallpox and persons vaccinated with replication-competent vaccine with active vaccination site lesions, satellite lesions, or rashes possibly containing vaccinia virus.
Absolute Contraindications
The risk-benefit analysis of the use of smallpox vaccine is inherently different in a postevent vaccination program compared with a pre-event vaccination program. In a postevent vaccination program, the risk for adverse events from smallpox vaccination is outweighed more often by the risk for severe smallpox disease. Consequently, contraindications that would apply in a pre-event vaccination program might no longer apply in a postevent vaccination program. Because of the high case-fatality rate and severity of smallpox, no clear absolute contraindications exist for the use of smallpox vaccines, including replication-competent vaccines, for persons exposed to smallpox virus or at high risk for smallpox infection. However, certain medical conditions discussed below have a substantial impact on the risk-benefit analysis and should be incorporated into the vaccination decision-making process. (Figures 1 and 2).
Severe Immunodeficiency
Recommendations
- Persons with severe immunodeficiency who are not expected to benefit from vaccine should not receive any smallpox vaccine.
- Persons with severe immunodeficiency who are exposed to smallpox virus may receive IMVAMUNE when antivirals are not immediately available.
Persons with severe immunodeficiency have a high likelihood of poor immune response and an increased risk for adverse events following administration of smallpox vaccine. As such, vaccination with any smallpox vaccine should be avoided in persons with severe immunodeficiency who are not expected to benefit from vaccine. Such persons might include bone-marrow transplant recipients within 4 months of transplantation, persons infected with HIV with CD4 cell counts <50 cells/mm3 and persons with severe combined immunodeficiency (SCID), complete DiGeorge syndrome, and other severely immunocompromised states requiring isolation for the person's protection (72) (Box 4). CD4 cell counts for children aged <13 years with HIV infection should be adjusted (Table 9) (73). Although persons with severe immunodeficiency might not benefit from vaccination, it is reasonable to consider the use of Imvamune in the setting of a smallpox virus exposure to such persons when antivirals are not immediately available on the basis of their high risk for smallpox infection.
Relative Contraindications
Persons with relative contraindications might be at higher risk for adverse events from replication-competent smallpox vaccine. Such populations include persons with atopic dermatitis (eczema), HIV infection with CD4 cell counts of 50–199 cells/mm3§, other immunocompromised states (i.e., solid organ transplant recipients within 3 months of transplantation, bone marrow transplant recipients during the 4–24 month time period following transplantation, transplant recipients with active graft-versus-host disease, and persons receiving immunosuppressive therapies), and persons with vaccine or vaccine-component allergies (Box 5).
Although these populations are at higher risk for adverse events, replication-competent vaccines still are recommended for those exposed to smallpox virus. The potential for developing severe smallpox is considered a higher risk than the risk for severe adverse events, and the benefits of vaccine-provided protection outweigh the risks of vaccine-associated adverse events. However, among these populations, in circumstances when the risk for smallpox is minimal and a delay in the onset of immunity would not increase this risk to an unacceptable level, administration of the 2-dose regimen of Imvamune is preferable when available and authorized for use by FDA. Recommendations and further guidance for each of these populations are discussed in detail below.
Persons with Atopic Dermatitis
Recommendations
- Persons with atopic dermatitis who are exposed to smallpox virus should be vaccinated with ACAM2000.
- Persons with atopic dermatitis at high risk for smallpox infection without a known smallpox virus exposure should be vaccinated with Imvamune.
- Persons with atopic dermatitis who were vaccinated previously against smallpox should receive ACAM2000.
During a public health emergency involving smallpox, atopic dermatitis (also referred to as eczema) can be defined using published clinical findings and criteria (Box 6) (74). A history or presence of atopic dermatitis is a risk factor for developing eczema vaccinatum following vaccination with replication-competent smallpox vaccines. However, atopic dermatitis is not an absolute contraindication to vaccination with ACAM2000 for those exposed to smallpox virus or at high risk for smallpox infection. Following exposure to smallpox virus, the risk for severe smallpox likely outweighs the risk for experiencing a severe adverse event secondary to ACAM2000. Treatment for severe adverse events with medical countermeasures including VIGIV and antivirals is expected to be available. For these reasons, ACAM2000 is preferred to Imvamune for persons with atopic dermatitis exposed to smallpox virus because of its ability to achieve protection in a single dose. In contrast, persons with atopic dermatitis at high risk for smallpox infection without a known smallpox virus exposure would likely benefit from vaccination with Imvamune. In this situation, the risk for acutely developing smallpox is lower and there is a higher likelihood of successfully administering both doses of Imvamune and achieving greater protection before disease develops or a smallpox virus exposure occurs. Existing data suggest that previously vaccinated persons have a lower risk for developing adverse events (1,60,61). As such, ACAM2000 is preferred to Imvamune for persons with atopic dermatitis with a history of previous smallpox vaccination without complications.
Persons with HIV Infection
Recommendations
- Persons with HIV infection with CD4 cell counts >200 cells/mm3§ who are exposed to smallpox virus or at high risk for smallpox infection without a known smallpox virus exposure should be vaccinated with ACAM2000.
- Persons with HIV infection with CD4 cell counts of 50–199 cells/mm3§ who are exposed to smallpox virus should be vaccinated with ACAM2000.
- Persons with HIV infection with CD4 cell counts of 50–199 cells/mm3§ at high risk for smallpox infection without a known smallpox virus exposure should be vaccinated with Imvamune.
- Persons with HIV infection with CD4 cell counts of <50 cells/mm3§ might not benefit from smallpox vaccine.
The eradication of smallpox from the human population before the introduction of HIV precludes direct knowledge of potential interactions between these two pathogens in humans. It is likely that persons with HIV infection are at higher risk for severe disease from smallpox infection because of the known pathophysiology and immunosuppressive nature of HIV disease. Similarly, little is known about the risk for serious vaccine complications from ACAM2000 and APSV among the HIV-infected population because there are no studies evaluating these vaccines in this population. The safety and efficacy of IMVAMUNE in the limited number of HIV-infected subjects evaluated has been comparable to uninfected subjects (64).
Persons with HIV infection determined to be at high risk for smallpox infection by public health authorities should be evaluated carefully for smallpox virus exposures because of the potential risk for severe smallpox among this population. ACAM2000 should be administered to HIV-infected persons with CD4 cell counts ≥50 cells/mm3§ with any smallpox virus exposure since the risk for severe smallpox likely outweighs the risk for a serious vaccine complication under these circumstances. Medical countermeasures including VIGIV and antivirals are expected to be available to treat serious vaccine complications including progressive vaccinia. If no smallpox virus exposure is identified, HIV-infected persons at high risk for smallpox infection with CD4 cell counts of 50–199 cells/mm3§ should be vaccinated with Imvamune. Although there are no data on the efficacy or safety of Imvamune in this population, they are likely to benefit from a replication-deficient vaccine because of the increased risk for serious adverse events because of the higher degree of immunosuppression compared with HIV-infected persons with CD4 cell counts ≥200. HIV-infected persons with CD4 cell counts <50 cells/mm3§ might not benefit from smallpox vaccine as they are unlikely to mount a sufficient immune response to any of the stockpiled smallpox vaccines. However, vaccination with Imvamune may be considered in the setting of a smallpox virus exposure when antivirals are not immediately available.
HIV-infected persons exposed to smallpox virus who do not have a recent (within 1 year) CD4 count available should be evaluated for AIDS-defining conditions as defined by current surveillance case definitions (73). ACAM2000 should be administered unless an AIDS-defining condition is present because of the high risk for severe smallpox in this scenario. Persons with HIV infection at high risk for smallpox infection without a known smallpox virus exposure should have a CD4 cell count performed before administering smallpox vaccine when possible if this information is not available as this test can be performed in less than 24 hours in most cases. This short delay is unlikely to result in significantly increased risk for smallpox infection when there is no known smallpox virus exposure.
Other Immunocompromised Persons
Recommendations
- Immunocompromised persons exposed to smallpox virus should be vaccinated with ACAM2000 unless they have a severe immunodeficiency and are not expected to benefit from vaccine (Box 4; Figure 1).
- Solid organ transplant recipients within 3 months of transplantation, bone marrow transplant recipients during the 4–24 month time period following transplantation, transplant recipients with active graft-versus-host disease, and persons receiving immunosuppressive therapies at high risk for smallpox infection without a known smallpox virus exposure should be vaccinated with Imvamune when available and authorized for use by FDA.
Diseases and conditions that cause immunodeficiency or immunosuppression are believed to predispose affected persons for serious adverse events. These same diseases and conditions also might increase the risk for severe disease from smallpox infection. The impact of the degree of immunodeficiency or immunosuppression on the risks for severe smallpox and serious adverse events is difficult to assess. Vaccination with Imvamune is recommended for certain immunocompromised persons at high risk for smallpox infection. Although no regulatory mechanism exists at this time to provide vaccine to persons without atopic dermatitis or HIV infection, additional regulatory approvals might be requested from FDA to allow administration of Imvamune to other persons with relative contraindications. Such persons include solid organ transplant recipients within 3 months of transplantation, bone marrow transplant recipients during the 4–24 month time period following transplantation, transplant recipients with active graft-versus-host disease, and persons receiving immunosuppressive therapies (including alkylating agents, antimetabolites, radiation, tumor necrosis factor [TNF] inhibitors, and high-dose corticosteroids [i.e., >2 mg/kg body weight or 20 mg/day of prednisone for >2 weeks]).
Although other chronic conditions such as heart disease, diabetes mellitus and arthritis might have some component of immunosuppression, the benefits of vaccination with ACAM2000 likely outweigh the risk for a serious adverse event because of the relatively lower degree of immunosuppression. Similarly, ACAM2000 is preferred to Imvamune for persons with other immunocompromising conditions such as complement or phagocytic deficiencies who are likely to produce sufficient immune responses to vaccination with no known increased risk for serious adverse events.
Persons with Vaccine or Vaccine Component Allergies
Recommendations
- Prior to vaccination and regardless of a smallpox virus exposure, persons suspected of having a severe allergy to smallpox vaccine or a vaccine component should be counseled on the risks of a severe allergic reaction.
- For persons exposed to smallpox virus:
- Persons with a severe allergy to a previous dose of smallpox vaccine should be vaccinated with ACAM2000 in a facility capable of treating an anaphylactic reaction.
- Persons with a severe allergy to ACAM2000 or a vaccine component of ACAM2000 should be vaccinated with APSV, if available. If APSV is unavailable, ACAM2000 should be administered in a facility capable of treating an anaphylactic reaction.
- For persons at high risk for smallpox infection without a known smallpox virus exposure:
- Persons with a severe allergy to a vaccine component or previous dose of smallpox vaccine should be vaccinated with any available smallpox vaccine that does not contain the vaccine strain or vaccine component associated with severe allergy.
- If a smallpox vaccine that does not contain the vaccine strain or vaccine component associated with the severe allergy is unavailable, the person should be offered vaccination with any available smallpox vaccine in a facility capable of treating an anaphylactic reaction.
In persons exposed to smallpox virus, the risk for severe smallpox likely outweighs the risk for a serious allergic reaction to vaccination. Studies evaluating smallpox vaccine complications in 1968 found that severe allergic reactions such as erythema multiforme occurred at a rate of 165 cases per 1 million primary vaccinations (60,61). No cases of anaphylaxis or death from an allergic reaction were reported (60,61). However, the risk for anaphylaxis, a potentially life-threatening reaction, cannot be excluded in persons with a history of severe allergies to a previous dose of smallpox vaccine or a vaccine component. Smallpox vaccines to be used in an emergency response have different vaccine components as detailed in their respective product descriptions. Smallpox vaccine should be administered in a facility capable of treating an anaphylactic reaction to mitigate this risk.
Guidance for Other Special Populations
Pregnant and Breastfeeding Women
Recommendations
- Pregnant and breastfeeding women exposed to smallpox or at high risk for smallpox infection should be vaccinated with ACAM2000.
- Pregnant and breastfeeding women with atopic dermatitis, HIV infection, or other relative contraindication should be classified on the basis of the relative contraindication rather than on their pregnancy or breastfeeding status.
Data from the smallpox eradication era indicate that pregnant women were particularly susceptible to severe disease, including hemorrhagic smallpox, and had extraordinarily high case-fatality rates from smallpox (34.3% overall and nearly 70% for unvaccinated pregnant women) (1,20,21). Although vaccination with replication-competent smallpox vaccines poses a risk for fetal vaccinia because of direct viral infection of the fetus, the risk is presumed to be very low on the basis of the number of cases reported during periods of active immunization (1,51). Increased rates of other serious adverse events have not been reported among vaccinated pregnant women.
The protective benefits of vaccination with ACAM2000 likely outweigh the risk for fetal vaccinia considering the high disease-related mortality for both the mother and fetus. ACAM2000 is preferred to Imvamune for pregnant women exposed to smallpox virus or at high risk for smallpox infection because the clinical effectiveness and safety of Imvamune are uncertain in this population and the 2-dose regimen might delay full protection from disease.
Lactating women are not known to be at increased risk for severe smallpox or serious adverse events when compared with the general population. However, similar to other situations of intimate contact (e.g., sexual activity), inadvertent transmission of live vaccinia virus from the vaccine site to infants of vaccinated mothers is a potential risk during feeding (75). The risk for inadvertent transmission might be similar with breast or bottle feeding because both methods could result in intimate contact. Similar to other recommendations for intimate contact among vaccinated persons, these risks can be mitigated with infection control precautions (9).
It is not known whether smallpox vaccine virus or antibodies are excreted in human breast milk or whether exposure to vaccinia virus through viral excretion into breast milk results in neonatal vaccinia virus infections. Lactating women exposed to smallpox virus or at high risk for smallpox infection should be vaccinated with ACAM2000 and counseled on proper infection control precautions to avoid inadvertent transmission of vaccinia virus from the vaccination site to breastfeeding infants (9). The well-known infant and maternal benefits of breastfeeding outweigh the small potential risk for viral transmission to infants through consumption of breast milk. Discontinuation of breastfeeding or infant feeding with expressed human breast milk is not recommended unless there is a cutaneous breast lesion suspicious for vaccinia virus infection. Because infant contact with cutaneous breast lesions has been demonstrated to cause oral lesions, if such a lesion is present, breastfeeding or expression of milk would not be advisable until the lesion completely resolves.
Pediatric and Geriatric Populations
Recommendations
- Persons exposed to smallpox virus or at high risk for smallpox infection should be vaccinated with ACAM2000 regardless of age.
- Persons with HIV, atopic dermatitis, or other relative contraindications should be classified on the basis of the relative contraindication regardless of age.
ACAM2000 should be administered to persons exposed to smallpox virus or at high risk for smallpox infection regardless of age, including pediatric and geriatric populations because of the increased risk for severe smallpox in the very young and older age groups. ACAM2000 is preferred to Imvamune for these age groups because the clinical efficacy and safety of Imvamune is uncertain in these populations and the 2-dose regimen might delay full protection from disease.
Population studies from the smallpox eradication era including both vaccinated and unvaccinated subjects revealed that smallpox case-fatality rates were highest in the very young and older age groups (Table 2) (18,19). In addition, children aged <2 years vaccinated with ACAM2000 are believed to be at increased risk for serious adverse events, particularly central nervous system disease including postvaccinial encephalitis, on the basis of experience with its predecessor vaccine Dryvax (1,60,61). No cases of postvaccinial encephalitis associated with Imvamune or other similar vaccinia virus vaccine strains have been reported. However, the likelihood of observing this rare complication in the number of persons vaccinated with Imvamune to date is very low, particularly because that no persons aged <18 years have received this vaccine. Therefore, clinical data are insufficient to determine whether Imvamune would provide additional safety benefits in populations at higher risk for postvaccinial encephalitis. Older populations might be at increased risk for serious adverse events because of the relative immunosuppression of advanced age and higher likelihood of comorbidities that might predispose to adverse events with replication-competent smallpox vaccines. However, the efficacy and safety of Imvamune has not been established in older persons and the potential delay in development of protection because of the 2-dose regimen might place them at risk for severe smallpox.
Persons with Known Heart Disease or Cardiac Risk Factors
Recommendations
- Persons with known heart disease or cardiac risk factors exposed to smallpox virus or at high risk for smallpox infection should be vaccinated with ACAM2000.
Myopericarditis is known to occur in healthy persons after receipt of replication-competent smallpox vaccines (i.e., ACAM2000 and Dryvax) (46,57,59). Whether persons with known heart disease or cardiac risk factors have an increased frequency of serious adverse events compared with persons without these conditions is unknown. Although the specific risk factors for myopericarditis following smallpox vaccination have not been identified, the consequences of myopericarditis in persons with known heart disease or cardiac risk factors are more likely to be severe than in persons without known heart disease or cardiac risk factors. The pathophysiology of this adverse event remains unclear because of the absence of viral damage in the histopathologic examination of myocardial tissue from vaccinees with myopericarditis (54,55). Although no cases of myopericarditis have been observed in the Imvamune clinical trials to date, the total number of persons vaccinated in clinical trials is not enough to preclude the possibility that this complication occurs at a low rate. Since both vaccines have only been tested in healthy populations, and the cardiac complications in the ACAM2000 trial were transient and resolved with no apparent long-term consequences, the benefit from vaccination with Imvamune over ACAM2000 for persons with known heart disease or cardiac risk factors is unknown. For these reasons, ACAM2000 is preferred to Imvamune in these populations.
Health-Care Workers
Recommendations
- During a public health emergency involving smallpox, public health authorities will identify health-care workers at high risk for smallpox infection.
- These health-care workers should be vaccinated with ACAM2000 unless they are severely immunodeficient or relatively contraindicated.
During the smallpox eradication era, health-care workers (HCWs) were found to be at high risk for smallpox infection (1,34). Because society today is highly mobile, the re-emergence of smallpox would have worldwide ramifications. In the event of a public health emergency involving smallpox anywhere in the world, public health authorities in the United States will likely recommend smallpox vaccination for selected HCWs. Such HCWs at high risk for smallpox infection should receive ACAM2000 unless the HCW is severely immunodeficient or relatively contraindicated. In the setting of a smallpox response, pregnant HCWs are not expected to provide direct patient care in an initial emergency response and should not be vaccinated unless exposed to smallpox virus or otherwise determined to be at high risk for smallpox infection by public health authorities. Past experiences vaccinating HCWs and first responders in the United States during a pre-event vaccination campaign during 2002–2004 suggest that acceptance of smallpox vaccination might be low when concerns of experiencing an adverse event outweigh the perceived threat of smallpox exposure (76). Smallpox vaccine acceptance among this workforce might be higher with Imvamune than with ACAM2000 because of the potentially favorable safety profile. However, HCW perceptions of risk might change in a postevent setting with the knowledge that smallpox has been identified in humans leading to a greater desire for protection from vaccination. Imvamune should be administered to HCWs at high risk for smallpox infection with relative contraindications to smallpox vaccination as outlined (Figure 2). HCW eligibility for vaccination with Imvamune will depend on the availability of the vaccine. Although the inability of Imvamune to spread via contact transmission makes it advantageous to HCWs, the risk for transmission of ACAM2000 in a hospital setting is low, particularly with the implementation of sound hygiene practices and barrier protection. HCWs who have been vaccinated with smallpox vaccine should not be furloughed nor have their activities limited. However, previously vaccinated HCWs without active vaccination site lesions would ideally care for patients with severe immunosuppression. When previously vaccinated HCWs are unavailable, HCWs with active vaccination site lesions working with severely compromised patients should use enhanced infection control precautions and additional personal protective equipment (e.g., occlusive bandages to cover the vaccine site and/or nonpermeable gowns) (9).
Knowledge Gaps and Future Research
These recommendations for use of smallpox vaccines in a postevent vaccination program are constrained by the limited recent use of smallpox vaccines in select populations and the current lack of clinical guidance for other medical countermeasures including antivirals in postevent settings. As such guidance is developed, these recommendations will evolve, in particular for persons with increased risks of serious adverse events or for severely immunodeficient persons who are unlikely to benefit from vaccination.
Because the supply of Imvamune is limited, situations could occur that will limit its potential uses. As knowledge develops regarding the safety and efficacy of Imvamune (e.g., the potential for use of 1 dose of vaccine or the use of Imvamune before administration of ACAM2000 to decrease the risk for adverse events) recommendations regarding its use will change.
The ability to advance knowledge is constrained by the limited use of vaccine since smallpox eradication. Should an event occur, it will be critical to monitor the safety and effectiveness of all smallpox vaccines, in particular among those populations where current knowledge is limited (e.g., pregnant women, children, the elderly, and immunocompromised persons).
Acknowledgments
Assistance in the preparation of this report was provided by Laura Aird, MS, Michael Bartenfeld, MA, Caryn Davidson, MA, Sean Diederich, Tracy Eier, Jack Herrmann, MSEd, Jim F. Jones, MD, Sarah Keally, MPH, Steven E. Krug, MD, FAAP, Satish Pillai, MD, Andrew Roszak, JD, David Siegel, MD, FAAP, Daniel M. Sosin, MD, FACP, V. Fan Tait, MD, FAAP.
References
- Fenner F, Henderson D, Arita I, Jezek Z, Ladnyi I. Smallpox and its eradication. Geneva, Switzerland: World Health Organization; 1988.
- Koplow DA. Smallpox: the fight to eradicate a global scourge. Berkeley, CA: University of California Press; 2003.
- CDC. Public Health Service recommendations on smallpox vaccination. MMWR Morb Mortal Wkly Rep 1971;20:339.
- Henderson DA, Arita I. The smallpox threat: a time to reconsider global policy. Biosecur Bioterror 2014;12:117–21.
- Henderson DA, Inglesby TV, Bartlett JG, et al. Working Group on Civilian Biodefense. Smallpox as a biological weapon: medical and public health management. JAMA 1999;281:2127–37.
- CDC. Vaccinia (smallpox) vaccine: recommendations of the Immunization Practices Advisory Committee (ACIP). MMWR Recomm Rep 1991;40(No. RR-14).
- Rotz LD, Dotson DA, Damon IK, Becher JA. Vaccinia (smallpox) vaccine: recommendations of the Advisory Committee on Immunization Practices (ACIP), 2001. MMWR Recomm Rep 2001;50(No. RR-10).
- Wharton M, Strikas RA, Harpaz R, et al. Recommendations for using smallpox vaccine in a pre-event vaccination program: supplemental recommendations of the Advisory Committee on Immunization Practices (ACIP) and the Healthcare Infection Control Practices Advisory Committee (HICPAC). MMWR Recomm Rep 2003;52(No. RR-7).
- Cono J, Casey CG, Bell DM. Smallpox vaccination and adverse reactions. guidance for clinicians. MMWR Recomm Rep 2003;52(No. RR-4).
- World Health Organization. International health regulations (2005). Geneva, Switzerland: World Health Organization; 2006.
- CDC. Newly licensed smallpox vaccine to replace old smallpox vaccine. MMWR Morb Moratal Wkly Rep 2008;57:207–8.
- Mandell GL, Bennett JE, Dolin R. Mandell, Douglas, and Bennett's principles and practice of infectious diseases. 7th ed. Philadelphia, PA: Churchill Livingstone/Elsevier; 2010.
- World Health Organization Expert Committee on Smallpox Eradication. Second report. World Health Organ Tech Rep Ser 1972;493:1–64.
- Rao AR. Smallpox. 1st ed. Bombay, India: Kothari Book Depot; 1972.
- World Health Organization. World Health Organization fact sheet on smallpox. Geneva, Switzerland: World Health Organization; 2001.
- Dixon CW. Smallpox. London, UK: Churchill; 1962.
- Martin DB. The cause of death in smallpox: an examination of the pathology record. Mil Med 2002;167:546–51.
- Foege WH, Millar JD, Henderson DA. Smallpox eradication in West and Central Africa. Bull World Health Organ 1975;52:209–22.
- Basu RN, Jezek Z, Ward NA; World Health Organization. Regional Office for South-East Asia. The eradication of smallpox from India. New Delhi, India: World Health Organization, South-East Asia Regional Office; 1979.
- Nishiura H. Smallpox during pregnancy and maternal outcomes. Emerg Infect Dis 2006;12:1119–21.
- Rao AR, Prahlad I, Swaminathan M, Lakshmi A. Pregnancy and smallpox. J Indian Med Assoc 1963;40:353–63.
- Lane JM. Remaining questions about clinical variola major. Emerg Infect Dis 2011;17:676–80.
- Breman JG, Henderson DA. Diagnosis and management of smallpox. N Engl J Med 2002;346:1300–8.
- Hammarlund E, Lewis MW, Carter SV, et al. Multiple diagnostic techniques identify previously vaccinated individuals with protective immunity against monkeypox. Nat Med 2005;11:1005–11.
- Taub DD, Ershler WB, Janowski M, et al. Immunity from smallpox vaccine persists for decades: a longitudinal study. Am J Med 2008;121:1058–64.
- Massoudi MS, Barker L, Schwartz B. Effectiveness of postexposure vaccination for the prevention of smallpox: results of a delphi analysis. J Infect Dis 2003;188:973–6.
- Rao AR, Jacob ES, Kamalakshi S, Appaswamy S, Bradbury BD. Epidemiological studies in smallpox. A study of intrafamilial transmission in a series of 254 infected families. Indian J Med Res 1968;56:1826–54.
- Heiner GG, Fatima N, McCrumb FR Jr. A study of intrafamilial transmission of smallpox. Am J Epidemiol 1971;94:316–26.
- Sommer A. The 1972 smallpox outbreak in Khulna Municipality, Bangladesh. II. Effectiveness of surveillance and containment in urban epidemic control. Am J Epidemiol 1974;99:303–13.
- Sarkar JK, Mitra AC, Mukherjee MK, De SK. Virus excretion in smallpox. 2. Excretion in the throats of household contacts. Bull World Health Organ 1973;48:523–7.
- Downie AW, St Vincent L, Meiklejohn G, et al. Studies on the virus content of mouth washings in the acute phase of smallpox. Bull World Health Organ 1961;25:49–53.
- Mack TM, Thomas DB, Muzaffar Khan M. Epidemiology of smallpox in West Pakistan. II. Determinants of intravillage spread other than acquired immunity. Am J Epidemiol 1972;95:169–77.
- Wehrle PF, Posch J, Richter KH, Henderson DA. An airborne outbreak of smallpox in a German hospital and its significance with respect to other recent outbreaks in Europe. Bull World Health Organ 1970;43:669–79.
- Mack TM. Smallpox in Europe, 1950-1971. J Infect Dis 1972;125:161–9.
- Gelfand HM, Posch J. The recent outbreak of smallpox in Meschede, West Germany. Am J Epidemiol 1971;93:234–7.
- Mack T. A different view of smallpox and vaccination. N Engl J Med 2003;348:460–3.
- CDC. Smallpox Response Plan and Guidelines (Version 3.0). Atlanta, GA: US Department of Health and Human Services, CDC; 2002. Available at http://www.bt.cdc.gov/agent/smallpox/response-plan.
- Courtney B, Sherman S, Penn M. Federal legal preparedness tools for facilitating medical countermeasure use during public health emergencies. Med Ethics (Burlingt, Mass) 2013;41(Suppl 1):22–7.
- Frey SE, Newman FK, Kennedy JS, et al. Clinical and immunologic responses to multiple doses of IMVAMUNE (Modified Vaccinia Ankara) followed by Dryvax challenge. Vaccine 2007;25:8562–73.
- Kennedy JS, Greenberg RN. IMVAMUNE: modified vaccinia Ankara strain as an attenuated smallpox vaccine. Expert Rev Vaccines 2009;8:13–24.
- Vollmar J, Arndtz N, Eckl KM, et al. Safety and immunogenicity of IMVAMUNE, a promising candidate as a third generation smallpox vaccine. Vaccine 2006;24:2065–70.
- von Krempelhuber A, Vollmar J, Pokorny R, et al. A randomized, double-blind, dose-finding Phase II study to evaluate immunogenicity and safety of the third generation smallpox vaccine candidate IMVAMUNE. Vaccine 2010;28:1209–16.
- Casey C, Vellozzi C, Mootrey GT, et al. Surveillance guidelines for smallpox vaccine (vaccinia) adverse reactions. MMWR Recomm Rep 2006;55(No. RR-1).
- Greenberg RN, Kennedy JS. ACAM2000: a newly licensed cell culture-based live vaccinia smallpox vaccine. Expert Opin Investig Drugs 2008;17:555–64.
- Frey SE, Newman FK, Kennedy JS, et al. Comparison of the safety and immunogenicity of ACAM1000, ACAM2000 and Dryvax in healthy vaccinia-naive adults. Vaccine 2009;27:1637–44.
- Sanofi-Pasteur. ACAM2000 (Smallpox [Vaccinia] Vaccine, Live) [Package insert]. Available at http://www.fda.gov/downloads/BiologicsBloodVaccines/Vaccines/ApprovedProducts/UCM142572.pdf.
- Rosenthal S, Merchlinsky M, Chowdhury M. VRBPAC background document: ACAM2000 (live vaccinia virus smallpox vaccine). Washington, DC: Food and Drug Administration; 2007. Available at http://www.fda.gov/ohrms/dockets/ac/07/briefing/2007-4292B2-01.pdf.
- Food and Drug Administration. What is a serious adverse event? Washington, DC: Food and Drug Administration; 2014. Available at http://www.fda.gov/safety/medwatch/howtoreport/ucm053087.htm.
- Redfield RR, Wright DC, James WD, Jones TS, Brown C, Burke DS. Disseminated vaccinia in a military recruit with human immunodeficiency virus (HIV) disease. N Engl J Med 1987;316:673–6.
- Food and Drug Administration. Acambis I. ACAM2000 Smallpox Vaccine: Vaccines and Related Biological Products Advisory Committee (VRBPAC) briefing document. Washington, DC: Food and Drug Administration; 2007. Available at http://www.fda.gov/ohrms/dockets/ac/07/briefing/2007-4292b2-02.pdf.
- Ryan MA, Seward JF; Smallpox Vaccine in Pregnancy Registry Team. Pregnancy, birth, and infant health outcomes from the National Smallpox Vaccine in Pregnancy Registry, 2003–2006. Clin Infect Dis 2008;46(Suppl 3):S221–6.
- Casey CG, Iskander JK, Roper MH, et al. Adverse events associated with smallpox vaccination in the United States, January-October 2003. JAMA 2005;294:2734–43.
- Poland GA, Grabenstein JD, Neff JM. The US smallpox vaccination program: a review of a large modern era smallpox vaccination implementation program. Vaccine 2005;23:2078–81.
- Mora LF, Khan AH, Sperling LS. Cardiac complications after smallpox vaccination. South Med J 2009;102:615–9.
- Eckart RE, Love SS, Atwood JE, et al.; Department of Defense Smallpox Vaccination Clinical Evaluation Team. Incidence and follow-up of inflammatory cardiac complications after smallpox vaccination. J Am Coll Cardiol 2004;44:201–5.
- Swerdlow DL, Roper MH, Morgan J, et al. Ischemic cardiac events during the Department of Health and Human Services Smallpox Vaccination Program, 2003. Clin Infect Dis 2008;46 Suppl 3:S234–41.
- Halsell JS, Riddle JR, Atwood JE, et al.; Department of Defense Smallpox Vaccination Clinical Evaluation Team. Myopericarditis following smallpox vaccination among vaccinia-naive US military personnel. JAMA 2003;289:3283–9.
- Arness MK, Eckart RE, Love SS, et al. Myopericarditis following smallpox vaccination. Am J Epidemiol 2004;160:642–51.
- Morgan J, Roper MH, Sperling L, et al. Myocarditis, pericarditis, and dilated cardiomyopathy after smallpox vaccination among civilians in the United States, January–October 2003. Clin Infect Dis 2008;46(Suppl 3):S242–50.
- Lane JM, Ruben FL, Neff JM, Millar JD. Complications of smallpox vaccination, 1968. N Engl J Med 1969;281:1201–8.
- Lane JM, Ruben FL, Neff JM, Millar JD. Complications of smallpox vaccination, 1968: results of ten statewide surveys. J Infect Dis 1970;122:303–9.
- Talbot TR, Stapleton JT, Brady RC, et al. Vaccination success rate and reaction profile with diluted and undiluted smallpox vaccine: a randomized controlled trial. JAMA 2004;292:1205–12.
- Frey SE, Winokur PL, Salata RA, et al. Safety and immunogenicity of IMVAMUNE smallpox vaccine using different strategies for a post event scenario. Vaccine 2013;31:3025–33.
- Greenberg RN, Overton ET, Haas DW, et al. Safety, immunogenicity, and surrogate markers of clinical efficacy for modified vaccinia Ankara as a smallpox vaccine in HIV-infected subjects. J Infect Dis 2013;207:749–58.
- Walsh SR, Wilck MB, Dominguez DJ, et al. Safety and immunogenicity of modified vaccinia Ankara in hematopoietic stem cell transplant recipients: a randomized, controlled trial. J Infect Dis 2013;207:1888–97.
- Damon IK, Davidson WB, Hughes CM, et al. Evaluation of smallpox vaccines using variola neutralization. J Gen Virol 2009;90:1962–6.
- Mayr A, Danner K. Vaccination against pox diseases under immunosuppressive conditions. Dev Biol Stand 1978;41:225–34.
- Garza NL, Hatkin JM, Livingston V, et al. Evaluation of the efficacy of modified vaccinia Ankara (MVA)/IMVAMUNE against aerosolized rabbitpox virus in a rabbit model. Vaccine 2009;27:5496–504.
- Keckler MS, Carroll DS, Gallardo-Romero NF, et al. Establishment of the black-tailed prairie dog (Cynomys ludovicianus) as a novel animal model for comparing smallpox vaccines administered preexposure in both high- and low-dose monkeypox virus challenges. J Virol 2011;85:7683–98.
- Earl PL, Americo JL, Wyatt LS, et al. Rapid protection in a monkeypox model by a single injection of a replication-deficient vaccinia virus. Proc Natl Acad Sci U S A 2008;105:10889–94.
- Kołodziej M, Joniec J, Bartoszcze M, Gryko R, Kocik J, Knap J. Research on substances with activity against orthopoxviruses. Ann Agric Environ Med 2013;20:1–7.
- CDC. 1994 revised classification system for human immunodeficiency virus infection in children less than 13 years of age. MMWR Morb Mortal Wkly Rep 1994;36:1–19.
- Schneider E, Whitmore S, Glynn KM, et al. Revised surveillance case definitions for HIV infection among adults, adolescents, and children aged <18 months and for HIV infection and AIDS among children aged 18 months to <13 years—United States, 2008. MMWR Recomm Rep 2008;57(No. RR-10).
- Eichenfield LF, Hanifin JM, Luger TA, Stevens SR, Pride HB. Consensus conference on pediatric atopic dermatitis. J Am Acad Dermatol 2003;49:1088–95.
- Garde V, Harper D, Fairchok MP. Tertiary contact vaccinia in a breastfeeding infant. JAMA 2004;291:725–7.
- Baciu A; Institute of Medicine. Committee on Smallpox Vaccination Program Implementation. The smallpox vaccination program: public health in an age of terrorism. Washington, DC: National Academies Press; 2005.
* A list of steering committee members appears on page 26 of this report.
† A list of expert panelists appears on page 26 of this report.
§ CD4 cell counts should be adjusted for children aged <13 years with HIV infection (Table 9).
Reviewers by Organizations/Agency
American Academy of Pediatrics (AAP) Committee on Fetus and Newborn; AAP Committee on Infectious Diseases; AAP Committee on Pediatric Emergency Medicine; AAP Disaster Preparedness Advisory Council; AAP Section on Administration and Practice Management; AAP Section on Clinical Pharmacology and Therapeutics; AAP Section on Dermatology; AAP Section on Emergency Medicine; AAP Section on Epidemiology; AAP Section on Hematology/Oncology; AAP Section on Hospital Medicine; AAP Section on Infectious Diseases; American Academy of Dermatology; American Academy of Family Physicians; American College of Obstetricians and Gynecologists; American Nurses Association; Assistant Secretary for Preparedness and Response; Association of State and Territorial Health Officials; Department of Defense; Department of Homeland Security; Disaster Preparedness Advisory Council; Emergency Nurses Association; Food and Drug Administration; Infectious Diseases Society of America; National Association of Pediatric Nurse Practitioners; National Eczema Association; National Institute of Health; Pediatric Infectious Disease Society.
Expert Panelists
Grace Aldrovandi, MD, FAAP, Children's Hospital of Los Angeles; Anne Bailowitz, MD, FAAP, Johns Hopkins School of Public Health; Marie Elena Barry, MSN, American Nurses Association; Richard H. Beigi, MD, FACOG, University of Pittsburgh; Kathryn M. Edwards, MD, FAAP, Vanderbilt University Medical Center; Doran Fink, MD, PhD, Cynthia Kelley, MS, Food and Drug Administration; Margaret C. Fisher, MD, FAAP, The Unterberg Children's Hospital at Monmouth Medical Center; Sharon E. Frey, MD, Saint Louis University School of Medicine; Stephen Gluckman, MD, FACP, FIDSA, Penn Center for Primary Care; Gregory Hale, MD, FAAP, All Children's Hospital; Jon Hanifin, MD, Oregon Health and Science University; Gary D.V. Hankins, MD, University of Texas Medical Branch-Galveston; Robert Johnson, PhD, National Institutes of Health; Lisa Kaplowitz, MD, Office of the Assistant Secretary for Preparedness and Response; Gerald Kovacs, PhD, ASPR; J. Michael Lane, MD, Emory University School of Medicine; Ruth Lynfield, MD, FAAP, FIDSA, Minnesota Department of Health; Nasseer Masoodi, MD, FACP, Copeland Medical Center; Marguerite A. Neill, MD, FIDSA, Memorial Hospital of Rhode Island; Scott Norton, MD, Children's National Medical Center, Washington D.C.; Peck Ong, MD, Children's Hospital of Los Angeles and Keck School of Medicine of the University of Southern California; Sarah Y. Park, MD, FAAP, Hawaii Department of Health and Department of Pediatrics, John A. Burns School of Medicine, University of Hawaii at Manoa; Andrew T. Pavia MD, FAAP, FIDSA, University of Utah School of Medicine; David Rimland, MD, VA Medical Center and Emory University School of Medicine; Lorry Rubin, MD, Albert Einstein College of Medicine; Margot Savoy, MD, FAAFP, Christiana Care Family Medicine; Jeanne Sheffield, MD, University of Texas Southwestern Medical School; George Wendel Jr, MD, American Board of Obstetrics and Gynecology; Rodney Willoughby, MD, FAAP, Children's Hospital of Wisconsin; Inger Damon, MD, PhD, FIDSA, Susan Gorman, PharmD, MS, DABAT, FAACT, Denise Jamieson, MD, Hye-Joo Kim, PharmD, Dana Meaney-Delman, MD, Georgina Peacock, MD, FAAP, Rich Schieber, MD, Carol Pertowski, MD, Brett Petersen, MD, Yon Yu, PharmD, CDC.
Steering Committee Members
Rosemarie Aurigemma, PhD, Richard Gorman, MD, FAAP, Mike Kurilla, MD, PhD, National Institutes of Health; Cynthia Kelley, MS, Food and Drug Administration; Rebecca Lipsitz, PhD, Office of the Assistant Secretary for Preparedness and Response; Inger Damon, MD, PhD, Dana Meaney-Delman, MD, Julie Guarnizo, Carol Pertowski, MD, Brett Petersen, MD, CDC.
Presenters
Grace M. Aldrovandi, MD, FAAP, Children's Hospital of Los Angeles; Richard H. Beigi, MD, FACOG, University of Pittsburgh; Paul Chaplin, PhD, Bavarian Nordic; Michael D. Decker, MD, Sanofi Pasteur Biologics; Kathryn M. Edwards, MD, FAAP, Vanderbilt University Medical Center; COL Renata J.M. Engler, MD, FAAAI, FACAII, FACP, U.S. Department of Defense; Margaret C. Fisher, MD, FAAP, The Unterberg Children's Hospital at Monmouth Medical Center; Sharon E. Frey, MD, Saint Louis University School of Medicine; Jon Hanifin, MD, Oregon Health and Science University; Cynthia L. Kelley, MS, Food and Drug Administration; J. Michael Lane, MD, Emory University School of Medicine; Brett Petersen, MD, CDC; Andrew Roszak, JD, National Association of County and City Health Officials; Lorry Rubin, MD, FAAP, Albert Einstein College of Medicine; Jeanne Sheffield, MD, University of Texas Southwestern Medical School; Brad Sperber, The Keystone Center; V. Fan Tait, MD, FAAP, American Academy of Pediatrics; Rodney Willoughby, MD, FAAP, Children's Hospital of Wisconsin; Inger Damon, MD, PhD, FIDSA, Dana Meaney-Delman, MD, Jim F. Jones, MD, Daniel M. Sosin, MD, FACP, CDC.
Additional Meeting Participants
Jack Herrmann, MS Ed, National Association of County and City Health Officials; George Korch Jr, PhD, Michael Merchlinsky, PhD, Office of the Assistant Secretary for Preparedness and Response; Sally Phillips, PhD, U.S. Department of Homeland Security; Daniel M. Sosin, MD, FACP, Tracee Treadwell, DVM, CDC.
|
TABLE 4. Major cutaneous reaction (vaccination success) and neutralizing-antibody response in persons receiving ACAM2000 vs. Dryvax — United States, 2007 |
||||
|---|---|---|---|---|
|
Characteristic |
Vaccinia virus-naïve persons |
Previously vaccinated persons |
||
|
ACAM2000 |
Dryvax |
ACAM2000 |
Dryvax |
|
|
Major cutaneous reaction (vaccination success) |
||||
|
Size of evaluable population* |
776 |
257 |
1,189 |
388 |
|
No. of vaccination successes (%) |
747 (96)† |
255 (99) |
998 (84)§ |
381 (98) |
|
97.5% one-sided CI by normal approximation on % difference between ACAM2000 and Dryvax |
-4.67%¶ |
-17%** |
||
|
Meets noninferiority to Dryvax |
Yes |
No |
||
|
Neutralizing antibody response (based on PRNT50 titer on day 30) |
||||
|
Size of evaluable population†† |
565 |
190 |
734 |
376 |
|
GMT |
166 |
255 |
286 |
445 |
|
Log10 mean |
2.2 |
2.4 |
2.5 |
2.6 |
|
97.5% 1-sided CI by ANOVA on difference between ACAM2000-Dryvax |
-0.307§§ |
-0.275¶¶ |
||
|
Meets noninferiority to Dryvax |
No |
Yes |
||
|
Abbreviations: CI = confidence interval; GMT = geometric mean neutralizing antibody titer; PRNT50 = vaccinia virus 50% plaque reduction neutralization test. Source: Adapted from Sanofi-Pasteur. ACAM2000 (Smallpox (Vaccinia) Vaccine, Live) [Package insert]. Available at http://www.fda.gov/downloads/BiologicsBloodVaccines/Vaccines/ApprovedProducts/UCM142572.pdf. * Subjects who received study vaccine and were evaluated for a local cutaneous reaction within the protocol-designated timeframe were included in the efficacy evaluable population. † Results for vaccine lots, A, B, and C were 95%, 98%, and 96%, respectively. § Results for vaccine lots, A, B, and C were 79%, 87%, and 86%, respectively. ¶ Because the critical value for the evaluation was declared to be -5%, ACAM2000 is considered to be noninferior to Dryvax for this parameter. ** Because the critical value for the evaluation was declared to be -10%, ACAM2000 is not considered to be noninferior to Dryvax for this parameter. †† A randomly selected sample of subjects who received study vaccine and had samples collected for neutralizing antibody response at baseline and at the designated time-point post-treatment were included in the antibody evaluable population. §§ Because the critical value for the evaluation was declared to be -0.301, ACAM2000 is not considered to be noninferior to Dryvax for this parameter. ¶¶ Because the critical value for the evaluation was declared to be -0.301, ACAM2000 is considered to be noninferior to Dryvax for this parameter. |
||||
|
TABLE 5. Rates* of reported adverse events associated with primary vaccination with Dryvax, by age group — United States, 1968 |
|||||
|---|---|---|---|---|---|
|
Event |
Age group (yrs) |
Overall rates† |
|||
|
<1 |
1–4 |
5–19 |
≥20 |
||
|
Inadvertent inoculation§ |
507.0 |
577.3 |
371.2 |
606.1 |
529.2 |
|
Generalized vaccinia¶ |
394.4 |
233.4 |
139.7 |
212.1 |
241.5 |
|
Eczema vaccinatum |
14.1 |
44.2 |
34.9 |
30.3 |
38.5 |
|
Progressive vaccinia** |
—†† |
3.2 |
— |
— |
1.5 |
|
Postvaccinial encephalitis |
42.3 |
9.5 |
8.7 |
— |
12.3 |
|
Death§§ |
5 |
0.5 |
0.5 |
unknown |
— |
|
Total¶¶ |
1,549.3 |
1,261.8 |
855.9 |
1,515.2 |
1,253.8 |
|
Sources: Adapted from Lane JM, Ruben FL, Neff JM, Millar JD. Complications of smallpox vaccination, 1968: results of ten statewide surveys. J Infect Dis 1970; 122:303–9; Sanofi-Pasteur. ACAM2000 (Smallpox [Vaccinia] Vaccine, Live) [Package insert]. Available at http://www.fda.gov/downloads/BiologicsBloodVaccines/Vaccines/ApprovedProducts/UCM142572.pdf. * Per 1 million population. † Overall rates for each adverse event include persons of unknown age. § Referenced as accidental implantation. ¶ Generalized vaccinia in this study likely comprised many immune-response or allergic type rashes associated with vaccination as opposed to rashes caused by true vaccinia viremia (59). ** Progressive vaccinia referenced as vaccinia necrosum. †† No instances of this adverse event were identified during the 1968 10-state survey. §§ Death from all adverse events. ¶¶ Rates of overall adverse events by age group include adverse events not provided in this table, including severe local reactions, bacterial superinfection of the vaccination site, and erythema multiforme. |
|||||
|
TABLE 6. Rates* of reported serious adverse events associated with revaccination with Dryvax, by age group — United States, 1968 |
|||||
|---|---|---|---|---|---|
|
Event |
Age group (yrs) |
Overall rates† |
|||
|
<1 |
1–4 |
5–19 |
≥20 |
||
|
Inadvertent inoculation§ |
—¶ |
109.1 |
47.7 |
25.0 |
42.1 |
|
Generalized vaccinia** |
— |
— |
9.9 |
9.1 |
9.0 |
|
Eczema vaccinatum |
— |
— |
2.0 |
4.5 |
3.0 |
|
Progressive vaccinia†† |
— |
— |
— |
6.8 |
3.0 |
|
Postvaccinial encephalitis |
— |
— |
— |
4.5 |
2.0 |
|
Death§§ |
— |
— |
— |
— |
— |
|
Total¶¶ |
— |
200.0 |
85.5 |
113.6 |
108.2 |
|
Sources: Adapted from Lane JM, Ruben FL, Neff JM, Millar JD. Complications of smallpox vaccination, 1968: results of ten statewide surveys. J Infect Dis 1970; 122:303–9; Sanofi-Pasteur. ACAM2000 (Smallpox [Vaccinia] Vaccine, Live) [Package insert]. Available at http://www.fda.gov/downloads/BiologicsBloodVaccines/Vaccines/ApprovedProducts/UCM142572.pdf. * Per 1 million population. † Overall rates for each adverse event include persons of unknown age. § Referenced as accidental implantation. ¶ No instances of this adverse event were identified during the 1968 10-state survey. ** Generalized vaccinia in this study likely comprised many immune-response or allergic type rashes associated with vaccination as opposed to rashes caused by true vaccinia viremia (59). †† Progressive vaccinia referenced as vaccinia necrosum. §§ Death from all adverse events. ¶¶ Rates of overall adverse events by age group include adverse events not provided in this table, including severe local reactions, bacterial superinfection of the vaccination site, and erythema multiforme. |
|||||
|
TABLE 7. Serious adverse events following vaccination with Dryvax — United States, 2002–2005 |
||||
|---|---|---|---|---|
|
Adverse event |
DoD program |
DHHS program |
||
|
No. |
Incidence/ million |
No. |
Incidence/ million |
|
|
Myo/pericarditis |
86 |
117.71 |
21 |
519.52 |
|
Postvaccinial encephalitis |
1 |
1.37 |
1 |
24.74 |
|
Eczema vaccinatum |
0 |
0.00 |
0 |
0.00 |
|
Generalized vaccinia |
43 |
58.86 |
3 |
74.22 |
|
Progressive vaccinia |
0 |
0.00 |
0 |
0.00 |
|
Death |
0 |
0.00 |
0 |
0.00 |
|
Fetal vaccinia |
0 |
0.00 |
0 |
0.00 |
|
Contact transmission |
52 |
71.18 |
0 |
0.00 |
|
Auto-inoculation (nonocular) |
62 |
84.86 |
20 |
494.78 |
|
Ocular vaccinia |
16 |
21.90 |
3 |
74.22 |
|
Abbreviations: DoD = U.S. Department of Defense; DHHS = U.S. Department of Health and Human Services. Sources: Adapted from Poland GA, Grabenstein JD, Neff JM. The US smallpox vaccination program: a review of a large modern era smallpox vaccination implementation program. Vaccine 2005;23:2078–81; Sanofi-Pasteur. ACAM2000 (Smallpox [Vaccinia] Vaccine, Live) [Package insert]. Available at http://www.fda.gov/downloads/BiologicsBloodVaccines/Vaccines/ApprovedProducts/UCM142572.pdf. * 71% primary vaccination; 89% male; median age: 28.5 years. † 36% primary vaccination; 36% male; median age: 47.1 years. |
||||
FIGURE 1. Algorithm for evaluation and management of smallpox vaccination of persons with a known exposure to smallpox virus
* CD4 cell counts for children aged <13 years with HIV infection should be adjusted as per Table 9.
† Persons not vaccinated because of medical conditions, resource constraints, or otherwise and persons revaccinated following a failure to develop a major cutaneous reaction should receive clear information about prodromal and disease-specific manifestations, how to self-assess for these symptoms, and when and where to seek care if these symptoms occur. In addition, they should be monitored for signs and symptoms suggestive of smallpox, including fever and prostration. Although persons with severe immunodeficiency might not benefit from vaccination, it is reasonable to consider the use of Imvamune in the setting of a smallpox virus exposure in such persons when antivirals are not immediately available.
§ CDC provides guidance regarding the signs and symptoms to monitor for vaccine adverse events (9).
¶ If a major cutaneous reaction is not seen upon revaccination, further consultation with a health-care provider and/or public health authorities should be sought.
Alternate Text: The figure shows an algorithm for evaluation and management of smallpox vaccination of persons with a known exposure to smallpox virus. The path varies by whether the person exposed is or is not severely immunodeficient.
FIGURE 2. Algorithm for evaluation and management of smallpox vaccination of persons at high risk for smallpox infection without known exposure to smallpox virus
* CD4 cell counts for children aged <13 years with HIV infection should be adjusted as per Table 9.
† Persons not vaccinated because of medical conditions, resource constraints, or otherwise and persons revaccinated following a failure to develop a major cutaneous reaction should receive clear information about prodromal and disease-specific manifestations, how to self-assess for these symptoms, and when and where to seek care if these symptoms occur. In addition, they should be monitored for signs and symptoms suggestive of smallpox, including fever and prostration. Although persons with severe immunodeficiency might not benefit from vaccination, it is reasonable to consider the use of Imvamune in the setting of a smallpox virus exposure in such persons when antivirals are not immediately available.
§ Relative contraindications: persons with atopic dermatitis; persons infected with HIV; persons with other immunocompromised states (i.e., solid organ transplant recipients within 3 months of transplantation, bone marrow transplant recipients during the 4–24 month time period following transplantation, transplant recipients with active graft-versus-host disease, and persons receiving immuno-suppressive therapies); and persons with vaccine or vaccine-component allergies.
¶ Atopic dermatitis, also referred to as childhood eczema (or simply eczema), can be defined as a history (or presence) of chronic or relapsing pruritic, xerotic, eczematous dermatitis that lasted (or lasts) >2 weeks per episode PLUS two or more of the following:
1) facial, neck, or extensor involvement in infants and children or flexural lesions in any age group,
2) onset at age ≤5 years,
3) personal history of atopy (e.g., asthma or seasonal allergies), or
4) first-degree relative with atopic dermatitis
** An individual risk-benefit assessment should be performed to determine whether the benefits of vaccination with ACAM2000 outweigh the risks.
†† Current regulatory mechanisms only allow for the use of Imvamune in persons with AD or HIV infection, additional regulatory approvals may be requested from FDA to allow Imavamune administration among other persons with relative contraindications to ACAM2000.
§§ If a major cutaneous reaction is not seen upon revaccination, further consultation with a health-care provider and/or public health authorities should be sought.
¶¶ CDC provides guidance regarding the signs and symptoms to monitor for vaccine adverse events (9).
Alternate Text: The figure shows an algorithm for evaluation and management of smallpox vaccination of persons at high risk for smallpox infection without known exposure to smallpox virus. The path varies by whether the person exposed is or is not severely immunodeficient.
|
BOX 4. Contraindications to smallpox vaccination in a postevent vaccination program |
_________________________ * CD4 cell counts should be adjusted for children aged <13 years (Table 9). |
Use of trade names and commercial sources is for identification only and does not imply endorsement by the U.S. Department of
Health and Human Services.
References to non-CDC sites on the Internet are
provided as a service to MMWR readers and do not constitute or imply
endorsement of these organizations or their programs by CDC or the U.S.
Department of Health and Human Services. CDC is not responsible for the content
of pages found at these sites. URL addresses listed in MMWR were current as of
the date of publication.
All MMWR HTML versions of articles are electronic conversions from typeset documents.
This conversion might result in character translation or format errors in the HTML version.
Users are referred to the electronic PDF version (http://www.cdc.gov/mmwr)
and/or the original MMWR paper copy for printable versions of official text, figures, and tables.
An original paper copy of this issue can be obtained from the Superintendent of Documents, U.S.
Government Printing Office (GPO), Washington, DC 20402-9371;
telephone: (202) 512-1800. Contact GPO for current prices.
**Questions or messages regarding errors in formatting should be addressed to
mmwrq@cdc.gov.


