Rapport hebdomadaire sur la morbidité et la mortalité (Morbidity and Mortality Weekly Report, MMWR) :
Élaboration d’un système de gestion des incidents pour renforcer la réponse à Ébola – Liberia, juillet-août 2014
, MD1, , LLB2, , MPA3, , MD4, , MD4, , DrPH4,5, , MD4, , DVM4, , MPH6, , DVM7, , AS3, , MPH8,9, , PhD8,9, , MD8,10 (Affiliations des auteurs à la fin du texte)
L’épidémie de maladie à virus Ébola (Ébola) qui sévit actuellement en Afrique de l’Ouest est la plus importante et la plus longue des épidémies d’Ébola jamais enregistrées, avec 6 574 cas (1). Parmi les cinq pays d’Afrique de l’Ouest touchés (Liberia, Sierra Leone, Guinée, Nigeria et Sénégal), le Liberia a le nombre de cas le plus élevé (3 458) (1). Cette épidémie a mis les infrastructures de santé publique et de soins de santé du Liberia à rude épreuve, a conduit à une restriction des libertés individuelles et a perturbé les déplacements internationaux (2). Dans le cadre de la réponse initiale, le ministère libérien de la Santé et de la Protection sociale (Ministry of Health and Social Welfare, MOHSW) a mis en place un groupe de travail national et un comité d’experts techniques pour superviser la gestion des activités liées à Ébola. Au cours de la troisième semaine de juillet 2014, les CDC ont déployé une équipe d’épidémiologistes, de spécialistes de la gestion des données, de spécialistes de la gestion des urgences et des professionnels de la communication de la santé afin d’aider le MOHSW à faire face à l’épidémie d’Ébola grandissante. L’un des aspects de l’intervention des CDC a consisté à collaborer avec le MOHSW pour établir les principes d’un système de gestion des incidents (Incident Management System, IMS) visant à améliorer l’organisation de la réponse. Ce rapport décrit la structure de la réponse du MOHSW pour lutter contre Ébola à la mi-juillet, les plans élaborés pendant l’évaluation initiale de la structure de la réponse, la mise en œuvre des interventions visant à améliorer le système et les plans d’aménagement ultérieur de la structure de la réponse à l’épidémie d’Ébola au Liberia.
La définition claire des voies hiérarchiques et de la structure organisationnelle, l’efficacité de la gestion des ressources et une planification poussée sont des aspects importants de la réponse aux situations d’urgence. L’IMS est une structure standard basée sur ces principes, utilisé lors d’incidents de grande et de petite ampleur dans l’ensemble des États-Unis au niveau fédéral, des États et au niveau local (3). Le CDC a adapté les principes de l’IMS à la gestion de ses réponses aux urgences de santé publique qui, en plus des aspects hiérarchiques, opérationnels, logistiques, de planification et financiers/administratifs, comportent des caractéristiques scientifiques/de santé publique (4).
Structure initiale de la réponse à Ébola et efforts entrepris pour améliorer la structure de la réponse
Le système de réponse national initialement établi par le MOHSW utilisait plusieurs éléments IMS. Par exemple, un coordonnateur national pour la réponse à Ébola était désigné. Ce poste était occupé par le ministre adjoint à la Santé du MOHSW/médecin-chef. En outre, des réunions quotidiennes étaient organisées, auxquelles assistaient les directeurs de chaque comité technique jugé important pour la réponse opérationnelle à l’épidémie : épidémiologie/surveillance, mobilisation sociale (responsable de la diffusion des messages essentiels), psychosocial (responsable de l’apport d’un soutien social et psychologique approprié aux patients et aux familles touchés par l’infection par le virus Ébola), recherche de contacts, gestion des cas et laboratoire. Les dirigeants du MOHSW ont reconnu que cette structure organisationnelle (Figure 1) et la réponse globale pouvaient davantage être optimisées et ils ont essayé d’apporter des améliorations avec l’aide technique des CDC.
Plusieurs domaines où la structure de la réponse pouvait bénéficier d’ajustement ont été identifiés. La structure de la réponse initiale mise en place par le MOHSW aurait pu être considérée comme le volet scientifique d’une réponse de santé publique (4). Le ministre adjoint à la Santé était responsable du cadre de travail de la réponse à Ébola établi par le MOHSW en tant que coordonnateur national, mais aussi pour d’autres tâches de santé publique non liées à Ébola comme médecin-chef national (pour la supervision des soins de santé apportés aux patients en ambulatoire et hospitalisés sur le plan national et la supervision des programmes de prévention et de contrôle, notamment les programmes de vaccination et les programmes liés au virus de l’immunodéficience humaine et au paludisme, par exemple) (5). Le coordonnateur national n’avait pas d’adjoint à même de prendre des décisions à sa place, lorsqu’il n’était pas disponible (lorsqu’il assistait à une réunion de haut niveau, par exemple). En plus de superviser la réponse nationale, les responsabilités du MOHSW liées à la réponse atteignaient des limites parce qu’il fournissait aussi un soutien direct à de nombreuses activités dans les comtés environnant la capitale (en aidant à la gestion des cas et en coordonnant les transports en ambulance et le transport des dépouilles pour l’enterrement, par exemple). En ce qui concerne les réunions, chaque matin, le coordonnateur national présidait une réunion du groupe de travail national, au cours de laquelle les chefs de comités techniques donnaient des présentations. De nombreuses organisations partenaires participant à la réponse à Ébola au Liberia assistaient aux réunions (représentants de l’Organisation mondiale de la Santé [OMS], agences de santé publique d’autres pays et des organisations non gouvernementales, par exemple) ; plus de 50 personnes assistaient à ces réunions. Le grand nombre de suggestions et d’informations émanant de ce grand groupe rendait difficile l’élaboration de mesures clairement définies. En outre, lorsque des problèmes logistiques étaient identifiés (tels que le manque d’essence pour les véhicules de transport des équipes enquêtant sur les cas potentiels ou pour le déplacement d’une équipe chargée d’un enterrement), il n’y avait pas de point de contact unique au sein de ce large groupe pouvant fournir le soutien logistique et administratif visant à répondre à ces besoins.
Amélioration de la structure de la réponse à Ébola
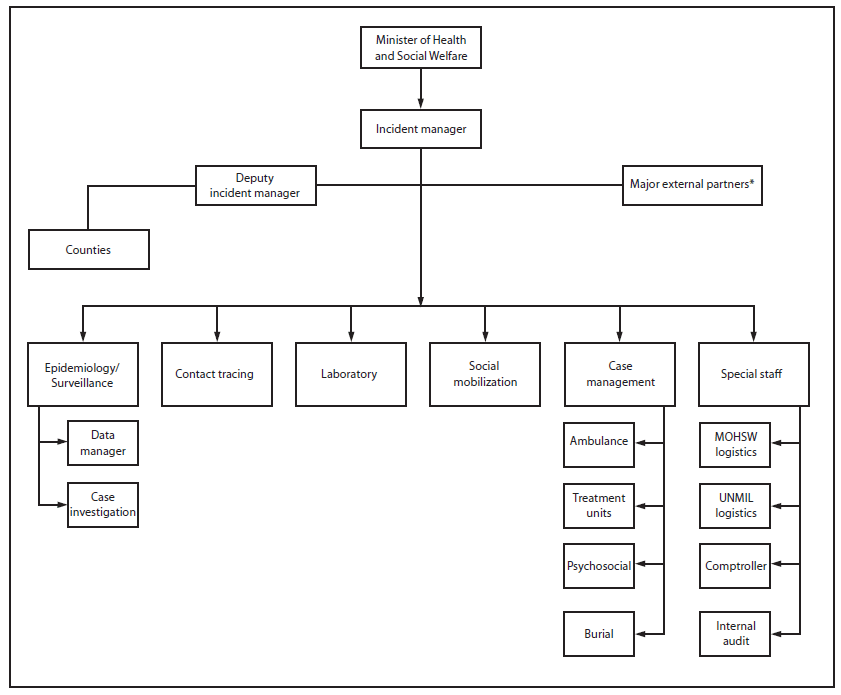
Le MOHSW a conçu des plans pour : optimiser la structure du commandement et du contrôle, établir une section de personnel de l’IMS pour soutenir la section scientifique de la réponse en répondant aux besoins logistiques, administratifs et de planification, pour déterminer comment faire correspondre au mieux l’IMS national à la réponse à l’échelle des comtés et des partenaires externes et pour améliorer l’organisation des réunions de l’IMS pour garantir que les objectifs de la réponse conduisent à la définition claire de mesures à prendre, et que celles-ci ont été mises en place. Lorsque cela était possible, des efforts ont été faits pour travailler dans le cadre déjà existant du MOHSW pour faciliter la mise en œuvre des changements (Figure 2).
Concernant le commandement et le contrôle, le 10 août 2014, le ministère de la Santé et de la Protection sociale a nommé une personne chargée de la gestion des incidents (incident manager, IM), responsable uniquement de la réponse à Ébola, animant une réunion à 9 h sur la gestion des incidents, et établissant, assurant le suivi et ajustant les priorités et les objectifs de la réponse. Cela a permis au ministre adjoint à la Santé/médecin-chef de se concentrer sur d’autres activités de santé publique, pressantes et sans lien avec Ébola. En matière de structure organisationnelle, un IM adjoint, un chef des opérations et un chef de planification ont été désignés. L’IM adjoint avait le pouvoir d’intervenir et d’agir au nom de l’IM, pour faire en sorte que la réponse conserve une structure de commandement et de contrôle pendant que l’IM assistait aux réunions de coordination de niveau supérieur liées à la réponse. L’IM adjoint organisait et animait une réunion de logistique régulière à laquelle assistaient les membres du MOHSW et les partenaires participant aux activités de logistique ou liées aux ressources, et dirigeait également un sous-comité chargé d’étudier les problèmes au niveau du comté. Ce sous-comité servait de forum où les questions techniques, administratives et logistiques liées aux réponses du comté pouvaient être soulevées. L’IM adjoint et le personnel des comités techniques et du comité d’état-major relevaient directement de l’IM. Concernant les réunions de l’IM, chaque comité majeur chargé de la réponse à Ébola devait se tenir en présence du directeur de comité (ou d’une autre personne ayant le pouvoir de prendre des décisions). L’ordre du jour établi axait les discussions de la réunion sur les mesures principales accomplies au cours des précédentes 24 heures, les mesures à accomplir au cours des 24 heures suivantes et les principaux problèmes rencontrés. Les réunions comprenaient aussi un représentant de la section logistique et financière (responsable du suivi des ressources financières disponibles pour le MOHSW dans le cadre de la gestion de la réponse). Ces changements ont permis à l’IM de recevoir des rapports plus réguliers concernant des éléments logistiques clés, tels que la disponibilité d’équipements de protection individuelle et l’état périodique du budget. Une liste des tâches était dressée attribuant la responsabilité et les dates d’échéances de mesures à prendre dès que la mesure était définie, et davantage de comptes-rendus détaillés de réunion étaient préparés et diffusés le jour même de la réunion. L’ajout de personnel chargé des questions logistiques et financières/administratives a permis d’atteindre plus facilement les objectifs définis par l’IM. Lorsqu’une expertise manquait au sein du MOHSW, il demandait de l’aide auprès des autres partenaires participant à la réponse (par exemple, du soutien logistique a été demandé auprès de la Mission des Nations Unies au Liberia, étant donné qu’il s’agit d’une organisation bien financée au Liberia, connue pour sa rapidité et son efficacité pour déplacer du personnel et du matériel à travers le pays). Pour permettre au MOHSW de mieux communiquer avec les partenaires externes, l’IMS comprenait des personnes chargées de la liaison avec les parties prenantes externes principales impliquées dans la coordination des partenaires internationaux et l’approvisionnement en fournitures essentielles et l’apport en expertise technique, telles que l’OMS, les CDC, Médecins Sans Frontières, l’UNICEF et l’Agence américaine pour le développement international (USAID) (Figure 2).
La structure modifiée de l’IMS n’a pas remplacé le groupe de travail national, qui est un groupe de coordination de haut niveau, interministériel, incluant des partenaires externes clés. Par conséquent, il faut maintenant travailler à intégrer la structure de réponse du MOHSW au cadre principal national de réponse à Ébola. Par ailleurs, l’« horizon de planification » actuel est d’environ 24 heures. La poursuite de la mise en place d’une section de planification dans l’IMS, permettant de voir plus loin que cette période limitée, est nécessaire pour anticiper les problèmes potentiels et élaborer des plans d’urgence.
Étapes suivantes
Les changements décrits représentent le travail effectué de mi-juillet à mi-août. Les employés du MOHSW, avec l’assistance technique des CDC, continueront à améliorer l’IMS dans les 6 à 9 mois prochains. Au cours de cette période, il y a plusieurs objectifs à atteindre, le premier étant d’assurer que l’IM détermine toutes les priorités pour les périodes opérationnelles ultérieures de 24 à 48 heures. Une section de planification solide visant à concevoir des plans au-delà de cette période de 24 à 48 heures sera également mise en place. Comme la plupart des éléments opérationnels de la réponse (identification des cas et recherche des contacts) se situent au niveau national, il est nécessaire de pratiquer un échange d’informations constant entre les comtés et le MOHSW par le biais du sous-comité animé par l’IM adjoint. Cet échange d’informations devra être axé de manière à assurer un soutien logistique suffisant pour les opérations au niveau des comtés. Enfin, un centre permanent des opérations d’urgence établi au sein du MOHSW devra servir de lieu de réception pour les appels et les rapports, afin de remplacer le modèle actuel de rapport direct des informations aux responsables de la section scientifique de la réponse et à la direction de l’IM.
Conclusion
Le MOHSW s’est empressé d’adopter le concept de l’IMS au cours des premiers mois de cette réponse, afin d’aligner la structure de sa réponse nationale sur des principes de gestion des urgences reconnus. De toute évidence, la mise en place d’un IMS au Liberia pour la gestion de la réponse à Ébola sera un processus évolutif, non seulement parce que les concepts sont nouveaux pour le MOHSW, mais aussi parce qu’ils sont aussi nouveaux pour les autres ministères avec lesquels le MOHSW travaille de concert et pour les structures politiques auxquelles il rend compte. On peut espérer qu’en instaurant un cadre de réponse structuré, ce que l’IMS fournit, le MOHSW sera en mesure de faire face plus rapidement et plus efficacement à l’épidémie d’Ébola en pleine progression qui sévit au Liberia. Les résultats de ce rapport pourraient également être utiles dans d’autres contextes où l’IMS n’a jamais été utilisé et où l’on envisage son utilisation pour la première fois.
1Département responsable de l’état de préparation et des infections émergentes, Centre national pour les maladies infectieuses zoonotiques et émergentes, CDC ; 2Ministère de la Santé et de la Protection sociale, Liberia ; 3Département des opérations d’urgence, Bureau chargé de la préparation et des interventions en matière de santé publique, CDC ; 4Service d’investigation sur les épidémies, Département de formation scientifique et de développement professionnel, Centre pour la surveillance, l’épidémiologie et les services de laboratoire, CDC ; 5Département pour la Promotion de la qualité des soins de santé, Centre national pour les maladies infectieuses zoonotiques et émergentes, CDC ; 6Département responsable des agents pathogènes aux graves conséquences et des pathologies, Centre national pour les maladies infectieuses zoonotiques et émergentes, CDC ; 7Département d’épidémiologie, d’analyse, services de bibliothèque, Centre pour la surveillance, l’épidémiologie et les services de laboratoire, CDC ; 8CDC Kenya, Centre pour la santé mondiale, CDC ;9Département chargé de la protection mondiale de la santé, Centre pour la santé mondiale, CDC ; 10Département de lutte contre le VIH/SIDA, Centre pour la santé mondiale, CDC (Auteur correspondant : Satish K. Pillai, vig8@cdc.gov, 404-639-2898)
Références
- Incident Management System Ebola Epidemiology Team, CDC; Ministries of Health of Guinea, Sierra Leone, Liberia, Nigeria, and Senegal; Viral Special Pathogens Branch, National Center for Emerging and Zoonotic Infectious Diseases, CDC. Ebola virus disease outbreak—West Africa, September 2014. MMWR 2014;63:865–6.
- CDC. Ebola in Liberia. Atlanta, GA: US Department of Health and Human Services, CDC; 2014. Available at http://wwwnc.cdc.gov/travel/notices/warning/ebola-liberia.
- Emergency Management Institute. ICS review document. Washington, DC: US Department of Homeland Security, Federal Emergency Management Agency, Emergency Management Institute; 2008. Available at http://www.training.fema.gov/emiweb/is/icsresource/assets/reviewmaterials.pdf

. - Papagiotas S, Frank M, Bruce S, Posid JM. From SARS to 2009 H1N1 influenza: the evolution of a public health incident management system at CDC. Public Health Rep 2012;127:267–74.
- Ministry of Health and Social Welfare (Liberia). Department of Health Services. Monrovia, Liberia: Ministry of Health and Social Welfare, Department of Health Services; 2014. Available at http://www.mohsw.gov.lr/content_display.php?submenu_id=60&sub=submenu
.
Que sait-on déjà sur ce sujet ?
L’épidémie de maladie à virus Ébola (Ébola) qui sévit actuellement en Afrique de l’Ouest est la plus importante jamais enregistrée, et la réponse à l’épidémie implique la participation de nombreux partenaires nationaux et internationaux. Une voie hiérarchique et une structure organisationnelle clairement définies, une gestion des ressources efficace et une planification poussée sont des aspects importants de la réponse aux situations d’urgence. Le système de gestion des incidents (IMS) est un outil standard basé sur ces principes, et le CDC a adapté les principes de l’IMS à la gestion de nombreuses réponses à des situations d’urgence de santé publique.
Que rajoute ce rapport ?
En juillet et août 2014, le ministère libérien de la Santé et de la Protection sociale (MOHSW), en concertation avec les CDC, a redéfini sa réponse à l’épidémie d’Ébola en mettant en place un IMS. Ce système comprenait la désignation d’une personne spécifique chargée de la gestion des incidents, responsable de la définition des buts et des objectifs propres à la réponse, la création de postes destinés à du personnel auxiliaire chargé de répondre aux besoins logistiques, administratifs et financiers de la réponse, et le renforcement de l’efficacité des réunions de gestion des incidents.
Quelles sont les implications pour la pratique de santé publique ?
L’IMS fournit un cadre d’intervention structuré, qui permettra au MOHSW de répondre plus rapidement et plus efficacement à l’épidémie d’Ébola qui est en pleine progression. Par ailleurs, les résultats de ce rapport pourraient aussi être utiles dans d’autres contextes où l’IMS n’a jamais été utilisé et où l’on envisage son utilisation pour la première fois pour la gestion des urgences de santé publique.
FIGURE 1. Cadre de la réponse à Ébola du ministère de la Santé et de la Protection sociale – Liberia, juillet 2014
Texte alternatif : L’organigramme ci-dessus illustre le cadre de la réponse à Ébola établi par le ministère de la Santé et de la Protection sociale (MOHSW) au Liberia en juillet 2014. Les dirigeants du MOHSW ont reconnu que cette structure organisationnelle et la réponse globale pouvaient être optimisées et ils ont cherché à apporter des améliorations avec l’aide technique des CDC.
FIGURE 2. Système de gestion des incidents dans le cadre de la réponse à Ébola établi par le ministère de la Santé et de la Protection sociale – Liberia, août 2014
* Notamment l’Organisation mondiale de la Santé, les CDC, Médecins Sans Frontières, l’UNICEF et l’agence américaine pour le développement international (USAID).
Texte alternatif : L’organigramme ci-dessus illustre le système de gestion des incidents (IMS) établi par le ministère de la Santé et de la Protection sociale (MOHSW) dans le cadre de la réponse à Ébola au Liberia en août 2014. Afin d’améliorer le cadre initial établi en juillet, le MOHSW a conçu des plans pour : optimiser la structure du commandement et du contrôle, établir une section de personnel de l’IMS pour soutenir la section scientifique de la réponse en répondant aux besoins logistiques, administratifs et de planification, pour déterminer comment faire correspondre au mieux l’IMS national à la réponse à l’échelle des comtés et des partenaires externes et pour améliorer l’organisation des réunions de l’IMS pour garantir que les objectifs de la réponse conduisent à la définition claire de mesures à prendre, et que celles-ci ont été mises en place. Lorsque cela était possible, des efforts ont été faits pour travailler dans le cadre déjà existant du MOHSW pour faciliter la mise en œuvre des changements.
L’utilisation de marques de commerce et de sources commerciales a uniquement un but d’identification et n’implique aucune recommandation de la part du Département américain de la Santé et des Services humanitaires.
Les références à des sites Internet autres que celui des CDC sont indiquées en tant que référence pour les lecteurs du MMWR et ne constituent ni n’impliquent aucune recommandation pour ces organisations ou leurs programmes de la part des CDC ou du Département américains de la Santé et des Services humanitaires. Les CDC ne peuvent pas être tenus responsables du contenu des pages trouvées sur ces sites. Les adresses URL listées dans le MMWR étaient à jour à la date de publication.
Toutes les versions HTML des articles du MMWR sont des conversions électroniques de documents typographiés. Cette conversion peut donner lieu à des erreurs dans la traduction des caractères ou du format dans la version HTML. Les utilisateurs sont renvoyés à la version PDF électronique (http://www.cdc.gov/mmwr) ou à la copie papier originale du MMWR pour obtenir les versions imprimables des textes, figures et tableaux officiels. Une copie papier originale de ce numéro peut être obtenue auprès du Superintendent of Documents, U.S. Government Printing Office (GPO), Washington, DC 20402-9371 ; téléphone : (202) 512-1800. S’adresser au GPO pour obtenir les prix courants.
** Les questions ou messages concernant les erreurs de formatage doivent être adressés à mmwrq@cdc.gov.


