Skip Navigation LinksSkip Navigation Links
Centers for Disease Control and Prevention
Safer Healthier People
Blue White
Blue White
bottom curve
CDC Home Search Health Topics A-Z spacer spacer
spacer
Blue curve MMWR spacer
spacer
spacer

Persons using assistive technology might not be able to fully access information in this file. For assistance, please send e-mail to: mmwrq@cdc.gov. Type 508 Accommodation and the title of the report in the subject line of e-mail.

Prevention and Control of Influenza

Recommendations of the Advisory Committee on Immunization Practices (ACIP), 2007

Prepared by
Anthony E. Fiore, MD1
David K. Shay, MD1
Penina Haber, MPH3
John K. Iskander, MD3
Timothy M. Uyeki, MD1
Gina Mootrey, DO2
Joseph S. Bresee, MD1
Nancy J. Cox, PhD1
1
Influenza Division, National Center for Immunization and Respiratory Diseases
2Immunization Services Division, National Center for Immunization and Respiratory Diseases
3Immunization Safety Office, Office of the Director

The material in this report originated in the National Center for Immunization and Respiratory Diseases, Anne Schuchat, MD, Director; the Influenza Division, Nancy Cox, PhD, Director; and the Immunization Services Division, Lance Rodewald, MD, Director.

Corresponding preparer: Anthony Fiore, MD, Influenza Division, National Center for Immunization and Respiratory Diseases, CDC, 1600 Clifton Road, NE, MS A-20, Atlanta, GA 30333. Telephone: 404-639-2552; Fax: 404-639-2334; E-mail: afiore@cdc.gov.

Summary

This report updates the 2006 recommendations by CDC's Advisory Committee on Immunization Practices (ACIP) regarding the use of influenza vaccine and antiviral agents (CDC. Prevention and control of influenza: recommendations of the Advisory Committee on Immunization Practices [ACIP]. MMWR 2006;55[No. RR-10]). The groups of persons for whom vaccination is recommended and the antiviral medications recommended for chemoprophylaxis or treatment (oseltamivir or zanamivir) have not changed. Estimated vaccination coverage remains <50% among certain groups for whom routine annual vaccination is recommended, including young children and adults with risk factors for influenza complications, health-care personnel (HCP), and pregnant women. Strategies to improve vaccination coverage, including use of reminder/recall systems and standing orders programs, should be implemented or expanded. The 2007 recommendations include new and updated information. Principal updates and changes include 1) reemphasizing the importance of administering 2 doses of vaccine to all children aged 6 months--8 years if they have not been vaccinated previously at any time with either live, attenuated influenza vaccine (doses separated by >6 weeks) or trivalent inactivated influenza vaccine (doses separated by >4 weeks), with single annual doses in subsequent years; 2) recommending that children aged 6 months--8 years who received only 1 dose in their first year of vaccination receive 2 doses the following year, with single annual doses in subsequent years; 3) highlighting a previous recommendation that all persons, including school-aged children, who want to reduce the risk of becoming ill with influenza or of transmitting influenza to others should be vaccinated; 4) emphasizing that immunization providers should offer influenza vaccine and schedule immunization clinics throughout the influenza season; 5) recommending that health-care facilities consider the level of vaccination coverage among HCP to be one measure of a patient safety quality program and implement policies to encourage HCP vaccination (e.g., obtaining signed statements from HCP who decline influenza vaccination); and 6) using the 2007--2008 trivalent vaccine virus strains A/Solomon Islands/3/2006 (H1N1)-like (new for this season), A/Wisconsin/67/2005 (H3N2)-like, and B/Malaysia/2506/2004-like antigens. This report and other information are available at CDC's influenza website (http://www.cdc.gov/flu). Updates or supplements to these recommendations (e.g., expanded age or risk group indications for currently licensed vaccines) might be required. Immunization providers should be alert to announcements of recommendation updates and should check the CDC influenza website periodically for additional information.

Introduction

In the United States, annual epidemics of influenza occur typically during the late fall and winter seasons; an annual average of approximately 36,000 deaths during 1990--1999 and 226,000 hospitalizations during 1979--2001 have been associated with influenza epidemics (1,2). Influenza viruses can cause disease among persons in any age group (3--5), but rates of infection are highest among children. Rates of serious illness and death are highest among persons aged >65 years, children aged <2 years, and persons of any age who have medical conditions that place them at increased risk for complications from influenza (3,6--8).

Influenza vaccination is the most effective method for preventing influenza virus infection and its potentially severe complications. Influenza immunization efforts are focused primarily on providing vaccination to persons at risk for influenza complications and to contacts of these persons (Box). Influenza vaccine may be administered to any person aged >6 months to reduce the likelihood of becoming ill with influenza or of transmitting influenza to others; if vaccine supply is limited, priority for vaccination is typically assigned to persons in specific groups and of specific ages who are, or are contacts of, persons at higher risk for influenza complications. Trivalent inactivated influenza vaccine (TIV) may be used for any person aged >6 months, including those with high-risk conditions. Live, attenuated influenza vaccine (LAIV) currently is approved only for use among healthy, nonpregnant persons aged 5--49 years. Because influenza viruses undergo frequent antigenic change (i.e., antigenic drift), persons recommended for vaccination must receive an annual vaccination against the influenza viruses currently in circulation. Although vaccination coverage has increased in recent years for many groups recommended for routine vaccination, coverage remains unacceptably low, and strategies to improve vaccination coverage, including use of reminder/recall systems and standing orders programs, should be implemented or expanded.

Antiviral medications are an adjunct to vaccination and are effective when administered as treatment and when used for chemoprophylaxis after an exposure to influenza virus. Oseltamivir and zanamivir are the only antiviral medications currently recommended for use in the United States. Resistance to oseltamivir or zanamivir remains rare. Amantadine or rimantidine should not be used for the treatment or prevention of influenza in the United States until evidence of susceptibility to these antiviral medications has been reestablished among circulating influenza A viruses.

Methods

CDC's Advisory Committee on Immunization Practices (ACIP) provides annual recommendations for the prevention and control of influenza. The ACIP Influenza Vaccine Working Group* meets monthly throughout the year to discuss newly published studies, review current guidelines, and consider potential revisions to the recommendations. As they review the annual recommendations for ACIP consideration, members of the Working Group consider a variety of issues, including vaccine effectiveness, safety and coverage in groups recommended for vaccination, feasibility, cost-effectiveness, and anticipated vaccine supply. Working Group members also request periodic updates on vaccine and antiviral production, supply, safety and efficacy from vaccinologists, epidemiologists and manufacturers. State and local immunization program representatives are consulted. Influenza surveillance and antiviral resistance data were obtained from CDC's Influenza Division. The Vaccines and Related Biological Products Advisory Committee of the Food and Drug Administration (FDA) selects the viral strains to be used in the annual trivalent influenza vaccines.

Published, peer-reviewed studies identified through literature searches are the primary source of data used in making these recommendations. Among studies discussed or cited, those of greatest scientific quality and those that measured influenza-specific outcomes were the most influential during the development of these recommendations. For example, population-based estimates that use outcomes associated with laboratory-confirmed influenza virus infection contribute the most specific data for estimates of influenza burden. The best evidence for vaccine or antiviral efficacy and effectiveness studies comes from randomized controlled trials that assess laboratory-confirmed influenza infections as an outcome measure and consider factors such as timing and intensity of influenza circulation and degree of match between vaccine strains and wild circulating strains (9,10). Randomized, placebo-controlled trials cannot be performed in populations for which vaccination already is recommended, but observational studies that assess outcomes associated with laboratory-confirmed influenza infection can provide important vaccine effectiveness data. Randomized, placebo-controlled clinical trials are the best source of vaccine and antiviral safety data for common adverse events; however, such studies do not have the power to identify rare but potentially serious adverse events. The frequency of rare adverse events that might be associated with vaccination or antiviral treatment is best assessed by retrospective reviews of computerized medical records from large linked clinical databases, with chart review for persons who are identified as having a potential adverse event after vaccination (11,12). Vaccine coverage data from a nationally representative, randomly selected population that includes verification of vaccination through health-care record review is superior to coverage data derived from limited populations or without verification of immunization but is rarely available for older children or adults (13). Finally, studies that assess immunization program practices that improve vaccination coverage are most influential in formulating recommendations if the study design includes a nonintervention comparison group. In cited studies that included statistical comparisons, a difference was considered to be statistically significant if the p-value was <0.05 or the 95% confidence interval (CI) around an estimate of effect allowed rejection of the null hypothesis (i.e., no effect).

These recommendations were presented to the full ACIP and approved in February 2007. Modifications were made to the ACIP statement during the subsequent review process at CDC to update and clarify wording in the document. Data presented in this report were current as of June 27, 2007. Further updates, if needed, will be posted at CDC's influenza website (http://www.cdc.gov/flu).

Primary Changes and Updates in the Recommendations

The 2007 recommendations include six principal changes or updates:

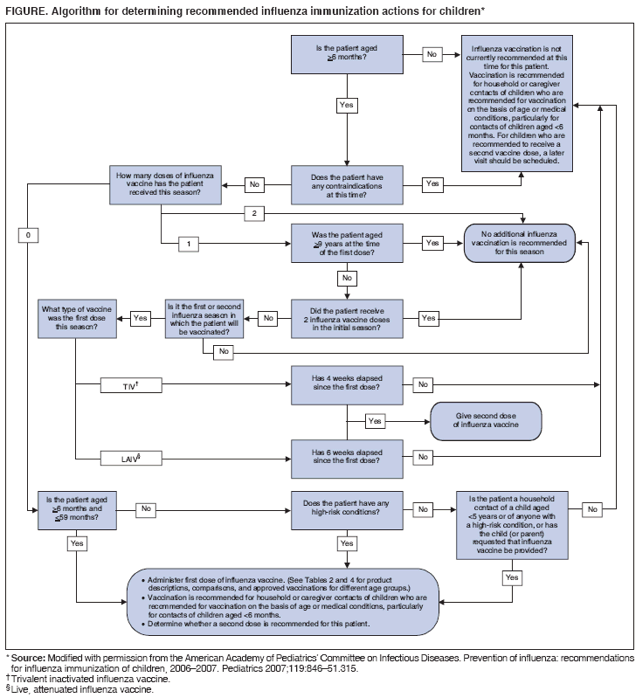
  • ACIP reemphasizes the importance of administering 2 doses of vaccine to all children aged 6 months--8 years if they have not been vaccinated previously at any time with either LAIV (doses separated by >6 weeks) or TIV (doses separated by >4 weeks), on the basis of accumulating data indicating that 2 doses are required for protection in these children (see Vaccine Efficacy, Effectiveness, and Safety).
  • ACIP recommends that children aged 6 months--8 years who received only 1 dose in their first year of vaccination receive 2 doses the following year (see Vaccine Efficacy, Effectiveness, and Safety).
  • ACIP reiterates a previous recommendation that all persons, including school-aged children, who want to reduce the risk of becoming ill with influenza or of transmitting influenza to others should be vaccinated (see Box and Recommendations for Using TIV and LAIV During the 2007--08 Influenza Season).
  • ACIP emphasizes that immunization providers should offer influenza vaccine and schedule immunization clinics throughout the influenza season (see Timing of Vaccination).
  • ACIP recommends that health-care administrators consider the level of vaccination coverage among health-care personnel (HCP) to be one measure of a patient safety quality program and implement policies to encourage HCP vaccination (e.g., obtaining signed statements from HCP who decline influenza vaccination) (see Additional Information Regarding Vaccination of Specific Populations).
  • The 2007--2008 trivalent vaccine strains are A/Solomon Islands/3/2006 (H1N1)-like (new for this season), A/Wisconsin/67/2005 (H3N2)-like, and B/Malaysia/2506/2004-like viruses. (see Recommendations for Using TIV and LAIV During the 2007--08 Influenza Season).

Background and Epidemiology

Biology of Influenza

Influenza A and B are the two types of influenza viruses that cause epidemic human disease (14). Influenza A viruses are categorized into subtypes on the basis of two surface antigens: hemagglutinin and neuraminidase. Currently circulating influenza B viruses are separated into two distinct genetic lineages but are not categorized into subtypes. Since 1977, influenza A (H1N1) viruses, influenza A (H3N2) viruses, and influenza B viruses have circulated globally. In certain recent years, influenza A (H1N2) viruses that probably emerged after genetic reassortment between human A (H3N2) and A (H1N1) viruses also have circulated. Both influenza A subtypes and B viruses are further separated into groups on the basis of antigenic similarities. New influenza virus variants result from frequent antigenic change (i.e., antigenic drift) resulting from point mutations that occur during viral replication. Influenza B viruses undergo antigenic drift less rapidly than influenza A viruses.

Immunity to the surface antigens, particularly the hemagglutinin, reduces the likelihood of infection (15). Antibody against one influenza virus type or subtype confers limited or no protection against another type or subtype of influenza virus. Furthermore, antibody to one antigenic type or subtype of influenza virus might not protect against infection with a new antigenic variant of the same type or subtype (16). Frequent emergence of antigenic variants through antigenic drift is the virologic basis for seasonal epidemics as well as the reason for annually reassessing the need to change one or more of the recommended strains for influenza vaccines.

More dramatic changes, or antigenic shifts, occur less frequently and can result in the emergence of a novel influenza A virus with the potential to cause a pandemic. Antigenic shift occurs when a new subtype of influenza A virus emerges (14). New influenza A subtypes have the potential to cause a pandemic when they are demonstrated to be able to cause human illness and demonstrate efficient human-to-human transmission, in the setting of little or no previously existing immunity among humans.

Clinical Signs and Symptoms of Influenza

Influenza viruses are spread from person to person primarily through large-particle respiratory droplet transmission (e.g., when an infected person coughs or sneezes near a susceptible person) (14). Transmission via large-particle droplets requires close contact between source and recipient persons, because droplets do not remain suspended in the air and generally travel only a short distance (<1 meter) through the air. Contact with respiratory-droplet contaminated surfaces is another possible source of transmission. Airborne transmission (via small-particle residue [<5µm] of evaporated droplets that might remain suspended in the air for long periods of time) also is thought to be possible, although data supporting airborne transmission are limited (17--20). The typical incubation period for influenza is 1--4 days (average: 2 days) (21). Adults can be infectious from the day before symptoms begin through approximately 5 days after illness onset. Young children also might shed virus several days before illness onset, and children can be infectious for >10 days after onset of symptoms. Severely immunocompromised persons can shed virus for weeks or months (22--25).

Uncomplicated influenza illness is characterized by the abrupt onset of constitutional and respiratory signs and symptoms (e.g., fever, myalgia, headache, malaise, nonproductive cough, sore throat, and rhinitis) (26). Among children, otitis media, nausea, and vomiting also are commonly reported with influenza illness (27--29). Uncomplicated influenza illness typically resolves after 3--7 days for the majority of persons, although cough and malaise can persist for >2 weeks. However, influenza virus infections can cause primary influenza viral pneumonia; exacerbate underlying medical conditions (e.g., pulmonary or cardiac disease); lead to secondary bacterial pneumonia, sinusitis, or otitis; or contribute to coinfections with other viral or bacterial pathogens (30--32). Young children with influenza virus infection might have initial symptoms mimicking bacterial sepsis with high fevers (31--34), and febrile seizures have been reported in 6%--20% of children hospitalized with influenza virus infection (28,31,35). Population-based studies among hospitalized children with laboratory-confirmed influenza have demonstrated that although the majority of hospitalizations are brief (<2 days), 4%--11% of children hospitalized with laboratory-confirmed influenza required treatment in the intensive care unit, and 3% required mechanical ventilation (31,33). Among 1,308 hospitalized children in one study, 80% were aged <5 years, and 27% were aged <6 months (31). Influenza virus infection also has been uncommonly associated with encephalopathy, transverse myelitis, myositis, myocarditis, pericarditis, and Reye syndrome (28,30,36,37).

Respiratory illnesses caused by influenza virus infection are difficult to distinguish from illnesses caused by other respiratory pathogens on the basis of signs and symptoms alone. Sensitivity and predictive value of clinical definitions can vary, depending on the degree of circulation of other respiratory pathogens and the level of influenza activity (38). Among generally healthy older adolescents and adults living in areas with confirmed influenza virus circulation, estimates of the positive predictive value of a simple clinical definition of influenza (cough and fever) for laboratory-confirmed influenza infection have varied (range: 79%--88%) (39,40).

Young children are less likely to report typical influenza symptoms (e.g., fever and cough). In studies conducted among children aged 5--12 years, the positive predictive value of fever and cough together was 71%--83%, compared with 64% among children aged <5 years (41). In one large, population-based surveillance study in which all children with fever or symptoms of acute respiratory tract infection were tested for influenza, 70% of hospitalized children aged <6 months with laboratory-confirmed influenza were reported to have fever and cough, compared with 91% of hospitalized children aged 6 months--5 years. Among children with laboratory-confirmed influenza infections, only 28% of those hospitalized and 17% of those treated as outpatients had a discharge diagnosis of influenza (34). A study of older nonhospitalized patients determined that the presence of fever, cough, and acute onset had a positive predictive value of only 30% for influenza (42). Among hospitalized older patients with chronic cardiopulmonary disease, a combination of fever, cough, and illness of <7 days was 53% predictive for confirmed influenza infection (43). The absence of symptoms of influenza-like illness (ILI) does not effectively rule out influenza; among hospitalized adults with laboratory-confirmed infection, only 51% had typical ILI symptoms of fever plus cough or sore throat (44). A study of vaccinated older persons with chronic lung disease reported that cough was not predictive of laboratory-confirmed influenza virus infection, although having both fever or feverishness and myalgia had a positive predictive value of 41% (45). These results highlight the challenges of identifying influenza illness in the absence of laboratory confirmation and indicate that the diagnosis of influenza should be considered in any patient with respiratory symptoms or fever during influenza season.

Hospitalizations and Deaths from Influenza

In the United States, annual epidemics of influenza typically occur during the fall or winter months, but the peak of influenza activity can occur as late as April or May (Table 1). Influenza-related hospitalizations or deaths can result from the direct effects of influenza virus infection or from complications due to underlying cardiopulmonary conditions and other chronic diseases. Studies that have measured rates of a clinical outcome without a laboratory confirmation of influenza virus infection (e.g., respiratory illness requiring hospitalization during influenza season) to assess the effect of influenza can be difficult to interpret because of circulation of other respiratory pathogens (e.g., respiratory syncytial virus) during the same time as influenza viruses (46--48).

During seasonal influenza epidemics from 1979--1980 through 2000--2001, the estimated annual overall number of influenza-associated hospitalizations in the United States ranged from approximately 55,000 to 431,000 per epidemic (mean: 226,000); the estimated annual number of deaths attributed to influenza ranged from 8,000 to 68,000 per epidemic (mean: 34,000) (1,2). Since the 1968 influenza A (H3N2) virus pandemic, the number of influenza-associated hospitalizations typically has been greater during seasonal influenza epidemics caused by type A (H3N2) viruses than during seasons in which other influenza virus types or subtypes have predominated (49). In the United States, the number of influenza-associated deaths has increased since 1990. This increase has been attributed in part to the substantial increase in the number of persons aged >65 years, who are at increased risk for death from influenza complications (50). In one study, an average of approximately 19,000 influenza-associated pulmonary and circulatory deaths per influenza season occurred during 1976--1990, compared with an average of approximately 36,000 deaths per season during 1990--1999 (1). In addition, influenza A (H3N2) viruses, which have been associated with higher mortality (51), predominated in 90% of influenza seasons during 1990--1999, compared with 57% of seasons during 1976--1990 (1).

Influenza viruses cause disease among persons in all age groups (3--5). Rates of infection are highest among children, but the risks for complications, hospitalizations, and deaths from influenza are higher among persons aged >65 years, young children, and persons of any age who have medical conditions that place them at increased risk for complications from influenza (1,3,6--8,52--55). Estimated rates of influenza-associated hospitalizations and deaths varied substantially by age group in studies conducted during different influenza epidemics (Table 2). During 1990--1999, estimated rates of influenza-associated pulmonary and circulatory deaths per 100,000 persons were 0.4--0.6 among persons aged 0--49 years, 7.5 among persons aged 50--64 years, and 98.3 among persons aged >65 years (1).

Children

Rates of influenza-associated hospitalization are higher among young children than among older children when influenza viruses are in circulation and similar to rates for other groups considered at high risk for influenza-related complications (49,56--61), including persons aged >65 years (57,58). During 1979--2001, the estimated rate of influenza-associated hospitalizations in the United States among children aged <5 years was approximately 108 hospitalizations per 100,000 person-years (2). Recent population-based studies that have measured hospitalization rates for laboratory-confirmed influenza in young children have been consistent with studies that analyzed medical discharge data (29,32--34,60). Annual hospitalization rates for laboratory-confirmed influenza decrease with increasing age, ranging from 240--720 per 100,000 children aged <6 months to approximately 20 per 100,000 children aged 2--5 years (34). Estimated hospitalization rates for young children with high-risk medical conditions are approximately 250--500 per 100,000 children (53,55) (Table 2).

Influenza-associated deaths are uncommon among children but represent a substantial proportion of vaccine-preventable deaths. An estimated annual average of 92 influenza-related deaths (0.4 deaths per 100,000 persons) occurred among children aged <5 years during the 1990s, compared with 32,651 deaths (98.3 per 100,000 persons) among adults aged >65 years (1). Of 153 laboratory-confirmed influenza-related pediatric deaths reported during the 2003--04 influenza season, 96 (63%) deaths were of children aged <5 years and 61 (40%) of children aged <2 years. Among the 149 children who died and for whom information on underlying health status was available, 100 (67%) did not have an underlying medical condition that was an indication for vaccination at that time (62). In California during the 2003--04 and 2004--05 influenza seasons, 51% of children with laboratory-confirmed influenza who died and 40% of those who required admission to an intensive care unit had no underlying medical conditions (63). These data indicate that although deaths are more common among children with risk factors for influenza complications, the majority of pediatric deaths occur among children of all age groups with no known high-risk conditions. The annual number of deaths among children reported to CDC for the past four influenza seasons has ranged from 44 during 2004--2005 to 67 during 2006--2007 (CDC, unpublished data, 2007).

Adults

Hospitalization rates during influenza season are substantially increased for persons aged >65 years. One retrospective analysis based on data from medical records collected during 1996--2000 estimated that the risk during influenza season among persons aged >65 years with underlying conditions that put them at risk for influenza-related complications (i.e., one of more of the conditions listed as indications for vaccination) was approximately 56 influenza-associated hospitalizations per 10,000 persons, compared with approximately 19 per 10,000 healthy elderly persons. Persons aged 50--64 years with underlying medical conditions also were at substantially increased risk for hospitalizations during influenza season, compared with healthy adults aged 50--64 years. No increased risk for influenza-associated hospitalizations was demonstrated among healthy adults aged 50--64 years or among those aged 19--49 years, regardless of underlying medical conditions (52). During 1976--2001, an estimated yearly average of 32,651 (90%) influenza-related deaths occurred among adults aged >65 years (1). Risk for influenza-associated death was highest among the oldest elderly, with persons aged >85 years 16 times more likely to die from an influenza-associated illness than persons aged 65--69 years (1).

Limited information is available regarding the frequency and severity of influenza illness among persons with human immunodeficiency virus (HIV) infection (64,65). However, a retrospective study of young and middle-aged women enrolled in Tennessee's Medicaid program determined that the attributable risk for cardiopulmonary hospitalizations among women with HIV infection was higher during influenza seasons than it was either before or after influenza was circulating. The risk for hospitalization was higher for HIV-infected women than it was for women with other underlying medical conditions (66). Another study estimated that the risk for influenza-related death was 94--146 deaths per 100,000 persons with acquired immunodeficiency syndrome (AIDS), compared with 0.9--1.0 deaths per 100,000 persons aged 25--54 years and 64--70 deaths per 100,000 persons aged >65 years (67). Influenza symptoms might be prolonged and the risk for complications from influenza increased for certain HIV-infected persons (68--70).

Influenza-associated excess deaths among pregnant women were reported during the pandemics of 1918--1919 and 1957--1958 (71--74). Case reports and several epidemiologic studies also indicate that pregnancy can increase the risk for serious medical complications of influenza (75--80). The majority of recent studies that have attempted to assess the effect of influenza on pregnant women have measured changes in excess hospitalizations for respiratory illness during influenza season but not laboratory-confirmed influenza hospitalizations. Pregnant women have an increased number of medical visits for respiratory illnesses during influenza season compared with nonpregnant women (81). Hospitalized pregnant women with respiratory illness during influenza season have increased lengths of stay compared with hospitalized pregnant women without respiratory illness. For example, rates of hospitalization for respiratory illness were twice as common during influenza season (82). A retrospective cohort study of approximately 134,000 pregnant women conducted in Nova Scotia during 1990--2002 compared medical record data for pregnant women to data from the same women during the year before pregnancy. Among pregnant women, 0.4% were hospitalized and 25% visited a clinician during pregnancy for a respiratory illness. The rate of third-trimester hospital admissions during the influenza season was five times higher than the rate during the influenza season in the year before pregnancy and more than twice as high as the rate during the noninfluenza season. An excess of 1,210 hospital admissions in the third trimester per 100,000 pregnant women with comorbidities and 68 admissions per 100,000 women without comorbidities was reported (83). In one study, pregnant women with respiratory hospitalizations did not have an increase in adverse perinatal outcomes or delivery complications (84), but they did have an increase in delivery complications in another study (82). However, infants born to women with laboratory-confirmed influenza during pregnancy do not have higher rates of low birth weight, congenital abnormalities, or low Apgar scores compared with infants born to uninfected women (79,85).

Options for Controlling Influenza

The most effective strategy for reducing the effect of influenza is annual vaccination. Strategies that focus on providing routine vaccination to persons at higher risk for influenza complications have long been recommended, although coverage among the majority of these groups remains low. Routine vaccination of certain persons (e.g., children and HCP) who serve as a source of influenza virus transmission might provide additional protection to persons at risk for influenza complications and reduce the overall influenza burden. Antiviral drugs used for chemoprophylaxis or treatment of influenza are adjuncts to vaccine but are not substitutes for annual vaccination. Nonpharmacologic interventions (e.g., advising frequent handwashing and improved respiratory hygiene) are reasonable and inexpensive; these strategies have been demonstrated to reduce respiratory diseases (86) but have not been studied adequately to determine if they reduce transmission of influenza virus. Similarly, few data are available to assess the effects of community-level respiratory disease mitigation strategies (e.g., closing schools, avoiding mass gatherings, or using masks) on reducing influenza virus transmission during typical seasonal influenza epidemics (87,88).

Influenza Vaccine Efficacy, Effectiveness, and Safety

Evaluating Influenza Vaccine Efficacy and Effectiveness Studies

The efficacy (i.e., prevention of illness among vaccinated persons in controlled trials) and effectiveness (i.e., prevention of illness in vaccinated populations) of influenza vaccines depend primarily on the age and immunocompetence of the vaccine recipient, the degree of similarity between the viruses in the vaccine and those in circulation, and the outcome being measured. Influenza vaccine efficacy and effectiveness studies typically have multiple possible outcome measures, including the prevention of medically attended acute respiratory illness (MAARI), prevention of laboratory-confirmed influenza virus illness, prevention of influenza or pneumonia-associated hospitalizations or deaths, seroconversion to vaccine strains, or prevention of seroconversion to circulating influenza virus strains. Efficacy or effectiveness for specific outcomes such as laboratory-confirmed influenza typically will be higher than for less specific outcomes such as MAARI because the causes of MAARI include infections with other pathogens that influenza vaccination would not be expected to prevent (89). Observational studies that compare less-specific outcomes among vaccinated populations to those among unvaccinated populations are subject to biases that are difficult to control for during analyses. For example, an observational study that determines that influenza vaccination reduces overall mortality might be biased if healthier persons in the study are more likely to be vaccinated (90). Randomized controlled trials that measure laboratory-confirmed influenza virus infections as the outcome are the most persuasive evidence of vaccine efficacy, but such trials cannot be conducted ethically among groups recommended to receive vaccine annually.

Influenza Vaccine Composition

Both LAIV and TIV contain strains of influenza viruses that are antigenically equivalent to the annually recommended strains: one influenza A (H3N2) virus, one influenza A (H1N1) virus, and one influenza B virus. Each year, one or more virus strains might be changed on the basis of global surveillance for influenza viruses and the emergence and spread of new strains. Only the H1N1 strain was changed for the recommended vaccine for the 2007--08 influenza season, compared with the 2006--07 season (see Recommendations for Using TIV and LAIV During the 2007--08 Influenza Season). Viruses for both types of currently licensed vaccines are grown in eggs. Both vaccines are administered annually to provide optimal protection against influenza virus infection (Table 3) Both TIV and LAIV are widely available in the United States. Although both types of vaccines are expected to be effective, the vaccines differ in several aspects (Table 3)

Major Differences Between TIV and LAIV

During the preparation of TIV, the vaccine viruses are made noninfectious (i.e., inactivated or killed) (91). Only subvirion and purified surface antigen preparations of TIV (often referred to as "split" and subunit vaccines, respectively) are available in the United States. TIV contains killed viruses and thus cannot cause influenza. LAIV contains live, attenuated viruses and therefore has the potential to produce mild signs or symptoms related to attenuated influenza virus infection. LAIV is administered intranasally by sprayer, whereas TIV is administered intramuscularly by injection. LAIV is currently approved only for use among healthy persons aged 5--49 years; TIV is approved for use among persons aged >6 months, including those who are healthy and those with chronic medical conditions (Table 3).

Correlates of Protection after Vaccination

Immune correlates of protection against influenza infection after vaccination include serum hemagglutination inhibition antibody and neutralization antibody (15,92). Increased levels of antibody induced by vaccination decrease the risk for illness caused by strains that are antigenically similar to those strains of the same type or subtype included in the vaccine (93--96). Although high titers of these antibodies correlate with protection from clinical infection, certain vaccinated persons with low levels of antibody after vaccination also are protected. The majority of healthy children and adults have high titers of antibody after vaccination (94,97). However, in certain studies, antibody levels in certain participants declined below levels considered protective during the year after vaccination, even when the current influenza vaccine contained one or more antigens administered in previous years (98,99). Other immunologic correlates of protection that might best indicate clinical protection after receipt of an intranasal vaccine such as LAIV (e.g., mucosal antibody) are more difficult to measure (91,100).

Immunogenicity, Efficacy, and Effectiveness of TIV Children

Children aged >6 months typically have protective levels of anti-influenza antibody against specific influenza virus strains after influenza vaccination (92,97,101--106). Children aged 6 months--8 years who have never been vaccinated previously require 2 doses of TIV separated in time by >4 weeks to induce an optimal serum antibody response. A study assessing protective antibody responses after 1 and 2 doses of vaccine among children aged 5--8 years who never were vaccinated previously indicated that children who received 2 doses were substantially more likely than those who received 1 dose to have a protective antibody response (107). The proportion that had a protective antibody response against the H1N1 antigen and the H3N2 antigen increased from 67% and 92%, respectively, after the first dose to 93% and 97%, respectively, after the second dose. However, 36% of children who received 2 doses did not have a protective antibody response to the influenza B antigen (107).

When the vaccine antigens do not change from one season to the next, priming young children with a single dose of vaccine in the spring followed by a second dose in the fall engenders similar antibody responses compared with a regimen of 2 doses in the fall (108). In consecutive years, when vaccine antigens do change, young children who received only 1 dose of vaccine in their first year of vaccination are less likely to have protective antibody responses when administered only a single dose during their second year of vaccination, compared with children who received 2 doses in their first year of vaccination (109,110). An open-label, nonrandomized study compared children aged 6--23 months who received 1 dose of vaccine during the 2003--04 influenza season and a second dose of a different vaccine during the 2004--05 season with children who received 2 doses of the same vaccine during the 2004--05 season. The proportion that had protective antibody levels against the H3N2 antigen (changed in the second year) or the H1N1 antigen (unchanged) was similar. However, 27% of children who had received only 1 dose of influenza vaccine during 2003--2004 had a protective antibody response to a single dose of the 2004--2005 vaccine influenza B virus antigen (changed from the previous year), compared with 86% of children who received 2 doses of the 2004--2005 vaccine in their first year of vaccination (110).

The antibody response among children at high risk for influenza-related complications might be lower than those typically reported among healthy children (111,112). However, antibody responses among children with asthma are similar to those of healthy children and are not substantially altered during asthma exacerbations requiring prednisone treatment (113).

Multiple studies have demonstrated vaccine efficacy among children aged >6 months, although efficacy estimates have varied. In a randomized trial conducted during five influenza seasons (1985--1990) in the United States among children aged 1--15 years, annual vaccination reduced laboratory-confirmed influenza A substantially (77%--91%) (94). A limited 1-year placebo-controlled study reported vaccine efficacy of 56% among healthy children aged 3--9 years and 100% among healthy children and adolescents aged 10--18 years (114). A retrospective study conducted among approximately 30,000 children aged 6 months--8 years during an influenza season (2003--04) with a suboptimal vaccine match indicated vaccine effectiveness of 51% against medically attended, clinically diagnosed pneumonia or influenza (i.e., no laboratory confirmation of influenza) among fully vaccinated children, and 49% among approximately 5,000 children aged 6--23 months (115). Another retrospective study of similar size conducted during the same influenza season in Denver but limited to healthy children aged 6--21 months estimated clinical effectiveness of 2 TIV doses to be 87% against pneumonia or influenza-related office visits (116). Among children, TIV efficacy might increase with age (94,117).

In a nonrandomized controlled trial among children aged 2--6 years and 7--14 years who had asthma, vaccine efficacy was 54% and 78% against laboratory-confirmed influenza type A infection and 22% and 60% against laboratory-confirmed influenza type B infection, respectively. Vaccinated children aged 2--6 years with asthma did not have substantially fewer type B influenza virus infections compared with the control group in this study (118). Vaccination also might provide protection against asthma exacerbations (119); however, other studies of children with asthma have not demonstrated decreased exacerbations (120). Because of the recognized influenza-related disease burden among children with other chronic diseases or immunosuppression and the long-standing recommendation for vaccination of these children, randomized placebo-controlled studies to study efficacy in these children have not been conducted because of ethical considerations.

TIV has been demonstrated to reduce acute otitis media. Two studies have reported that TIV decreases influenza-associated otitis media approximately 30% among children with mean ages of 20 and 27 months, respectively (121,122). However, a large study conducted among children with a mean age of 14 months did not provide evidence of TIV efficacy against acute otitis media (123), although efficacy was 66% against culture-confirmed influenza illness. Influenza vaccine efficacy against acute otitis media, which is caused by a variety of pathogens and is not typically diagnosed using influenza virus culture, would be expected to be relatively low because of the nonspecificity of the clinical outcome.

Vaccine Effectiveness for Children Aged 6 Months--8 Years Receiving Influenza Vaccine for the First Time

Among children aged <8 years who have never received influenza vaccine previously and who received only 1 dose of influenza vaccine in their first year of vaccination, vaccine effectiveness is lower compared with children who receive 2 doses in their first year of being vaccinated. Two recent, large retrospective studies of young children who had received only 1 dose of TIV in their first year of being vaccinated determined that no decrease was observed in ILI-related office visits compared with unvaccinated children (115,116). Similar results were reported in a case-control study of children aged 6--59 months (124).

When the vaccine antigens do not change from one season to the next, priming with a single dose of vaccine in the spring followed by a dose in the fall provides a degree of protection against ILI but with substantially lower efficacy compared with a regimen that provides 2 doses in the fall. One study conducted over two consecutive seasons in which the vaccine antigens did not change estimated 62% effectiveness against ILI for healthy children who had received 1 dose in the spring and a second the following fall, compared with 82% for those who received 2 doses separated by >4 weeks, both in the fall (116).

Adults Aged <65 Years

TIV is highly immunogenic in healthy adults aged <65 years. Limited or no increase in antibody response is reported among adults when a second dose is administered during the same season (125--129). When the vaccine and circulating viruses are antigenically similar, TIV prevents laboratory-confirmed influenza illness among approximately 70%--90% of healthy adults aged <65 years in randomized controlled trials (129--132). Vaccination of healthy adults also has resulted in decreased work absenteeism and decreased use of health-care resources, including use of antibiotics, when the vaccine and circulating viruses are well-matched (129--131,133--135). Efficacy against laboratory-confirmed influenza illness was 50%--77% in studies conducted during different influenza seasons when the vaccine strains were antigenically dissimilar to the majority of circulating strains (129,131,135--137). However, protection among healthy adults against influenza-related hospitalization, measured in the most recent of these studies, was 90% (137).

In certain studies, persons with certain chronic diseases have lower serum antibody responses after vaccination compared with healthy young adults and thus can remain susceptible to influenza virus infection and influenza-related upper respiratory tract illness (138--140). Vaccine efficacy among adults aged <65 years who are at risk for influenza complications is typically lower than that reported for healthy adults. In a case-control study conducted during 2003--2004, when the vaccine was a suboptimal antigenic match to many circulating virus strains, effectiveness for prevention of laboratory-confirmed influenza illness among adults aged 50--64 years with high risk conditions was 48%, compared with 60% for healthy adults (137). Effectiveness against hospitalization among adults aged 50--64 years with high-risk conditions was 36%, compared with 90% efficacy among healthy adults in that age range (137).

Studies using less specific outcomes, without laboratory confirmation of influenza virus infection, typically have demonstrated substantial reductions in hospitalizations or deaths among adults with risk factors for influenza complications. In a case-control study conducted in Denmark during 1999--2000, vaccination reduced deaths attributable to any cause 78% and reduced hospitalizations attributable to respiratory infections or cardiopulmonary diseases 87% (141). Benefit was reported after the first vaccination and increased with subsequent vaccinations in subsequent years (142). Among patients with diabetes mellitus, vaccination was associated with a 56% reduction in any complication, a 54% reduction in hospitalizations, and a 58% reduction in deaths (143). Certain experts have noted that the substantial effects on morbidity and mortality among those who received influenza vaccination in these observational studies should be interpreted with caution because of the difficulties in ensuring that those who received vaccination had similar baseline health status as those who did not (90). One meta-analysis of published studies did not determine sufficient evidence to conclude that persons with asthma benefit from vaccination (144). However, a meta-analysis that examined efficacy among persons with chronic obstructive pulmonary disease identified evidence of benefit from vaccination (145).

TIV produces adequate antibody concentrations against influenza among vaccinated HIV-infected persons who have minimal AIDS-related symptoms and high CD4+ T-lymphocyte cell counts (146--148). Among persons who have advanced HIV disease and low CD4+ T-lymphocyte cell counts, TIV might not induce protective antibody titers (148,149); a second dose of vaccine does not improve the immune response in these persons (149,150). A randomized, placebo-controlled trial determined that TIV was highly effective in preventing symptomatic, laboratory-confirmed influenza virus infection among HIV-infected persons with a mean of 400 CD4+ T-lymphocyte cells/mm3; however, only a limited number of persons with CD4+ T-lymphocyte cell counts of <200 were included in that study (150). A nonrandomized study of HIV-infected persons determined that influenza vaccination was most effective among persons with >100 CD4+ cells and among those with <30,000 viral copies of HIV type-1/mL (70).

Pregnant women have protective concentrations of anti-influenza antibodies after vaccination (151,152). Passive transfer of anti-influenza antibodies that might provide protection from vaccinated women to neonates has been reported (151,153--155). A retrospective, clinic-based study conducted during 1998--2003 reported a nonsignificant trend towards fewer episodes of MAARI during one influenza season among vaccinated women compared with unvaccinated women and substantially fewer episodes of MAARI during the peak influenza season (152). However, a retrospective study conducted during 1997--2002 that used clinical records data did not observe a reduction in ILI among vaccinated pregnant women or their infants (156). In another study conducted during 1995--2001, medical visits for respiratory illness among the infants were not substantially reduced (157). However, studies of influenza vaccine efficacy among pregnant women have not included specific outcomes such as laboratory-confirmed influenza.

Older Adults

Lower postvaccination anti-influenza antibody concentrations have been reported among certain older persons compared with younger adults (139--140). A randomized trial among noninstitutionalized persons aged >60 years reported a vaccine efficacy of 58% against influenza respiratory illness but indicated that efficacy might be lower among those aged >70 years (158). Among elderly persons not living in nursing homes or similar chronic-care facilities, influenza vaccine is 30%--70% effective in preventing hospitalization for pneumonia and influenza (159,160). Influenza vaccination reduces the frequency of secondary complications and reduces the risk for influenza-related hospitalization and death among adults aged >65 years with and without high-risk medical conditions (e.g., heart disease and diabetes) (160--165). Influenza vaccine effectiveness in preventing MAARI among the elderly in nursing homes has been estimated at 20%--40%, but vaccination can be as much as 80% effective in preventing influenza-related death (165--168).

Elderly persons typically have a diminished immune response to influenza vaccination compared with young healthy adults, suggesting that immunity might be of shorter duration and less likely to extend to a second season (169). Infections among the vaccinated elderly might be related to an age-related reduction in ability to respond to vaccination rather than reduced duration of immunity.

TIV Dosage, Administration, and Storage

The composition of TIV varies according to manufacturer, and package inserts should be consulted. TIV formulations in multidose vials typically contain the vaccine preservative thimerosal; preservative-free single dose preparations also are available. TIV should be stored at 35°F--46°F (2°C--8°C) and should not be frozen. TIV that has been frozen should be discarded. Dosage recommendations and schedules vary according to age group (Table 4). Vaccine prepared for a previous influenza season should not be administered to provide protection for any subsequent season.

The intramuscular route is recommended for TIV. Adults and older children should be vaccinated in the deltoid muscle. A needle length of >1 inch (>25 mm) should be considered for persons in these age groups because needles of <1 inch might be of insufficient length to penetrate muscle tissue in certain adults and older children (170). When injecting into the deltoid muscle among children with adequate deltoid muscle mass, a needle length of 7/8--1.25 inches is recommended (171).

Infants and young children should be vaccinated in the anterolateral aspect of the thigh. A needle length of 7/8--1 inch should be used for children aged <12 months for intramuscular vaccination into the anterolateral thigh.

Adverse Events after Receipt of TIV

In placebo-controlled studies among adults, the most frequent side effect of vaccination was soreness at the vaccination site (affecting 10%--64% of patients) that lasted <2 days (130,172,173). These local reactions typically were mild and rarely interfered with the person's ability to conduct usual daily activities. One study (112) reported that 20%--28% of children with asthma aged 9 months--18 years had local pain and swelling at the site of influenza vaccination, and another study (103) reported that 23% of children aged 6 months--4 years with chronic heart or lung disease had local reactions. A blinded, randomized, cross-over study of 1,952 adults and children with asthma demonstrated that only self-reported "body aches" were reported more frequently after TIV (25.1%) than placebo-injection (20.8%) (174). However, a placebo-controlled trial of TIV indicated no difference in local reactions among 53 children aged 6 months--6 years with high-risk medical conditions or among 305 healthy children aged 3--12 years (104). A recent retrospective study using medical records data from approximately 45,000 children aged 6--23 months provided evidence supporting overall safety of TIV in this age group. Vaccination was not associated with statistically significant increases in any medically attended outcome, and 13 diagnoses, including acute upper respiratory illness, otitis media and asthma, were significantly less common (175).

Fever, malaise, myalgia, and other systemic symptoms can occur after vaccination with inactivated vaccine and most often affect persons who have had no previous exposure to the influenza virus antigens in the vaccine (e.g., young children) (176,177). These reactions begin 6--12 hours after vaccination and can persist for 1--2 days. Recent placebo-controlled trials demonstrate that among older persons and healthy young adults, administration of split-virus influenza vaccine is not associated with higher rates of systemic symptoms (e.g., fever, malaise, myalgia, and headache) when compared with placebo injections (129,172,173,178).

In a randomized cross-over study of children and adults with asthma, no increase in asthma exacerbations was reported for either age group (174). An analysis of 215,600 children aged <18 years and 8,476 children aged 6--23 months enrolled in one of five health maintenance organizations (HMOs) during 1993--1999 reported no increase in biologically plausible, medically attended events during the 2 weeks after inactivated influenza vaccination, compared with control periods 3--4 weeks before and after vaccination (179). In a study of 791 healthy children aged 1--15 years (94), postvaccination fever was noted among 11.5% of those aged 1--5 years, 4.6% among those aged 6--10 years, and 5.1% among those aged 11--15 years.

Among children with high-risk medical conditions, one study of 52 children aged 6 months--3 years reported fever among 27% and irritability and insomnia among 25% (103); and a study among 33 children aged 6--18 months reported that one child had irritability and one had a fever and seizure after vaccination (180). No placebo comparison group was used in these studies.

Data regarding potential adverse events after influenza vaccination are available from the Vaccine Adverse Event Reporting System (VAERS). During January 1991--June 2006, of 25,805 reports of adverse events received by VAERS, 5,727 (22%) concerned children aged <18 years, including 1,070 (4%) children aged 6--23 months (CDC, unpublished data, 2005). The number of influenza vaccine doses received by children during this entire period is unknown. A recently published review of VAERS reports submitted after administration of TIV to children aged 6--23 months documented that the most frequently reported adverse events were fever, rash, injection-site reactions, and seizures; the majority of the limited number of reported seizures appeared to be febrile (181). Because of the limitations of passive reporting systems, determining causality for specific types of adverse events, with the exception of injection-site reactions, usually is not possible using VAERS data alone. However, a population-based study of TIV safety in children aged 6--23 months who were vaccinated during 1993--1999 identified no adverse events that had a plausible relationship to vaccination (182).

Immediate and presumably allergic reactions (e.g., hives, angioedema, allergic asthma, and systemic anaphylaxis) occur rarely after influenza vaccination (183,184). These reactions probably result from hypersensitivity to certain vaccine components; the majority of reactions probably are caused by residual egg protein. Although current influenza vaccines contain only a limited quantity of egg protein, this protein can induce immediate hypersensitivity reactions among persons who have severe egg allergy. Manufacturers use a variety of different compounds to inactivate influenza viruses and add antibiotics to prevent bacterial contamination. Package inserts should be consulted for additional information.

Persons who have had hives or swelling of the lips or tongue, or who have experienced acute respiratory distress or who collapse after eating eggs should consult a physician for appropriate evaluation to help determine if vaccine should be administered. Persons who have documented immunoglobulin E (IgE)-mediated hypersensitivity to eggs, including those who have had occupational asthma related to egg exposure or other allergic responses to egg protein, also might be at increased risk for allergic reactions to influenza vaccine, and consultation with a physician before vaccination should be considered (185--187).

Hypersensitivity reactions to vaccine components can occur but are rare. Although exposure to vaccines containing thimerosal can lead to hypersensitivity, the majority of patients do not have reactions to thimerosal when it is administered as a component of vaccines, even when patch or intradermal tests for thimerosal indicate hypersensitivity (188,189). When reported, hypersensitivity to thimerosal typically has consisted of local delayed hypersensitivity reactions (188).

TIV Safety for Persons with HIV Infection

Data demonstrating safety of TIV for HIV-infected persons are limited, but no evidence exists that vaccination has a clinically important impact on HIV infection or immunocompetence. One study demonstrated a transient (i.e., 2--4 week) increase in HIV RNA (ribonucleic acid) levels in one HIV-infected person after influenza virus infection (190). Studies have demonstrated a transient increase in replication of HIV-1 in the plasma or peripheral blood mononuclear cells of HIV-infected persons after vaccine administration (148,191). However, more recent and better-designed studies have not documented a substantial increase in the replication of HIV (192--195). CD4+ T-lymphocyte cell counts or progression of HIV disease have not been demonstrated to change substantially after influenza vaccination among HIV-infected persons compared with unvaccinated HIV-infected persons (148,196). Limited information is available concerning the effect of antiretroviral therapy on increases in HIV RNA levels after either natural influenza virus infection or influenza vaccination (64,197).

Guillain-Barré Syndrome and TIV

Guillain-Barré Syndrome (GBS) has an annual incidence of 10--20 cases per 1 million adults (198). Substantial evidence exists that multiple infectious illnesses, most notably Campylobacter jejuni gastrointestinal infections and upper respiratory tract infections, are associated with GBS (199--201). The 1976 swine influenza vaccine was associated with an increased frequency of GBS (202,203), estimated at one case of GBS per 100,000 persons vaccinated. The risk for influenza vaccine-associated GBS was higher among persons aged >25 years than among persons aged <25 years (204). However, obtaining strong epidemiologic evidence for a possible limited increase in risk for a rare condition with multiple causes is difficult, and evidence for a causal relationship between subsequent vaccines prepared from other influenza viruses and GBS has not been consistent.

None of the studies conducted using influenza vaccines other than the 1976 swine influenza vaccine have demonstrated a substantial increase in GBS associated with influenza vaccines. During three of four influenza seasons studied during 1977--1991, the overall relative risk estimates for GBS after influenza vaccination were elevated slightly, but they were not statistically significant in any of these studies (205--207). However, in a study of the 1992--93 and 1993--94 seasons, the overall relative risk for GBS was 1.7 (CI = 1.0--2.8; p = 0.04) during the 6 weeks after vaccination, representing approximately one additional case of GBS per 1 million persons vaccinated; the combined number of GBS cases peaked 2 weeks after vaccination (202). Results of a study that examined health-care data from Ontario, Canada, during 1992--2004 demonstrated a small but statistically significant temporal association between receiving influenza vaccination and subsequent hospital admission for GBS. However, no increase in cases of GBS at the population level was reported after introduction of a mass public influenza vaccination program in Ontario beginning in 2000 (208). Recent data from VAERS have documented decreased reporting of GBS occurring after vaccination across age groups over time, despite overall increased reporting of other, non-GBS conditions occurring after administration of influenza vaccine (203). Cases of GBS after influenza virus infection have been reported, but no other epidemiologic studies have documented such an association (209,210).

If GBS is a side effect of influenza vaccines other than 1976 swine influenza vaccine, the estimated risk for GBS is based on the few studies that have demonstrated an association between vaccination and GBS is low (i.e., approximately one additional case per 1 million persons vaccinated). The potential benefits of influenza vaccination in preventing serious illness, hospitalization, and death substantially outweigh these estimates of risk for vaccine-associated GBS. No evidence indicates that the case fatality ratio for GBS differs among vaccinated persons and those not vaccinated.

Use of TIV among Patients with a History of GBS

The incidence of GBS among the general population is low, but persons with a history of GBS have a substantially greater likelihood of subsequently experiencing GBS than persons without such a history (198). Thus, the likelihood of coincidentally experiencing GBS after influenza vaccination is expected to be greater among persons with a history of GBS than among persons with no history of this syndrome. Whether influenza vaccination specifically might increase the risk for recurrence of GBS is unknown. However, avoiding vaccinating persons who are not at high risk for severe influenza complications and who are known to have experienced GBS within 6 weeks after a previous influenza vaccination is prudent. As an alternative, physicians might consider using influenza antiviral chemoprophylaxis for these persons. Although data are limited, the established benefits of influenza vaccination might outweigh the risks for many persons who have a history of GBS and who are also at high risk for severe complications from influenza.

Vaccine Preservative (Thimerosal) in Multidose Vials of TIV

Thimerosal, a mercury-containing anti-bacterial compound, has been used as a preservative in vaccines since the 1930s (211) and is used in multidose vial preparations of TIV to reduce the likelihood of bacterial contamination. No scientific evidence indicates that thimerosal in vaccines, including influenza vaccines, is a cause of adverse events in vaccine recipients or to children born to women who received vaccine during pregnancy. In fact, evidence is accumulating that supports the absence of any risk for neurodevelopment disorders or other harm resulting from exposure to thimerosal-containing vaccines (212--216). However, continuing public concern about exposure to mercury in vaccines is a potential barrier to achieving higher vaccine coverage levels and reducing the burden of vaccine-preventable diseases. The U.S. Public Health Service and other organizations have recommended that efforts be made to eliminate or reduce the thimerosal content in vaccines as part of a strategy to reduce mercury exposures from all sources (212,214,216). Since mid-2001, vaccines routinely recommended for infants aged <6 months in the United States have been manufactured either without or with greatly reduced (trace) amounts of thimerosal. As a result, a substantial reduction in the total mercury exposure from vaccines for infants and children already has been achieved (171).

The benefits of influenza vaccination for all recommended groups, including pregnant women and young children, outweigh the unproven risk from thimerosal exposure through vaccination. The risks for severe illness from influenza virus infection are elevated among both young children and pregnant women, and vaccination has been demonstrated to reduce the risk for severe influenza illness and subsequent medical complications. In contrast, no scientifically conclusive evidence has demonstrated harm from exposure to vaccine containing thimerosal preservative. For these reasons, persons recommended to receive TIV may receive any age- and risk factor--appropriate vaccine preparation, depending on availability. ACIP and other federal agencies and professional medical organizations continue to support efforts to provide thimerosal preservative--free vaccine options.

Nonetheless, certain states have enacted legislation banning the administration of vaccines containing mercury; the provisions defining mercury content vary (217). LAIV and many of the single dose vial or syringe preparations of TIV are thimerosal-free, and the number of influenza vaccine doses that do not contain thimerosal as a preservative is expected to increase (see Table 4). However, these laws may present a barrier to vaccination unless influenza vaccines that do not contain thimerosal as a preservative are easily available in those states.

The U.S. vaccine supply for infants and pregnant women is in a period of transition during which the availability of thimerosal-reduced or thimerosal-free vaccine intended for these groups is being expanded by manufacturers as a feasible means of further reducing an infant's cumulative exposure to mercury. Other environmental sources of mercury exposure are more difficult or impossible to avoid or eliminate (212).

LAIV Dosage, Administration, and Storage

Each dose of LAIV contains the same three antigens used in TIV for the influenza season. However, the antigens are constituted as live, attenuated, cold-adapted, temperature-sensitive vaccine viruses. Additional components of LAIV include stabilizing buffers containing monosodium glutamate, hydrolyzed porcine gelatin, arginine, sucrose, and phosphate. LAIV does not contain thimerosal. LAIV is made from attenuated viruses and does not cause systemic symptoms of influenza in vaccine recipients although a minority of recipients experience effects of intranasal vaccine administration or local viral replication (e.g., nasal congestion) (218).

In January 2007, a new formulation of LAIV (also sold under the brand name FluMist) was licensed that will replace the older formulation for the 2007--08 influenza season. Compared with the formulation sold previously, the principal differences are the temperature at which LAIV is shipped and stored after delivery to the clinic and the amount of vaccine administered. LAIV is intended for intranasal administration only and should not be administered by the intramuscular, intradermal, or intravenous route. LAIV is not approved for vaccination of children aged <5 years or adults aged >49 years. The new formulation of LAIV is supplied in a prefilled, single-use sprayer containing 0.2 mL of vaccine. Approximately 0.1 mL (i.e., half of the total sprayer contents) is sprayed into the first nostril while the recipient is in the upright position. An attached dose-divider clip is removed from the sprayer to administer the second half of the dose into the other nostril. The new formulation of LAIV is shipped to end users at 35°F--46°F (2°C--8°C). LAIV should be stored at 35°F--46°F (2°C--8°C) upon receipt, and can remain at that temperature until the expiration date is reached (218).

Shedding, Transmission, and Stability of Vaccine Viruses

Available data indicate that both children and adults vaccinated with LAIV can shed vaccine viruses after vaccination, although in lower amounts than occur typically with shedding of wild-type influenza viruses. In rare instances, shed vaccine viruses can be transmitted from vaccine recipients to nonvaccinated persons. However, serious illnesses have not been reported among unvaccinated persons who have been infected inadvertently with vaccine viruses.

One study of children aged 8--36 months in a child care center assessed transmissibility of vaccine viruses from 98 vaccinated to 99 unvaccinated subjects; 80% of vaccine recipients shed one or more virus strains (mean duration: 7.6 days). One influenza type B vaccine strain isolate was recovered from a placebo recipient and was confirmed to be vaccine-type virus. The type B isolate retained the cold-adapted, temperature-sensitive, attenuated phenotype, and it possessed the same genetic sequence as a virus shed from a vaccine recipient who was in the same play group. The placebo recipient from whom the influenza type B vaccine strain was isolated did not experience any serious clinical events. The estimated probability of acquiring vaccine virus after close contact with a single LAIV recipient in this child care population was 0.6%--2.4% (219).

One study assessing shedding of vaccine viruses in 20 healthy vaccinated adults aged 18--49 years demonstrated that the majority of shedding occurred within the first 3 days after vaccination, although one subject was noted to shed virus on day 7 after vaccine receipt. Duration or type of symptoms associated with receipt of LAIV did not correlate with duration of shedding of vaccine viruses (220). Another study assessing shedding of vaccine viruses in 14 healthy adults aged 18--49 years indicated that 50% of these adults had viral antigen detected by direct immunofluorescence or rapid antigen tests within 7 days of vaccination. The majority of viral shedding was detected on day 2 or 3 (221). Vaccine strain virus was detected from nasal secretions in one (2%) of 57 HIV-infected adults who received LAIV, none of 54 HIV-negative participants (222), and three (13%) of 23 HIV-infected children compared with seven (28%) of 25 children who were not HIV-infected (223). No participants in these studies shed virus beyond 10 days after receipt of LAIV. The possibility of person-to-person transmission of vaccine viruses was not assessed in these studies (220--223).

In clinical trials, viruses shed by vaccine recipients have been phenotypically stable. In one study, nasal and throat swab specimens were collected from 17 study participants for 2 weeks after vaccine receipt (224). Virus isolates were analyzed by multiple genetic techniques. All isolates retained the LAIV genotype after replication in the human host, and all retained the cold-adapted and temperature-sensitive phenotypes. A study conducted in a child care setting demonstrated that limited genetic change occurred in the LAIV strains following replication in the vaccine recipients (225).

Immunogenicity, Efficacy, and Effectiveness of LAIV

The immunogenicity of the approved LAIV has been assessed in multiple studies conducted among children and adults (94,226--232). LAIV virus strains replicate primarily in nasopharyngeal epithelial cells. The protective mechanisms induced by vaccination with LAIV are not understood completely but appear to involve both serum and nasal secretory antibodies. No single laboratory measurement closely correlates with protective immunity induced by LAIV (227).

Healthy Children

A randomized, double-blind, placebo-controlled trial among 1,602 healthy children aged 15--71 months assessed the efficacy of LAIV against culture-confirmed influenza during two seasons (233,234). This trial included a subset of children aged 60--71 months who received 2 doses in the first season. In season one (1996--97), when vaccine and circulating virus strains were well-matched, efficacy against culture-confirmed influenza was 94% for participants who received 2 doses of LAIV separated by >6 weeks, and 89% for those who received 1 dose. In season two, when the A (H3N2) component in the vaccine was not well-matched with circulating virus strains, efficacy was 86%, for an overall efficacy over two influenza seasons of 92%. Receipt of LAIV also resulted in 21% fewer febrile illnesses and a significant decrease in acute otitis media requiring antibiotics (233,235). Another randomized, placebo-controlled trial demonstrated 85%--89% efficacy against culture-confirmed influenza among children aged 6--35 months attending child care centers during consecutive influenza seasons (236). In one community-based, nonrandomized open-label study, reductions in MAARI were observed among children who received 1 dose of LAIV during the 1990--00 and 2000--01 influenza seasons even though heterotypic variant influenza A/H1N1 and B were circulating during that season (237).

Healthy Adults

A randomized, double-blind, placebo-controlled trial of LAIV effectiveness among 4,561 healthy working adults aged 18--64 years assessed multiple endpoints, including reductions in self-reported respiratory tract illness without laboratory confirmation, work loss, health-care visits, and medication use during influenza outbreak periods (238). The study was conducted during the 1997--98 influenza season, when the vaccine and circulating A (H3N2) strains were not well-matched. The frequency of febrile illnesses was not significantly decreased among LAIV recipients compared with those who received placebo. However, vaccine recipients had significantly fewer severe febrile illnesses (19% reduction) and febrile upper respiratory tract illnesses (24% reduction), as well as significant reductions in days of illness, days of work lost, days with health-care--provider visits, and use of prescription antibiotics and over-the-counter medications (238). Efficacy against laboratory-confirmed influenza in a randomized, placebo-controlled study was 49%, although efficacy in this study was not demonstrated to be significantly greater than placebo (135).

Adverse Events after Receipt of LAIV

Children

In a subset of healthy children aged 60--71 months from one clinical trial (233), certain signs and symptoms were reported more often after the first dose among LAIV recipients (n = 214) than among placebo recipients (n = 95), including runny nose (48% and 44%, respectively); headache (18% and 12%, respectively); vomiting (5% and 3%, respectively); and myalgias (6% and 4%, respectively). However, these differences were not statistically significant. In other trials, signs and symptoms reported after LAIV administration have included runny nose or nasal congestion (20%--75%), headache (2%--46%), fever (0%--26%), vomiting (3%--13%), abdominal pain (2%), and myalgias (0%--21%) (94,226,229,231,236,238--241). These symptoms were associated more often with the first dose and were self-limited. Data from a study including subjects aged 1--17 years indicated an increase in asthma or reactive airways disease among children aged 18--35 months (241). In another study, medically significant wheezing was more common within 42 days after the first dose of LAIV (3.2%) compared with TIV (2.0%) among previously unvaccinated children aged 6--23 months, and hospitalization for any cause within 180 days of vaccination was significantly more common among LAIV (6.1%) recipients aged 6 months--11 months compared with TIV recipients (2.6%) (242). Another study was conducted among >11,000 children aged 18 months--18 years in which 18,780 doses of vaccine were administered for 4 years. For children aged 18 months--4 years, no increase was reported in asthma visits 0--15 days after vaccination compared with the prevaccination period. A significant increase in asthma events was reported 15--42 days after vaccination, but only in vaccine year 1 (243).

Adults

Among adults, runny nose or nasal congestion (28%--78%), headache (16%--44%), and sore throat (15%--27%) have been reported more often among vaccine recipients than placebo recipients (218,244). In one clinical trial among a subset of healthy adults aged 18--49 years, signs and symptoms reported more frequently among LAIV recipients (n = 2,548) than placebo recipients (n = 1,290) within 7 days after each dose included cough (14% and 11%, respectively); runny nose (45% and 27%, respectively); sore throat (28% and 17%, respectively); chills (9% and 6%, respectively); and tiredness/weakness (26% and 22%, respectively) (244).

Persons at Higher Risk from Influenza-Related Complications

LAIV is currently licensed for use only among healthy nonpregnant persons aged 5--49 years. However, data assessing the safety of LAIV use for certain groups at risk for influenza-related complications are available. Studies conducted among children aged 6--71 months with a history of recurrent respiratory infections and among children aged 6--17 years with asthma have not demonstrated differences in postvaccination wheezing or asthma exacerbations, respectively (245,246). In one study of 54 HIV-infected persons aged 18--58 years and with CD4 counts >200 cells/mm3 who received LAIV, no serious adverse events were reported during a 1-month follow-up period (222). Similarly, one study demonstrated no significant difference in the frequency of adverse events or viral shedding among HIV-infected children aged 1--8 years on effective antiretroviral therapy who were administered LAIV, compared with HIV-uninfected children receiving LAIV (223). LAIV was well-tolerated among adults aged >65 years with chronic medical conditions (247). These findings suggest that persons at risk for influenza complications who have inadvertent exposure to LAIV would not have significant adverse events or prolonged viral shedding and that persons who have contact with persons at higher risk for influenza-related complications may receive LAIV.

Serious Adverse Events

Serious adverse events requiring medical attention among healthy children aged 5--17 years or healthy adults aged 18--49 years occurred at a rate of <1% (218). Surveillance will continue for adverse events, including those that might not have been detected in previous studies. Reviews of reports to VAERS after vaccination of approximately 2.5 million persons during the 2003--04 and 2004--05 influenza seasons did not indicate any new safety concerns (248). Health-care professionals should report all clinically significant adverse events promptly to VAERS after LAIV administration.

Comparisons of LAIV and TIV Efficacy

Both TIV and LAIV have been demonstrated to be effective in children and adults, but data directly comparing the efficacy or effectiveness of these two types of influenza vaccines are limited. Studies comparing the efficacy of TIV to that of LAIV have been conducted in a variety of settings and populations using several different clinical endpoints. One randomized, double-blind, placebo-controlled challenge study among 92 healthy adults aged 18--41 years assessed the efficacy of both LAIV and TIV in preventing influenza infection when challenged with wild-type strains that were antigenically similar to vaccine strains (249). The overall efficacy in preventing laboratory-documented influenza from all three influenza strains combined was 85% and 71%, respectively, when challenged 28 days after vaccination by viruses to which study participants were susceptible before vaccination. The difference in efficacy between the two vaccines was not statistically significant in this limited study, but efficacy at timepoints later than 28 days after vaccination was not determined. In a randomized, double-blind, placebo-controlled trial, conducted among young adults during an influenza season when the majority of circulating H3N2 viruses were antigenically drifted from that season's vaccine viruses, the efficacy of LAIV and TIV against culture-confirmed influenza was 57% and 77%, respectively. The difference in efficacy was not statistically significant and was based largely upon a difference in efficacy against influenza B (135).

Although LAIV is not currently licensed for use in children aged <5 years or in persons with risk factors for influenza complications, several studies have compared the efficacy of LAIV to TIV in these groups. LAIV provided 32% increased protection in preventing culture-confirmed influenza compared with TIV in one study conducted among children aged >6 years and adolescents with asthma (245) and 52% increased protection among children aged 6--71 months with recurrent respiratory tract infections (245). Another study conducted among children aged 6--71 months during 2004--2005 demonstrated a 55% reduction in cases of culture-confirmed influenza among children who received LAIV compared with those who received TIV (242).

Effectiveness of Vaccination for Decreasing Transmission to Contacts

Decreasing transmission of influenza from caregivers and household contacts to persons at high risk might reduce influenza-related deaths among persons at high risk. Influenza virus infection and ILI are common among HCP (250--252). Influenza outbreaks have been attributed to low vaccination rates among HCP in hospitals and long-term--care facilities (253--255). One serosurvey demonstrated that 23% of HCP had serologic evidence of influenza virus infection during a single influenza season; the majority had mild illness or subclinical infection (250). Observational studies have demonstrated that vaccination of HCP is associated with decreased deaths among nursing home patients (256,257). In one randomized controlled trial that included 2,604 residents of 44 nursing homes, significant decreases were determined in mortality, ILI, and medical visits for ILI care among residents in nursing homes in which staff were offered influenza vaccination (coverage rate: 48%), compared with nursing homes in which staff were not provided with vaccination (coverage rate: 6%) (258). A recent review concluded that vaccination of HCP in settings in which patients were also vaccinated provided significant reductions in deaths among elderly patients from all causes and deaths from pneumonia (259).

Results from several recent studies have indicated that the benefits of vaccinating children might extend to protection of their adult contacts and to persons at risk for influenza complications in the community, including persons at risk for influenza complications. A single-blinded, randomized controlled study conducted during 1996--1997 trial demonstrated that vaccinating preschool-aged children with TIV reduced influenza-related morbidity among their household contacts (260). A community-based observational study conducted during the 1968 pandemic using a univalent inactivated vaccine reported that a vaccination program targeting school-aged children (coverage rate: 86%) in one community reduced influenza rates within the community among all age groups compared with another community in which aggressive vaccination was not conducted among school-aged children (261). An observational study conducted in Russia demonstrated reductions in ILI among the community-dwelling elderly after implementation of a vaccination program using TIV for children aged 3--6 years (57% coverage achieved) and children and adolescents aged 7--17 years (72% coverage achieved) (262). A randomized, placebo-controlled trial among children with recurrent respiratory tract infections demonstrated that members of families with children who had received LAIV were significantly less likely to have respiratory tract infections and reported significantly fewer workdays lost, compared with families with children who received placebo (263). In nonrandomized community-based studies, administration of LAIV has been demonstrated to reduce MAARI (264,265) and ILI-related economic and medical consequences (e.g., workdays lost and number of health-care provider visits) among contacts of vaccine recipients (265). Households with children attending schools in which school-based LAIV immunization programs had been established reported less ILI and fewer physician visits during peak influenza season, compared with households with children in schools in which no LAIV immunization had been offered. However a decrease in the overall rate of school absenteeism was not reported in communities in which LAIV immunization was offered (265).

Cost-Effectiveness of Influenza Vaccination

Influenza vaccination can reduce both health-care costs and productivity losses associated with influenza illness. Studies of influenza vaccination of persons aged >65 years conducted in the United States have reported substantial reductions in hospitalizations and deaths and overall societal cost savings (159,160,266). Studies of adults aged <65 years have reported that vaccination can reduce both direct medical costs and indirect costs from work absenteeism (129,130,132--134,267). Influenza vaccination has been estimated to decrease costs associated with influenza illness, including 13%--44% reductions in health-care--provider visits, 18%--45% reductions in lost workdays, 18%--28% reductions in days working with reduced effectiveness, and 25% reductions in antibiotic use for influenza-associated illnesses (129,131,268,269). One analysis estimated a cost of approximately $4,500 per illness averted among healthy persons aged 18--64 years in a typical season, with cost/case averted decreasing to as low as $60 when the influenza attack rate and vaccine effectiveness against ILI are high (130). Another cost-benefit analysis that also included costs from lost work productivity estimated an average annual savings of $13.66 per person vaccinated (270).

Economic studies specifically evaluating the cost-effectiveness of vaccinating persons in other age groups currently recommended for vaccination (e.g., persons aged 50--64 years or children aged 6--59 months) are limited and typically demonstrate much higher costs in these healthier populations (266,271--274). In a study of inactivated vaccine that included persons in all age groups, cost utility (i.e., cost per year of healthy life gained) improved with increasing age and among those with chronic medical conditions (266). Among persons aged >65 years, vaccination resulted in a net savings per quality-adjusted life year (QALY) saved. Another study estimated the cost-effectiveness of influenza vaccination to be $28,000 per QALY saved (in 2000 dollars) in persons aged 50--64 years compared with $980 per QALY saved among persons aged >65 years (275).

Cost analyses have documented the considerable cost burden of illness among children. In a study of 727 children at a single medical center during 2000--2004, the mean total cost of hospitalization for influenza-related illness was $13,159 ($39,792 for patients admitted to an intensive care unit and $7,030 for patients cared for exclusively on the wards) (276). Strategies that focus on vaccinating children with medical conditions that confer a higher risk for influenza complications appear to be more cost-effective than a strategy of vaccinating all children (277). An analysis that compared the costs of vaccinating children of varying ages with TIV and LAIV determined that costs per QALY saved increased with age for both vaccines. In 2003 dollars per QALY saved, costs for routine vaccination using TIV were $12,000 for healthy children aged 6--23 months and $119,000 for healthy adolescents aged 12--17 years, compared with $9,000 and $109,000 using LAIV, respectively (278).

Vaccination Coverage Levels

Continued annual monitoring is needed to determine the effects on vaccination coverage of vaccine supply delays and shortages, changes in influenza vaccination recommendations and target groups for vaccination, reimbursement rates for vaccine and vaccine administration, and other factors related to vaccination coverage among adults and children. National health objectives for 2010 include achieving an influenza vaccination coverage level of 90% for persons aged >65 years and among nursing home residents (279,280), but new strategies to improve coverage are needed to achieve these objectives (281--282). Increasing vaccination coverage among persons who have high-risk conditions and are aged <65 years, including children at high risk, is the highest priority for expanding influenza vaccine use.

On the basis of preliminary data from the National Health Interview Survey (NHIS), estimated national influenza vaccine coverage in the second quarter of 2006 among persons aged >65 years and 50--64 years was 66% and 32%, respectively (283). Compared with coverage estimates from the 2005 NHIS, coverage in these age groups has increased (Table 5) (283). In early October 2004, one of the influenza vaccine manufacturers licensed in the United States announced that it would be unable to supply any vaccine to the United States, causing an abrupt and substantial decline in vaccine availability and prompting ACIP to recommend that vaccination efforts target certain groups at higher risk for influenza complications. The inability of this manufacturer to produce vaccine for the United States reduced by almost one half the expected supply of TIV available for the 2004--05 influenza season (284,285). Although vaccine supply was adequate for the 2005--06 influenza season, recent trends in vaccination coverage are difficult to interpret until analyses of recent NHIS vaccination coverage data are completed.

During 1989--1999, influenza vaccination levels among persons aged >65 years increased from 33% to 66% (286,287), surpassing the Healthy People 2000 objective of 60% (281). Possible reasons for increases in influenza vaccination levels among persons aged >65 years include 1) greater acceptance of preventive medical services by practitioners; 2) increased delivery and administration of vaccine by health-care providers and sources other than physicians; 3) new information regarding influenza vaccine effectiveness, cost-effectiveness, and safety; and 4) initiation of Medicare reimbursement for influenza vaccination in 1993 (129,160,166,167,288,289). However, since 1997, increases in influenza vaccination coverage levels among the elderly have slowed markedly, with coverage estimates during years without vaccine shortages since 1997 ranging between 63% and 66%.

In 2004, estimated vaccination coverage levels among adults with high-risk conditions aged 18--49 years and 50--64 years were 26% and 46%, respectively, substantially lower than the Healthy People 2000 and Healthy People 2010 objectives of 60% (Table 5) (279,280). In 2005, vaccination coverage among persons in these groups decreased to 18% and 34%, respectively; vaccine shortages during the previous influenza season likely contributed to these declines in coverage.

Opportunities to vaccinate persons at risk for influenza complications (e.g., during hospitalizations for other causes) often are missed. In a study of hospitalized Medicare patients, only 31.6% were vaccinated before admission, 1.9% during admission, and 10.6% after admission (290). A study conducted in New York City during 2001--2005 among 7,063 children aged 6--23 months determined that 2-dose vaccine coverage increased from 1.6% to 23.7%. Although the average number of medical visits during which an opportunity to be vaccinated decreased during the course of the study from 2.9 to 2.0 per child, 55% of all visits during the final year of the study still represented a missed vaccination opportunity (291). Using standing orders in hospitals increases vaccination rates among hospitalized persons (292). In one survey, the strongest predictor of receiving vaccination was the survey respondent's belief that he or she was in a high-risk group. However, many persons in high-risk groups did not know that they were in a group recommended for vaccination (293).

Reducing racial and ethnic health disparities, including disparities in influenza vaccination coverage, is an overarching national goal that is not being met (279). Although estimated influenza vaccination coverage for the 1999--00 season reached the highest levels recorded among older black, Hispanic, and white populations, vaccination levels among blacks and Hispanics continue to lag behind those among whites (287,294). Estimated vaccination coverage levels in 2005 among persons aged >65 years were 68% for non-Hispanic whites, 47% for non-Hispanic blacks, and 49% for Hispanics (283). Among Medicare beneficiaries, unequal access to care might not be the only factor in contributing toward disparity levels; other key factors include having patients that actively seek vaccination and providers that recommend vaccination (295,296). One study estimated that eliminating these disparities in vaccination coverage would have an impact on mortality similar to the impact of eliminating deaths attributable to kidney disease among blacks or liver disease among Hispanics (297).

Reported vaccination levels are low among children at increased risk for influenza complications. Coverage among children aged 2--17 years with asthma for the 2004--05 influenza season was estimated to be 29% (298). One study reported 79% vaccination coverage among children attending a cystic fibrosis treatment center (299). During the first season for which ACIP recommended that all children aged 6 months--23 months receive vaccination, 33% received >1 dose of influenza vaccination, and 18% received 2 doses if they were unvaccinated previously (300). Among children enrolled in HMOs who had received a first dose during 2001--2004, second dose coverage varied from 29% to 44% among children aged 6--23 months and from 12% to 24% among children aged 2--8 years (301). A rapid analysis of influenza vaccination coverage levels among members of an HMO in Northern California demonstrated that during 2004--2005, the first year of the recommendation for vaccination of children aged 6--23 months, 1-dose coverage was 57% (302). Data collected in February 2005 indicated a national estimate of 48% vaccination coverage for >1 doses among children aged 6--23 months and 35% coverage among children aged 2--17 years who had one or more high-risk medical conditions during the 2004--05 season (303). As has been reported for older adults, a physician recommendation for vaccination and the perception that having a child be vaccinated "is a smart idea" were associated positively with likelihood of vaccination of children aged 6--23 months (304). Similarly, children with asthma were more likely to be vaccinated if their parents recalled a physician recommendation to be vaccinated or believed that the vaccine worked well (305). Implementation of a reminder/recall system in a pediatric clinic increased the percentage of children with asthma or reactive airways disease receiving vaccination from 5% to 32% (306).

Although annual vaccination is recommended for HCP and is a high priority for reducing morbidity associated with influenza in health-care settings and for expanding influenza vaccine use (307--309), national survey data demonstrated a vaccination coverage level of only 42% among HCP (CDC, unpublished data, 2006). Vaccination of HCP has been associated with reduced work absenteeism (251) and with fewer deaths among nursing home patients (257,258) and elderly hospitalized patients (260). Factors associated with a higher rate of influenza vaccination among HCP include older age, being a hospital employee, having employer provided health-care insurance, having had pneumococcal or hepatitis B vaccination in the past, or having visited a health-care professional during the previous year. Non-Hispanic black HCP were less likely than non-Hispanic white HCP to be vaccinated (310).

Limited information is available regarding influenza vaccine coverage among pregnant women. In a national survey conducted during 2001 among women aged 18--44 years without diabetes, those who were pregnant were significantly less likely to report influenza vaccination during the previous 12 months (13.7%) than those women who were not pregnant (16.8%) (311). Only 16% of pregnant women participating in the 2005 NHIS reported vaccination, excluding pregnant women who reported diabetes, heart disease, lung disease, and other selected high-risk conditions (CDC, unpublished data, 2006) (Table 5). In a study of influenza vaccine acceptance by pregnant women, 71% of those who were offered the vaccine chose to be vaccinated (312). However, a 1999 survey of obstetricians and gynecologists determined that only 39% administered influenza vaccine to obstetric patients in their practices, although 86% agreed that pregnant women's risk for influenza-related morbidity and mortality increases during the last two trimesters (313).

Data indicate that self-report of influenza vaccination among adults, compared with determining vaccination status from the medical record, is both a sensitive and specific source of information (314). Patient self-reports should be accepted as evidence of influenza vaccination in clinical practice (314). However, information on the validity of parents' reports of pediatric influenza vaccination is not yet available.

Recommendations for Using TIV and LAIV During the 2007--08 Influenza Season

Both TIV and LAIV prepared for the 2007--08 season will include A/Solomon Islands/3/2006 (H1N1)-like, A/Wisconsin/ 67/2005 (H3N2)-like, and B/Malaysia/2506/2004-like antigens. These viruses will be used because they are representative of influenza viruses that are anticipated to circulate in the United States during the 2007--08 influenza season and have favorable growth properties in eggs.

TIV and LAIV can be used to reduce the risk for influenza virus infection and its complications. Immunization providers should administer influenza vaccine to any person who wishes to reduce the likelihood of becoming ill with influenza or transmitting influenza to others should they become infected. Healthy, nonpregnant persons aged 5--49 years can choose to receive either vaccine.

TIV is FDA-approved for persons aged >6 months, including those with high-risk conditions, whereas LAIV is FDA-approved for use only among healthy persons aged 5--49 years. All children aged >6 months--8 years who have not been vaccinated previously at any time with either LAIV or TIV should receive 2 doses of age-appropriate vaccine in the same season, with a single dose during subsequent seasons.

Target Groups for Vaccination

All persons at risk for medical complications from influenza or more likely to require medical care and all persons who live with or care for persons at high risk for influenza-related complications should receive influenza vaccine annually. Approximately 73% of the United States population is included in one or more of these target groups; however, only an estimated one third of the United States population received an influenza vaccination in 2006--2007. When vaccine supply is limited, vaccination efforts should focus on delivering vaccination to these persons.

Persons at Risk for Medical Complications or More Likely to Require Medical Care

Vaccination with TIV is recommended for the following persons who are at increased risk for severe complications from influenza, or at higher risk for influenza-associated clinic, emergency department, or hospital visits:

  • all children aged 6--59 months (i.e., 6 months--4 years;
  • all persons aged >50 years;
  • children and adolescents (aged 6 months--18 years) who are receiving long-term aspirin therapy and who therefore might be at risk for experiencing Reye syndrome after influenza virus infection;
  • women who will be pregnant during the influenza season;
  • adults and children who have chronic pulmonary (including asthma), cardiovascular (except hypertension), renal, hepatic, hematological or metabolic disorders (including diabetes mellitus);
  • adults and children who have immunosuppression (including immunosuppression caused by medications or by HIV);
  • adults and children who have any condition (e.g., cognitive dysfunction, spinal cord injuries, seizure disorders, or other neuromuscular disorders) that can compromise respiratory function or the handling of respiratory secretions or that can increase the risk for aspiration; and
  • residents of nursing homes and other chronic-care facilities.

Persons Who Live With or Care for Persons at High Risk for Influenza-Related Complications

To prevent transmission to persons identified above, vaccination with TIV or LAIV (unless contraindicated) also is recommended for the following persons:

  • HCP;
  • healthy household contacts (including children) and caregivers of children aged <59 months (i.e., aged <5 years) and adults aged >50 years; and
  • healthy household contacts (including children) and caregivers of persons with medical conditions that put them at higher risk for severe complications from influenza.

Additional Information Regarding Vaccination of Specific Populations

Children

Any child aged >6 months may be vaccinated. However, vaccination is specifically recommended for certain children, including all children aged 6--59 months, children with certain medical conditions, and children who are contacts of persons at higher risk for influenza complications. The American Academy of Pediatrics (AAP) has developed an algorithm for determining specific recommendations for pediatric patients according to age, contact or health status has been provided (Figure).

Because children aged 6--23 months are at substantially increased risk for influenza-related hospitalizations, and children aged 24--59 months (i.e., 2--4 years) are at increased risk for influenza-related clinic and emergency department visits (34), ACIP recommends that all children aged 6 months--4 years receive TIV. Influenza vaccines are not approved by FDA for use among children aged <6 months.

All children aged 6 months--8 years who have not received vaccination against influenza previously should receive 2 doses of vaccine the first year they are vaccinated. Children aged 5--8 years who receive TIV should have a booster dose of TIV administered >1 month after the initial dose, ifpossible before the onset of influenza season. LAIV is not currently licensed for children aged <5 years. Children aged 5--8 years who receive LAIV should have a second dose of LAIV 6 or more weeks after the initial dose. If possible, both doses should be administered before onset of influenza season. However, vaccination, including the second dose, is recommended even after influenza virus begins to circulate in a community.

Although data are limited, recently published studies indicate that when young children receive only 1 dose of TIV in each of their first two seasons of being vaccinated, they have lower antibody levels, are less likely to have protective antibody titers (110), and have reduced protection against ILI compared with children who receive their first 2 doses of vaccine in the same season (116). ACIP recommends 2 vaccine doses for children aged 6 months--8 years who received an influenza vaccine (either TIV or LAIV) for the first time in the previous season but who did not receive the recommended second dose of vaccine within the same season. ACIP recommendations are now harmonized with regard to this issue with those of AAP (315). This recommendation represents a change from the 2006 recommendations, in which children aged 6 months--8 years who received only 1 dose of vaccine in their first year of vaccination were recommended to receive only a single dose in the following season. ACIP does not recommend that a child receive influenza vaccine for the first time in the spring with the intent of providing a priming dose for the following season. Children recommended for vaccination who are in their third or more year of being vaccinated and who received only 1 dose in each of their first 2 years of being vaccinated should continue receiving a single annual dose.

Persons Aged 50--64 Years

Vaccination is recommended for all persons aged 50--64 years because persons in this age group have an increased prevalence of high-risk conditions and low vaccination rates. In 2002, approximately 43.6 million persons in the United States were aged 50--64 years, of whom 13.5 million (34%) had one or more high-risk medical conditions (316). Persons aged 50--64 years without high-risk conditions also benefit from vaccination in the form of decreased rates of influenza illness, work absenteeism, and need for medical visits and medications, including antibiotics (128,129,131,132). In addition, other preventive services and routine assessment of vaccination and other preventive services has been recommended for all persons aged >50 years (317,318).

HCP and Other Persons Who Can Transmit Influenza to Those at High Risk

Healthy persons who are clinically or asymptomatically infected can transmit influenza virus to persons at higher risk for complications from influenza. In addition to HCP, groups that can transmit influenza to high-risk persons and that should be vaccinated include

  • employees of assisted living and other residences for persons in groups at high risk;
  • persons who provide home care to persons in groups at high risk; and
  • household contacts (including children) of persons in groups at high risk.

In addition, because children aged <5 years are at increased risk for influenza-related hospitalization (2,33,55,57) compared with older children, vaccination is recommended for their household contacts and out-of-home caregivers. Because influenza vaccines have not been approved by FDA for use among children aged <6 months, emphasis should be placed on vaccinating contacts of children aged <6 months. When vaccine supply is limited, priority for vaccination should be given to contacts of children aged <6 months.

Healthy persons aged 5--49 years in these groups who are not contacts of severely immunosuppressed persons (see Vaccination of Close Contacts of Immunocompromised Persons) may receive either LAIV or TIV. All other persons should receive TIV.

All HCP, as well as those in training for health-care professions, should be vaccinated annually against influenza. Persons working in health-care settings who should be vaccinated include physicians, nurses, and other workers in both hospital and outpatient-care settings, medical emergency-response workers (e.g., paramedics and emergency medical technicians), employees of nursing home and chronic-care facilities who have contact with patients or residents, and students in these professions who will have contact with patients (308,309,319).

Facilities that employ HCP should provide vaccine to workers by using approaches that have been demonstrated to be effective in increasing vaccination coverage. Health-care administrators should consider the level of vaccination coverage among HCP to be one measure of a patient safety quality program and obtain signed declinations from personnel who decline influenza vaccination for reasons other than medical contraindications (309). Influenza vaccination rates among HCP within facilities should be regularly measured and reported, and ward-, unit-, and specialty-specific coverage rates should be provided to staff and administration (309). Studies have demonstrated that organized campaigns can attain higher rates of vaccination among HCP with moderate effort and using strategies that increase vaccine acceptance (307,309,320).

Efforts to increase vaccination coverage among HCP are supported by various national accrediting and professional organizations and in certain states by statute. The Joint Commission on Accreditation of Health-Care Organizations has approved an infection control standard that requires accredited organizations to offer influenza vaccinations to staff, including volunteers and licensed independent practitioners with close patient contact. The standard became an accreditation requirement beginning January 1, 2007 (321). In addition, the Infectious Diseases Society of America recently recommended mandatory vaccination for HCP, with a provision for declination of vaccination based on religious or medical reasons (322). Fifteen states have regulations regarding vaccination of HCP in long-term--care facilities (323), three states require that health-care facilities offer influenza vaccination to HCP, and three states require that HCP either receive influenza vaccination or indicate a religious, medical, or philosophical reason for not being vaccinated (324).

Vaccination of Close Contacts of Immunocompromised Persons

Immunocompromised persons are at risk for influenza complications but might have insufficient responses to vaccination. Close contacts of immunocompromised persons, including HCP, should be vaccinated to reduce the risk for influenza transmission. TIV is preferred for vaccinating household members, HCP, and others who have close contact with severely immunosuppressed persons (e.g., patients with hematopoietic stem cell transplants) during those periods in which the immunosuppressed person requires care in a protective environment (typically defined as a specialized patient-care area with a positive airflow relative to the corridor, high-efficiency particulate air filtration, and frequent air changes) (325).

LAIV transmission from a recently vaccinated person causing clinically important illness in an immunocompromised contact has not been reported. The rationale for avoiding use of LAIV among HCP caring for such patients is the theoretic risk that a live, attenuated vaccine virus could be transmitted to the severely immunosuppressed person. As a precautionary measure, HCP who receive LAIV should avoid providing care for severely immunosuppressed patients for 7 days after vaccination. Hospital visitors who have received LAIV should avoid contact with severely immunosuppressed persons for 7 days after vaccination but should not be restricted from visiting less severely immunosuppressed patients.

No preference is indicated for TIV use by persons who have close contact with persons with lesser degrees of immunosuppression (e.g., persons with diabetes, persons with asthma who take corticosteroids, those who might have been cared for previously in a protective environment but who are no longer in that protective environment, or persons infected with HIV) or for TIV use by HCP or other healthy persons aged 5--49 years in close contact with persons in all other groups at high risk.

Pregnant Women

Pregnant women are at risk for influenza complications, and all women who are pregnant or will be pregnant during influenza season should be vaccinated. FDA has classified TIV as a "Pregnancy Category C" medication, indicating that animal reproduction studies have not been conducted. Whether influenza vaccine can cause fetal harm when administered to a pregnant woman or affect reproductive capacity is not known. However, one study of approximately 2,000 pregnant women who received TIV during pregnancy demonstrated no adverse fetal effects and no adverse effects during infancy or early childhood (326). A matched case-control study of 252 pregnant women who received TIV within the 6 months before delivery determined no adverse events after vaccination among pregnant women and no difference in pregnancy outcomes compared with 826 pregnant women who were not vaccinated (152). During 2000--2003, an estimated 2 million pregnant women were vaccinated, and only 20 adverse events among women who received TIV were reported to VAERS during this time, including nine injection-site reactions and eight systemic reactions (e.g., fever, headache, and myalgias). In addition, three miscarriages were reported, but these were not known to be causally related to vaccination (327). Similar results have been reported in several smaller studies (151,153,328) The American College of Obstetricians and Gynecologists and the American Academy of Family Physicians also have recommended routine vaccination of all pregnant women (329). No preference is indicated for use of TIV that does not contain thimerosal as a preservative (see Vaccine Preservative [Thimerosal] in Multidose Vials of TIV) for any group recommended for vaccination, including pregnant women. LAIV is not licensed for use in pregnant women. However, pregnant women do not need to avoid contact with persons recently vaccinated with LAIV.

Breastfeeding Mothers

Vaccination is recommended for all persons, including breastfeeding women, who are contacts of infants or children aged <59 months (i.e., <5 years), because infants and young children are at higher risk for influenza complications and are more likely to require medical care or hospitalization if infected. Breastfeeding does not affect the immune response adversely and is not a contraindication for vaccination (171). Women who are breastfeeding may receive either TIV or LAIV unless contraindicated because of other medical conditions.

Travelers

The risk for exposure to influenza during travel depends on the time of year and destination. In the temperate regions of the Southern Hemisphere, influenza activity occurs typically during April--September. In temperate climate zones of the Northern and Southern Hemispheres, travelers also can be exposed to influenza during the summer, especially when traveling as part of large tourist groups (e.g., on cruise ships) that include persons from areas of the world in which influenza viruses are circulating (330,331). In the tropics, influenza occurs throughout the year. In one recent study among Swiss travelers to tropical and subtropical countries, influenza was the most frequently acquired vaccine-preventable disease (332).

Any traveler who wants to reduce the risk for influenza infection should consider influenza vaccination, preferably at least 2 weeks before departure. In particular, persons at high risk for complications of influenza and who were not vaccinated with influenza vaccine during the preceding fall or winter should consider receiving influenza vaccine before travel if they plan to

  • travel to the tropics,
  • travel with organized tourist groups at any time of year, or
  • travel to the Southern Hemisphere during April--September.

No information is available regarding the benefits of revaccinating persons before summer travel who already were vaccinated in the preceding fall. Persons at high risk who receive the previous season's vaccine before travel should be revaccinated with the current vaccine the following fall or winter. Persons at higher risk for influenza complications should consult with their health-care practitioner to discuss the risk for influenza or other travel-related diseases before embarking on travel during the summer.

General Population

Vaccination is recommended for any person who wishes to reduce the likelihood of becoming ill with influenza or transmitting influenza to others should they become infected. Healthy, nonpregnant persons aged 5--49 years may choose to receive either TIV or LAIV. All other persons aged >6 months should receive TIV. Persons who provide essential community services should be considered for vaccination to minimize disruption of essential activities during influenza outbreaks. Students or other persons in institutional settings (e.g., those who reside in dormitories or correctional facilities) should be encouraged to receive vaccine to minimize morbidity and the disruption of routine activities during epidemics (333,334).

Recommended Vaccines for Different Age Groups

When vaccinating children aged 6--35 months, health-care providers should use TIV that has been approved by FDA for this age group. TIV from Sanofi Pasteur (FluZone split-virus) is approved for use among persons aged >6 months. TIV from Novartis (Fluvirin) is FDA-approved in the United States for use among persons aged >4 years. TIV from GlaxoSmithKline (Fluarix and FluLaval) is labeled for use in persons aged >18 years, because data to demonstrate efficacy among younger persons have not been provided to FDA. LAIV from MedImmune (FluMist) is currently approved for use by healthy nonpregnant persons aged 5--49 years (Table 4). Expanded age and risk group indications for currently licensed vaccines are likely over the next several years, and immunization providers should be alert to these changes. In addition, several new vaccine formulations are being evaluated in immunogenicity and efficacy trials; when licensed, these new products will increase the influenza vaccine supply and provide additional vaccine choices for practitioners and their patients.

Influenza Vaccines and Use of Influenza Antiviral Medications

Administration of TIV and influenza antivirals during the same medical visit is acceptable. The effect on safety and efficacy of LAIV coadministration with influenza antiviral medications has not been studied. However, because influenza antivirals reduce replication of influenza viruses, LAIV should not be administered until 48 hours after cessation of influenza antiviral therapy, and influenza antiviral medications should not be administered for 2 weeks after receipt of LAIV. Persons receiving antivirals within the period 2 days before to 14 days after vaccination with LAIV should be revaccinated at a later date (171,218).

Persons Who Should Not Be Vaccinated with TIV

TIV should not be administered to persons known to have anaphylactic hypersensitivity to eggs or to other components of the influenza vaccine. Prophylactic use of antiviral agents is an option for preventing influenza among such persons. Information regarding vaccine components is located in package inserts from each manufacturer. Persons with moderate to severe acute febrile illness usually should not be vaccinated until their symptoms have abated. However, minor illnesses with or without fever do not contraindicate use of influenza vaccine. GBS within 6 weeks following a previous dose of TIV is considered to be a precaution for use of TIV.

Considerations When Using LAIV

Currently, LAIV is an option for vaccination of healthy, nonpregnant persons aged 5--49 years, including HCP and other close contacts of high-risk persons. No preference is indicated for LAIV or TIV when considering vaccination of healthy, nonpregnant persons aged 5--49 years. However, during periods when inactivated vaccine is in short supply, use of LAIV is encouraged when feasible for eligible persons (including HCP) because use of LAIV by these persons might increase availability of TIV for persons in groups targeted for vaccination, but who cannot receive LAIV. Possible advantages of LAIV include its potential to induce a broad mucosal and systemic immune response in children, its ease of administration, and the possibly increased acceptability of an intranasal rather than intramuscular route of administration.

If the vaccine recipient sneezes after administration, the dose should not be repeated. However, if nasal congestion is present that might impede delivery of the vaccine to the nasopharyngeal mucosa, deferral of administration should be considered until resolution of the illness, or TIV should be administered instead. No data exist regarding concomitant use of nasal cortosteroids or other intranasal medications (218).

LAIV should be administered annually according to the following schedule:

  • Children aged 5--8 years previously unvaccinated at any time with either LAIV or TIV should receive 2 doses of LAIV separated by at least 6 weeks.
  • Children aged 5--8 years previously vaccinated at any time with either LAIV or TIV should receive 1 dose of LAIV. However, a child of this age who received influenza vaccine for the first time in the previous season and did not receive 2 doses in that season should receive 2 doses as above during the current season.
  • Persons aged 9--49 years should receive 1 dose of LAIV.

LAIV may be administered to persons with minor acute illnesses (e.g., diarrhea or mild upper respiratory tract infection with or without fever). However, if nasal congestion is present that might impede delivery of the vaccine to the nasopharyngeal mucosa, deferral of administration should be considered until resolution of the illness.

Whether concurrent administration of LAIV with other vaccines affects the safety or efficacy of either LAIV or the simultaneously administered vaccine is unknown. In the absence of specific data indicating interference, following ACIP's general recommendations for immunization is prudent (171). Inactivated vaccines do not interfere with the immune response to other inactivated vaccines or to live vaccines. Inactivated or live vaccines may be administered simultaneously with LAIV. However, after administration of a live vaccine, at least 4 weeks should pass before another live vaccine is administered.

Persons Who Should Not Be Vaccinated with LAIV

LAIV is not currently licensed for use in the following groups, and these persons should not be vaccinated with LAIV:

  • persons with a history of hypersensitivity, including anaphylaxis, to any of the components of LAIV or to eggs.
  • persons aged <5 years or those aged >50 years;
  • persons with any of the underlying medical conditions that serve as an indication for routine influenza vaccination, including asthma, reactive airways disease, or other chronic disorders of the pulmonary or cardiovascular systems; other underlying medical conditions, including such metabolic diseases as diabetes, renal dysfunction, and hemoglobinopathies; or known or suspected immunodeficiency diseases or immunosuppressed states;
  • children or adolescents receiving aspirin or other salicylates (because of the association of Reye syndrome with wild-type influenza virus infection);
  • persons with a history of GBS; or
  • pregnant women.

Personnel Who May Administer LAIV

Low-level introduction of vaccine viruses into the environment is likely unavoidable when administering LAIV. The risk for acquiring vaccine viruses from the environment is unknown but likely to be low. Severely immunosuppressed persons should not administer LAIV. However, other persons at high risk for influenza complications may administer LAIV. These include persons with underlying medical conditions placing them at high risk or who are likely to be at risk, including pregnant women, persons with asthma, and persons aged >50 years.

Recommendations for Vaccination Administration and Immunization Programs

Although influenza vaccination levels increased substantially during the 1990s, little progress has been made toward achieving national health objectives, and further improvements in vaccine coverage levels are needed. Strategies to improve vaccination levels, including using reminder/recall systems and standing orders programs (281--283,335,336), should be implemented whenever feasible. Vaccination coverage can be increased by administering vaccine before and during the influenza season to persons during hospitalizations or routine health-care visits. Immunizations can be provided in alternative settings (e.g., pharmacies, grocery stores, workplaces or other locations in the community), thereby making special visits to physicians' offices or clinics unnecessary. Coordinated campaigns such as the National Influenza Vaccination Week (November 26--December 2, 2007) provide opportunities to refocus public attention on the benefits, safety, and availability of influenza vaccination throughout the influenza season. When educating patients regarding potential adverse events, clinicians should emphasize that 1) TIV contains noninfectious killed viruses and cannot cause influenza, 2) LAIV contains weakened influenza viruses that cannot replicate outside the upper respiratory tract and are unlikely to infect others, and 3) concomitant symptoms or respiratory disease unrelated to vaccination with either TIV or LAIV can occur after vaccination.

Information About the Vaccines for Children Program

The Vaccines for Children (VFC) program supplies vaccine to all states, territories, and the District of Columbia for use by participating providers. These vaccines are to be provided to eligible children without vaccine cost to the patient or the provider. All routine childhood vaccines recommended by ACIP are available through this program, including influenza vaccines. The program saves parents and providers out-of-pocket expenses for vaccine purchases and provides cost savings to states through CDC's vaccine contracts. The program results in lower vaccine prices and ensures that all states pay the same contract prices. Detailed information about the VFC program is available at http://www.cdc.gov/vaccines/programs/vfc/default.htm.

Influenza Vaccine Supply Considerations

The annual supply of influenza vaccine and the timing of its distribution cannot be guaranteed in any year. During the 2006--07 influenza season, >100 million doses of influenza vaccine were distributed in the United States. Total production of influenza vaccine for the United States is anticipated to be >100 million doses for the 2007--08 season, depending on demand and production yields. However, influenza vaccine distribution delays or vaccine shortages remain possible in part because of the inherent critical time constraints in manufacturing the vaccine given the annual updating of the influenza vaccine strains and various other manufacturing and regulatory issues. To ensure optimal use of available doses of influenza vaccine, health-care providers, those planning organized campaigns, and state and local public health agencies should develop plans for expanding outreach and infrastructure to vaccinate more persons in targeted groups and others who wish to reduce their risk for influenza and develop contingency plans for the timing and prioritization of administering influenza vaccine if the supply of vaccine is delayed or reduced.

If supplies of TIV are not adequate, vaccination should be carried out in accordance with local circumstances of supply and demand based on the judgment of state and local health officials and health-care providers. Guidance for tiered use of TIV during prolonged distribution delays or supply shortfalls is available at http://www.cdc.gov/flu/professionals/vaccination/vax_priority.htm and will be modified as needed in the event of shortage. CDC and other public health agencies will assess the vaccine supply on a continuing basis throughout the manufacturing period and will inform both providers and the general public if any indication exists of a substantial delay or an inadequate supply.

Because LAIV is approved only for use in healthy persons aged 5--49 years, no recommendations for prioritization of LAIV use are made. ACIP has not indicated a preference for LAIV or TIV when considering vaccination of healthy, nonpregnant persons aged 5--49 years. However, during shortages of TIV, LAIV should be used preferentially when feasible for all healthy persons aged 5--49 years (including HCP) who desire or are recommended for vaccination to increase the availability of inactivated vaccine for persons at high risk.

Timing of Vaccination

Vaccination efforts should be structured to ensure the vaccination of as many persons as possible over the course of several months, with emphasis on vaccinating as many persons as possible before influenza activity in the community begins. Even if vaccine distribution begins before October, distribution probably will not be completed until December or January. The following recommendations reflect this phased distribution of vaccine.

In any given year, the optimal time to vaccinate patients cannot be determined because influenza seasons vary in their timing and duration, and more than one outbreak might occur in a single community in a single year. In the United States, localized outbreaks that indicate the start of seasonal influenza activity can occur as early as October. However, in >80% of influenza seasons since 1976, peak influenza activity (which is often close to the midpoint of influenza activity for the season) has not occurred until January or later, and in >60% of seasons, the peak was in February or later (Table 1). In general, health-care providers should begin offering vaccination soon after vaccine becomes available and if possible by October. To avoid missed opportunities for vaccination, providers should offer vaccination during routine health-care visits or during hospitalizations whenever vaccine is available.

Vaccination efforts should continue throughout the season, because the duration of the influenza season varies, and influenza might not appear in certain communities until February or March. Providers should offer influenza vaccine routinely, and organized vaccination campaigns should continue throughout the influenza season, including after influenza activity has begun in the community. Vaccine administered in December or later, even if influenza activity has already begun, is likely to be beneficial in the majority of influenza seasons. The majority of adults have antibody protection against influenza virus infection within 2 weeks after vaccination (337,338).

Children aged 6 months--8 years who have not been vaccinated previously or who were vaccinated for the first time during the previous season and received only 1 dose should receive 2 doses of vaccine. These children should receive their first dose as soon after vaccine becomes available as is feasible, so both doses can be administered before the onset of influenza activity.

Persons and institutions planning substantial organized vaccination campaigns (e.g., health departments, occupational health clinics, and community vaccinators) should consider scheduling these events after at least mid-October because the availability of vaccine in any location cannot be ensured consistently in early fall. Scheduling campaigns after mid-October will minimize the need for cancellations because vaccine is unavailable. These vaccination clinics should be scheduled through December, and later if feasible, with attention to settings that serve children aged 6--59 months, pregnant women, other persons aged <50 years at increased risk for influenza-related complications, persons aged >50 years, HCP, and persons who are household contacts of children aged <59 months or other persons at high risk. Planners are encouraged to develop the capacity and flexibility to schedule at least one vaccination clinic in December. Guidelines for planning large-scale immunization clinics are available at http://www.cdc.gov/flu/professionals/vaccination/vax_clinic.htm.

During a vaccine shortage or delay, substantial proportions of TIV doses may not be released and distributed until November and December, or later. When the vaccine is substantially delayed or disease activity has not subsided, agencies should consider offering vaccination clinics into January and beyond as long as vaccine supplies are available. Campaigns using LAIV also may extend into January and beyond.

Strategies for Implementing Vaccination Recommendations in Health-Care Settings

Successful vaccination programs combine publicity and education for HCP and other potential vaccine recipients, a plan for identifying persons recommended for vaccination, use of reminder/recall systems, assessment of practice-level vaccination rates with feedback to staff, and efforts to remove administrative and financial barriers that prevent persons from receiving the vaccine, including use of standing orders programs (335,339). Since October 2005, the Centers for Medicare and Medicaid Services (CMS) has required nursing homes participating in the Medicare and Medicaid programs to offer all residents influenza and pneumococcal vaccines and to document the results. According to the requirements, each resident is to be vaccinated unless contraindicated medically, the resident or a legal representative refuses vaccination, or the vaccine is not available because of shortage. This information is to be reported as part of the CMS Minimum Data Set, which tracks nursing home health parameters (340,341).

The use of standing orders programs by long-term--care facilities (e.g., nursing homes and skilled nursing facilities), hospitals, and home health agencies ensures that vaccination is offered. Standing orders programs for both influenza vaccination should be conducted under the supervision of a licensed practitioner according to a physician-approved facility or agency policy by HCP trained to screen patients for contraindications to vaccination, administer vaccine, and monitor for adverse events. CMS has removed the physician signature requirement for the administration of influenza and pneumococcal vaccines to Medicare and Medicaid patients in hospitals, long-term--care facilities, and home health agencies (341). To the extent allowed by local and state law, these facilities and agencies may implement standing orders for influenza and pneumococcal vaccination of Medicare- and Medicaid-eligible patients. Payment for influenza vaccine under Medicare Part B is available (342,343). Other settings (e.g., outpatient facilities, managed care organizations, assisted living facilities, correctional facilities, pharmacies, and adult workplaces) are encouraged to introduce standing orders programs as well (336). In addition, physician reminders (e.g., flagging charts) and patient reminders are recognized strategies for increasing rates of influenza vaccination. Persons for whom influenza vaccine is recommended can be identified and vaccinated in the settings described in the following sections.

Outpatient Facilities Providing Ongoing Care

Staff in facilities providing ongoing medical care (e.g., physicians' offices, public health clinics, employee health clinics, hemodialysis centers, hospital specialty-care clinics, and outpatient rehabilitation programs) should identify and label the medical records of patients who should receive vaccination. Vaccine should be offered during visits throughout the influenza season. The offer of vaccination and its receipt or refusal should be documented in the medical record. Patients for whom vaccination is recommended and who do not have regularly scheduled visits during the fall should be reminded by mail, telephone, or other means of the need for vaccination.

Outpatient Facilities Providing Episodic or Acute Care

Acute health-care facilities (e.g., emergency departments and walk-in clinics) should offer vaccinations throughout the influenza season to persons for whom vaccination is recommended or provide written information regarding why, where, and how to obtain the vaccine. This written information should be available in languages appropriate for the populations served by the facility.

Nursing Homes and Other Residential Long-Term--Care Facilities

Vaccination should be provided routinely to all residents of chronic-care facilities. If possible, all residents should be vaccinated at one time, before influenza season. In the majority of seasons, TIV will become available to long-term--care facilities in October or November, and vaccination should commence as soon as vaccine is available. As soon as possible after admission to the facility, the benefits and risks of vaccination should be discussed and education materials provided. Signed consent is not required (344). Residents admitted after completion of the vaccination program at the facility should be vaccinated at the time of admission through March.

Acute-Care Hospitals

Hospitals should serve as a key setting for identifying persons at increased risk for influenza complications. Unvaccinated persons of all ages (including children) with high-risk conditions and persons aged 6 months--4 years or >50 years who are hospitalized at any time, beginning from the time vaccine becomes available for the upcoming season and continuing through the season, should be offered and strongly encouraged to receive influenza vaccine before they are discharged. Standing orders to offer influenza vaccination to all hospitalized persons should be considered.

Visiting Nurses and Others Providing Home Care to Persons at High Risk

Nursing-care plans should identify patients for whom vaccination is recommended, and vaccine should be administered in the home, if necessary as soon as influenza vaccine is available and throughout the influenza season. Caregivers and other persons in the household (including children) should be referred for vaccination.

Other Facilities Providing Services to Persons Aged >50 Years

Facilities providing services to persons aged >50 years (e.g., assisted living housing, retirement communities, and recreation centers) should offer unvaccinated residents, attendees, and staff annual on-site vaccination before the start of the influenza season. Continuing to offer vaccination throughout the fall and winter months is appropriate. Efforts to vaccinate newly admitted patients or new employees also should be continued, both to prevent illness and to avoid having these persons serve as a source of new influenza infections. Staff education should emphasize the need for influenza vaccine.

Health-Care Personnel

Health-care facilities should offer influenza vaccinations to all HCP, including night, weekend, and temporary staff. Particular emphasis should be placed on providing vaccinations to workers who provide direct care for persons at high risk for influenza complications. Efforts should be made to educate HCP regarding the benefits of vaccination and the potential health consequences of influenza illness for their patients, themselves, and their family members. All HCP should be provided convenient access to influenza vaccine at the work site, free of charge, as part of employee health programs (309,320,321).

Future Directions for Research and Recommendations Related to Influenza Vaccine

The relatively low effectiveness of influenza vaccine administered to older adults highlights the need for more immunogenic influenza vaccines for the elderly (345) and for additional research to understand potential biases in estimating the benefits of vaccination among older adults in reducing hospitalizations and deaths (90,346,347). Additional studies of the relative cost-effectiveness and cost utility of influenza vaccination among children and adults, especially those aged <65 years, are needed and should be designed to account for year-to-year variations in influenza attack rates, illness severity, hospitalization costs and rates, and vaccine effectiveness when evaluating the long-term costs and benefits of annual vaccination (348). Additional data also are needed to quantify the benefits of influenza vaccination of HCP in protecting their patients (259) and on the benefits of vaccinating children to reduce influenza complications among those at risk. Because of expansions in ACIP recommendations for vaccination and the potential for a pandemic, much larger networks are needed that can identify and assess the causality of very rare events that occur after vaccination, including GBS. Research on potential biologic or genomic risk factors for GBS also is needed. However, research to develop more immunogenic vaccines and document vaccine safety must be accompanied by a better understanding of how to motivate persons at risk to seek annual influenza vaccination.

ACIP continues to review new vaccination strategies to protect against influenza, including the possibility of expanding routine influenza vaccination recommendations toward universal vaccination or other approaches that will help reduce or prevent the transmission of influenza and reduce the burden of severe disease (349--354). For example, expanding annual vaccination recommendations to include older children requires additional information on the potential communitywide protective effects and cost, additional planning to improve surveillance systems capable of monitoring effectiveness and safety, and further development of implementation strategies. In addition, as noted by the National Vaccine Advisory Committee, strengthening the U.S. influenza vaccination system will require improving vaccine financing and demand and implementing systems to help better understand the burden of influenza in the United States (355). Immunization programs capable of delivering annual influenza vaccination to a broad range of the population could potentially serve as a resilient and sustainable platform for delivering vaccines and monitoring outcomes for other urgently required public health interventions (e.g., vaccines for pandemic influenza or medications to prevent or treat illnesses caused by acts of terrorism).

Seasonal Influenza Vaccine and Avian Influenza

Sporadic human cases of infection with highly pathogenic avian influenza A (H5N1) viruses have been identified in Asia, Africa, and the Middle East, primarily among persons who have had close contact with sick or dead birds (356--361). To date, no evidence exists of genetic reassortment between human influenza A and H5N1 viruses. However, influenza viruses derived from strains currently circulating in animals (e.g., the H5N1 viruses that have caused outbreaks of avian influenza and occasionally have infected humans) have the potential to recombine with human influenza A viruses (362,363).

To date, highly pathogenic H5N1 influenza viruses have not been identified in wild or domestic birds or in humans in the United States. Current seasonal influenza vaccines provide no protection against human infection with avian influenza A viruses, including H5N1. However, reducing seasonal influenza risk through influenza vaccination of persons who might be exposed to nonhuman influenza viruses (e.g., H5N1 viruses) might reduce the theoretical risk for recombination of an avian influenza A virus and a human influenza A virus by preventing seasonal influenza virus infection within a human host. CDC has recommended that persons who are charged with responding to avian influenza outbreaks among poultry receive seasonal influenza vaccination (364). As part of preparedness activities, the Occupational Safety and Health Administration (OSHA) has issued an advisory notice regarding poultry worker safety that is intended for implementation in the event of a suspected or confirmed avian flu outbreak at a poultry facility in the United States. OSHA guidelines recommend that poultry workers in an involved facility receive vaccination against seasonal influenza; OSHA also has recommended that HCP involved in the care of patients with documented or suspected AI should be vaccinated with the most recent seasonal human influenza vaccine to reduce the risk for co-infection with human influenza A viruses (365). Human infection with novel influenza A virus strains, including influenza A viruses that cause avian influenza, is now a nationally notifiable disease (366).

Recommendations for Using Antiviral Agents for Seasonal Influenza

Although annual vaccination is the primary strategy for preventing complications of influenza virus infections, antiviral medications with activity against influenza viruses can be effective for the chemoprophylaxis and treatment of influenza. Four licensed influenza antiviral agents are available in the United States: amantadine, rimantadine, zanamivir, and oseltamivir. Influenza A virus resistance to amantadine and rimantadine can emerge rapidly during treatment. Because antiviral testing results indicated high levels of resistance (367--370), neither amantadine nor rimantadine should be used for the treatment or chemoprophylaxis of influenza in the United States during the 2007--08 influenza season. Surveillance demonstrating that susceptibility to these antiviral medications has been reestablished among circulating influenza A viruses will be needed before amantadine or rimantadine can be used for the treatment or chemoprophylaxis of influenza A. Oseltamivir or zanamivir can be prescribed if antiviral treatment of influenza is indicated. Oseltamivir is approved for treatment of persons aged >1 year, and zanamivir is approved for treating persons aged >7 years. Oseltamivir and zanamivir can be used for chemoprophylaxis of influenza; oseltamivir is licensed for use as chemoprophylaxis in persons aged >1 year, and zanamivir is licensed for use in persons aged >5 years.

Antiviral Agents for Influenza

Zanamivir and oseltamivir are chemically related antiviral medications known as neuraminidase inhibitors that have activity against both influenza A and B viruses. The two medications differ in pharmacokinetics, adverse events, routes of administration, approved age groups, dosages, and costs. An overview of the indications, use, administration, and known primary adverse events of these medications is presented in the following sections. Package inserts should be consulted for additional information. Detailed information about amantadine and rimantadine is available in previous ACIP influenza recommendations (371).

Role of Laboratory Diagnosis

Appropriate treatment of patients with respiratory illness depends on both accurate and timely diagnosis. Influenza surveillance information and diagnostic testing can aid clinical judgment and help guide treatment decisions. For example, early diagnosis of influenza can reduce the inappropriate use of antibiotics and provide the option of using antiviral therapy. However, because certain bacterial infections can produce symptoms similar to influenza, if bacterial infections are suspected, they should be considered and treated appropriately. In addition, secondary invasive bacterial infections can be a severe complication of influenza.

The accuracy of clinical diagnosis of influenza on the basis of symptoms alone is limited because symptoms from illness caused by other pathogens can overlap considerably with influenza (26,39,40). Influenza surveillance by state and local health departments and CDC can provide information regarding the circulation of influenza viruses in the community. Surveillance also can identify the predominant circulating types, influenza A subtypes, and strains of influenza viruses.

Diagnostic tests available for influenza include viral culture, serology, rapid antigen testing, reverse transcriptase-polymerase chain reaction (RT-PCR), and immunofluorescence assays (372). Sensitivity and specificity of any test for influenza can vary by the laboratory that performs the test, the type of test used, the type of specimen tested, the quality of the specimen, and the timing of specimen collection in relation to illness onset. Among respiratory specimens for viral isolation or rapid detection of influenza viruses, nasopharyngeal and nasal specimens have higher yields than throat swab specimens (373). As with any diagnostic test, results should be evaluated in the context of other clinical and epidemiologic information available to health-care providers. In addition, positive influenza tests have been reported up to 7 days after receipt of LAIV (374).

Commercial rapid diagnostic tests are available that can detect influenza viruses within 30 minutes (375,376). Certain tests are approved for use in any outpatient setting, whereas others must be used in a moderately complex clinical laboratory. These rapid tests differ in the types of influenza viruses they can detect and whether they can distinguish between influenza types. Different tests can detect 1) only influenza A viruses; 2) both influenza A and B viruses, but not distinguish between the two types; or 3) both influenza A and B and distinguish between the two. None of the rapid influenza diagnostic tests provides any information on influenza A subtypes.

The types of specimens acceptable for use (i.e., throat, nasopharyngeal, or nasal aspirates, swabs, or washes) also vary by test, but all perform best when collected as close to illness onset as possible. The specificity and, in particular, the sensitivity of rapid tests are lower than for viral culture and vary by test (372,375--377). Because of the lower sensitivity of the rapid tests, physicians should consider confirming negative tests with viral culture or other means because of the possibility of false-negative rapid test results, especially during periods of peak community influenza activity. Because the positive predictive value of rapid tests will be lower during periods of low influenza activity, when interpreting results of a rapid influenza test, physicians should consider the positive and negative predictive values of the test in the context of the level of influenza activity in their community (377). Package inserts and the laboratory performing the test should be consulted for more details regarding use of rapid diagnostic tests. Additional updated information concerning diagnostic testing is available at http://www.cdc.gov/flu/professionals/labdiagnosis.htm.

Despite the availability of rapid diagnostic tests, collecting clinical specimens for viral culture is critical for surveillance purposes and can be helpful in clinical management. Only culture isolates of influenza viruses can provide specific information regarding circulating strains and subtypes of influenza viruses and data on antiviral resistance. This information is needed to compare current circulating influenza strains with vaccine strains, to guide decisions regarding influenza treatment and chemoprophylaxis, and to formulate vaccine for the coming year. Virus isolates also are needed to monitor antiviral resistance and the emergence of novel influenza A subtypes that might pose a pandemic threat.

Antiviral Drug-Resistant Strains of Influenza

Adamantane resistance among circulating influenza A viruses has increased rapidly worldwide over the past several years. The proportion of influenza A viral isolates submitted from throughout the world to the World Health Organization Collaborating Center for Surveillance, Epidemiology, and Control of Influenza at CDC that were adamantane-resistant increased from 0.4% during 1994--1995 to 12.3% during 2003--2004 (378). During the 2005--06 influenza season, CDC determined that 193 (92%) of 209 influenza A (H3N2) viruses isolated from patients in 26 states demonstrated a change at amino acid 31 in the M2 gene that confers resistance to adamantanes (367,368). In addition, two (25%) of eight influenza A (H1N1) viruses tested were resistant (368). All 2005--06 influenza season isolates in these studies remained sensitive to neuraminidase inhibitors (367--369). Preliminary data from the 2006--07 influenza season indicates that resistance to adamantanes remains high among influenza A isolates, but resistance to neuraminidase inhibitors is extremely uncommon (<1% of isolates) (CDC, unpublished data, 2007). Amantadine or rimantidine should not be used for the treatment or prevention of influenza in the United States until evidence of susceptibility to these antiviral medications has been reestablished among circulating influenza A viruses.

Influenza A viral resistance to adamantanes can emerge rapidly during treatment because a single point mutation at amino acid positions 26, 27, 30, 31, or 34 of the M2 protein can confer cross resistance to both amantadine and rimantadine (379,380). Adamantane-resistant influenza A virus strains can emerge in approximately one third of patients when either amantadine or rimantadine is used for therapy (379,381,382). Resistant influenza A virus strains can replace susceptible strains within 2--3 days of starting amantadine or rimantadine therapy (383,384). Resistant influenza A viruses have been isolated from persons who live at home or in an institution in which other residents are taking or have recently taken amantadine or rimantadine as therapy (385,386). Persons who have influenza A virus infection and who are treated with either amantadine or rimantadine can shed susceptible viruses early in the course of treatment and later shed drug-resistant viruses, including after 5--7 days of therapy (381).

Resistance to zanamivir and oseltamivir can be induced in influenza A and B viruses in vitro (387--394), but induction of resistance typically requires multiple passages in cell culture. By contrast, resistance to amantadine and rimantadine in vitro can be induced with fewer passages in cell culture (395,396). Development of viral resistance to zanamivir or oseltamivir during treatment has been identified but does not appear to be frequent (397--401). One limited study reported that oseltamivir-resistant influenza A viruses were isolated from nine (18%) of 50 Japanese children during treatment with oseltamivir (402). Transmission of neuraminidase inhibitor-resistant influenza B viruses between humans is rare but has been documented (403). No isolates with reduced susceptibility to zanamivir have been reported from clinical trials, although the number of posttreatment isolates tested is limited (404,405). Only one clinical isolate with reduced susceptibility to zanamivir, obtained from an immunocompromised child on prolonged therapy, has been reported (405).

Laboratory studies suggest that influenza viruses with oseltamivir resistance have diminished replication competence and infectivity. However, prolonged shedding of oseltamivir- or zanamivir-resistant virus by severely immunocompromised patients, even after cessation of oseltamivir treatment, has been reported (406--407). Tests that can detect clinical resistance to the neuraminidase inhibitor antiviral drugs are being developed (404,408), and postmarketing surveillance for neuraminidase inhibitor--resistant influenza viruses is being conducted. Among 2,287 isolates obtained from multiple countries during 1999--2002, only eight (0.33%) had a greater-than-tenfold decrease in susceptibility to oseltamivir, and two (25%) of these eight also were resistant to zanamivir (409).

Indications for Use of Antivirals When Susceptibility Exists

Treatment

Initiation of antiviral treatment within 2 days of illness onset is recommended, although the benefit of treatment is greater as the time after illness onset is reduced. The benefit of antiviral treatment when initiated >2 days after illness onset is minimal for uncomplicated influenza. However, no data are available on the benefit for severe influenza when antiviral treatment is initiated >2 days after illness onset. The recommended duration of treatment with either zanamivir or oseltamivir is 5 days.

Evidence for the effectiveness of these antiviral drugs is based primarily on studies of outpatients with uncomplicated influenza. Few data are available about the effectiveness of antiviral drug treatment for hospitalized patients with complications of influenza. When administered within 2 days of illness onset to otherwise healthy children or adults, zanamivir or oseltamivir can reduce the duration of uncomplicated influenza A and B illness by approximately 1 day compared with placebo (133,410--425). Minimal or no benefit is reported when antiviral treatment is initiated >2 days after onset of uncomplicated influenza. Data on whether viral shedding is reduced are inconsistent. The duration of viral shedding was reduced in one study that employed experimental infection; however, other studies have not demonstrated reduction in the duration of viral shedding. A recent review that examined neuraminidase inhibitor effect on reducing ILI concluded that neuraminidase inhibitors were not effective in the control of seasonal influenza (426). However, lower or no efficacy using a nonspecific (compared with laboratory-confirmed influenza) clinical endpoint such as ILI would be expected (427).

More clinical data are available concerning the efficacy of zanamivir and oseltamivir for treatment of influenza A virus infection than for treatment of influenza B virus infection (414,428--438). Data from in vitro studies, treatment studies among mice and ferrets (439--445), and human clinical studies have indicated that zanamivir and oseltamivir have activity against influenza B viruses (397,404,414,419,446,447). However, an observational study among Japanese children with culture-confirmed influenza and treated with oseltamivir demonstrated that children with influenza A virus infection resolved fever and stopped shedding virus more quickly than children with influenza B, suggesting that oseltamivir is less effective for the treatment of influenza B (448).

Data are limited regarding the effectiveness of zanamivir and oseltamivir in preventing serious influenza-related complications (e.g., bacterial or viral pneumonia or exacerbation of chronic diseases), or for preventing influenza among persons at high risk for serious complications of influenza (411,412,414,415,419--431). In a study that combined data from 10 clinical trials, the risk for pneumonia among those participants with laboratory-confirmed influenza receiving oseltamivir was approximately 50% lower than among those persons receiving a placebo and 34% lower among patients at risk for complications (p<0.05 for both comparisons) (432). Although a similar significant reduction also was determined for hospital admissions among the overall group, the 50% reduction in hospitalizations reported in the small subset of high-risk participants was not statistically significant. One randomized controlled trial documented a decreased incidence of otitis media among children treated with oseltamivir (413). Another randomized controlled study conducted among influenza-infected children with asthma demonstrated significantly greater improvement in lung function and fewer asthma exacerbations among oseltamivir-treated children compared with those who received placebo but did not determine a difference in symptom duration (449). Inadequate data exist regarding the efficacy of any of the influenza antiviral drugs for use among children aged <1 year, and none are FDA-approved for use in this age group (371).

Chemoprophylaxis

Chemoprophylactic drugs are not a substitute for vaccination, although they are critical adjuncts in preventing and controlling influenza. In community studies of healthy adults, both oseltamivir and zanamivir had similar efficacy in preventing febrile, laboratory-confirmed influenza illness (efficacy: zanamivir, 84%; oseltamivir, 82%) (414,433). Both antiviral agents also have prevented influenza illness among persons administered chemoprophylaxis after a household member had influenza diagnosed (efficacy: zanamivir, 72%--82%; oseltamivir, 68%--89%) (434,446,450,451). Experience with prophylactic use of these agents in institutional settings or among patients with chronic medical conditions is limited in comparison with the adamantanes, but the majority of published studies have demonstrated moderate to excellent efficacy (397,430,431,435--437). For example, a 6-week study of oseltamivir chemoprophylaxis among nursing home residents demonstrated a 92% reduction in influenza illness (452). The efficacy of antiviral agents in preventing influenza among severely immunocompromised persons is unknown. A small nonrandomized study conducted in a stem cell transplant unit suggested that oseltamivir can prevent progression to pneumonia among influenza-infected patients (453).

When determining the timing and duration for administering influenza antiviral medications for chemoprophylaxis, factors related to cost, compliance, and potential adverse events should be considered. To be maximally effective as chemoprophylaxis, the drug must be taken each day for the duration of influenza activity in the community. Currently, oseltamivir is the recommended antiviral drug for chemoprophylaxis of influenza.

Persons at High Risk Who Are Vaccinated After Influenza Activity Has Begun

Development of antibodies in adults after vaccination takes approximately 2 weeks (337,338). Therefore, when influenza vaccine is administered after influenza activity in a community has begun, chemoprophylaxis should be considered for persons at high risk during the time from vaccination until immunity has developed. Children aged <9 years who receive TIV for the first time might require as much as 6 weeks of chemoprophylaxis (i.e., chemoprophylaxis for 4 weeks after the first dose of TIV and an additional 2 weeks of chemoprophylaxis after the second dose). Persons at high risk for complications of influenza still can benefit from vaccination after community influenza activity has begun because influenza viruses might still be circulating at the time vaccine-induced immunity is achieved.

Persons Who Provide Care to Those at High Risk

To reduce the spread of virus to persons at high risk, chemoprophylaxis during peak influenza activity can be considered for unvaccinated persons who have frequent contact with persons at high risk. Persons with frequent contact might include employees of hospitals, clinics, and chronic-care facilities, household members, visiting nurses, and volunteer workers. If an outbreak is caused by a strain of influenza that might not be covered by the vaccine, chemoprophylaxis can be considered for all such persons, regardless of their vaccination status.

Persons Who Have Immune Deficiencies

Chemoprophylaxis can be considered for persons at high risk who are more likely to have an inadequate antibody response to influenza vaccine. This category includes persons infected with HIV, chiefly those with advanced HIV disease. No published data are available concerning possible efficacy of chemoprophylaxis among persons with HIV infection or interactions with other drugs used to manage HIV infection. Such patients should be monitored closely if chemoprophylaxis is administered.

Other Persons

Chemoprophylaxis throughout the influenza season or during increases in influenza activity within the community might be appropriate for persons at high risk for whom vaccination is contraindicated. Chemoprophylaxis also can be offered to persons who wish to avoid influenza illness. Health-care providers and patients should make decisions regarding whether to begin chemoprophylaxis and how long to continue it on an individual basis.

Control of Influenza Outbreaks in Institutions

Use of antiviral drugs for treatment and chemoprophylaxis of influenza is a key component of influenza outbreak control in institutions. In addition to antiviral medications, other outbreak-control measures include instituting droplet precautions and establishing cohorts of patients with confirmed or suspected influenza, re-offering influenza vaccinations to unvaccinated staff and patients, restricting staff movement between wards or buildings, and restricting contact between ill staff or visitors and patients (454--456).

The majority of published reports concerning use of antiviral agents to control influenza outbreaks in institutions are based on studies of influenza A outbreaks among persons in nursing homes who received amantadine or rimantadine (457--461). Less information is available concerning use of neuraminidase inhibitors in influenza A or B institutional outbreaks (430,431,436,452,462). When confirmed or suspected outbreaks of influenza occur in institutions that house persons at high risk, chemoprophylaxis should be started as early as possible to reduce the spread of the virus. In these situations, having preapproved orders from physicians or plans to obtain orders for antiviral medications on short notice can substantially expedite administration of antiviral medications.

When outbreaks occur in institutions, chemoprophylaxis should be administered to all eligible residents, regardless of whether they received influenza vaccinations during the previous fall, and should continue for a minimum of 2 weeks. If surveillance indicates that new cases continue to occur, chemoprophylaxis should be continued until approximately 1 week after the end of the outbreak. Chemoprophylaxis also can be offered to unvaccinated staff members who provide care to persons at high risk. Chemoprophylaxis should be considered for all employees, regardless of their vaccination status, if indications exist that the outbreak is caused by a strain of influenza virus that is not well-matched by the vaccine. Such indications might include multiple documented breakthrough influenza-virus infections among vaccinated persons or circulation in the surrounding community of suspected index case(s) of strains not contained in the vaccine.

In addition to use in nursing homes, chemoprophylaxis also can be considered for controlling influenza outbreaks in other closed or semiclosed settings (e.g., dormitories, correctional facilities, or other settings in which persons live in close proximity). To limit the potential transmission of drug-resistant virus during outbreaks in institutions, whether in chronic or acute-care settings or other closed settings, measures should be taken to reduce contact between persons taking antiviral drugs for treatment and other persons, including those taking chemoprophylaxis.

Dosage

Dosage recommendations vary by age group and medical conditions (Table 6).

Adults

Zanamivir. Zanamivir is approved for treatment of adults with uncomplicated acute illness caused by influenza A or B virus, and for chemoprophylaxis of influenza among adults. Zanamivir is not recommended for persons with underlying airways disease (e.g., asthma or chronic obstructive pulmonary diseases).

Oseltamivir. Oseltamivir is approved for treatment of adults with uncomplicated acute illness caused by influenza A or B virus and for chemoprophylaxis of influenza among adults. Dosages and schedules for adults are listed (Table 6).

Children

Zanamivir. Zanamivir is approved for treatment of influenza among children aged >7 years. The recommended dosage of zanamivir for treatment of influenza is 2 inhalations (one 5-mg blister per inhalation for a total dose of 10 mg) twice daily (approximately 12 hours apart). Zanamivir is approved for chemoprophylaxis of influenza among children aged >5 years; the chemoprophylaxis dosage of zanamivir for children aged >5 years is 10 mg (2 inhalations) once a day (405,463).

Oseltamivir. Oseltamivir is approved for treatment and chemoprophylaxis among children aged >1 year. Recommended treatment dosages vary by the weight of the child: 30 mg twice a day for children who weigh <15 kg, 45 mg twice a day for children who weigh >15--23 kg, 60 mg twice a day for those who weigh >23--40 kg, and 75 mg twice a day for those who weigh >40 kg (397,463). Dosages for chemoprophylaxis are the same for each weight group, but doses are administered only once per day rather than twice.

Persons Aged >65 Years

Zanamivir and Oseltamivir. No reduction in dosage is recommended on the basis of age alone.

Persons with Impaired Renal Function

Zanamivir. Limited data are available regarding the safety and efficacy of zanamivir for patients with impaired renal function. Among patients with renal failure who were administered a single intravenous dose of zanamivir, decreases in renal clearance, increases in half-life, and increased systemic exposure to zanamivir were reported (405). However, a limited number of healthy volunteers who were administered high doses of intravenous zanamivir tolerated systemic levels of zanamivir that were substantially higher than those resulting from administration of zanamivir by oral inhalation at the recommended dose (464,465). On the basis of these considerations, the manufacturer recommends no dose adjustment for inhaled zanamivir for a 5-day course of treatment for patients with either mild-to-moderate or severe impairment in renal function (405).

Oseltamivir. Serum concentrations of oseltamivir carboxylate, the active metabolite of oseltamivir, increase with declining renal function (397,466). For patients with creatinine clearance of 10--30 mL per minute (397), a reduction of the treatment dosage of oseltamivir to 75 mg once daily and in the chemoprophylaxis dosage to 75 mg every other day is recommended. No treatment or chemoprophylaxis dosing recommendations are available for patients undergoing routine renal dialysis treatment.

Persons with Liver Disease

Use of zanamivir or oseltamivir has not been studied among persons with hepatic dysfunction.

Persons with Seizure Disorders

Seizure events have been reported during postmarketing use of zanamivir and oseltamivir, although no epidemiologic studies have reported any increased risk for seizures with either zanamivir or oseltamivir use.

Route

Oseltamivir is administered orally in capsule or oral suspension form. Zanamivir is available as a dry powder that is self-administered via oral inhalation by using a plastic device included in the package with the medication. Patients should be instructed about the correct use of this device.

Pharmacokinetics

Zanamivir

In studies of healthy volunteers, approximately 7%--21% of the orally inhaled zanamivir dose reached the lungs, and 70%--87% was deposited in the oropharynx (405,467). Approximately 4%--17% of the total amount of orally inhaled zanamivir is absorbed systemically. Systemically absorbed zanamivir has a half-life of 2.5--5.1 hours and is excreted unchanged in the urine. Unabsorbed drug is excreted in the feces (405,465).

Oseltamivir

Approximately 80% of orally administered oseltamivir is absorbed systemically (466). Absorbed oseltamivir is metabolized to oseltamivir carboxylate, the active neuraminidase inhibitor, primarily by hepatic esterases. Oseltamivir carboxylate has a half-life of 6--10 hours and is excreted in the urine by glomerular filtration and tubular secretion via the anionic pathway (397,468). Unmetabolized oseltamivir also is excreted in the urine by glomerular filtration and tubular secretion (468).

Adverse Events

When considering use of influenza antiviral medications (i.e., choice of antiviral drug, dosage, and duration of therapy), clinicians must consider the patient's age, weight, and renal function (Table 6); presence of other medical conditions; indications for use (i.e., chemoprophylaxis or therapy); and the potential for interaction with other medications.

Zanamivir

Limited data are available regarding the safety or efficacy of zanamivir for persons with underlying respiratory disease or for persons with complications of acute influenza, and zanamivir is approved only for use in persons without underlying respiratory or cardiac disease (469). In a study of zanamivir treatment of ILI among persons with asthma or chronic obstructive pulmonary disease in which study medication was administered after use of a B2-agonist, 13% of patients receiving zanamivir and 14% of patients who received placebo (inhaled powdered lactose vehicle) experienced a >20% decline in forced expiratory volume in 1 second (FEV1) after treatment (405,430). However, in a phase-I study of persons with mild or moderate asthma who did not have ILI, one of 13 patients experienced bronchospasm after administration of zanamivir (405). In addition, during postmarketing surveillance, cases of respiratory function deterioration after inhalation of zanamivir have been reported. Because of the risk for serious adverse events and because the efficacy has not been demonstrated among this population, zanamivir is not recommended for treatment for patients with underlying airway disease (405). Allergic reactions, including oropharyngeal or facial edema, also have been reported during postmarketing surveillance (405,430).

In clinical treatment studies of persons with uncomplicated influenza, the frequencies of adverse events were similar for persons receiving inhaled zanamivir and for those receiving placebo (i.e., inhaled lactose vehicle alone) (410--415,430). The most common adverse events reported by both groups were diarrhea, nausea, sinusitis, nasal signs and symptoms, bronchitis, cough, headache, dizziness, and ear, nose, and throat infections. Each of these symptoms was reported by <5% of persons in the clinical treatment studies combined (405). Zanamivir does not impair the immunologic response to TIV (470).

Oseltamivir

Nausea and vomiting were reported more frequently among adults receiving oseltamivir for treatment (nausea without vomiting, approximately 10%; vomiting, approximately 9%) than among persons receiving placebo (nausea without vomiting, approximately 6%; vomiting, approximately 3%) (397,416,417,471). Among children treated with oseltamivir, 14% had vomiting, compared with 8.5% of placebo recipients. Overall, 1% discontinued the drug secondary to this side effect (419), whereas a limited number of adults who were enrolled in clinical treatment trials of oseltamivir discontinued treatment because of these symptoms (397). Similar types and rates of adverse events were reported in studies of oseltamivir chemoprophylaxis (397). Nausea and vomiting might be less severe if oseltamivir is taken with food (397). No published studies have assessed whether oseltamivir impairs the immunologic response to TIV.

Transient neuropsychiatric events (self-injury or delirium) have been reported postmarketing among persons taking oseltamivir; the majority of reports were among adolescents and adults living in Japan (472). FDA advises that persons receiving oseltamivir be monitored closely for abnormal behavior (397).

Use During Pregnancy

Oseltamivir and zanamivir are both "Pregnancy Category C" medications, indicating that no clinical studies have been conducted to assess the safety of these medications for pregnant women. Because of the unknown effects of influenza antiviral drugs on pregnant women and their fetuses, these two drugs should be used during pregnancy only if the potential benefit justifies the potential risk to the embryo or fetus; the manufacturers' package inserts should be consulted (397,405). However, no adverse effects have been reported among women who received oseltamivir or zanamivir during pregnancy or among infants born to such women.

Drug Interactions

Clinical data are limited regarding drug interactions with zanamivir. However, no known drug interactions have been reported, and no clinically critical drug interactions have been predicted on the basis of in vitro and animal study data (397,405,473).

Limited clinical data are available regarding drug interactions with oseltamivir. Because oseltamivir and oseltamivir carboxylate are excreted in the urine by glomerular filtration and tubular secretion via the anionic pathway, a potential exists for interaction with other agents excreted by this pathway. For example, coadministration of oseltamivir and probenecid resulted in reduced clearance of oseltamivir carboxylate by approximately 50% and a corresponding approximate twofold increase in the plasma levels of oseltamivir carboxylate (468).

No published data are available concerning the safety or efficacy of using combinations of any of these influenza antiviral drugs. Package inserts should be consulted for more detailed information about potential drug interactions.

Sources of Information Regarding Influenza and Its Surveillance

Information regarding influenza surveillance, prevention, detection, and control is available at http://www.cdc.gov/flu. During October--May, surveillance information is updated weekly. In addition, periodic updates regarding influenza are published in the MMWR Weekly Report (http://www.cdc.gov/mmwr). Additional information regarding influenza vaccine can be obtained by calling 1-800-CDC-INFO (1-800-232-4636). State and local health departments should be consulted concerning availability of influenza vaccine, access to vaccination programs, information related to state or local influenza activity, reporting of influenza outbreaks and influenza-related pediatric deaths, and advice concerning outbreak control.

Responding to Adverse Events After Vaccination

Health-care professionals should report all clinically significant adverse events after influenza vaccination promptly to VAERS, even if the health-care professional is not certain that the vaccine caused the event. Clinically significant adverse events that follow vaccination should be reported at http://www.vaers.hhs.gov. Reports may be filed securely online or by telephone at 1-800-822-7967 to request reporting forms or other assistance.

The National Vaccine Injury Compensation Program (VICP), established by the National Childhood Vaccine Injury Act of 1986, as amended, provides a mechanism through which compensation can be paid on behalf of a person determined to have been injured or to have died as a result of receiving a vaccine covered by VICP. The Vaccine Injury Table lists the vaccines covered by VICP and the injuries and conditions (including death) for which compensation might be paid. If the injury or condition is not on the Table, or does not occur within the specified time period on the Table, persons must prove that the vaccine caused the injury or condition.

For a person to be eligible for compensation, the general filing deadlines for injuries require claims to be filed within 3 years after the first symptom of the vaccine injury; for a death, claims must be filed within 2 years of the vaccine-related death and not more than 4 years after the start of the first symptom of the vaccine-related injury from which the death occurred. When a new vaccine is covered by VICP or when a new injury/condition is added to the Table, claims that do not meet the general filing deadlines must be filed within 2 years from the date the vaccine or injury/condition is added to the Table for injuries or deaths that occurred up to 8 years before the Table change. Persons of all ages who receive a VICP-covered vaccine might be eligible to file a claim. Both the intranasal (LAIV) and injectable (TIV) trivalent influenza vaccines are covered under VICP. Additional information about VICP is available at http//www.hrsa.gov/vaccinecompensation or by calling 1-800-338-2382.

Reporting of Serious Adverse Events After Antiviral Medications

Severe adverse events associated with the administration of antiviral medications used to prevent or treat influenza (e.g., those resulting in hospitalization or death) should be reported to MedWatch, FDA's Safety Information and Adverse Event Reporting Program, at telephone 1-800-FDA-1088, by facsimile at 1-800-FDA-0178, or via the Internet by sending Report Form 3500 (available at http://www.fda.gov/medwatch/safety/3500.pdf). Instructions regarding the types of adverse events that should be reported are included on MedWatch report forms.

Additional Information Regarding Influenza Virus Infection Control Among Specific Populations

Each year, ACIP provides general, annually updated information regarding control and prevention of influenza. Other reports related to controlling and preventing influenza among specific populations (e.g., immunocompromised persons, HCP, hospital patients, pregnant women, children, and travelers) also are available in the following publications:

Acknowledgments

Assistance in the preparation of this report was provided by Carolyn Bridges, MD, Lenee Blanton, MPH, Scott Epperson, MPH, Larisa Gubareva, MD, PhD, Influenza Division; Jeanne Santoli, MD, Gary L. Euler, DrPH, Peng-jun Lu, PhD, Abigail Shefer, Immunization Services Division; Beth Bell, MD, Office of the Director, National Center for Immunization and Respiratory Diseases, CDC.

References

  1. Thompson WW, Shay DK, Weintraub E, et al. Mortality associated with influenza and respiratory syncytial virus in the United States. JAMA 2003;289:179--86.
  2. Thompson WW, Shay DK, Weintraub E, et al. Influenza-associated hospitalizations in the United States. JAMA 2004;292:1333--40.
  3. Monto AS, Kioumehr F. The Tecumseh study of respiratory illness. IX. Occurrence of influenza in the community, 1966--1971. Am J Epidemiol 1975;102:553--63.
  4. Glezen WP, Couch RB. Interpandemic influenza in the Houston area, 1974--76. N Engl J Med 1978;298:587--92.
  5. Glezen WP, Greenberg SB, Atmar RL, Piedra PA, Couch RB. Impact of respiratory virus infections on persons with chronic underlying conditions. JAMA 2000;283:499--505.
  6. Barker WH. Excess pneumonia and influenza associated hospitalization during influenza epidemics in the United States, 1970--78. Am J Public Health 1986;76:761--5.
  7. Barker WH, Mullooly JP. Impact of epidemic type A influenza in a defined adult population. Am J Epidemiol 1980;112:798--811.
  8. Glezen WP. Serious morbidity and mortality associated with influenza epidemics. Epidemiol Rev 1982;4:25--44.
  9. Smith NM, Shay DK. Influenza vaccination for elderly people and their care workers [letter]. Lancet 2006;368:1752--3
  10. Nichol KL, Treanor JJ. Vaccines for seasonal and pandemic influenza. J Infect Dis 2006;194:(Suppl 2)S111--8.
  11. Ellenberg SS, Foulkes MA, Midthun K, et al. Evaluating the safety of new vaccines: summary of a workshop. Am J Pub Health 2005;95: 800--7.
  12. Institute of Medicine. Vaccine safety research, data access, and public trust. Washington D.C.: National Academies Press; 2005.
  13. Bartlett DL, Ezzati-Rice TM, Stokley S, Zhao Z. Comparison of NIS and NHIS/NIPRCS vaccination coverage estimates. Am J Prev Med 2001;20(4 Suppl):25--7.
  14. Wright PF, Webster RG. Orthomyxoviruses. In: Knipe DM, Howley PM, Griffin DE, et al., eds. Fields virology. 4th ed. Philadelphia, PA: Lippincott Williams & Wilkins; 2001:1534--79.
  15. Clements ML, Betts RF, Tierney EL, Murphy BR. Serum and nasal wash antibodies associated with resistance to experimental challenge with influenza A wild-type virus. J Clin Microbiol 1986;24:157--60.
  16. Couch RB, Kasel JA. Immunity to influenza in man. Annu Rev Microbiol 1983;37:529--49.
  17. Bell DM, World Health Organization Writing Group. Non-pharmaceutical interventions for pandemic influenza, international measures. Emerg Infect Dis 2006;12:81--7.
  18. Brankston G, Gitterman L, Hirji Z, Lemieux C, Gardam M. Transmission of influenza A in human beings. Lancet Infect Dis 2007; 7:257--65.
  19. Moser MR, Bender TR, Margolis HS, et al. An outbreak of influenza aboard a commercial airliner. Am J Epidemiol 1979;110:1--6.
  20. Klontz KC, Hynes NA, Gunn RA, et al. An outbreak of influenza A/Taiwan 1/86 (H1N1) infections at a naval base and its association with airplane travel. Am J Epidemiol 1989;129:341--8.
  21. Cox NJ, Subbarao K. Influenza. Lancet 1999;354:1277--82.
  22. Frank AL, Taber LH, Wells CR, et al. Patterns of shedding of myxoviruses and paramyxoviruses in children. J Infect Dis 1981;144:433--41.
  23. Klimov AI, Rocha E, Hayden FG, et al. Prolonged shedding of amantadine-resistant influenza A viruses by immunodeficient patients: detection by polymerase chain reaction-restriction analysis. J Infect Dis 1995;172:1352--5.
  24. Englund JA, Champlin RE, Wyde PR, et al. Common emergence of amantadine- and rimantadine-resistant influenza A viruses in symptomatic immunocompromised adults. Clin Infect Dis 1998;26:1418--24.
  25. Boivin G, Goyette N, Bernatchez H. Prolonged excretion of amantadine-resistant influenza a virus quasi species after cessation of antiviral therapy in an immunocompromised patient. Clin Infect Dis 2002; 34:E23--5.
  26. Nicholson KG. Clinical features of influenza. Semin Respir Infect 1992;7:26--37.
  27. Ryan-Poirier K. Influenza virus infection in children. Adv Pediatr Infect Dis 1995;10:125--56.
  28. Peltola V, Ziegler T, Ruuskanen O. Influenza A and B virus infections in children. Clin Infect Dis 2003;36:299--305.
  29. Neuzil KM, Zhu Y, Griffin MR, et al. Burden of interpandemic influenza in children younger than 5 years: a 25-year prospective study. J Infect Dis 2002;185:147--52.
  30. Douglas R Jr. Influenza in man. In: Kilbourne ED, ed. Influenza viruses and influenza. New York, NY: Academic Press, Inc.; 1975:395--418.
  31. Schrag SJ, Shay DK, Gershman K, et al. Multistate surveillance for laboratory-confirmed, influenza-associated hospitalizations in children, 2003--2004. Pediatr Infect Dis J 2006;25:395--400.
  32. Iwane MK, Edwards KM, Szilagyi PG, et al. Population-based surveillance for hospitalizations associated with respiratory syncytial virus, influenza virus, and parainfluenza viruses among young children. Pediatrics 2004;113:1758--64.
  33. Dagan R, Hall CB. Influenza A virus infection imitating bacterial sepsis in early infancy. Pediatr Infect Dis 1984;3:218--21.
  34. Poehling KA, Edwards KM, Weinberg GA, et al. The underrecognized burden of influenza in young children. N Engl J Med 2006;355:31--40.
  35. Chiu SS, Tse CY, Lau YL, Peiris M. Influenza A infection is an important cause of febrile seizures. Pediatrics 2001;108:E63.
  36. McCullers JA, Facchini S, Chesney PJ, Webster RG. Influenza B virus encephalitis. Clin Infect Dis 1999;28:898--900.
  37. Morishima T, Togashi T, Yokota S, et al. Encephalitis and encephalopathy associated with an influenza epidemic in Japan. Clin Infect Dis 2002;35:512--7.
  38. Orenstein WA, Bernier RH, Hinman AR. Assessing vaccine efficacy in the field. Further observations. Epidemiol Rev 1988;10:212--41.
  39. Boivin G, Hardy I, Tellier G, Maziade J. Predicting influenza infections during epidemics with use of a clinical case definition. Clin Infect Dis 2000;31:1166--9.
  40. Monto AS, Gravenstein S, Elliott M, Colopy M, Schweinle J. Clinical signs and symptoms predicting influenza infection. Arch Intern Med 2000;160:3243--7.
  41. Ohmit SE, Monto AS. Symptomatic predictors of influenza virus positivity in children during the influenza season. Clin Infect Dis 2006;43:564--8.
  42. Govaert TM, Dinant GJ, Aretz K, Knotlnerus JA. The predictive value of influenza symptomatology in elderly people. Fam Pract 1998; 15:16--22.
  43. Walsh EE, Cox C, Falsey AR. Clinical features of influenza A virus infection in older hospitalized persons. J Am Geriatr Soc 2002; 50:1498--503.
  44. Babcock HM, Merz LR, Fraser VJ. Is influenza an influenza-like illness? Clinical presentation of influenza in hospitalized patients. Infect Control Hosp Epidemiol 2006;27:266--70.
  45. Neuzil KM, O'Connor TZ, Gorse GJ, et al. Recognizing influenza in older patients with chronic obstructive pulmonary disease who have received influenza vaccine. Clin Infect Dis 2003;36:169--74.
  46. Cooney MK, Fox JP, Hall CE. The Seattle Virus Watch. VI. Observations of infections with and illness due to parainfluenza, mumps and respiratory syncytial viruses and Mycoplasma pneumoniae. Am J Epidemiol 1975;101:532--51.
  47. Glezen WP, Taber LH, Frank AL, Kasel JA. Risk of primary infection and reinfection with respiratory syncytial virus. Am J Dis Child 1986;140:543--6.
  48. Glezen WP. Morbidity associated with the major respiratory viruses. Pediatr Ann 1990;19:535--6, 538, 540.
  49. Simonsen L, Fukuda K, Schonberger LB, Cox NJ. The impact of influenza epidemics on hospitalizations. J Infect Dis 2000;181:831--7.
  50. CDC. Health, United States, 1998. Hyattsville, MD: US Department of Health and Human Services, CDC, National Center for Health Statistics; 1998.
  51. Simonsen L, Clarke MJ, Williamson GD, et al. The impact of influenza epidemics on mortality: introducing a severity index. Am J Public Health 1997;87:1944--50.
  52. Mullooly JP, Bridges CB, Thompson WW, et al. Influenza- and RSV-associated hospitalizations among adults. Vaccine 2007;25:846--55.
  53. O'Brien MA, Uyeki TM, Shay DK, et al. Incidence of outpatient visits and hospitalizations related to influenza in infants and young children. Pediatrics 2004;113:585--93.
  54. Keren R, Zaoutis TE, Bridges CB, et al. Neurological and neuromuscular disease as a risk factor for respiratory failure in children hospitalized with influenza infection. JAMA 2005;294:2188--94.
  55. Neuzil KM, Wright PF, Mitchel EF Jr, Griffin MR. The burden of influenza illness in children with asthma and other chronic medical conditions. J Pediatr 2000;137:856--64.
  56. Glezen WP, Decker M, Perrotta DM. Survey of underlying conditions of persons hospitalized with acute respiratory disease during influenza epidemics in Houston, 1978--1981. Am Rev Respir Dis 1987;136:550--5.
  57. Izurieta HS, Thompson WW, Kramarz P, Mitchel EF Jr, Griffin MR. Influenza and the rates of hospitalization for respiratory disease among infants and young children. N Engl J Med 2000;342:232--9.
  58. Neuzil KM, Mellen BG, Wright PF, Mitchel EF Jr, Griffin MR. The effect of influenza on hospitalizations, outpatient visits, and courses of antibiotics in children. N Engl J Med 2000;342:225--31.
  59. Mullooly JP, Barker WH. Impact of type A influenza on children: a retrospective study. Am J Public Health 1982;72:1008--16.
  60. Ampofo K, Gesteland PH, Bender J, et al. Epidemiology, complications, and cost of hospitalization in children with laboratory-confirmed influenza infection. Pediatrics 2006;118:2409--17.
  61. Coffin SE, Zaoutis TE, Rosenquist AB, et al. Incidence, complications, and risk factors for prolonged stay in children hospitalized with community-acquired influenza. Pediatrics 2007;119:740--8.
  62. Bhat N, Wright JG, Broder KR, et al. Influenza-associated deaths among children in the United States, 2003--2004. N Engl J Med 2005; 353:2559--67.
  63. Louie JK, Schechter R, Honarmand S, et al. Severe pediatric influenza in California, 2003--2005: implications for immunization recommendations. Pediatr. 2006;117610--8.
  64. Couch RB. Influenza, influenza virus vaccine, and human immunodeficiency virus infection. Clin Infect Dis 1999;28:548--51.
  65. Tasker SA, O'Brien WA, Treanor JJ, Griffin MR. Effects of influenza vaccination in HIV-infected adults: a double-blind, placebo-controlled trial. Vaccine 1998;16:1039--42.
  66. Neuzil KM, Reed GW, Mitchel EF Jr, Griffin MR. Influenza-associated morbidity and mortality in young and middle-aged women. JAMA 1999;281:901--7.
  67. Lin JC, Nichol KL. Excess mortality due to pneumonia or influenza during influenza seasons among persons with acquired immunodeficiency syndrome. Arch Intern Med 2001;161:441--6.
  68. Safrin S, Rush JD, Mills J. Influenza in patients with human immunodeficiency virus infection. Chest 1990;98:33--7.
  69. Radwan HM, Cheeseman SH, Lai KK, Ellison III RT. Influenza in human immunodeficiency virus-infected patients during the 1997--1998 influenza season. Clin Infect Dis 2000;31:604--6.
  70. Fine AD, Bridges CB, De Guzman AM, et al. Influenza A among patients with human immunodeficiency virus: an outbreak of infection at a residential facility in New York City. Clin Infect Dis 2001; 32:1784--91.
  71. Harris JW. Influenza occurring in pregnant women: a statistical study of thirteen hundred and fifty cases. JAMA 1919;72:978--80.
  72. Widelock D, Csizmas L, Klein S. Influenza, pregnancy, and fetal outcome. Public Health Rep 1963;78:1--11.
  73. Freeman DW, Barno A. Deaths from Asian influenza associated with pregnancy. Am J Obstet Gynecol 1959;78:1172--5.
  74. Naleway AL, Smith WJ, Mullooly JP. Delivering influenza vaccine to pregnant women. Epidemiol Rev 2006;28:47--53.
  75. Shahab SZ, Glezen WP. Influenza virus. In: Gonik B, ed. Viral diseases in pregnancy. New York, NY: Springer-Verlag; 1994:215--23.
  76. Schoenbaum SC, Weinstein L. Respiratory infection in pregnancy. Clin Obstet Gynecol 1979;22:293--300.
  77. Kirshon B, Faro S, Zurawin RK, Sam TC, Carpenter RJ. Favorable outcome after treatment with amantadine and ribavirin in a pregnancy complicated by influenza pneumonia. A case report. J Reprod Med 1988;33:399--401.
  78. Kort BA, Cefalo RC, Baker VV. Fatal influenza A pneumonia in pregnancy. Am J Perinatol 1986;3:179--82.
  79. Irving WL, James DK, Stephenson T, et al. Influenza virus infection in the second and third trimesters of pregnancy: a clinical and seroepidemiological study. BJOG 2000;107:1282--9.
  80. Neuzil KM, Reed GW, Mitchel EF Jr, Simonsen L, Griffin MR. Impact of influenza on acute cardiopulmonary hospitalizations in pregnant women. Am J Epidemiol 1998;148:1094--102.
  81. Mullooly JP, Barker WH, Nolan TF Jr. Risk of acute respiratory disease among pregnant women during influenza A epidemics. Pub Health Rep 1986;101:205--11.
  82. Cox S, Posner SF, McPheeters M, et al. Hospitalizations with respiratory illness among pregnant women during influenza season. Obstet Gyn 2006;107:1315--22.
  83. Dodds L, McNeil SA, Fell DB, et al. Impact of influenza exposure on rates of hospital admissions and physician visits because of respiratory illness among pregnant women. CMAJ 2007;176:463--8.
  84. Hartert TV, Neuzil KM, Shintani AK, et al. Maternal morbidity and perinatal outcomes among pregnant women with respiratory hospitalizations during influenza season. Am J Obstet Gynecol 2003;189:1705--12.
  85. Griffiths PD, Ronalds CJ, Heath RB. A prospective study of influenza infections during pregnancy. J Epidemiol Community Health 1980;34:124--8.
  86. Luby SP, Agboatwalla M, Feikin DR, et al. Effect of handwashing on child health: a randomised controlled trial. Lancet 2005;366:225--33.
  87. Inglesby TV, Nuzzo JB, O'Toole T, Henderson DA. Disease mitigation measures in the control of pandemic influenza. Biosecur Bioterror 2006;4:366--75.
  88. Bell DM, World Health Organization Writing Group. Non-pharmaceutical interventions for pandemic influenza, national and community measures. Emerg Infect Dis 2006;12:88--94.
  89. Nichol KL. Heterogeneity of influenza case definitions and implications for interpreting and comparing study results. Vaccine 2006;24:6726--8.
  90. Jackson LA, Jackson ML, Nelson JC, Newzil KM, Weiss NS. Evidence of bias in estimates of influenza vaccine effectiveness in seniors. Int J Epidemiol 2006;35:337--44.
  91. Treanor J, Wright PF. Immune correlates of protection against influenza in the human challenge model. Dev Biol (Basel) 2003;115:97--104.
  92. Kilbourne E. Influenza. New York, NY: Plenum Medical Book Company; 1987.
  93. Oxford JS, Schild GC, Potter CW, Jennings R. The specificity of the anti-haemagglutinin antibody response induced in man by inactivated influenza vaccines and by natural infection. J Hyg (Lond) 1979;82:51--61.
  94. Neuzil KM, Dupont WD, Wright PF, Edwards KM. Efficacy of inactivated and cold-adapted vaccines against influenza A infection, 1985 to 1990: the pediatric experience. Pediatr Infect Dis J 2001;20:733--40.
  95. Potter CW, Oxford JS. Determinants of immunity to influenza infection in man. Br Med Bull 1979;35:69--75.
  96. Hirota Y, Kaji M, Ide S, et al. Antibody efficacy as a keen index to evaluate influenza vaccine effectiveness. Vaccine 1997;15:962--7.
  97. La Montagne JR, Noble GR, Quinnan GV, et al. Summary of clinical trials of inactivated influenza vaccine---1978. Rev Infect Dis 1983;5:723--36.
  98. Cate TR, Couch RB, Parker D, Baxter B. Reactogenicity, immunogenicity, and antibody persistence in adults given inactivated influenza virus vaccines---1978. Rev Infect Dis 1983;5:737--47.
  99. Kunzel W, Glathe H, Engelmann H, Hoecke C. Kinetics of humoral antibody response to trivalent inactivated split influenza vaccine in subjects previously vaccinated or vaccinated for the first time. Vaccine 1996;14:1108--10.
  100. Belshe RB, Nichol KL, Black SB, et al. Safety, efficacy, and effectiveness of live, attenuated, cold-adapted influenza vaccine in an indicated population aged 5--49 years. Clin Infect Dis 2004;39:920--7.
  101. Gonzalez M, Pirez MC, Ward E, et al. Safety and immunogenicity of a paediatric presentation of an influenza vaccine. Arch Dis Child 2000;83:488--91.
  102. Wright PF, Cherry JD, Foy HM, et al. Antigenicity and reactogenicity of influenza A/USSR/77 virus vaccine in children---a multicentered evaluation of dosage and safety. Rev Infect Dis 1983;5:758--64.
  103. Daubeney P, Taylor CJ, McGaw J, et al. Immunogenicity and tolerability of a trivalent influenza subunit vaccine (Influvac) in high-risk children aged 6 months to 4 years. Br J Clin Pract 1997;51:87--90.
  104. Wright PF, Thompson J, Vaughn WK, et al. Trials of influenza A/New Jersey/76 virus vaccine in normal children: an overview of age-related antigenicity and reactogenicity. J Infect Dis 1977;136 (Suppl):S731--41.
  105. Negri E, Colombo C, Giordano L, et al. Influenza vaccine in healthy children: a meta-analysis. Vaccine 2005;23:2851--61.
  106. Jefferson T, Smith S, Demicheli V, et al. Assessment of the efficacy and effectiveness of influenza vaccines in healthy children: a systematic review. Lancet 2005;365:773--80.
  107. Neuzil KM, Jackson LA, Nelson J, et al. Immunogenicity and reactogenicity of 1 versus 2 doses of trivalent inactivated influenza vaccine in vaccine-naive 5--8-year-old children. J Infect Dis 2006;194:1032--9.
  108. Englund JA, Walter EB, Fairchok MP, Monto AS, Newzil KM. A comparison of 2 influenza vaccine schedules in 6- to 23-month-old children. Pediatr 2005;115:1039--47.
  109. Walter EB, Neuzil KM, Zhu Y, et al. Influenza vaccine immunogenicity in 6- to 23-month-old children: are identical antigens necessary for priming? Pediatr 2006;118:e570--8.
  110. Englund JA, Walter EB, Gbadebo A, et al. Immunization with trivalent inactivated influenza vaccine in partially immunized toddlers. Pediatr 2006;118:579--85.
  111. Bell TD, Chai H, Berlow B, Daniels G. Immunization with killed influenza virus in children with chronic asthma. Chest 1978;73:140--5.
  112. Groothuis JR, Lehr MV, Levin MJ. Safety and immunogenicity of a purified haemagglutinin antigen in very young high-risk children. Vaccine 1994;12:139--41.
  113. Park CL, Frank AL, Sullivan M, Jindal P, Baxter BD. Influenza vaccination of children during acute asthma exacerbation and concurrent prednisone therapy. Pediatr 1996;98(2 Pt 1):196--200.
  114. Clover RD, Crawford S, Glezen WP, et al. Comparison of heterotypic protection against influenza A/Taiwan/86 (H1N1) by attenuated and inactivated vaccines to A/Chile/83-like viruses. J Infect Dis 1991;163:300--4.
  115. Ritzwoller DP, Bridges CB, Shetterly S, et al. Effectiveness of the 2003--04 influenza vaccine among children 6 months to 8 years of age with 1 vs. 2 doses. Pediatrics 2005;116:153--9.
  116. Allison MA, Daley MF, Crane LA, et al. Influenza vaccine effectiveness in healthy 6- to 21-month-old children during the 2003--2004 season. J Pediatr 2006;149:755--62.
  117. Zangwill KM, Belshe RB. Safety and efficacy of trivalent inactivated influenza vaccine in young children: a summary of the new era of routine vaccination. Pediatr Infect Dis J 2004;23:189--97.
  118. Sugaya N, Nerome K, Ishida M, et al. Efficacy of inactivated vaccine in preventing antigenically drifted influenza type A and well-matched type B. JAMA 1994;272:1122--6.
  119. Kramarz P, Destefano F, Gargiullo PM, et al. Does influenza vaccination prevent asthma exacerbations in children? J Pediatr 2001; 138:306--10.
  120. Bueving HJ, Bernsen RM, De Jongste JC, et al. Influenza vaccination in children with asthma, randomized double-blind placebo-controlled trial. Am J Respir Crit Care Med 2004;169:488--93.
  121. Clements DA, Langdon L, Bland C, Walter E. Influenza A vaccine decreases the incidence of otitis media in 6- to 30-month-old children in day care. Arch Pediatr Adolesc Med 1995;149:1113--7.
  122. Heikkinen T, Ruuskanen O, Waris M, et al. Influenza vaccination in the prevention of acute otitis media in children. Am J Dis Child 1991;145:445--8.
  123. Hoberman A, Greenberg DP, Paradise JL, et al. Effectiveness of inactivated influenza vaccine in preventing acute otitis media in young children: a randomized controlled trial. JAMA 2003;290:1608--16.
  124. Shuler CM, Iwamoto M, Bridges CB. Vaccine effectiveness against medically attended, laboratory-confirmed influenza among children aged 6 to 59 months, 2003--2004. Pediatr 2007;119:587--95.
  125. Gross PA, Weksler ME, Quinnan GV Jr, et al. Immunization of elderly people with two doses of influenza vaccine. J Clin Microbiol 1987;25:1763--5.
  126. Feery BJ, Cheyne IM, Hampson AW, Atkinson MI. Antibody response to one and two doses of influenza virus subunit vaccine. Med J Aust 1976;1:186, 188--9.
  127. Levine M, Beattie BL, McLean DM. Comparison of one- and two-dose regimens of influenza vaccine for elderly men. CMAJ 1987;137:722--6.
  128. Wilde JA, McMillan JA, Serwint J, et al. Effectiveness of influenza vaccine in health care professionals: a randomized trial. JAMA 1999;281:908--13.
  129. Bridges CB, Thompson WW, Meltzer MI, et al. Effectiveness and cost-benefit of influenza vaccination of healthy working adults: a randomized controlled trial. JAMA 2000;284:1655--63.
  130. Demicheli V, Rivetti D, Deeks JJ, Jefferson TO. Vaccines for preventing influenza in healthy adults. Cochrane Database Syst Rev 2004; 3:CD001269.
  131. Nichol KL, Lind A, Margolis KL, et al. The effectiveness of vaccination against influenza in healthy, working adults. N Engl J Med 1995;333:889--93.
  132. Campbell DS, Rumley MH. Cost-effectiveness of the influenza vaccine in a healthy, working-age population. J Occup Environ Med 1997;39:408--14.
  133. Demicheli V, Jefferson T, Rivetti D, Deeks J. Prevention and early treatment of influenza in healthy adults. Vaccine 2000;18:957--1030.
  134. Smith JW, Pollard R. Vaccination against influenza: a five-year study in the Post Office. J Hyg (Lond) 1979;83:157--70.
  135. Ohmit SE, Victor JC, Rotthoff JR, et al. Prevention of antigenically drifted influenza by inactivated and live attenuated vaccines. N Engl J Med 2006;355:2513--22.
  136. Keitel WA, Cate TR, Couch RB, Huggin LL, Hess KR. Efficacy of repeated annual immunization with inactivated influenza virus vaccines over a five year period. Vaccine 1997;15:1114--1122.
  137. Herrera GA, Iwane MK, Cortese M, et al. Influenza vaccine effectiveness among 50--64-year-old persons during a season of poor antigenic match between vaccine and circulating influenza virus strains: Colorado, United States, 2003--2004. Vaccine 2007;25:154--60.
  138. Blumberg EA, Albano C, Pruett T, et al. The immunogenicity of influenza virus vaccine in solid organ transplant recipients. Clin Infect Dis 1996;22:295--302.
  139. Dorrell L, Hassan I, Marshall S, et al. Clinical and serological responses to an inactivated influenza vaccine in adults with HIV infection, diabetes, obstructive airways disease, elderly adults and healthy volunteers. Int J STD AIDS 1997;8:776--9.
  140. McElhaney JE, Beattie BL, Devine R, et al. Age-related decline in interleukin 2 production in response to influenza vaccine. J Am Geriatr Soc 1990;38:652--8.
  141. Hak E, Buskens E, Nichol KL, et al. Clinical effectiveness of influenza vaccination in persons younger than 65 years with high-risk medical conditions: the PRISMA study. Arch Intern Med 2005; 165:274--80.
  142. Hak E, Buskens E, van Essen GA, et al. Do recommended high-risk adults benefit from a first influenza vaccination? Vaccine 2006; 24:2799--802.
  143. Looijmans-Van den Akke I, Verheij TJ, Buskens E, et al. Clinical effectiveness of first and repeat influenza vaccination in adult and elderly diabetic patients. Diabetes Care 2006;29:1771--6.
  144. Cates CJ, Jefferson TO, Bara AI, Rowe BH. Vaccines for preventing influenza in people with asthma. Cochrane Database Syst Rev 2004;2:CD000364.
  145. Poole PJ, Chacko E, Wood-Baker RWB, Cates CJ. Influenza vaccine for patients with chronic obstructive pulmonary disease [update]. Cochrane Database Syst Rev 2006;1:CD002733.
  146. Chadwick EG, Chang G, Decker MD, et al. Serologic response to standard inactivated influenza vaccine in human immunodeficiency virus-infected children. Pediatr Infect Dis J 1994;13:206--11.
  147. Huang KL, Ruben FL, Rinaldo CR Jr, et al. Antibody responses after influenza and pneumococcal immunization in HIV-infected homosexual men. JAMA 1987;257:2047--50.
  148. Staprans SI, Hamilton BL, Follansbee SE, et al. Activation of virus replication after vaccination of HIV-1--infected individuals. J Exp Med 1995;182:1727--37.
  149. Kroon FP, van Dissel JT, de Jong JC, et al. Antibody response after influenza vaccination in HIV-infected individuals: a consecutive 3--year study. Vaccine 2000;18:3040--9.
  150. Miotti PG, Nelson KE, Dallabetta GA, et al. The influence of HIV infection on antibody responses to a two-dose regimen of influenza vaccine. JAMA 1989;262:779--83.
  151. Sumaya CV, Gibbs RS. Immunization of pregnant women with influenza A/New Jersey/76 virus vaccine: reactogenicity and immunogenicity in mother and infant. J Infect Dis 1979;140:141--6.
  152. Munoz FM, Greisinger AJ, Wehmanen OA, et al. Safety of influenza vaccination during pregnancy. Am J Obstet Gynecol 2005;192:1098--106.
  153. Englund JA, Mbawuike IN, Hammill H, et al. Maternal immunization with influenza or tetanus toxoid vaccine for passive antibody protection in young infants. J Infect Dis 1993;168:647--56.
  154. Puck JM, Gelzen WP, Frank AL, Six HR. Protection of infants from infection with influenza A virus by transplacentally acquired antibody. J Infect Dis 1980;142:844--9.
  155. Reuman PD, Ayoub EM, Small PA. Effect of passive maternal antibody on influenza illness in children: a prospective study of influenza A in mother-infant pairs. Pediatr Infect Dis J 1987;6:398--403.
  156. Black SB, Shinefield HR, France EK, et al. Effectiveness of influenza vaccine during pregnancy in preventing hospitalizations and outpatient visits for respiratory illness in pregnant women and their infants. Am J Perinatol 2004;21:333--9.
  157. France EK, Smith-Ray R, McClure D, et al. Impact of maternal influenza vaccination during pregnancy on the incidence of acute respiratory illness visits among infants. Arch Pediatr Adolesc Med 2006;160:1277--83.
  158. Govaert TM, Thijs CT, Masurel N, et al. The efficacy of influenza vaccination in elderly individuals. A randomized double-blind placebo-controlled trial. JAMA 1994;272:1661--5.
  159. Nichol KL, Wuorenma J, von Sternberg T. Benefits of influenza vaccination for low-, intermediate-, and high-risk senior citizens. Arch Intern Med 1998;158:1769--76.
  160. Mullooly JP, Bennett MD, Hornbrook MC, et al. Influenza vaccination programs for elderly persons: cost-effectiveness in a health maintenance organization. Ann Intern Med 1994;121:947--52.
  161. Patriarca PA, Weber JA, Parker RA, et al. Risk factors for outbreaks of influenza in nursing homes. A case-control study. Am J Epidemiol 1986;124:114--9.
  162. Gross PA, Hermogenes AW, Sacks HS, et al. The efficacy of influenza vaccine in elderly persons. A meta-analysis and review of the literature. Ann Intern Med 1995;123:518--27.
  163. Nordin J, Mullooly J, Poblete S, et al. Influenza vaccine effectiveness in preventing hospitalizations and deaths in persons 65 years or older in Minnesota, New York, and Oregon: data from 3 health plans. J Infect Dis 2001;184:665--70.
  164. Hak E, Nordin J, Wei F, et al. Influence of high-risk medical conditions on the effectiveness of influenza vaccination among elderly members of 3 large managed-care organizations. Clin Infect Dis 2002;35:370--7.
  165. Jefferson T, Rivetti D, Rudin M, et al. Efficacy and effectiveness of influenza vaccines in elderly people: a systematic review. Lancet 2005;366:1165--74.
  166. Patriarca PA, Weber JA, Parker RA, et al. Efficacy of influenza vaccine in nursing homes. Reduction in illness and complications during an influenza A (H3N2) epidemic. JAMA 1985;253:1136--9.
  167. Arden NH, PA Patriarcha, Kendal AP. Experiences in the use and efficacy of inactivated influenza vaccine in nursing homes. In: Kendal AP, Patriarca PA, eds. Options for the control of influenza. New York, NY: Alan R. Liss, Inc.; 1986.
  168. Monto AS, Hornbuckle K, Ohmit SE. Influenza vaccine effectiveness among elderly nursing home residents: a cohort study. Am J Epidemiol 2001;154:155--60.
  169. McIlhaney JE. The unmet need in the elderly: designing new influenza vaccines for older adults. Vaccine 2005;23(Suppl1):S1--25.
  170. Poland GA, Borrud A, Jacobson RM, et al. Determination of deltoid fat pad thickness. Implications for needle length in adult immunization. JAMA 1997;277:1709--11.
  171. CDC. General recommendations on immunization: recommendations of the Advisory Committee on Immunization Practices (ACIP) and the American Academy of Family Physicians (AAFP). MMWR 2006;55(No. RR-15).
  172. Govaert TM, Dinant GJ, Aretz K, et al. Adverse reactions to influenza vaccine in elderly people: randomised double blind placebo controlled trial. BMJ 1993;307:988--90.
  173. Margolis KL, Nichol KL, Poland GA, et al. Frequency of adverse reactions to influenza vaccine in the elderly. A randomized, placebo-controlled trial. JAMA 1990;264:1139--41.
  174. American Lung Association Asthma Clinical Research Centers. The safety of inactivated influenza vaccine in adults and children with asthma. N Engl J Med 2001;345:1529--36.
  175. Hambidge SJ, Glanz JM, France EK. Safety of inactivated influenza vaccine in children 6 to 23 months old. JAMA 2006;296:1990--7.
  176. Scheifele DW, Bjornson G, Johnston J. Evaluation of adverse events after influenza vaccination in hospital personnel. CMAJ 1990; 142:127--30.
  177. Barry DW, Mayner RE, Hochstein HD, et al. Comparative trial of influenza vaccines. II. Adverse reactions in children and adults. Am J Epidemiol 1976;104:47--59.
  178. Nichol KL, Margolis KL, Lind A, et al. Side effects associated with influenza vaccination in healthy working adults. A randomized, placebo-controlled trial. Arch Intern Med 1996;156:1546--50.
  179. France EK, Jackson L, Vaccine Safety Datalink Team. Safety of the trivalent inactivated influenza vaccine among children: a population-based study. Arch Pediatr Adolesc Med 2004;158:1031--6.
  180. Groothuis JR, Levin MJ, Rabalais GP, et al. Immunization of high-risk infants younger than 18 months of age with split-product influenza vaccine. Pediatr 1991;87:823--8.
  181. McMahon AW, Iskander J, Haber P, et al. Adverse events after inactivated influenza vaccination among children less than 2 years of age: analysis of reports from the vaccine adverse event reporting system, 1990--2003. Pediatrics 2005;115:453--60.
  182. France EK, Glanz JM, Xu S, et al. Safety of the trivalent inactivated influenza vaccine among children: a population-based study. Arch Pediatr Adolesc Med 2004;158:1031--6.
  183. Bierman CW, Shapiro GG, Pierson WE, et al. Safety of influenza vaccination in allergic children. J Infect Dis 1977;136(Suppl):S652--5.
  184. Bohlke K, Davis RL, Marcy SM, et al. Risk of anaphylaxis after vaccination of children and adolescents. Pediatrics 2003;112:815--20.
  185. James JM, Zeiger RS, Lester MR, et al. Safe administration of influenza vaccine to patients with egg allergy. J Pediatr 1998;133:624--8.
  186. Murphy KR, Strunk RC. Safe administration of influenza vaccine in asthmatic children hypersensitive to egg proteins. J Pediatr 1985; 106:931--3.
  187. Zeiger RS. Current issues with influenza vaccination in egg allergy. J Allergy Clin Immunol 2002;110:834--40.
  188. Aberer W. Vaccination despite thimerosal sensitivity. Contact Dermatitis 1991;24:6--10.
  189. Kirkland LR. Ocular sensitivity to thimerosal: a problem with hepatitis B vaccine? South Med J 1990;83:497--9.
  190. Ho DD. HIV-1 viraemia and influenza. Lancet 1992;339:1549.
  191. O'Brien WA, Grovit-Ferbas K, Namazi A, et al. Human immunodeficiency virus-type 1 replication can be increased in peripheral blood of seropositive patients after influenza vaccination. Blood 1995;86:1082--9.
  192. Glesby MJ, Hoover DR, Farzadegan H, et al. The effect of influenza vaccination on human immunodeficiency virus type 1 load: a randomized, double-blind, placebo-controlled study. J Infect Dis 1996;174:1332--6.
  193. Fowke KR, D'Amico R, Chernoff DN, et al. Immunologic and virologic evaluation after influenza vaccination of HIV-1--infected patients. AIDS 1997;11:1013--21.
  194. Fuller JD, Craven DE, Steger KA, et al. Influenza vaccination of human immunodeficiency virus (HIV)-infected adults: impact on plasma levels of HIV type 1 RNA and determinants of antibody response. Clin Infect Dis 1999;28:541--7.
  195. Amendola A, Boschini A, Colzani D, et al. Influenza vaccination of HIV-1--positive and HIV-1--negative former intravenous drug users. J Med Virol 2001;65:644--8.
  196. Sullivan PS, Hanson DL, Dworkin MS, et al. Effect of influenza vaccination on disease progression among HIV-infected persons. AIDS 2000;14:2781--5.
  197. Gunthard HF, Wong JK, Spina CA, et al. Effect of influenza vaccination on viral replication and immune response in persons infected with human immunodeficiency virus receiving potent antiretroviral therapy. J Infect Dis 2000;181:522--31.
  198. Ropper AH. The Guillain-Barre syndrome. N Engl J Med 1992; 326:1130--6.
  199. Jacobs BC, Rothbarth PH, van der Meche FG, et al. The spectrum of antecedent infections in Guillain-Barre syndrome: a case-control study. Neurology 1998;51:1110--5.
  200. Guarino M, Casmiro M, D'Alessandro R. Campylobacter jejuni infection and Guillain-Barre syndrome: a case-control study. Emilia-Romagna Study Group on Clinical and Epidemiological Problems in Neurology. Neuroepidemiology 1998;17:296--302.
  201. Sheikh KA, Nachamkin I, Ho TW, et al. Campylobacter jejuni lipopolysaccharides in Guillain-Barre syndrome: molecular mimicry and host susceptibility. Neurology 1998;51:371--8.
  202. Lasky T, Terracciano GJ, Magder L, et al. The Guillain-Barre syndrome and the 1992--1993 and 1993--1994 influenza vaccines. N Engl J Med 1998;339:1797--802.
  203. Haber P, DeStefano F, Angulo FJ, et al. Guillain-Barre syndrome following influenza vaccination. JAMA 2004;292:2478--81.
  204. Schonberger LB, Bregman DJ, Sullivan-Bolyai JZ, et al. Guillain-Barre syndrome following vaccination in the National Influenza Immunization Program, United States, 1976--1977. Am J Epidemiol 1979;110:105--23.
  205. Hurwitz ES, Schonberger LB, Nelson DB, et al. Guillain-Barre syndrome and the 1978--1979 influenza vaccine. N Engl J Med 1981;304:1557--61.
  206. Kaplan JE, Katona P, Hurwitz ES, et al. Guillain-Barre syndrome in the United States, 1979--1980 and 1980--1981. Lack of an association with influenza vaccination. JAMA 1982;248:698--700.
  207. Chen R, Kent J, Rhodes P, et al. Investigations of a possible association between influenza vaccination and Guillain-Barre syndrome in the United States, 1990--1991 [Abstract 040]. Post Marketing Surveillance 1992;6:5--6.
  208. Juurlink DN, Stukel TA, Kwong J. Guillain-Barre syndrome after influenza vaccination in adults: a population-based study. Arch Intern Med 2006;166:2217--21.
  209. Flewett TH, Hoult JG. Influenzal encephalopathy and postinfluenzal encephalitis. Lancet 1958;2:11--5.
  210. Horner FA. Neurologic disorders after Asian influenza. N Engl J Med 1958;258:983--5.
  211. CDC. Recommendations regarding the use of vaccines that contain thimerosal as a preservative. MMWR 1999;48:996--8.
  212. CDC. Summary of the joint statement on thimerosal in vaccines. MMWR 2000;49:622--31.
  213. Verstraeten T, Davis RL, DeStefano F, et al. Safety of thimerosal-containing vaccines: a two-phased study of computerized health maintenance organization databases. Pediatrics 2003;112:1039--104.
  214. McCormick M, Bayer R, Berg A, et al. Report of the Institute of Medicine. Immunization safety review: vaccines and autism. Washington, DC: National Academy Press; 2004.
  215. Pichichero ME, Cernichiari E, Lopreiato J, et al. Mercury concentrations and metabolism in infants receiving vaccines containing thiomersal: a descriptive study. Lancet 2002;360:1737--41.
  216. Stratton K, Gable A, McCormick MC, eds. Report of the Institute of Medicine. Immunization safety review: thimerosal-containing vaccines and neurodevelopmental disorders. Washington, DC: National Academy Press; 2001.
  217. Gostin LO. Medical countermeasures for pandemic influenza: ethics and the law. JAMA 2006;295:554--6.
  218. FluMist [package insert]. Gaithersburg, MD: Medimmune Vaccines, Inc; 2007.
  219. Vesikari T, Karvonen T, Edelman K, et al. A randomized, double-blind study of the safety, transmissibility and phenotypic and genotypic stability of cold-adapted influenza virus vaccine. Pediatr Infect Dis J 2006;25:590--5.
  220. Talbot TR, Crocker DD, Peters J. Duration of mucosal shedding after trivalent intranasal live attenuated influenza vaccination in adults. Infect Control Hosp epidemiol 2005;26:494--500.
  221. Ali T, Scott N, Kallas W, et al. Detection of influenza antigen with rapid antibody-based tests after intranasal influenza vaccination (FluMist). Clin Infect Dis 2004;38:760--2.
  222. King JC Jr, Treanor J, Fast PE, et al. Comparison of the safety, vaccine virus shedding, and immunogenicity of influenza virus vaccine, trivalent, types A and B, live cold-adapted, administered to human immunodeficiency virus (HIV)-infected and non-HIV-infected adults. J Infect Dis 2000;181:725--8.
  223. King JC Jr, Fast PE, Zangwill KM, et al. Safety, vaccine virus shedding and immunogenicity of trivalent, cold-adapted, live attenuated influenza vaccine administered to human immunodeficiency virus-infected and noninfected children. Pediatr Infect Dis J 2001;20:1124--31.
  224. Cha TA, Kao K, Zhao J, et al. Genotypic stability of cold-adapted influenza virus vaccine in an efficacy clinical trial. J Clin Microbiol 2000;38:839--45.
  225. Buonaguiro DA, O'Neill RE, Shutyak L, et al. Genetic and phenotypic stability of cold-adapted influenza viruses in a trivalent vaccine administered to children in a day care setting. Virology 2006;347: 296--306.
  226. King JC Jr, Lagos R, Bernstein DI, et al. Safety and immunogenicity of low and high doses of trivalent live cold-adapted influenza vaccine administered intranasally as drops or spray to healthy children. J Infect Dis 1998;177:1394--7.
  227. Belshe RB, Gruber WC, Mendelman PM, et al. Correlates of immune protection induced by live, attenuated, cold-adapted, trivalent, intranasal influenza virus vaccine. J Infect Dis 2000;181:1133--7.
  228. Boyce TG, Gruber WC, Coleman-Dockery SD, et al. Mucosal immune response to trivalent live attenuated intranasal influenza vaccine in children. Vaccine 1999;18:82--8.
  229. Zangwill KM, Droge J, Mendelman P, et al. Prospective, randomized, placebo-controlled evaluation of the safety and immunogenicity of three lots of intranasal trivalent influenza vaccine among young children. Pediatr Infect Dis J 2001;20:740--6.
  230. Bernstein DI, Yan L, Treanor J, et al. Effect of yearly vaccinations with live, attenuated, cold-adapted, trivalent, intranasal influenza vaccines on antibody responses in children. Pediatr Infect Dis J 2003; 22:28--34.
  231. Nolan T, Lee MS, Cordova JM, et al. Safety and immunogenicity of a live-attenuated influenza vaccine blended and filled at two manufacturing facilities. Vaccine 2003;21:1224--31.
  232. Lee MS, Mahmood K, Adhikary L, et al. Measuring antibody responses to a live attenuated influenza virus in children Pediatr Infect Dis J 2004;23:852--6.
  233. Belshe RB, Mendelman PM, Treanor J, et al. The efficacy of live attenuated, cold-adapted, trivalent, intranasal influenzavirus vaccine in children. N Engl J Med 1998;338:1405--12.
  234. Belshe RB, Gruber WC, Mendelman PM, et al. Efficacy of vaccination with live attenuated, cold-adapted, trivalent, intranasal influenza virus vaccine against a variant (A/Sydney) not contained in the vaccine. J Pediatr 2000;136:168--75.
  235. Belshe RB, Gruber WC. Prevention of otitis media in children with live attenuated influenza vaccine given intranasally. Pediatr Infect Dis J 2000;19 (5Suppl):S66--71.
  236. Vesikari T, Fleming DM, Aristequi JF, et al. Safety, efficacy, and effectiveness of cold-adapted influenza vaccine-trivalent against community-acquired, culture-confirmed influenza in young children attending day care. Pediatrics 2006;118:2298--312.
  237. Gaglani MJ, Piedra PA, Herschler GB, et al. Direct and total effectiveness of the intranasal, live-attenuated, trivalent cold adapted influenza virus vaccine against the 2000--2001 influenza A(H1N1) and B epidemic in healthy children. Arch Pediatr Adolesc Med 2004;158:65--73.
  238. Nichol KL, Mendelman PM, Mallon KP, et al. Effectiveness of live, attenuated intranasal influenza virus vaccine in healthy, working adults: a randomized controlled trial. JAMA 1999;282:137--44.
  239. Redding G, Walker RE, Hessel C, et al. Safety and tolerability of cold-adapted influenza virus vaccine in children and adolescents with asthma. Pediatr Infect Dis J 2002;21:44--8.
  240. Piedra PA, Yan L, Kotloff K, et al. Safety of the trivalent, cold-adapted influenza vaccine in preschool-aged children. Pediatrics 2002; 110:662--72.
  241. Bergen R, Black S, Shinefield H, et al. Safety of cold-adapted live attenuated influenza vaccine in a large cohort of children and adolescents. Pediatr Infect Dis J 2004;23:138--44.
  242. Belshe RB, Edwards KM, Vesikari T, et al. Live attenuated versus inactivated influenza vaccine in infants and young children. N Engl J Med 2007;356:729--31.
  243. Piedra PA, Gaglani MJ, Riggs M, et al. Live attenuated influenza vaccine, trivalent, is safe in healthy children 18 months to 4 years, 5 to 9 years, and 10 to 18 years of age in a community-based, nonrandomized, open-label trial. Pediatrics 2005;11:397--407.
  244. Belshe RB, Nichol KL, Black SB, et al. Safety, efficacy, and effectiveness of live, attenuated, cold-adapted influenza vaccine in an indicated population aged 5--49 years. Clin Infect Dis 2004;39:920--7.
  245. Ashkenazi S, Vertruyen A, Aristegui J, et al. Superior relative efficacy of live attenuated influenza vaccine compared with inactivated influenza vaccine in young children with recurrent respiratory tract infections. Pediatr Infect Dis J 2006;25:870--9.
  246. Fleming DM, Crovari P, Wahn U, et al. Comparison of the efficacy and safety of live attenuated cold-adapted influenza vaccine, trivalent, with trivalent inactivated influenza virus vaccine in children and adolescents with asthma. Pediatr Infect Dis J 2006;25:860--9.
  247. Jackson LA, Holmes SJ, Mendelman PM, et al. Safety of a trivalent live attenuated intranasal influenza vaccine, FluMist, administered in addition to parenteral trivalent inactivated influenza vaccine to seniors with chronic medical conditions. Vaccine 1999;17:1905--9.
  248. Izurieta HS, Haber P, Wise RP, et al. Adverse events reported following live, cold-adapted, intranasal influenza vaccine. JAMA 2005; 294:2720--5.
  249. Treanor JJ, Kotloff K, Betts RF, et al. Evaluation of trivalent, live, cold-adapted (CAIV-T) and inactivated (TIV) influenza vaccines in prevention of virus infection and illness following challenge of adults with wild-type influenza A (H1N1), A (H3N2), and B viruses. Vaccine 1999;18:899--906.
  250. Wilde JA, McMillan JA, Serwint J, et al. Effectiveness of influenza in health care professionals: a randomized trial. JAMA1999;281:908--13.
  251. Elder AG, O'Donnell B, McCruden EA, et al. Incidence and recall of influenza in a cohort of Glasgow health-care workers during the 1993--4 epidemic: results of serum testing and questionnaire. BMJ 1996;313:1241--2.
  252. Lester RT, McGeer A, Tomlinson G, Detsky AS. Use of, effectiveness of, and attitudes regarding influenza vaccine among house staff. Infect Control Hosp Epidemiol 2003;24:799--800.
  253. Cunney RJ, Bialachowski A, Thornley D, et al. An outbreak of influenza A in a neonatal intensive care unit. Infect Control Hosp Epidemiol 2000;21:449--54.
  254. Salgado CD, Gianetta ET, Hayden FG, Farr BM. Preventing nosocomial influenza by improving the vaccine acceptance rate of clinicians. Infect Control Hosp Epidemiol 2004;25:923--8.
  255. Sato M, Saito R, Tanabe N, et al. Antibody response to influenza vaccination in nursing home residents and health-care workers during four successive seasons in Niigata, Japan. Infect Control Hosp Epidemiol 2005;26:859--66.
  256. Potter J, Stott DJ, Roberts MA, et al. Influenza vaccination of health care workers in long-term-care hospitals reduces the mortality of elderly patients. J Infect Dis 1997;175:1--6.
  257. Carman WF, Elder AG, Wallace LA, et al. Effects of influenza vaccination of health-care personnel on mortality of elderly people in long-term care: a randomised controlled trial. Lancet 2000;355:93--7.
  258. Hayward AC, Harling R, Wetten S, et al. Effectiveness of an influenza vaccine programme for care home staff to prevent death, morbidity, and health service use among residents: cluster randomised controlled trial. BMJ 2006;333:1241.
  259. Thomas RE, Jefferson TO, Demicheli V, Rivetti D. Influenza vaccination for health-care workers who work with elderly people in institutions: a systematic review. Lancet Infect Dis 2006;6:273--9.
  260. Hurwitz ES, Haber M, Chang A, et al. Effectiveness of influenza vaccination of day care children in reducing influenza-related morbidity among household contacts. JAMA 2000;284:1677--82.
  261. Monto AS, Davenport FM, Napier JA, Francis T Jr. Modification of an outbreak of influenza in Tecumseh, Michigan by vaccination of schoolchildren. J Infect Dis 1970;122:16--25.
  262. Ghendon YZ, Kaira AN, Elshina GA. The effect of mass influenza immunization in children on the morbidity of the unvaccinated elderly. Epidemiol Infect 2006;134:71--8.
  263. Esposito S, Marchisio P, Cavagna R, et al. Effectiveness of influenza vaccination of children with recurrent respiratory tract infections in reducing respiratory-related morbidity within households. Vaccine 2003;21:3162--8.
  264. Piedra PA, Gaglani MJ, Kozinetz CA, et al. Herd immunity in adults against influenza-related illnesses with use of the trivalent-live attenuated influenza vaccine (CAIV-T) in children. Vaccine 2005;23:1540--8.
  265. King JC Jr, Stoddard JJ, Gaglani MJ, et al. Effectiveness of school-based influenza vaccination. N Engl J Med 2006;355:2586--7.
  266. Riddiough MA, Sisk JE, Bell JC. Influenza vaccination. JAMA 1983; 249:3189--95.
  267. Mixeu MA, Vespa GN, Forleo-Neto E, et al. Impact of influenza vaccination on civilian aircrew illness and absenteeism. Aviat Space Environ Med 2002;73:876--80.
  268. Nichol KL, Mallon KP, Mendelman PM. Cost benefit of influenza vaccination in healthy, working adults: an economic analysis based on the results of a clinical trial of trivalent live attenuated influenza virus vaccine. Vaccine 2003;21:2207--17.
  269. Nichol KL, Mendelman P. Influence of clinical case definitions with differing levels of sensitivity and specificity on estimates of the relative and absolute health benefits of influenza vaccination among healthy working adults and implications for economic analyses. Virus Res 2004;103:3--8.
  270. Nichol KL. Cost-benefit analysis of a strategy to vaccinate healthy working adults against influenza. Arch Intern Med 2001;161:749--59.
  271. Cohen GM, Nettleman MD. Economic impact of influenza vaccination in preschool children. Pediatrics 2000;106:973--6.
  272. White T, Lavoie S, Nettleman MD. Potential cost savings attributable to influenza vaccination of school-aged children. Pediatrics 1999; 103:e73.
  273. Dayan GH, Nguyen VH, Debbag R, et al. Cost-effectiveness of influenza vaccination in high-risk children in Argentina. Vaccine 2001;19:4204--13.
  274. Luce BR, Zangwill KM, Palmer CS, et al. Cost-effectiveness analysis of an intranasal influenza vaccine for the prevention of influenza in healthy children. Pediatrics 2001;108:E24.
  275. Maciosek MV, Solberg LI, Coffield AB, et al. Influenza vaccination health impact and cost-effectiveness among adults aged 50 to 64 and 65 and older. Am J Prev Med 2006;31:72--9.
  276. Keren R, Zaoutis TE, Saddlemire S, et al. Direct medical costs of influenza-related hospitalizations in children. Pediatr 2006;118:1321--7.
  277. Meltzer MI, Neuzil KM, Griffin MR, Fukuda K. An economic analysis of annual influenza vaccination of children. Vaccine. 2005;23:1004--14.
  278. Prosser LA, Bridges CB, Uyeki TM, et al. Health benefits, risks, and cost-effectiveness of influenza vaccination of children. Emerg Infect Dis 2006;12:1548--58.
  279. US Department of Health and Human Services. Healthy people 2010 2nd ed. With understanding and improving health and objectives for improving health (2 vols.). Washington, DC: US Department of Health and Human Services; 2000.
  280. US Department of Health and Human Services. Healthy people 2000: national health promotion and disease prevention objectives---full report, with commentary. Washington, DC: US Department of Health and Human Services, Public Health Service; 1991.
  281. CDC. Improving influenza, pneumococcal polysaccharide, and hepatitis B vaccination coverage among adults aged <65 years at high risk: a report on recommendations of the Task Force on Community Preventive Services. MMWR 2005;54(No. RR-5).
  282. Ndiaye SM, Hopkins DP, Shefer AM, et al. Interventions to improve influenza, pneumococcal polysaccharide, and hepatitis B vaccination coverage among high-risk adults: a systematic review. Am J Prev Med 2005;28(5 Suppl):248--79.
  283. CDC. Early release of selected estimates based on data from the January--June 2006 National Health Interview Survey. Hyattsville, MD: US Department of Health and Human Services, CDC, National Center for Health Statistics; 2006. Available at http://www.cdc.gov/nchs/data/nhis/earlyrelease/200612_04.pdf.
  284. CDC. Updated interim influenza vaccination recommendations---2004--05 influenza season. MMWR 2004;53:1183--4.
  285. CDC. Influenza and pneumococcal vaccination coverage levels among persons aged >65 years---United States, 1973--1993. MMWR 1995; 44:506--7, 513--5.
  286. CDC. National Health Interview Survey---2002. Hyattsville, MD: US Department of Health and Human Services, CDC, National Center for Health Statistics; 2002. Available at http://www.cdc.gov/nchs/about/major/nhis/quest_data_related_1997_forward.htm.
  287. CDC. Prevention and control of influenza: recommendations of the Advisory Committee on Immunization Practices (ACIP). MMWR 2006;55(No. RR-10].
  288. CDC. Implementation of the Medicare influenza vaccination benefit---United States, 1993. MMWR 1994;43:771--3.
  289. Singleton JA, Greby SM, Wooten KG, et al. Influenza, pneumococcal, and tetanus toxoid vaccination of adults---United States, 1993--1997. In: Surveillance Summaries, September 22, 2000. MMWR 2000; 49(No. SS-9):39--62.
  290. Bratzler DW, Houck PM, Jiang H, et al. Failure to vaccinate Medicare inpatients: a missed opportunity. Arch Intern Med 2002;162: 2349--56.
  291. Varani JR, Irigoyen M, Chen S, Chimkin F. Influenza vaccine coverage and missed opportunities among inner-city children aged 6 to 23 months: 2000--2005. Pediatr 2007;119:580--6.
  292. Fedson DS, Houck P, Bratzler D. Hospital-based influenza and pneumococcal vaccination: Sutton's Law applied to prevention. Infect Control Hosp Epidemiol 2000;21:692--9.
  293. Brewer NT, Hallman WK. Subjective and objective risk as predictors of influenza vaccination during the vaccine shortage of 2004--2005. Clin Infect Dis 2006;43:1379--86.
  294. CDC. Racial/ethnic disparities in influenza and pneumococcal vaccination levels among persons aged >65 years---United States, 1989--2001. MMWR 2003;52:958--62.
  295. Herbert PL, Frick KD, Kane RL, McBean AM. The causes of racial and ethnic differences in influenza vaccination rates among elderly Medicare beneficiaries. Health Serv Res 2005;40:517--37.
  296. Winston CA, Wortley PM, Lees KA. Factors associated with vaccination of Medicare beneficiaries in five US communities: Results from the Racial and Ethnic Adult Disparities in Immunization Initiative survey, 2003. J Am Geriatr Soc 2006;54:303--10.
  297. Fiscella K, Dresler R, Meldrum S, Holt K. Impact of influenza vaccination disparities on elderly mortality in the United States. Prevent Med. In press 2007.
  298. CDC. Influenza vaccination coverage among children with asthma---United States, 2004--05 influenza season. MMWR 2007;56:193--6.
  299. Marshall BC, Henshaw C, Evans DA, et al. Influenza vaccination coverage level at a cystic fibrosis center. Pediatrics 2002;109:E80--0.
  300. CDC. Childhood influenza vaccination coverage---United States, 2004--05 influenza season. MMWR 2006;55:1062--5.
  301. Jackson LA, Neuzil KM, Baggs J, et al. Compliance with the recommendations for 2 doses of trivalent inactivated influenza vaccine in children less than 9 years of age receiving influenza vaccine for the first time: a Vaccine Safety Datalink study. Pediatr 2006;118:2032--7.
  302. CDC. Rapid assessment of influenza vaccination coverage among HMO members---Northern California influenza seasons, 2001--02 through 2004--05. MMWR 2005;54:676--8.
  303. CDC. Estimated influenza vaccination coverage among adults and children---United States, September 1, 2004--January 31, 2005. MMWR 2005;54:304--7.
  304. Nowalk MP, Zimmerman RK, Lin CJ, et al. Parental perspectives on influenza immunization of children aged 6 to 23 months. Am J Prev Med 2005;29:210--4.
  305. Gnanasekaran SK, Finkelstein JA, Hohman K, et al. Parental perspectives on influenza vaccination among children with asthma. Public Health Rep 2006;121:181--8.
  306. Gaglani M, Riggs M, Kamenicky C, et al. A computerized reminder strategy is effective for annual influenza immunization of children with asthma or reactive airway disease. Pediatr Infect Dis J 2001; 20:1155--60.
  307. National Foundation for Infectious Diseases. Call to action: influenza immunization among health-care workers, 2003. Bethesda, MD: National Foundation for Infectious Diseases; 2003. Available at http://www.nfid.org/publications/calltoaction.pdf.
  308. Poland GA, Tosh P, Jacobson RM. Requiring influenza vaccination for health care workers: seven truths we must accept. Vaccine 2005; 23:2251--5.
  309. CDC. Influenza vaccination of health-care personnel: recommendations of the Healthcare Infection Control Practices Advisory Committee (HICPAC) and the Advisory Committee on Immunization Practices (ACIP). MMWR 2006;55(No.RR-2).
  310. Walker FJ, Singleton JA, Lu P, et al. Influenza vaccination of health-care workers in the United States, 1989--2002. Infect Control Hosp Epidemiol 2006;27:257--65.
  311. Lu P, Singleton J. Influenza vaccination of pregnant women: Behavioral Risk Factor Surveillance System (BRFSS), 1997--2001. Presented at the Annual Behavioral Risk Factor Surveillance System Conference, St. Louis, Missouri; February 10--13, 2003.
  312. Yeager DP, Toy EC, Baker B III. Influenza vaccination in pregnancy. Am J Perinatol 1999;16:283--6.
  313. Gonik B, Jones T, Contreras D, et al. The obstetrician-gynecologist's role in vaccine-preventable diseases and immunization. Obstet Gynecol 2000;96:81--4.
  314. Zimmerman RK, Raymund M, Janosky JE, et al. Sensitivity and specificity of patient self-report of influenza and pneumococcal polysaccharide vaccinations among elderly outpatients in diverse patient care strata. Vaccine 2003;21:1486--91.
  315. American Academy of Pediatrics: Committee on Infectious Diseases. Prevention of influenza: recommendations for influenza immunization of children, 2006--2007. Pediatrics 2007;119:846--51.
  316. O'Mara D, Fukuda K, Singleton JA. Influenza vaccine: ensuring timely and adequate supply. Infect Med 2003;20:548--54.
  317. CDC. Assessing adult vaccination status at age 50 years. MMWR 1995;44:561--3.
  318. Fedson DS. Adult immunization. Summary of the National Vaccine Advisory Committee Report. JAMA 1994;272:1133--7.
  319. Talbot TR, Bradley SF, Cosgrove SE, et al. SHEA Position Paper: Influenza vaccination of health-care workers and vaccine allocation for health care workers during vaccine shortages. Infection Control Hosp Epidemiology 2005;26:882--90.
  320. CDC. Interventions to increase influenza vaccination of health-care personnel---California and Minnesota. MMWR 2005;54:196--9.
  321. Joint Commission on the Accreditation of Health Care Organizations. Joint Commission establishes infection control standard to address influenza vaccines for staff. Terrace, IL: Joint Commission on the Accreditation of Health Care Organizations; 2006. Available at http://www.jointcommission.org/newsroom/newsreleases/nr_06_13_06.htm.
  322. Infectious Diseases Society of America. Pandemic and seasonal influenza: principles for U.S. action. Arlington, VA: Infectious Diseases Society of America; 2007. Available at http://www.idsociety.org/Content/NavigationMenu/News_Room1/Pandemic_and_Seasonal_Influenza/IDSA_flufinalAPPROVED1.24.07.pdf.
  323. Stewart A, Cox M, Rosenbaum S. The epidemiology of U.S. immunization law: immunization requirements for staff and residents of long-term care facilities under state laws/regulations. Washington, DC: George Washington University; 2005. Available at http://www.gwumc.edu/sphhs/healthpolicy/immunization/EUSIL-LTC-report.pdf.
  324. Lindley MC, Horlick GA, Shefer AM, et al. Assessing state immunization requirements for healthcare workers and patients. Am J Prev Med 2007;32:459-65.
  325. CDC. Guidelines for environmental infection control in health-care facilities. Recommendations of CDC and the Healthcare Infection Control Practices Advisory Committee (HICPAC). MMWR 2003:52 (No RR-10).
  326. Heinonen OP, Shapiro S, Monson RR, et al. Immunization during pregnancy against poliomyelitis and influenza in relation to childhood malignancy. Int J Epidemiol 1973;2:229--35
  327. Pool V, Iskander J. Safety of influenza vaccination during pregnancy. Am J Obstet Gynecol 2006;194:1200.
  328. Deinard AS, Ogburn P Jr. A/NJ/8/76 influenza vaccination program: effects on maternal health and pregnancy outcome. Am J Obstet Gynecol 1981;140:240--5.
  329. CDC. Recommended adult immunization schedule---United States, October 2006--September 2007. MMWR 2006;SS:Q1--4.
  330. Miller JM, Tam TW, Maloney S, et al. Cruise ships: high-risk passengers and the global spread of new influenza viruses. Clin Infect Dis 2000;31:433--8.
  331. Uyeki TM, Zane SB, Bodnar UR, et al. Large summertime influenza A outbreak among tourists in Alaska and the Yukon Territory. Clin Infect Dis 2003;36:1095--102.
  332. Mutsch M, Tavernini M, Marx A, et al. Influenza virus infection in travelers to tropical and subtropical countries. Clin Infect Dis 2005;40:1282--7.
  333. Nichol KL, D'Heilly S, Ehlinger E. Colds and influenza-like illness in university students: impact on health, academic and work performance, and health care use. Clin Infect Dis 2005;40:1263--70.
  334. Awofeso N, Fennell M, Waliuzzaman Z, et al. Influenza outbreak in a correctional facility. Aust N Z J Public Health 2001;25:443--6.
  335. CDC. Vaccine-preventable diseases: improving vaccination coverage in children, adolescents, and adults: a report on recommendations from the Task Force on Community Preventive Services. MMWR 1999;48(No. RR-8).
  336. CDC. Use of standing orders programs to increase adult vaccination rates. MMWR 2000;49(No. RR-1):15--26.
  337. Gross PA, Russo C, Dran S, et al. Time to earliest peak serum antibody response to influenza vaccine in the elderly. Clin Diagn Lab Immunol 1997;4:491--2.
  338. Brokstad KA, Cox RJ, Olofsson J, et al. Parenteral influenza vaccination induces a rapid systemic and local immune response. J Infect Dis 1995;171:198--203.
  339. Lawson F, Baker V, Au D, et al. Standing orders for influenza vaccination increased vaccination rates in inpatient settings compared with community rates. J Gerontol A Biol Sci Med Sci 2000;55:M522--6.
  340. Centers for Medicare and Medicaid Services. Medicare and Medicaid Programs. Condition of participation: immunization standard for long term care facilities. Final rule. Federal Register 2005:70:194; 58834--52.
  341. Centers for Medicare and Medicaid Services. Medicare and Medicaid programs; conditions of participation: immunization standards for hospitals, long-term care facilities, and home health agencies. Final rule with comment period. Federal Register 2002;67:61808--14.
  342. Centers for Medicare and Medicaid Services. 2006--2007 Influenza (flu) season resources for health care professionals. Available at http://www.cms.hhs.gov/MLNMattersArticles/downloads/SE0667.pdf.
  343. Centers for Medicare and Medicaid Services. Emergency update to the 2007 Medicare Physician Fee Schedule Database (MPFSDB). Available at http://www.cms.hhs.gov/MLNMattersArticles/downloads/MM5459.pdf.
  344. Stefanacci RG. Creating artificial barriers to vaccination. J Am Med Dir Assoc 2005;6:357--8.
  345. Goodwin K, Viboud C, Simonsen L. Antibody response to influenza vaccination in the elderly: a quantitative review. Vaccine 2006 24: 1159--69.
  346. Simonsen L, Reichert TA, Viboud C, et al. Impact of influenza vaccination on seasonal mortality in the US elderly population. Arch Intern Med 2005;165:265--72.
  347. Jackson LA, Nelson JC, Benson P, et al. Functional status is a confounder of the association of influenza vaccine and risk of all cause mortality in seniors. Int J Epidemiol, 2006;35:345--52.
  348. Nichol KL, Nordin J, Mullooly J. Influence of clinical outcome and outcome period definitions on estimates of absolute clinical and economic benefits of influenza vaccination in community dwelling elderly persons. Vaccine 2006;24:1562--8.
  349. Weycker D, Edelsberg J, Halloran ME, et al. Population-wide benefits of routine vaccination of children against influenza. Vaccine 2005;23:1284--93.
  350. Longini IM, Halloran ME. Strategy for distribution of influenza vaccine to high-risk groups and children. Am J Epidemiol 2005;161:303--6.
  351. Jordan R, Connock M, Albon E, et al. Universal vaccination of children against influenza: are there indirect benefits to the community? A systematic review of the evidence. Vaccine 2006;24:1047--62.
  352. Schwartz B, Hinman A, Abramson J, et al. Universal influenza vaccination in the United States: are we ready? Report of a meeting. J Infect Dis 2006;194(Suppl 2):S147--54.
  353. Abramson JS, Neuzil KM, Tamblyn SE. Annual universal influenza vaccination: ready or not? Clin Infect Dis 2006;42:132--5.
  354. Glezen WP. Herd protection against influenza. J Clin Virol 2006;37:237--43.
  355. Helms CM, Guerra FA, Klein JO, et al. Strengthening the nation's influenza vaccination system: A National Vaccine Advisory Committee assessment. Am J Prev Med 2005;29:221--226.
  356. Kandun IN, Wibisono H, Sedyaningsih ER, et al. Three Indonesian clusters of H5N1 virus infection in 2005. N Engl J Med 2006;355: 2186--94.
  357. Oner AF, Bay A, Arslan S, et al. Avian influenza A (H5N1) infection in eastern Turkey in 2006. N Engl J Med 2006;355:2174--7.
  358. Areechokchai D, Jiraphongsa C, Laosiritaworn Y, Hanshaoworakul W, Reilly MO. Investigation of avian influenza (H5N1) outbreak in humans---Thailand, 2004. MMWR 2006;55(Suppl):S3--6.
  359. Dinh PN, Long HT, Tien NTK, et al. Risk factors for human infection with avian influenza A H5N1, Vietnam, 2004. Emerg Infect Dis 2006;12:1841--7.
  360. Gilsdorf A, Boxall N, Gasimov V, et al. Ganter B. Two clusters of human infection with influenza A/H5N1 virus in the Republic of Azerbaijan, February--March 2006. Euro Surveill 2006;11:122--6.
  361. World Health Organization. Update: WHO-confirmed human cases of avian influenza A(H5N1) infection, 25 November 2003--24 November 2006. Wkly Epidemiol Rec 2007;82:41--8.
  362. Monto AS. The threat of an avian influenza pandemic. N Engl J Med 2005;352:323--5.
  363. Maines TR, Chen LM, Matsuoka Y, et al. Lack of transmission of H5N1 avian-human reassortant influenza viruses in a ferret model. Proc Natl Acad Sci USA 2006;103:12121--6.
  364. CDC. Interim guidance for protection of persons involved in U.S. avian influenza outbreak disease control and eradication activities. Atlanta, GA: US Department of Health and Human Services, CDC; 2006. Available at http://www.cdc.gov/flu/avian/professional/protect-guid.htm.
  365. Occupational Safety and Health Administration. OSHA guidance update on protecting employees from avian flu (avian influenza) viruses. Washington, DC: US Department of Labor, Occupational Safety and Health Administration; 2006. Available at http://www.osha.gov/OshDoc/data_AvianFlu/avian_flu_guidance_english.pdf.
  366. Council of State and Territorial Epidemiologists. Council of State and Territorial Epidemiologists interim position statement. Atlanta, GA: Council of State and Territorial Epidemiologists; 2007. Available at http://www.cste.org/PS/2007ps/ID/07-ID-01.pdf.
  367. CDC. High levels of adamantane resistance among influenza A (H3N2) viruses and interim guidelines for use of antiviral agents--United States, 2005--06 influenza season. MMWR 2006;55:44--6.
  368. Bright RA, Shay DK, Shu B, et al. Adamantane resistance among influenza A viruses isolated early during the 2005--2006 influenza season in the United States. JAMA 2006;295:891--4.
  369. Saito R, Li D, Suzuki H. Amantadine-resistant influenza A (H3N2) virus in Japan, 2005--2006. N Engl J Med 2007;356:312--3.
  370. Public Health Agency of Canada. Interim recommendation for use of amantadine for influenza. Ottowa, Canada: Public Health Agency of Canada; 2006. Available at http://www.phac-aspc.gc.ca/media/advisories_avis/2006/statment060115.html.
  371. CDC. Prevention and control of influenza: recommendations of the Advisory Committee on Immunization Practices (ACIP). MMWR 2005;54(No. RR-8).
  372. Uyeki TM. Influenza diagnosis and treatment in children: a review of studies on clinically useful tests and antiviral treatment for influenza. Pediatr Infect Dis J 2003;22:164--77.
  373. Schmid ML, Kudesia G, Wake S, et al. Prospective comparative study of culture specimens and methods in diagnosing influenza in adults. BMJ 1998;316:275.
  374. Ali T, Scott N, Kallas W, et al. Detection of influenza antigen with rapid antibody-based tests after intranasal influenza vaccination (FluMist). Clin Infect Dis 2004;38:760--2.
  375. Anonymous. Rapid diagnostic tests for influenza. Med Lett Drugs Ther 1999;41:121--2.
  376. Storch GA. Rapid diagnostic tests for influenza. Curr Opin Pediatr 2003;15:77--84.
  377. Grijalva CG, Poehling KA, Edwards KM, et al. Accuracy and interpretation of rapid influenza tests in children. Pediatrics. 2007;119:e6--11.
  378. Bright RA, Medina MJ, Xu X, et al. Incidence of adamantane resistance among influenza A (H3N2) viruses isolated worldwide from 1994 to 2005: a cause for concern. Lancet 2005;366:1175--81.
  379. Belshe RB, Smith MH, Hall CB, et al. Genetic basis of resistance to rimantadine emerging during treatment of influenza virus infection. J Virol 1988;62:1508--12.
  380. Hay AJ, Zambon MC, Wolstenholme AJ, et al. Molecular basis of resistance of influenza A viruses to amantadine. J Antimicrob Chemother 1986;18(suppl B):19--29.
  381. Hall CB, Dolin R, Gala CL, et al. Children with influenza A infection: treatment with rimantadine. Pediatrics 1987;80:275--82.
  382. Saito R, Oshitani H, Masuda H, et al. Detection of amantadine-resistant influenza A virus strains in nursing homes by PCR-restriction fragment length polymorphism analysis with nasopharyngeal swabs. J Clin Microbiol 2002;40:84--8.
  383. Hayden FG, Sperber SJ, Belshe RB, et al. Recovery of drug-resistant influenza A virus during therapeutic use of rimantadine. Antimicrob Agents Chemother 1991;35:1741--7.
  384. Houck P, Hemphill M, LaCroix S, et al. Amantadine-resistant influenza A in nursing homes. Identification of a resistant virus prior to drug use. Arch Intern Med 1995;155:533--7.
  385. Hayden FG, Belshe RB, Clover RD, et al. Emergence and apparent transmission of rimantadine-resistant influenza A virus in families. N Engl J Med 1989;321:1696--702.
  386. Mast EE, Harmon MW, Gravenstein S, et al. Emergence and possible transmission of amantadine-resistant viruses during nursing home outbreaks of influenza A (H3N2). Am J Epidemiol 1991;134: 988--97.
  387. Gubareva LV, Robinson MJ, Bethell RC, et al. Catalytic and framework mutations in the neuraminidase active site of influenza viruses that are resistant to 4-guanidino-Neu5Ac2en. J Virol 1997;71:3385--90.
  388. Colacino JM, Laver WG, Air GM. Selection of influenza A and B viruses for resistance to 4--guanidino-Neu5Ac2en in cell culture. J Infect Dis 1997;176(Suppl 1):S66--8.
  389. Gubareva LV, Bethell R, Hart GJ, et al. Characterization of mutants of influenza A virus selected with the neuraminidase inhibitor 4-guanidino-Neu5Ac2en. J Virol 1996;70:1818--27.
  390. Blick TJ, Tiong T, Sahasrabudhe A, et al. Generation and characterization of an influenza virus neuraminidase variant with decreased sensitivity to the neuraminidase-specific inhibitor 4-guanidino-Neu5Ac2en. Virology 1995;214:475--84.
  391. McKimm-Breschkin JL, Blick TJ, Sahasrabudhe A, et al. Generation and characterization of variants of NWS/G70C influenza virus after in vitro passage in 4-amino-Neu5Ac2en and 4-guanidino-Neu5Ac2en. Antimicrob Agents Chemother 1996;40:40--6.
  392. Staschke KA, Colacino JM, Baxter AJ, et al. Molecular basis for the resistance of influenza viruses to 4-guanidino-Neu5Ac2en. Virology 1995;214:642--6.
  393. McKimm-Breschkin JL, Sahasrabudhe A, Blick TJ, et al. Mutations in a conserved residue in the influenza virus neuraminidase active site decreases sensitivity to Neu5Ac2en-derived inhibitors. J Virol 1998;72:2456--62.
  394. Tai CY, Escarpe PA, Sidwell RW, et al. Characterization of human influenza virus variants selected in vitro in the presence of the neuraminidase inhibitor GS 4071. Antimicrob Agents Chemother 1998;42:3234--41.
  395. Hay AJ, Wolstenholme AJ, Skehel JJ, et al. The molecular basis of the specific anti-influenza action of amantadine. Embo J 1985;4:3021--4.
  396. Appleyard G. Amantadine-resistance as a genetic marker for influenza viruses. J Gen Virol 1977;36:249--55.
  397. Roche Laboratories, Inc. Tamiflu (oseltamivir phosphate) capsules and oral suspension [Package insert]. Nutley, NJ: Roche Laboratories, Inc.; 2005.
  398. Barnett JM, Cadman A, Gor D, et al. Zanamivir susceptibility monitoring and characterization of influenza virus clinical isolates obtained during phase II clinical efficacy studies. Antimicrob Agents Chemother 2000;44:78--87.
  399. Gubareva LV, Matrosovich MN, Brenner MK, et al. Evidence for zanamivir resistance in an immunocompromised child infected with influenza B virus. J Infect Dis 1998;178:1257--62.
  400. Gubareva LV, Kaiser L, Matrosovich MN, et al. Selection of influenza virus mutants in experimentally infected volunteers treated with oseltamivir. J Infect Dis 2001;183:523--31.
  401. Jackson HC, Roberts N, Wang ZM, et al. Management of influenza: use of new antivirals and resistance in perspective. Clin Drug Invest 2000;20:447--54.
  402. Kiso M, Mitamura K, Sakai-Tagawa Y, et al. Resistant influenza A viruses in children treated with oseltamivir: descriptive study. Lancet 2004;364:759--65.
  403. Hatakeyama S, Sugaya N, Ito M, et al. Emergence of influenza B viruses with reduced sensitivity to neuraminidase inhibitors. JAMA 2007;297:1435--42.
  404. Tisdale M. Monitoring of viral susceptibility: new challenges with the development of influenza NA inhibitors. Rev Med Virol 2000;10:45--55.
  405. Glaxo Wellcome, Inc. Relenza (zanamivir for inhalation) [Package insert]. Research Triangle Park, NC: Glaxo Wellcome, Inc.; 2001.
  406. Weinstock DM, Gubareva LV, Zuccotti G. Prolonged shedding of multidrug-resistant influenza A virus in an immunocompromised patient. N Engl J Med 2003;348:867--8.
  407. Baz M, Abed Y, McDonald J, Boivin G. Characterization of multidrug-resistant influenza A/H3N2 viruses shed during 1 year by an immunocompromised child. Clin Infect Dis 2006;43:1562--4.
  408. Gubareva LV, Webster RG, Hayden FG. Detection of influenza virus resistance to neuraminidase inhibitors by an enzyme inhibition assay. Antiviral Res 2002;53:47--61.
  409. Monto AS, McKimm-Breschkin JL, Macken C, et al. Detection of influenza viruses resistant to neuraminidase inhibitors in global surveillance during the first 3 years of their use. Antimicrob Agents Chemother 2006;50:2395--402.
  410. Hayden FG, Osterhaus AD, Treanor JJ, et al. Efficacy and safety of the neuraminidase inhibitor zanamivir in the treatment of influenza virus infections. GG167 Influenza Study Group. N Engl J Med 1997; 337:874--80.
  411. MIST (Management of Influenza in the Southern Hemisphere Trialists). Randomised trial of efficacy and safety of inhaled zanamivir in treatment of influenza A and B virus infections. The MIST (Management of Influenza in the Southern Hemisphere Trialists) Study Group. Lancet 1998;352:1877--81.
  412. Makela MJ, Pauksens K, Rostila T, et al. Clinical efficacy and safety of the orally inhaled neuraminidase inhibitor zanamivir in the treatment of influenza: a randomized, double-blind, placebo-controlled European study. J Infect 2000;40:42--8.
  413. Matsumoto K, Ogawa N, Nerome K, et al. Safety and efficacy of the neuraminidase inhibitor zanamivir in treating influenza virus infection in adults: results from Japan. GG167 Group. Antivir Ther 1999; 4:61--8.
  414. Monto AS, Fleming DM, Henry D, et al. Efficacy and safety of the neuraminidase inhibitor zanamivir in the treatment of influenza A and B virus infections. J Infect Dis 1999;180:254--61.
  415. Lalezari J, Campion K, Keene O, et al. Zanamivir for the treatment of influenza A and B infection in high-risk patients: a pooled analysis of randomized controlled trials. Arch Intern Med 2001;161:212--7.
  416. Treanor JJ, Hayden FG, Vrooman PS, et al. Efficacy and safety of the oral neuraminidase inhibitor oseltamivir in treating acute influenza: a randomized controlled trial. US Oral Neuraminidase Study Group. JAMA 2000;283:1016--24.
  417. Nicholson KG, Aoki FY, Osterhaus AD, et al. Efficacy and safety of oseltamivir in treatment of acute influenza: a randomised controlled trial. Neuraminidase Inhibitor Flu Treatment Investigator Group. Lancet 2000;355:1845--50.
  418. Hedrick JA, Barzilai A, Behre U, et al. Zanamivir for treatment of symptomatic influenza A and B infection in children five to twelve years of age: a randomized controlled trial. Pediatr Infect Dis J 2000; 19:410--7.
  419. Whitley RJ, Hayden FG, Reisinger KS, et al. Oral oseltamivir treatment of influenza in children. Pediatr Infect Dis J 2001;20:127--33.
  420. Murphy KR, Eivindson A, Pauksens K. Efficacy and safety of inhaled zanamivir for the treatment of influenza in patients with asthma or chronic obstructive pulmonary disease: a double-blind, randomised, placebo-controlled, multicentre study. Clin Drug Invest 2000;20:337--49.
  421. Uyeki T, Winquist A. Influenza. Clin Evid 2002;7:645--51.
  422. Cooper NJ, Sutton AJ, Abrams KR, et al. Effectiveness of neuraminidase inhibitors in treatment and prevention of influenza A and B: systematic review and meta-analyses of randomised controlled trials. BMJ 2003;326:1235.
  423. Jefferson T, Demicheli V, Deeks J, et al. Neuraminidase inhibitors for preventing and treating influenza in healthy adults. Cochrane Database Syst Rev 2000;3:CD001265.
  424. Sato M, Hosoyo M, Kato K, Suzuki H. Viral shedding in children with influenza virus infections treated with neuraminidase inhibitors. Pediatr Infect Dis J 2005;24:931--2.
  425. Kawai N, Ikematsu H, Iwaki N, et al. Factors influencing the effectiveness of oseltamivir and amantadine for the treatment of influenza: a multicenter study from Japan of the 2002--2003 influenza season. Clin Infect Dis 2005;40:1309--16.
  426. Jefferson T, Demicheli V, Mones M, et al. Antivirals for influenza in healthy adults: systematic review. Lancet 2006;367:303--13.
  427. Monto AS. Antivirals for influenza in healthy adults. Lancet 2006; 367:1571--2.
  428. Nicholson KG. Use of antivirals in influenza in the elderly: prophylaxis and therapy. Gerontology 1996;42:280--9.
  429. Martin C, Mahoney P, Ward P. Oral oseltamivir reduces febrile illness in patients considered at high risk of influenza complications [Abstract W22--7]. In: Options for the control of influenza IV. New York, NY: Excerpta Medica; 2001:807--11.
  430. Gravenstein S, Johnston SL, Loeschel E, et al. Zanamivir: a review of clinical safety in individuals at high risk of developing influenza-related complications. Drug Saf 2001;24:1113--25.
  431. Bowles SK, Lee W, Simor AE, et al. Use of oseltamivir during influenza outbreaks in Ontario nursing homes, 1999--2000. J Am Geriatr Soc 2002;50:608--16.
  432. Kaiser L, Wat C, Mills T, et al. Impact of oseltamivir treatment on influenza-related lower respiratory tract complications and hospitalizations. Arch Intern Med 2003;163:1667--72.
  433. Hayden FG, Atmar RL, Schilling M, et al. Use of the selective oral neuraminidase inhibitor oseltamivir to prevent influenza. N Engl J Med 1999;341:1336--43.
  434. Hayden FG, Gubareva LV, Monto AS, et al. Inhaled zanamivir for the prevention of influenza in families. Zanamivir Family Study Group. N Engl J Med 2000;343:1282--9.
  435. Schilling M, Povinelli L, Krause P, et al. Efficacy of zanamivir for chemoprophylaxis of nursing home influenza outbreaks. Vaccine 1998;16:1771--4.
  436. Lee C, Loeb M, Phillips A, et al. Zanamivir use during transmission of amantadine-resistant influenza A in a nursing home. Infect Control Hosp Epidemiol 2000;21:700--4.
  437. Parker R, Loewen N, Skowronski D. Experience with oseltamivir in the control of a nursing home influenza B outbreak. Can Commun Dis Rep 2001;27:37--40.
  438. Woods JM, Bethell RC, Coates JA, et al. 4-Guanidino-2,4-dideoxy-2,3-dehydro-N-acetylneuraminic acid is a highly effective inhibitor both of the sialidase (neuraminidase) and of growth of a wide range of influenza A and B viruses in vitro. Antimicrob Agents Chemother 1993;37:1473--9.
  439. Hayden FG, Rollins BS, Madren LK. Anti-influenza virus activity of the neuraminidase inhibitor 4--guanidino-Neu5Ac2en in cell culture and in human respiratory epithelium. Antiviral Res 1994;25:123--31.
  440. Mendel DB, Tai CY, Escarpe PA, et al. Oral administration of a prodrug of the influenza virus neuraminidase inhibitor GS 4071 protects mice and ferrets against influenza infection. Antimicrob Agents Chemother 1998;42:640--6.
  441. Sidwell RW, Huffman JH, Barnard DL, et al. Inhibition of influenza virus infections in mice by GS4104, an orally effective influenza virus neuraminidase inhibitor. Antiviral Res 1998;37:107--20.
  442. Hayden FG, Rollins BS. In vitro activity of the neuraminidase i nhibitor GS4071 against influenza viruses [Abstract 159]. Antiviral Res 1997;34:A86.
  443. Mendel DB, Tai CY, Escarpe PA. GS4071 is a potent and selective inhibitor of the growth and neuraminidase activity of influenza A and B viruses in vitro [Abstract 111]. Antiviral Res 1997;34:A73.
  444. Ryan DM, Ticehurst J, Dempsey MH, et al. Inhibition of influenza virus replication in mice by GG167 (4-guanidino-2,4-dideoxy-2, 3-dehydro-N-acetylneuraminic acid) is consistent with extracellular activity of viral neuraminidase (sialidase). Antimicrob Agents Chemother 1994;38:2270--5.
  445. Ryan DM, Ticehurst J, Dempsey MH. GG167 (4--guanidino-2, 4--dideoxy-2,3--dehydro-N-acetylneuraminic acid) is a potent inhibitor of influenza virus in ferrets. Antimicrob Agents Chemother 1995; 39:2583--4.
  446. Welliver R, Monto AS, Carewicz O, et al. Effectiveness of oseltamivir in preventing influenza in household contacts: a randomized controlled trial. JAMA 2001;285:748--54.
  447. Hayden FG, Jennings L, Robson R, et al. Oral oseltamivir in human experimental influenza B infection. Antivir Ther 2000;5:205--13.
  448. Sugaya N, Mitamura K, Yamazaki M, et al. Lower clinical effectiveness of oseltamivir against influenza B contrasted with influenza A infection in children. Clin Infect Dis 2007;44:197--202.
  449. Johnston SL, Ferrero F, Garcia ML, Dutkowski R. Oral oseltamivir improves pulmonary function and reduces exacerbation frequency for influenza-infected children with asthma. Pediatr Infect Dis J 2005;24:225--32.
  450. Monto AS, Pichichero ME, Blanckenberg SJ, et al. Zanamivir prophylaxis: an effective strategy for the prevention of influenza types A and B within households. J Infect Dis 2002;186:1582--8.
  451. Hayden FG, Belshe R, Villanueva C, et al. Management of influenza in households: a prospective, randomized comparison of oseltamivir treatment with or without postexposure prophylaxis. J Infect Dis 2004; 189:440--9.
  452. Peters PH Jr., Gravenstein S, Norwood P, et al. Long-term use of oseltamivir for the prophylaxis of influenza in a vaccinated frail older population. J Am Geriatr Soc 2001;49:1025--31.
  453. Nichols WG, Guthrie KA, Corey L, Boeckh M. Influenza infections after hematopoietic stem cell transplantation: risk factors, mortality, and the effect of antiviral therapy. Clin Infect Dis 2004;39:1300--6.
  454. Gomolin IH, Leib HB, Arden NH, et al. Control of influenza outbreaks in the nursing home: guidelines for diagnosis and management. J Am Geriatr Soc 1995;43:71--4.
  455. Garner JS. Guideline for isolation precautions in hospitals. The Hospital Infection Control Practices Advisory Committee. Infect Control Hosp Epidemiol 1996;17:53--80.
  456. Bradley SF. Prevention of influenza in long-term-care facilities. Long-Term-Care Committee of the Society for Health-care Epidemiology of America. Infect Control Hosp Epidemiol 1999;20:629--37.
  457. Tominack RL, Hayden FG. Rimantadine hydrochloride and amantadine hydrochloride use in influenza A virus infections. Infect Dis Clin North Am 1987;1:459--78.
  458. Guay DR. Amantadine and rimantadine prophylaxis of influenza A in nursing homes. A tolerability perspective. Drugs Aging 1994;5:8--19.
  459. Patriarca PA, Kater NA, Kendal AP, et al. Safety of prolonged administration of rimantadine hydrochloride in the prophylaxis of influenza A virus infections in nursing homes. Antimicrob Agents Chemother 1984;26:101--3.
  460. Arden NH, Patriarca PA, Fasano MB, et al. The roles of vaccination and amantadine prophylaxis in controlling an outbreak of influenza A (H3N2) in a nursing home. Arch Intern Med 1988;148:865--8.
  461. Patriarca PA, Arden NH, Koplan JP, et al. Prevention and control of type A influenza infections in nursing homes. Benefits and costs of four approaches using vaccination and amantadine. Ann Intern Med 1987;107:732--40.
  462. Shijubo N, Yamada G, Takahashi M, et al. Experience with oseltamivir in the control of nursing home influenza A outbreak. Intern Med 2002;41:366--70.
  463. American Academy of Pediatrics Committee on Infectious Diseases. Antiviral therapy and prophylaxis for influenza in children. Pediatrics 2007;119:852--60.
  464. Calfee DP, Peng AW, Cass LM, et al. Safety and efficacy of intravenous zanamivir in preventing experimental human influenza A virus infection. Antimicrob Agents Chemother 1999;43:1616--20.
  465. Cass LM, Efthymiopoulos C, Bye A. Pharmacokinetics of zanamivir after intravenous, oral, inhaled or intranasal administration to healthy volunteers. Clin Pharmacokinet 1999;36(Suppl 1):1--11.
  466. Bardsley-Elliot A, Noble S. Oseltamivir. Drugs 1999;58:851--62.
  467. Cass LM, Brown J, Pickford M, et al. Pharmacoscintigraphic evaluation of lung deposition of inhaled zanamivir in healthy volunteers. Clin Pharmacokinet 1999;36(Suppl 1):21--31.
  468. He G, Massarella J, Ward P. Clinical pharmacokinetics of the prodrug oseltamivir and its active metabolite Ro 64--0802. Clin Pharmacokinet 1999;37:471--84.
  469. Food and Drug Administration. Subject: safe and appropriate use of influenza drugs [Public Health Advisory]. Rockville, MD: US Department of Health and Human Services, Food and Drug Administration; 2000.
  470. Webster A, Boyce M, Edmundson S, et al. Coadministration of orally inhaled zanamivir with inactivated trivalent influenza vaccine does not adversely affect the production of antihaemagglutinin antibodies in the serum of healthy volunteers. Clin Pharmacokinet 1999;36(Suppl 1):51--8.
  471. Hayden FG, Treanor JJ, Fritz RS, et al. Use of the oral neuraminidase inhibitor oseltamivir in experimental human influenza: randomized controlled trials for prevention and treatment. JAMA 1999;282:1240--6.
  472. New concerns about oseltamivir [Editorial]. Lancet 2007;369:1056.
  473. Daniel MJ, Barnett JM, Pearson BA. The low potential for drug interactions with zanamivir. Clin Pharmacokinet 1999;36(Suppl 1):41--50.

* A list of members appears on the inside back cover of this report.

Advisory Committee on Immunization Practices

Membership List, February 2007

Chair: Jon Abramson, MD, Wake Forest University School of Medicine, Winston-Salem, North Carolina.

Executive Secretary: Larry Pickering, MD, National Center for Immunization and Respiratory Diseases, CDC, Atlanta, Georgia.

Members: Ban Mishu Allos, MD, Vanderbilt University School of Medicine, Nashville, Tennessee; Carol Baker, Baylor College of Medicine, Houston, Texas; Robert Beck, Consumer Representative, Palmyra, Virginia; Janet Gildsdorf, MD, University of Michigan, Ann Arbor, Michigan; Harry Hull, MD, Minnesota Department of Health, Minneapolis, Minnesota; Susan Lett, MD, Massachusetts Department of Public Health, Boston, Massachusetts; Tracy Lieu, MD, Harvard Pilgrim Health Care and Harvard Medical School, Boston, Massachusetts; Julia Morita, MD, Chicago Department of Health, Chicago, Illinois; Dale Morse, MD, New York State Department of Health, Albany, New York; Kathleen Neuzil, University of Washington; Seattle, Washington; Patricia Stinchfield, Children's Hospital and Clinics, St. Paul, Minnesota; Ciro Valent Sumaya, Texas A&M University System Health Science Center, Bryan-College Station, Texas; John J. Treanor, MD, University of Rochester School of Medicine and Dentistry, Rochester, New York; Robin Womeodu, MD, University of Tennessee Health Sciences Center, Memphis, Tennessee.

Ex-Officio Members: James E. Cheek, MD, Indian Health Service, Albuquerque, New Mexico; Wayne Hachey, DO, Department of Defense, Falls Church, Virginia; Geoffrey S. Evans, MD, Health Resources and Services Administration, Rockville, Maryland; Bruce Gellin, MD, National Vaccine Program Office, Washington, DC; Linda Murphy, Centers for Medicare and Medicaid Services, Baltimore, Maryland; George T. Curlin, MD, National Institutes of Health, Bethesda, Maryland; Norman Baylor, MD, Food and Drug Administration, Bethesda, Maryland; Kristin Lee Nichol, MD, Department of Veterans Affairs, Minneapolis, Minnesota.

Liaison Representatives: American Academy of Family Physicians, Jonathan Temte, MD, Clarence, New York, Doug Campos-Outcalt, MD, Phoenix, Arizona; American Academy of Pediatrics, Joseph Bocchini, MD, Shreveport, Louisiana, David Kimberlin, MD, Birmingham, Alabama; Keith Powell, MD; American Association of Health Plans, Andrea Gelzer, MD, Hartford, Connecticut; American College Health Association, James C. Turner, MD, Charlottesville, Virginia; American College of Obstetricians and Gynecologists, Stanley Gall, MD, Louisville, Kentucky; American College of Physicians, Gregory Poland, Rochester, Minnesota; American Medical Association, Litjen Tan, PhD, Chicago, Illinois; American Osteopathic Association, Stanley Grogg, Tulsa, Oklahoma; American Pharmacists Association, Stephan L. Foster, PharmD, Memphis, Tennessee; America's Health Insurance Plans, Tamara Lewis, MD, Salt Lake City, Utah; Association of Teachers of Preventive Medicine, W. Paul McKinney, MD, Louisville, Kentucky; Biotechnology Industry Organization, Clement Lewin, PhD, Cambridge, Massachusetts; Canadian National Advisory Committee on Immunization, Monica Naus, MD, Vancouver, British Columbia; Healthcare Infection Control Practices Advisory Committee, Steve Gordon, MD, Cleveland, Ohio; Infectious Diseases Society of America, Samuel L. Katz, MD, Durham, North Carolina, London Department of Health, David M. Salisbury, MD, London, United Kingdom; National Association of County and City Health Officials, Nancy Bennett, MD, Rochester, New York, Jeff Duchin, MD, Seattle, Washington; National Coalition for Adult Immunization, David A. Neumann, PhD, Bethesda, Maryland; National Foundation for Infectious Diseases, William Schaffner, MD, Nashville, Tennessee; National Immunization Council and Child Health Program, Mexico, Vesta Richardson, MD, Mexico City, Mexico; National Medical Association, Patricia Whitley-Williams, MD, New Brunswick, New Jersey; National Vaccine Advisory Committee, Gary Freed, MD, Ann Arbor, Michigan; Pharmaceutical Research and Manufacturers of America, Damian A. Braga, Swiftwater, Pennsylvania, Peter Paradiso, PhD, Collegeville, Pennsylvania; Society for Adolescent Medicine, Amy Middleman, MD, Houston, Texas; Society for Health-Care Epidemiology of America, Harry Keyserling, MD, Atlanta, Georgia.

ACIP Influenza Working Group

Chair: Ban Mishu Allos, MD, Nashville, Tennessee.

Members: Nancy Bennett, MD, Rochester, New York; Henry Bernstein, DO, Lebanon, New Hampshire; Joseph Bresee, MD, Atlanta, Georgia; Carolyn Bridges, MD, Atlanta, Georgia; Angela Calugar, MD, Atlanta, GA; Richard Clover, MD, Louisville, Kentucky; Nancy Cox, PhD, Atlanta, Georgia; Therese Cvetkovich, MD, Rockville, Maryland; Jeff Duchin, MD, Seattle, Washington; Anthony Fiore, MD, Atlanta, Georgia; Stanley Gall, MD, Louisville, Kentucky; Antonia Geber, MD, Rockville, Maryland; Penina Haber, MPH, Atlanta, Georgia; Guillermo Herrera, MD, Atlanta, Georgia; Harry Hull, MD, St. Paul, Minnesota; Marika Iwane, PhD, Atlanta, Georgia; Susan Lett, MD, Boston, Massachusetts; Roland Levandowski, MD, Bethesda, Maryland; Alison Mawle, PhD, Atlanta, Georgia; Kathleen Neuzil, MD, Seattle, Washington; Kristin Lee Nichol, MD, Minneapolis, Minnesota; Gregory Poland, MD, Rochester, Minnesota; William Schaffner, MD, Nashville, Tennessee; Robert Schechter, MD, Sacramento, California; Benjamin Schwartz, MD, Atlanta, Georgia; David Shay, MD, Atlanta, Georgia; Patricia Stinchfield, St. Paul, Minnesota; Ray Strikas, MD, Atlanta, Georgia; Litjen Tan, PhD, Chicago, Illinois; John Treanor, MD, Rochester, New York; Timothy Uyeki, MD, Atlanta, Georgia; Greg Wallace, MD, Atlanta, Georgia.


Table 1

Table 1
Return to top.
Table 2

Table 2
Return to top.
Table 3

Table 3
Return to top.
Table 4

Table 4
Return to top.
Table 5

Table 5
Return to top.
Table 6

Table 6
Return to top.
Figure

Figure 7
Return to top.
Box

Box 7
Return to top.

Use of trade names and commercial sources is for identification only and does not imply endorsement by the U.S. Department of Health and Human Services.


References to non-CDC sites on the Internet are provided as a service to MMWR readers and do not constitute or imply endorsement of these organizations or their programs by CDC or the U.S. Department of Health and Human Services. CDC is not responsible for the content of pages found at these sites. URL addresses listed in MMWR were current as of the date of publication.

Disclaimer   All MMWR HTML versions of articles are electronic conversions from ASCII text into HTML. This conversion may have resulted in character translation or format errors in the HTML version. Users should not rely on this HTML document, but are referred to the electronic PDF version and/or the original MMWR paper copy for the official text, figures, and tables. An original paper copy of this issue can be obtained from the Superintendent of Documents, U.S. Government Printing Office (GPO), Washington, DC 20402-9371; telephone: (202) 512-1800. Contact GPO for current prices.

**Questions or messages regarding errors in formatting should be addressed to mmwrq@cdc.gov.

Date last reviewed: 6/28/2007

HOME  |  ABOUT MMWR  |  MMWR SEARCH  |  DOWNLOADS  |  RSSCONTACT
POLICY  |  DISCLAIMER  |  ACCESSIBILITY

Safer, Healthier People

Morbidity and Mortality Weekly Report
Centers for Disease Control and Prevention
1600 Clifton Rd, MailStop E-90, Atlanta, GA 30333, U.S.A

USA.GovDHHS

Department of Health
and Human Services