

|

|

Volumen 5: Nº 4, octubre 2008
INVESTIGACIÓN ORIGINAL
Vigilancia de la salud
reproductiva en la región fronteriza México-Estados Unidos, 2003-2006: El
Proyecto para la Salud de la Mujer de las Ciudades Hermanas de Matamoros-Brownsville
Jill A. McDonald, PhD, Christopher H. Johnson, MS, Ruben Smith, PhD,
Suzanne G. Folger, PhD, Ana L. Chavez, MS, RD, Ninad Mishra, MD, Antonio
Hernández Jiménez, MD, Linda R. MacDonald, MSN, Jorge Sebastián Hernández
Rodríguez, MD, Susie Ann Villalobos, MEd
Cita sugerida para este artículo: McDonald JA,
Johnson CH, Smith R, Folger SG, Chavez AL, Mishra N, et al. Vigilancia de la
salud reproductiva en la región fronteriza México-Estados Unidos, 2003-2006:
El Proyecto para la Salud de la Mujer de las Ciudades Hermanas de Matamoros-Brownsville.
Prev Chronic Dis 2008;5(4).
http://www.cdc.gov/pcd/issues/2008/ oct/08_0055_es.htm. Visitado
[fecha].
REVISIÓN PARITARIA
Resumen
Introducción
Las altas tasas de natalidad y de inmigración en la región fronteriza
México-Estados Unidos han llevado a un gran aumento de la población en las
últimas décadas. Dos organismos nacionales, 10 organismos estatales y más de 100
organismos gubernamentales locales brindan servicios de salud reproductiva a los
14 millones de habitantes de la región. La escasez de información estandarizada
sobre los riesgos de salud de esta población dificulta la tarea de abordar de
forma adecuada las necesidades locales y de evaluar la efectividad de los
programas de salud pública.
Métodos
Trabajamos con socios binacionales para desarrollar un sistema de vigilancia de
la salud reproductiva en las comunidades hermanas de Matamoros, Tamaulipas,
México y el condado de Cameron, Texas, como modelo para un enfoque regional más
amplio. Utilizamos un diseño muestral por conglomerados sistemático para hacer
un muestreo de mujeres que habían dado a luz en los hospitales de ambas
comunidades en el período de 81 días comprendido entre el 21 de agosto y el 9 de
noviembre de 2005. Realizamos entrevistas personales y asistidas por computadora
a mujeres que aún estaban internadas acerca de factores conductuales, prenatales
y vinculados al estilo de vida. Evaluamos las tasas de respuesta a la encuesta,
la calidad de los datos y otros atributos de sistemas de vigilancia efectivos.
Estimamos la cobertura poblacional utilizando los datos de los registros
demográficos.
Resultados
De las 999 mujeres incluidas en la muestra, 947 (95%) completaron las
entrevistas, y la tasa de falta de respuesta por pregunta fue baja. La muestra
del estudio incluía el 92,7% de los nacimientos vivos en Matamoros y el 98,3% en
el condado de Cameron. En cuanto a las características de nacimiento
establecidas en las partidas, las diferencias entre las distribuciones
porcentuales de la población del estudio y de la población objetivo no
excedieron el 2,0. La cobertura poblacional del estudio varió, según los
hospitales, entre el 92,9% y el 100,0%, con un promedio de 97,3% en Matamoros y
97,4% en el condado de Cameron.
Conclusión
Los resultados indican que las muestras hospitalarias y las entrevistas
postparto constituyen un enfoque efectivo para abordar la vigilancia de la salud
reproductiva. Un sistema de este tipo puede arrojar información valiosa para los
programas de salud pública dirigidos a la creciente población de la frontera
México-Estados Unidos.
Volver al Inicio
Introducción
La región de la frontera México-Estados Unidos alcanza 100 kms. al norte y
100 kms. al sur de la división internacional, y es el hogar de 14 millones de
personas (1) (Figura 1). El 90% de la población fronteriza reside en 14 pares de
ciudades "hermanas" económica y socialmente interdependientes que se encuentran
distribuidas en 2.000 millas de extensión (2,3). En el año 2000, casi 300.000
nacimientos tuvieron lugar en estas comunidades pares (4). Las altas tasas de
nacimientos y de inmigración han provocado un incremento en la población
residente de esta área en décadas recientes, y se proyecta que el crecimiento
continue por lo menos hasta el 2030 (1).

[
Vea imagen agrandada y texto descriptivo. ]
Figura 1. Mapas de la región fronteriza México-Estados
Unidos (arriba), y de Brownsville, Texas y Matamoros, Tamaulipas, México
(abajo). (Los autores agradecen a Allison Abell Banicki de la Oficina de Salud
Fronteriza, del Departamento Estatal de Servicios de Salud de Texas, por crear
el mapa de las fronteras estatales de Texas-México y gracias asimismo a Jean W.
Parcher, Sylvia N. Wilson, y a la Servicio Geológico del Departamento del
Interior de los Estados Unidos de América [USGS] por proporcionar el mapa de
densidad poblacional de Brownsville y Matamoros.)
La información disponible en salud reproductiva de la población fronteriza es
limitada. Las tasas de cobertura de seguros de gastos médicos en los condados
fronterizos de los Estados Unidos son considerablemente más bajas que las de
otros estados en los EEUU (5,6), y la escasez de profesionales en el cuidado de
la salud es severa (7). Las mujeres que habitan los condados fronterizos de los EEUU tengan menos probabilidad de recibir la atención prenatal en comparación a
las mujeres en otros estados, aunque el riesgo del fallecimiento del infante y
nacimiento prematuro parece no ser mayor (8,9). El que no haya cuidado prenatal
o que éste sea tardío es particularmente característico entre los adolescentes
de la región, que tienen las tasas de nacimientos más altas en los Estados
Unidos (8,9). En las comunidades fronterizas mexicanas, se cree que las tasas
de nacimiento entre adolescentes son igualmente mayores que el resto del país, y
el reducir la mortalidad maternal e infantil se mantiene como prioridad (10,11).
Una creciente preocupación acerca de las infecciones transmitidas por vía sexual
y el riesgo del VIH es evidente en ambos lados de la frontera (12-14). Las
comunidades fronterizas en México y los EEUU comparten objetivos comunes en sus
programas de salud maternal e infantil (SMI), para el año 2010 (15), sin
embargo, los datos para poder contar con un diagnóstico basal poblacional no
están disponibles para muchos de los objetivos y factores de riesgo asociados al
daño. Esta información es esencial para la planeación y evaluación de programas.
Múltiples factores contribuyen a la falta de información sobre salud
reproductiva en esta región dinámica, incluyendo diferentes métodos para
recopilación de información estadística en salud; distintas definiciones para un
solo indicador; distribución irregular de servicios públicos básicos, tales como
teléfono y entrega de correo; bajos niveles de educación, barreras del idioma, y
una población móvil (16-18). Un panorama más complicado es aún que la región
incluye 2 entidades gubernamentales nacionales, 10 estatales, y más de 100
localidades. En ambos lados de la frontera, estos factores son obstáculos para
los métodos de estudio e investigación tradicionales que descansan en
definiciones estándar para medidas saludables, cobertura telefónica completa,
residencias fijas, niveles mínimos de lectura, y el compartir datos entre
instituciones gubernamentales.
Desarrollamos una metodología para la vigilancia de salud reproductiva
caracterizada por los objetivos de salud reproductiva compartidos, sociedades
binacionales y locales fuertes, así como la estructuración de una matriz
bilingüe para recopilación de datos. Los métodos efectivos para la recolección
de la información desarrollados en un par de comunidades hermanas pueden
replicarse en otras comunidades o usarse como un modelo para dirigirlo en una
región geográfica más extensa. En este artículo describimos los métodos así como
los resultados de la prueba piloto realizada en un par de comunidades hermanas
en la región fronteriza México-Estados Unidos.
Volver al Inicio
Métodos
Selección del sitio y preparación del protocolo
Elegimos el condado de Cameron en el Estado de Texas (con las ciudades de
Brownsville y Harlingen), y Matamoros, Tamaulipas, México, como sitios pares
para este proyecto de prueba ya que su tamaño poblacional es semejante entre las
comunidades hermanas (379.000 para el condado de Cameron y 462.000 para
Matamoros, en 2005) (19,20), y debido al interés de las autoridades de salud
local para el desarrollo del proyecto. Iniciando en 2003, trabajamos con
nuestros colegas de la Universidad de Texas en Brownsville para extender
sociedades y construir apoyos entre las autoridades de la salud y proveedores de
servicios para la atención materna-infantil. Nos reunimos con los directores del
programa en instituciones estatales de salud en los estados de Tamaulipas y
Texas, además de las representaciones oficiales mexicanas y estadounidenses de
la Comisión de Salud Fronteriza México-Estados Unidos (CSFMEU) para obtener el
apoyo correspondiente.
La revisión de los registros de nacimientos de Texas y las discusiones con
funcionarios de salud en Matamoros, demostraron que la mayoría de los
nacimientos en la frontera Tamaulipas-Texas ocurren en hospitales, indicando que
una muestra basado en hospitales y las entrevistas realizadas post-parto
producirían información representativa de madres e infantes residentes en estas
comunidades. Recopilamos información sobre la admisión de pacientes y acerca de
los procesos de atención médica durante el trabajo de parto y de atención al
recién nacido de ambas comunidades y utilizamos esta información como
herramienta para diseñar un procedimiento para muestrear y entrevistar mujeres
que tuvieron un recién nacido vivo en estas comunidades. Adicionalmente,
buscamos asociarnos con servidores públicos responsables de estos programas de
salud reproductiva, lo cual nos permitió trabajar muy de cerca con la Secretaría
de Salud en el estado de Tamaulipas para desarrollar la metodología que
posteriormente sería utilizada para evaluar la cobertura muestral de la
población objetivo. Anualmente desde 2003 hasta 2005 nos reunimos con los
funcionarios públicos locales y estales para analizar los avances en el
desarrollo del protocolo, solicitar retroalimentación, y planear los pasos a
seguir. Este proyecto piloto de vigilancia fue revisado por los CDC para
asegurar la protección de los sujetos de investigación y se determinó que el
mismo era "no experimental" o de práctica de salud pública; por que no se
requería de la aprobación del Consejo de Revisión Institucional (IRB, por sus
siglas en ingles) Los materiales de capacitación y los procedimientos de
evaluación se completaron en julio de 2005. Los colaboradores del BMSCP incluyen
a instituciones gubernamentales, no gubernamentales, académicas a niveles
federal, estatal y local (Tabla 1).
Diseño de la muestra
Utilizamos un diseño muestral estratificado con selección sistemática de
conglomerados (Figura 2). La población objetivo fue de mujeres que tuvieron
recién nacidos vivos en Matamoros y en el condado de Cameron, y la población del
estudio fue de mujeres que tuvieron un nacimiento vivo en hospitales con 100 o
más partos en el 2004 en cada comunidad. Un tamaño de muestra de 500 puérperas
fue planeado para cada localidad. Debido a los números de nacimientos esperados
durante el período de estudio y a una tasa de respuesta proyectada del 80%,
anticipamos la necesidad de muestrear dos de cada diez días en Matamoros y dos
de cada nueve días en el condado de Cameron. Los días de muestreos se agruparon
como dos días consecutivos para disminuir el tiempo del viaje del entrevistador
y permitir los programas de entrevistas escalonadas por hospital para una
cobertura hospitalaria más eficiente. En cada uno de los 10 hospitales elegibles
(4 en el condado de Cameron, 6 en Matamoros), sistemáticamente seleccionamos
bloques de 2 días consecutivos entre el 21 de agosto y el 9 de noviembre de
2005. Todas las mujeres que tuvieron un nacido vivo en estos días fueron
muestreadas. El tamaño de la muestra fue proyectado para permitir una evaluación
razonable de las operaciones de campo, recopilación de datos, y actividades de
control de información, y así como la oportunidad de análisis de datos en forma
colaborativa.

Figura 2. Diseño Muestral del Sistema de Vigilancia
Usado para el Proyecto para la Salud de la Mujer de las Ciudades Hermanas
Matamoros-Brownsville, del 21 de agosto al 9 de noviembre de 2005. [Una
descripción del texto de esta figura también
está disponible.]
Instrumentos para la recopilación de datos
Los temas del cuestionario se basan en los objetivos del programa Frontera
Saludable 2010 de la CSFMEU (15), relacionados con la salud maternal e infantil
(SMI) y la prevención de enfermedades crónicas. Temas incluyen estilo de vida y
conducta de riesgo, planeación familiar, atención prenatal, pruebas para la
detección de cáncer cervical y VIH, resultados de nacimientos, lesiones
infantiles y violencia doméstica. Se incluyeron también preguntas para obtener
información demográfica. El cuestionario tuvo 200 posibles reactivos de datos y
las entrevistas se administraron usando una computadora portátil antes de que la
mujer fuera dada de alta del hospital. Revisamos instrumentos de encuestas de
los Estados Unidos, México y otras localidades para identificar preguntas
relevantes en inglés y español, las cuales fueron traducidas y modificadas según
fuera necesario para hacer referencia al período del embarazo. En cada comunidad
conducimos 4 grupos focales (2 con mujeres adolescentes y 2 con mujeres mayores)
entre embarazadas y recientemente embarazadas con el fin de evaluar la capacidad
de y disposición para contestar preguntas sobre los temas seleccionados,
familiaridad con los términos específicos de los temas, y puntos de vista sobre
entrevistas en instalaciones hospitalarias. Los resultados ayudaron a formar el
instrumento bilingüe final y el método de entrevista. Dimos formato al
instrumento de la investigación para el registro electrónico de los datos
utilizando el Sistema de Procesamiento de Estudios y Censos (CSPro 2.6, Centro
Internacional de Programas, Oficina del Censo de los EEUU, Washington, Distrito
de Colombia), y desarrollamos los instrumentos en formato papel para propósitos
de respaldo. Las formas adicionales de recopilación de datos desarrollados para
propósitos del control del proyecto y de información se
describen en la
Tabla 2.
Entrenamiento y operaciones de campo
El entrenamiento y las operaciones en campo fueron realizados por la
Asociación Fronteriza Mexicano Estadounidense de Salud (AFMES) a través de un
acuerdo cooperativo y con la asistencia técnica de los CDC. Una coordinadora de
campo y diversas entrevistadoras (4 en Matamoros y 3 en el condado de Cameron)
trabajaron en cada lado de la frontera. Las entrevistadoras en Matamoros y la
coordinadora de campo hablaban español; las entrevistadoras en el condado de
Cameron eran bilingües, y la coordinadora de campo hablaba inglés. Todas las
entrevistadoras eran estudiantes o profesionales médicos y residentes del área.
El entrenamiento técnica para el personal de campo se realizó inicialmente en
español, pero toda la capacitación y materiales de referencia estuvieron
disponibles en ambos idiomas, y se enfatizaban en técnicas generales para
entrevistar, para identificación de la muestra, uso de formas de recopilación de
datos, uso de computadora, ingreso de información, edición y procesamiento,
control de información, y tareas adicionales de administración y de supervisión
para las coordinadoras de campo. Al término de la entrenamiento de cinco días,
se evaluaron las habilidades y se programaron prácticas de entrevistas según se
requería en hospitales a la semana siguiente. Se compensó a las entrevistadoras
y a las coordinadoras de campo por su tiempo en entrenamiento. Durante la
recopilación de datos, las coordinadoras de campo se emplearon en tiempo
completo durante cuatro meses, y se pagó a las entrevistadoras por entrevista
terminada.
Las entrevistadoras visitaron cada hospital por 3 días consecutivos (es
decir, los dos días del muestreo más un tercer día para completar cualquier
entrevista pendiente), durante cada período de reporte (o sea, el ciclo
recurrente de los días tomados en la muestra o no en cada hospital). En cada día
muestreado, las entrevistadoras consultaron el libro de registro de partos del
hospital para identificar las mujeres que tuvieron un nacido vivo durante las 24
horas previas. Conforme se requirió, el personal de campo revisó los historiales
médicos y se comunicó con el personal del hospital para asegurar que la muestra
incluía todas las mujeres elegibles. Las entrevistadoras registraron información
acerca de las mujeres incluidas en la muestra en un formato para la revisión del
registro de partos, utilizando un número de identificación muestral único y
clave muestral diseñados para proteger la identidad de las mujeres.
Posteriormente se preparó una hoja de contacto para cada mujer entrevistada que
era utilizada para anotar los intentos de contacto y las entrevistas terminadas.
Las entrevistadoras vestían batas de laboratorio blancas y un distintivo con
foto que las identificaba como entrevistadoras de la AFMES. Las mujeres
entrevistadas que estaban enfermas o cuyos bebés estaban gravemente enfermos o
que habían fallecido fueron diferidas. Las entrevistas se realizaron en español
en Matamoros y en el condado de Cameron la mujer entrevistada seleccionó el
idioma. La mayoría de las entrevistas se llevaron a cabo en la sala de
maternidad del hospital, pero en los pasillos y otros lugares se utilizaron en
momentos de exceso de pacientes en el hospital. Se dieron pequeños regalos de
agradecimiento a cada mujer entrevistada al terminar la entrevista.
Control y procesamiento de datos
Las entrevistadoras ingresaron la información del cuestionario en archivos de
CSPro en computadoras portátiles, registraron la información de localización y
seguimiento de la mujer entrevistada en formatos de papel (Hoja de contacto), e
hicieron copias de respaldo en disquetes (Figura 3). Los disquetes y los
formatos de seguimiento en papel se entregaron semanalmente a los coordinadores
de campo. Los coordinadores de campo revisaron los datos de los cuestionarios,
ingresaron la información de seguimiento en archivos electrónicos, observaron
las entrevistas, y dieron sus observaciones a los entrevistadores. Revisaron los
libros de registro de partos del hospital contra los formatos de revisión de
dichos registros con el fin de evaluar el completamiento de la muestra y
supervisaron las tasas de respuesta de la entrevista individual así como las
tasas de respuesta de los hospitales. Los resultados de las evaluaciones de las
coordinadoras de campo y las grabaciones de las entrevistas editadas se copiaron
a disquetes y se enviaron al gerente de información en la AFMES. El gerente de
información creó archivos acumulativos y realizó revisiones de la calidad de la
información con reportes previamente programados y adecuados en CSPro. Los datos
se enviaron a los CDC y se almacenaron en dos lugares para propósitos de
verificación cruzada: en el disco duro personal del estadístico y en el disco
compartido de la División de Salud Reproductiva. El disco duro personal se
protegió con la clave de acceso del usuario individual y el disco compartido se
protegió con una clave de acceso de red para mantener la integridad de los datos
y permitir la limpieza de los mismos y la preparación de los archivos de
análisis.

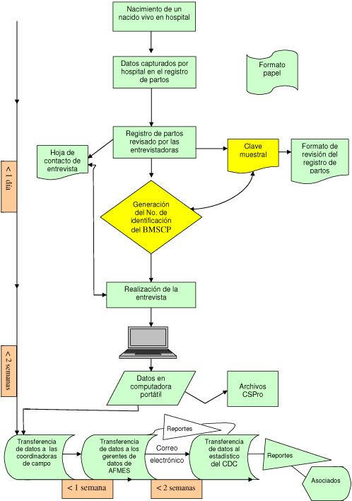
Figura 3. Diagrama de Flujo de Datos en el Proyecto
para la Salud de la Mujer de las Ciudades Hermanas de Matamoros-Brownsville, del
21 de agosto al 9 de noviembre de 2005 [Una
descripción del texto de esta figura esta
también disponible].
Procedimientos para evaluar los atributos del sistema de investigación
piloto
Evaluamos la participación de los hospitales, la tasa de respuesta de la
encuesta, la cobertura de la población, la representatividad de los datos, y la
calidad de los datos, así como los procedimientos incorporados para supervisar
problemas potenciales en estas áreas durante la recopilación de datos. Con el
fin de obtener información adicional acerca de estos y de otros atributos, y
retroalimentación de los asociados de la comunidad y organizaciones
gubernamentales acerca de la utilidad potencial de los datos recopilados, una
agencia de contrataciones realizó entrevistas confidenciales a asociados durante
y después de la terminación de la recopilación de datos.
Participación del HospitalCon el fin de incrementar la
participación de los hospitales y de reducir la carga de la recopilación de
información en el personal del hospital, consultamos con administradores y
enfermeras en hospitales al inicio del proceso del desarrollo del protocolo
y preparamos procedimientos para comunicar en forma regular y para
identificar problemas potenciales en su inicio. Teníamos planes de
contingencia para eventos anticipados, tales como una transición de hospital
desde un libro de registro de partos hasta un sistema de registro
electrónico, durante el período del estudio. Se requirió que los
coordinadores de campo reportaran inmediatamente los problemas no
anticipados a la AFMES.
Tasa de respuesta del estudioComputamos las tasas de respuesta de
la encuesta entre las mujeres muestreadas en cada comunidad y en general.
Los datos adicionales recopilados en la hoja de contacto de la mujer
entrevistada facilitaron información acerca del número de intentos de
contacto y de razones para no respuesta.
Cobertura de la poblaciónEvaluamos el grado de no cobertura
atribuible a 1) la omisión de mujeres de la población objetivo que tuvieron
un nacido vivo durante el período del estudio en hospitales no incluidos en
la encuesta, y 2) la omisión de identificar a las mujeres de la población de
estudio quienes tuvieron un nacido vivo en los hospitales de dicho estudio
durante los días de muestreo. Para propósitos de comparación y enlace,
evaluamos los registros de nacimientos en los estados de Tamaulipas y Texas
que ocurrieron en cada comunidad durante el período del estudio. Como una
verificación de la completitud del registro de nacimientos en Matamoros,
fusionamos los datos de nacimientos del Registro Civil, la agencia de
estadísticas vitales que recibe una copia del certificado de nacimiento, con
los datos de la Secretaría de Salud que recibe otra copia.
Un potencial sesgo de no cobertura de la población objetivo (número 1
anterior) fue estimado al comparar distribuciones de características
demográficas de todos los nacimientos vivos registrados en Matamoros y en el
condado de Cameron con nacimientos que ocurrieron en los hospitales del estudio
durante el mismo período y se calcularon las diferencias entre las proporciones
de cada característica. (Para estas comparaciones, los datos de las estadísticas
vitales de Matamoros fueron proporcionados por la Secretaría de Salud y el
Registro Civil en Tamaulipas, con la asistencia del Instituto Mexicano del
Seguro Social y del Instituto para la Seguridad Social y Servicios para los
Trabajadores del Estado en Tamaulipas; los datos del condado de Cameron fueron
proporcionados por el Programa del Sistema de Evaluación del Riesgo en el
Embarazo del Departamento de Servicios Estatales de Salud de Texas). Para
evaluar la no cobertura de la población del estudio (número 2 anterior),
empleamos un procedimiento de enlace probabilístico (21) para comparar los
registros vitales de nacidos vivos de las mujeres que tuvieron un nacido vivo en
los hospitales del estudio en los días muestreados con los registros de la
encuesta del BMSCP. Para los registros de Matamoros, utilizamos 13 variables de
comparación: número de folio; número de identificación del hospital; fecha de
nacimiento del infante, peso al nacer, y método de parto; así como la edad de la
madre, estado civil, estatura, peso, nivel educativo, número de embarazos,
número de partos, y número de nacimientos de nacidos muertos. Para los registros
del condado de Cameron utilizamos ocho variables: número de identificación del
hospital, fecha de nacimiento del bebé, tiempo del nacimiento, peso al nacer, y
método de parto; así como la edad de la madre, estado civil, y grupo étnico
(hispana). Calculamos la tasa de cobertura de la población del estudio como
sigue:
Tasa de cobertura de la población del estudio (%) = (n/nW)
x 100 en donde n es el número de mujeres en la muestra del BMSCP en un
hospital específico y nW es el número total de mujeres en el
mismo hospital que tuvieron un nacimiento vivo durante los días muestreados.
nW = nsv + nos + nov
es el número de mujeres incluidas tanto en la encuesta del BMSCP como en los
registros vitales [nSV], más el número de mujeres incluidas
únicamente en la encuesta del BMSCP [nos], más el número de
mujeres incluidas únicamente en los registros vitales [nov].
Representatividad del estudio pilotoUn peso final que ajusta por el diseño muestral, la tasa de no respuesta, la
no cobertura de la población objetivo, y la no cobertura de la población de
estudio fue computado para cada entrevistada. Evaluamos la representatividad de
los datos al comparar la distribución de las características demográficas
seleccionadas (edad, peso al nacer y método de parto) de la muestra del BMSCP
ponderada con la distribución de características demográficas de la población
objetivo utilizando los datos de los certificados de nacimiento del período del
estudio de ambas comunidades.
Calidad de la informaciónExaminamos respuestas a preguntas de la encuesta y cualquier información
adicional registrada por la entrevistadora para determinar si las preguntas
parecían haber sido interpretadas correctamente por las mujeres entrevistadas y
contestadas sin dificultad. Al evaluar cada pregunta, consideramos la frecuencia
de respuestas desconocidas y respuestas faltantes, la categoría otros, la
categoría de respuesta por favor especifique, problemas para saltar
algunas preguntas, y cualquier comentario de las mujeres entrevistadas, y/o
información adicional registrada por el entrevistador. Señalamos las preguntas
acerca de resultados que eran extraños en esta población anotando cualquier
respuesta que reuniera menos del 5% de respuestas a la pregunta. Para preguntas
dicotómicas (sí/no), utilizamos un umbral de menos del 10% de las respuestas.
Volver al Inicio
Resultados
Participación del hospital y tasa de respuesta del estudio
Cada uno de los diez hospitales elegibles para inclusión acordó participar en
el proyecto y participaron durante el período del estudio. La tasa total de
respuesta entre las mujeres muestreadas fue del 94,8%. Del total de las mujeres
entrevistadas, aproximadamente el 92% (484/525) respondió al estudio en el
condado de Cameron, y aproximadamente el 98% (463/474) respondió al estudio en
Matamoros. El promedio de tiempo de estancia en el hospital varió entre los
hospitales de 6 a 48 horas. El rechazo a participar en la encuesta y los casos
de mujeres dadas de alta antes de la entrevista fueron escasos
(Tabla 3).
Cobertura de la población
El estudio incluyó el 98,3% (2.261/2.301) de todos los nacimientos
registrados en el condado de Cameron, y el 92,7% (2.222/2.398) de todos los
nacimientos registrados en Matamoros durante el período del estudio
(Tabla 4). Las diferencias generales entre las
distribuciones de los porcentajes para características demográficas
seleccionadas entre todos los nacimientos registrados y los nacimientos que
ocurrieron en los hospitales del estudio fueron pequeñas (≤0,49 puntos
porcentuales para el condado de Cameron y ≤2,03 puntos porcentuales para
Matamoros), lo que sugiere que las discrepancias entre las poblaciones objetivo
y de estudio fueron insignificantes. Entre los nacimientos registrados que según
se informa sucedieron en los hospitales del estudio durante los días de
muestreo, el 97,4% de madres en el condado de Cameron y el 97,3% de madres en
Matamoros fueron incluidas en el muestreo con éxito (los datos no se muestran).
Representatividad de los datos
La datos del BMSCP ponderados por el diseño muestral, la tasa de no
respuesta, y la no cobertura de las poblaciones objetivo y de estudio se
compararon contra los datos de las estadísticas vitales (Tabla
5). No se encontraron diferencias estadísticamente significativas en las
distribuciones de porcentajes por edad de la madre, peso al nacer, o método de
parto. Las diferencias entre los datos del BMSCP no ponderados y los datos de
las estadísticas vitales o los datos del BMSCP ponderados fueron mínimas (los
datos no se muestran).
Calidad de datos
La entrevista promedio requirió 35 minutos (29 minutos en inglés y 37 en
español). Pocos ítems del cuestionario fueron omitidos por el 5% o más de las
mujeres entrevistadas (Tabla
6). Por ejemplo, el 8% de las mujeres entrevistadas en el condado de Cameron
y el 19% en Matamoros no pudieron describir su raza, y el 14% y 9%,
respectivamente, no sabían su estatura. Casi la mitad de las mujeres
entrevistadas que no usaron anticonceptivos en su primera relación sexual no
pudieron recordar la frecuencia de las relaciones sexuales antes de usarlos por
primera vez. Las preguntas acerca de violencia, que fueron únicamente hechas a
las mujeres entrevistadas de ≥18 años de edad que estaban solas en el momento de
la entrevista, fueron omitidas en la mayoría de las entrevistas (los datos no se
muestran). Los patrones de omisión en el cuestionario parecen haber sido
seguidos correctamente.
Con el objeto de identificar preguntas que hubieran limitado la utilidad en
esta población, buscamos entre las preguntas dicotómicas (sí/no) aquéllas en las
que números pequeños de mujeres entrevistadas (<10% del total) contestó ya fuera
sí o no. Las preguntas que tuvieron dichos patrones de respuesta incluyeron
capacidad para obtener el cuidado médico necesario, lesiones al hijo anterior
durante el año pasado, el fumar durante los dos años pasados, previo nacimiento
pretérmino o bajo peso al nacer, conocimiento del VIH/SIDA, conducta asociada
con el riesgo del VIH, y únicamente entre mujeres de Matamoros, no haber
recibido atención prenatal con la anticipación requerida.
Tiempo conveniente de recopilación y procesamiento de datos
Los datos de la entrevista y de las hojas de contacto fueron reportados a la
coordinadora de campo dentro de una semana después de la entrevista. Las
coordinadoras de campo revisaron y enviaron los datos por medio de disquetes a
la AFMES dos semanas después de la entrevista, asimismo el gerente de
información de la AFMES transfirió los archivos con los datos acumulados y
reportes relacionados de cada período de recolección a los CDC dentro de un mes
después de la entrevista.
Estabilidad/Confiabilidad
Durante el período del estudio, ocurrieron fallas de energía eléctrica,
inundaciones y un brote de fiebre de dengue (22). El último evento resultó en
una aguda escasez de habitaciones en los hospitales para mujeres después del
parto. Las entrevistadoras realizaron las requeridas entrevistas al lado de la
cama, en cualquier parte donde esta se encontrara localizada en el hospital.
Costos directos del sistema de vigilancia piloto
Los costos directos por la realización de 947 entrevistas fueron $150.00,00,
$158,00 por entrevistas. Las compensaciones a las entrevistadoras sumaron
$30.000,00, y los costos de las coordinadoras de campo fueron $30.000,00. Los
$90.000,00 remanentes se entregaron al personal de la AFMES, incluyendo al
gerente de información y a otros gastos. Las contribuciones aportadas por las
instituciones locales que apoyaron las operaciones de campo, así como los costos
indirectos realizados por los CDC para ayudar en la instrumentación del proyecto
no se calcularon.
Volver al Inicio
Discusión
Los resultados de este estudio, se midieron por medio del criterio
tradicional para la evaluación de los sistemas de vigilancia (23,24), indicaron
que este enfoque podría ser efectivo en poblaciones similares.
Fuerzas
La participación bilateral de amplia base fue importante para el éxito de
este programa piloto. La participación hospitalaria fue del 100%. Las primeras
inquietudes de hospitales con respecto a demandas en el tiempo del personal,
posible resistencia del paciente y confidencialidad fueron atendidas a través de
la comunicación y cooperación. Tanto los funcionarios de salud de los Estados
Unidos como de México entregaron apoyo técnico y operacional, tales como espacio
de oficina y asistencia con acceso a registros locales. La temprana colaboración
con instituciones locales y la inclusión del personal local fueron elogiadas por
los asociados en entrevistas de evaluación posteriores al estudio piloto.
Las tasas de respuesta del BMSCP fueron altas en comparación con los estudios
de factores de riesgo de conducta que utilizaron otros métodos. La tasa mediana
de respuesta en el año 2001 entre los estados de los EEUU que participaron en el
Sistema de Evaluación del Riesgo en el Embarazo (PRAMS, por sus siglas en
inglés), que utilizan el correo postal y el teléfono para ponerse en contacto
con las madres, fue solamente del 76% (25). Las tasas de respuesta a entrevistas
por vía telefónica con adultos acerca de la conducta de salud en el Sistema de
Vigilancia de los Factores de Riesgo Conductuales en 2005 (BRFSS, por sus siglos
en inglés), promedió 51,1% (26); por otra parte la tasa de respuesta a
entrevistas telefónicas y personales en las comunidades de los Enfoques Étnicos
y Raciales para Salud Comunitaria (REACH, por sus siglas en inglés) durante los
años 2001-2002 fue de tan solo 53,3% (27). Cinco estados que realizaron
entrevistas en hospitales entre 1993 y 1996 para estimular las tasas de
respuesta del PRAMS en poblaciones urbanas difíciles de alcanzar lograron tasas
entre 71% y 95% (28).
En esta investigación en la que usamos los certificados de nacimiento también
como fuente de datos, confirmó que casi todos los nacimientos registrados en
cada comunidad ocurrieron en los hospitales del estudio; adicionalmente la
mayoría de los nacimientos registrados y que además acontecieron durante los
días del muestreo fueron capturados en nuestra base de datos. Con motivo de la
alta representatividad en la cobertura de atención a cargo de los hospitales
participantes de ambas comunidades con el criterio de 100 nacimientos anuales,
fueron muy pocos las madres excluidas a participar.
La información obtenida fue altamente representativa. Los factores de
ponderación que se calcularon fueron comparativamente simples debido a que la
tasa de respuesta y la cobertura fueron uniformemente altas, evitando que
cualquier grupo (por ejemplo, adolescentes) estuviera significativamente menos
representado.
Este sistema piloto utilizó una fuente común de datos y un número
relativamente pequeño de hospitales. Las entrevistas hospitalarias realizadas
inmediatamente después de ocurridos los nacimiento evitaron las dificultades de
localizar y contactar a las mujeres en una etapa posterior en el tiempo. Las
entrevistas personales asistidas por computadora simplificaron la aplicación del
cuestionario y el registro oportuno de los datos.
La base de datos estuvo disponible casi de forma inmediata debido a que las
mujeres entrevistadas se identificaban casi de inmediato después de dar a luz.
Este sistema de recopilación es más rápido comparado a la forma establecida por
los métodos tradicionales y que los procesos de evaluación paralela se hacen
luego entonces innecesarios.
Debilidades
Este sistema es estable a pesar de algunas interrupciones potenciales que
fueron controladas en las 12 semanas del estudio. Dicho período tan corto de
observación no es tiempo suficiente para obtener conclusiones definitivas acerca
de la estabilidad del sistema. Las evaluaciones de las características técnicas
desde una perspectiva informática han sido realizadas y están disponibles por
parte de los autores conforme sean solicitadas.
La falta de privacidad durante las entrevistas significó que el tema más
delicado, la violencia doméstica, tenía que ser evitado. Además, la misma falta
de entrevista privada podría haber limitado la veracidad ante las preguntas
sobre otros temas delicados, tales como conducta sexual e historial de abortos.
Este problema puede solventarse en el futuro por medio del uso de otras
tecnologías (por ejemplo, entrevista asistida por medio de audio en
computadora).
Las preguntas acerca de raza y grupo étnico no fueron contestadas en una gran
proporción de las mujeres entrevistadas de Matamoros, debido quizás a que estos
conceptos no son relevantes en el lado mexicano de la frontera. Las preguntas
sobre estatura y peso corporal no fueron contestadas en un gran número de
mujeres estadounidenses y mexicanas, lo que sugiere que un estudio más
cualitativo puede requerirse para identificar mejores medidas para evaluar
ciertas características de esta población.
Los costos por entrevista en este estudio fueron superiores a lo de los
costos normales para el PRAMS ($129,00) (Holly B. Shulman, comunicación escrita,
30 de noviembre de 2007), que es realizada a través del correo y teléfono. Sin
embargo, la población del BMSCP es más difícil de conseguir comparada con la
población lograda en el PRAMS, y la tasa de respuesta fue más alta. Sobre todo,
las contribuciones substanciales del estado no se incluyen en el estimado del
PRAMS. Los costos directos para las entrevistas personales del REACH en 2005,
incluyendo entrevistas en el condado de Cameron, fueron de $350,00 por
entrevista (Youlian Liao, comunicación escrita, 7 de noviembre de 2007). Un
apoyo federal consistente para encuestas como la del BMSCP no es probable, pero
las agencias locales de salud pueden encontrar formas de compartir o reducir los
costos directos (por ejemplo, hacer que estudiantes de enfermería realicen las
entrevistas).
Áreas no evaluadas
Algunas características del sistema de investigación no pudieron ser
evaluadas. Los instrumentos para recopilación de datos no cambiaron durante el
breve período del estudio piloto, por lo que la flexibilidad no pudo
demostrarse. No se hizo provisión alguna para probar la validez de los datos en
este establecimiento, aunque muchas de las preguntas han sido probadas y
validadas en otros estudios. Únicamente las características de calidad básica de
los datos se evaluaron. La oportunidad para usar el sistema en otras comunidades
fronterizas no ha ocurrido, por lo que su generalización permanece sin probarse.
La evaluación de la utilidad de los datos que fueron recopilados es
preliminar. Los datos de esta prueba piloto probaron ser de una calidad
altamente satisfactoria y suficientemente para justificar su análisis. Las
agencias públicas de salud en Texas y en Tamaulipas están colaborando en los
análisis iniciales (29-33). El Departamento de Servicios de Salud del Estado de
Texas está preparando los archivos de datos para uso público, y la USMBHA, con
asistencia de la colaboración de las instituciones de salud, mantendrá los datos
y supervisará su distribución para análisis adicional. Será importante el
documentar más análisis, distribuir resultados, y evaluar el efecto de los datos
en programas y políticas en la región.
Conclusiones
La implementación del método del BMSCP depende de la disponibilidad de
recursos suficientes humanos y financieros. El sistema puede ajustarse a un
presupuesto reducido y emplearse únicamente en un muestreo rotatorio de
comunidades o conducirse en intervalos de años múltiples. El muestreo en exceso
de algunos segmentos de la población (por ejemplo, madres adolescentes) o
algunos resultados adversos (por ejemplo, nacimientos prematuros) debe
considerarse. La importancia de realizar vigilancia mínima de las conductas de
salud reproductiva es probable crecer de forma pareada al crecimiento en la
población fronteriza. Por otra parte, es improbable que cambien las
características comunitarias, tales como el acceso limitado a teléfonos y
movilidad en el cruce de la frontera; lo anterior continuará limitando la
efectividad de métodos de vigilancia más tradicionales en esta región.
Volver al Inicio
Reconocimientos
El BMSCP fue financiado a través de la División de Salud Reproductiva de los
CDC y de la Oficina de Promoción de la Salud Global del Centro Nacional para la
Prevención de las Enfermedades Crónicas y la Promoción de la Salud, bajo un
acuerdo cooperativo con la Asociación de Salud Fronteriza México-Estados Unidos,
No. U65 CCU 623699-01-2, y a través de acuerdos con la Universidad de Texas-Brownsville/Colegio
Southmost de Texas, y la Escuela de Salud Pública de la Universidad de Texas en
el Campus Regional de Brownsville. El apoyo técnico y operacional para el
proyecto fue proporcionado por la División de Salud y Estudios de Exámenes de
Nutrición del Centro Nacional de Estadísticas de la Salud de los CDC; el
Departamento de Servicios Estatales de Salud de Texas, Región 11; la Secretaría
de Salud en Tamaulipas; y el Instituto Mexicano del Seguro Social, Tamaulipas.
El apoyo de las siguientes instituciones locales, regionales y nacionales fue
crítico para el proyecto: el Centro Nacional de Equidad de Género y Salud
Reproductiva, Secretaría de Salud en México; Dirección General de Epidemiología,
Secretaría de Salud en México; Dirección General de Promoción de la Salud,
Secretaría de Salud en México;
Instituto Nacional de Estadística, Geografía e Informática,
Tamaulipas; Registro Civil, Tamaulipas; Instituto de Seguridad y Servicios
Sociales de los Trabajadores del Estado, Tamaulipas; Secretaría de Salud
Jurisdicción III, Tamaulipas;
Departamento Estatal de Servicios de Salud de Texas,
Región 11 y Oficina de Salud Fronteriza; Departamento de Salud Pública de la
Ciudad de Brownsville; Departamento de Salud del condado de Cameron; Centro
Médico Valley Baptist en Harlingen; Centro Médico Valley Baptist en Brownsville;
Centro Médico Valley Regional; Centro Médico Harlingen; Centro Cultural Cameron
Park; Centro de Salud de la Comunidad de Brownsville; Hospital General de
Matamoros Dr. Alfredo Pumarejo Lafaurie; Hospital General de Zona No. 13 del
Instituto Mexicano del Seguro Social, Matamoros; Clínica Hospital Dr. Manuel F.
Rodríguez Brayda, Matamoros; Hospital Guadalupe; Centro de Orientación Familiar
de Matamoros; Centro Médico de Especialidades Quirúrgicas de Matamoros; y la
Comisión de Salud Fronteriza México-Estados Unidos. Un agradecimiento especial a
la Comisión de Salud Fronteriza México-Estados Unidos por facilitar la
traducción inglés-español de este manuscrito.
Volver al Inicio
Información del Autor
Autor correspondiente: Dr. Jill A. McDonald, División de Salud Reproductiva, Centro Nacional
para la Prevención de Enfermedades Crónicas y Promoción de la Salud, Centros
para el Control y la Prevención de Enfermedades, 4770 Buford Hwy NE, Mailstop
K-22, Atlanta, GA 30341-3724. Teléfono: 770-488-6373. E-mail: ezm5@cdc.gov.
Afiliaciones de los autores: Christopher H. Johnson, Centro Nacional para la Prevención
del VIH/SIDA, Hepatitis Viral, Enfermedades de Transmisión Sexual, y
Tuberculosis Centros para el Control y Prevención de Enfermedades (CDC),
Atlanta, Georgia; Ruben Smith, Corporación Internacional de Aplicaciones de
Ciencia, Atlanta, Georgia, y actualmente en la División de Salud Reproductiva,
Centro Nacional para la Prevención de Enfermedades Crónicas y Promoción de la
Salud (NCCDPHP) [por sus siglas en inglés], CDC, Atlanta, Georgia; Suzanne G.
Folger, División de Salud Reproductiva, NCCDPHP, CDC, Atlanta, Georgia; Ana L.
Chavez, División de Salud y Estudios de Exámenes de Nutrición, Centro Nacional
para Estadísticas de Salud, CDC, Hyattsville, Maryland; Ninad Mishra, Programa
de Coparticipación en Informática de Salud Pública, Oficina de la Fuerza de
Trabajo y Desarrollo Profesional, Atlanta, Georgia, y actualmente en la División
de Administración de Conocimiento, Centro Nacional de Informática de Salud
Pública, CDC, Atlanta, Georgia; Antonio Hernández Jiménez, Coordinación
Delegacional de Salud Pública, Instituto Mexicano del Seguro Social, Ciudad
Victoria, Tamaulipas, y actualmente en la Coordinación Delegacional de Salud
Pública, Aguascalientes; Linda R. MacDonald, Universidad de Texas-Brownsville/Colegio
Southmost de Texas, Brownsville, Texas; Jorge Sebastián Hernández Rodríguez,
Dirección de Planeación y Coordinación Sectorial, y la Comisión de Salud
Fronteriza México-Estados Unidos, Sección México, Secretaría de Salud de
Tamaulipas, Ciudad Victoria Tamaulipas; Susie Ann Villalobos, Asociación
Fronteriza Mexicano Estadounidense de Salud, El Paso, Texas.
Volver al Inicio
Referencias
- Peach J, Williams J. Population dynamics of the US-Mexican border region. San Diego (CA): SCERP/SDSU Press; 2003. http://www.scerp.org/population.htm.
Accessed February 4, 2008.
- Romero F. Hyper-border: the contemporary United States-Mexico border and its future. New York (NY): Princeton Architectural Press; 2008. p. 94-117.
- Torrans T. Forging the tortilla curtain: cultural drift and change along the United States-Mexico border from the Spanish era to the present. Fort Worth (TX): TCU Press; 2000. p. 19-33.
- Anderson JB, Gerber J. Fifty years of change on the United States-Mexico border:
growth, development, and quality of life. Austin (TX): University of Texas Press; 2007. Data appendix tables. http://www-rohan.sdsu.edu/~latamweb/BorderData.html.
Accessed February 4, 2008.
- Centers for Disease Control and Prevention. Quickstats. Percentage of adults aged >18 years without health insurance coverage by ethnicity — United States and counties along the United States-Mexico Border, 2000-2003. MMWR 2006;55(9):253. http://www.cdc.gov/mmwr/PDF/wk/mm5509.pdf.
Accessed September 10, 2007.
- Current population survey. Annual social and economic supplement. Table hi05. Health insurance coverage status and type of coverage by state and age for all people: 2006. Washington (DC): U.S.
Census Bureau, U.S. Department of Commerce. http://pubdb3.census.gov/macro/032007/health/h05_000.htm.
Accessed February 10, 2008.
- At the crossroads: US/Mexico border counties in transition. El Paso (TX): US/Mexico Border Counties Coalition; 2006. p. 9-23. http://www.bordercounties.org/index.asp?Type=B_BASIC&SEC={62E35327-57C7-4978-A39A-36A8E00387B6}.
Accessed February 10, 2008.
- Centers for Disease Control and Prevention. VitalStats. (Custom data request). Atlanta (GA): Centers for Disease Control and Prevention, National Center for Health Statistics. http://www.cdc.gov/nchs/vitalstats.htm.
Accessed September 30, 2003.
- Centers for Disease Control and Prevention. Atlas of reproductive health. Atlanta (GA): Centers for Disease Control and Prevention, Coordinating Center for Health Promotion. http://www.cdc.gov/reproductivehealth/gisatlas/.
Accessed November 27, 2006.
- México: frontera norte saludable. Mexico City (MX): Comisión de Salud Fronteriza México-Estados Unidos Sección de México; 2002.
- Programa sectorial de salud 2007-2012. Juárez (MX): Secretaría de Salud. http://portal.salud.gob.mx/sites/salud/descargas/pdf/plan_sectorial_salud.pdf.
Accessed February 13, 2008.
- Centers for Disease Control and Prevention. Sexually transmitted disease surveillance, 2006. Atlanta (GA): U.S. Department of Health and Human Services; 2007. http://www.cdc.gov/std/stats/toc2006.htm.
Accessed February 10, 2008.
- Rangel MG, Martínez-Donate AP, Hovell MF, Santibáñez J, Sipan CL,
Izazola-Licea JA.
Prevalence of risk factors for HIV infection among Mexican migrants and
immigrants: probability survey in the North border of Mexico. Salud Publica Mex 2006:48(1):3-12.
- Strathdee SA, Lozada R, Semple SJ, Orozovich P, Pu M, Staines-Orozco H, et al.
Characteristics of female sex workers with US clients in two Mexico-US border cities. Sex Transm Dis 2008;35(3):263-8.
- Healthy border 2010: an agenda for improving health on the United States-Mexico Border. El Paso (TX): United States-Mexico Border Health Commission; 2003.
- Warner DC, Jahnke LR. US/Mexico health issues: the Texas Rio Grande Valley. San Antonio
(TX): Regional Center for Health Workforce Studies, Center for Health
Economics and Policy, The University of Texas Health Science Center at San
Antonio; 2003. http://www.uthscsa.edu/RCHWS/Reports/NAFTA2.pdf16. Accessed January 12,
2008
- Shuler J. United States-Mexico border philanthropy partnership and the digital divide. New York (NY): Synergos; 2005. http://www.synergos.org/05/digitaldivide.htm.
Accessed February 10, 2008.
- Housing in the colonias. Washington (DC): Housing Assistance Council; 2005. http://www.ruralhome.org/manager/uploads/colonias_infosheet.pdf.
Accessed November 30, 2007.
- The County Information Project, Texas Association of Counties. Cameron County profile. Austin (TX): Texas Association of Counties. http://www.txcip.org/tac/census/profile.php?FIPS=48061.
Accessed February 4, 2008.
- II conteo de población y vivienda 2005: resultados definitivos, tabulados básicos.
Tabla población 2: población total por municipio, edad desplegada y grupos quinquenales de edad según sexo. Aguascalientes (MX): Instituto Nacional de Estadística Geografía e Informática. http://www.inegi.gob.mx/est/contenidos/espanol/sistemas/conteo2005/ datos/28/excel/cpv28_pob_2.xls.
Accessed February 4, 2008.
- Smalls M, Kendrick S. Record linkage. In: Armitage P, Colton T, editors. Encyclopedia of
biostatistics. New York (NY): John Wiley & Sons; 1998. p. 3745-50.
- Centers for Disease Control and Prevention.
Dengue hemorrhagic fever — U.S.-Mexico border, 2005. [Published erratum
in: MMWR Morb Mortal Wkly Rep 2007;56(32):822.] MMWR Morb Mortal Wkly Rep
2007;56(31):785-9.
- Centers for Disease Control and Prevention. Updated guidelines for evaluating public health surveillance systems: recommendations from the Guidelines Working Group. MMWR Recomm Rep 2001;50(RR-13):1-35.
- Romaguera RA, German RR, Klaucke DN. Evaluating public health surveillance. In: Teutsch
SM, Churchill RE, editors. Principles and practice of public health surveillance. 2nd ed. New York (NY): Oxford University Press Inc.; 2000. p. 176-93.
- Shulman HB, Gilbert BC, Msphbrenda CG, Lansky A.
The Pregnancy Risk Assessment Monitoring System (PRAMS): current methods and evaluation of 2001 response rates. Public Health Rep 2006;121(1):74-83
- 2005 BRFSS summary data quality report. Atlanta (GA): U.S. Department of Health and Human Services, Centers for Disease Control and Prevention. http://ftp.cdc.gov/pub/data/brfss/2005summarydataqualityreport.pdf.
Accessed November 26, 2007.
- Liao Y, Tucker P, Okoro CA, Giles WH, Mokdad AH, Harris VB.
REACH 2010 surveillance for health status in minority communities — United States, 2001-2002.
MMWR Surveill Summ 2004;53(6):1-36.
- Shulman HB, Johnson C. Hospital-based supplementation as a means of improving response in a hard-to-reach population.
Proceeding of the International Conference on Survey Nonresponse. 1999 Oct
28; Portland, OR.
- Castrucci BC, Piña Carrizales LE, D’Angelo DV, McDonald JA, Foulkes H,
Ahluwalia IB, et al. Attempted breastfeeding before hospital discharge on
both sides of the US-Mexico border, 2005: the Brownsville-Matamoros Sister City Project for Women’s Health.
Prev Chronic Dis 2008;5(4).
http://www.cdc.gov/pcd/issues/2008/oct/08_0058.htm
- Galván González G, Mirchandani GG, McDonald JA, Ruiz M,
Echegollen Guzmán A, Castrucci BC,
et al. Characteristics of young women who gave birth in the US-Mexico border
region: the 2005 Brownsville-Matamoros Sister City Project for Women’s
Health. Prev Chronic Dis 2008;5(4).
http://www.cdc.gov/pcd/issues/2008/oct/08_0060.htm
- Gossman GL, Carrillo Garza CA, Johnson CH, Nichols JJ, Castrucci BC, McDonald JA, et al. Prenatal HIV testing
in the US-Mexico border region, 2005: the Brownsville-Matamoros Sister City Project for Women’s Health. Prev Chronic Dis 2008;5(4).
http://www.cdc.gov/pcd/issues/2008/oct/08_0106.htm
- Robles JL, Lewis KL, Folger SG, Ruiz M, Gossman GL, McDonald JA, et al.
Prior contraceptive use among women who gave birth in the US-Mexico border
region, 2005: the 2005 Brownsville-Matamoros Sister City Project for Women’s Health. Prev Chronic Dis 2008;5(4).
http://www.cdc.gov/pcd/issues/2008/oct/08_0057.htm
- Castrucci BC, Echegollen Guzmán A, Saraiya M, Smith BR, Lewis KL, Coughlin
SS, et al. Cervical cancer screening among women who gave birth in the
US-Mexico border region, 2005: the Brownsville-Matamoros Sister City Project for
Women’s Health. Prev Chronic Dis 2008;5(4).
http://www.cdc.gov/pcd/issues/2008/oct/08_0063.htm
Volver al inicio
Tablas
Tabla
1. Colaboradores institucionales y actividades, Proyecto para la Salud de la
Mujer de las Ciudades Hermanas de Matamoros-Brownsville, Matamoros,
Tamaulipas, México y el Condado de Cameron, Texas, EEUU, 2003-2006
| Colaboradores |
Actividada |
| Preparación del Protocolo |
Capacitación del Personal de Campo |
Recopilación de Datos |
Procedimientos de Evaluación |
| Colaboradores
Gubernamentales |
| México |
| Secretaría de Salud, Tamaulipas |
X |
– |
X |
X |
| Instituto de Seguridad y Servicios Sociales de los
Trabajadores del Estado, Tamaulipas |
X |
– |
X |
X |
| Instituto Mexicano del Seguro Social, Tamaulipas |
X |
– |
X |
X |
| Registro Civil, Tamaulipas |
– |
– |
– |
X |
| Instituto Nacional de Estadística, Geografía e
Informática, Tamaulipas |
– |
– |
– |
X |
| Secretaría de Salud, México: Dirección General de
Epidemiología; Dirección General de Promoción de la Salud; Centro Nacional de
Equidad de Género y Salud Reproductiva |
X |
– |
– |
X |
| Estados Unidos |
| Departamento Estatal de Servicios de Salud de Texas |
X |
– |
X |
X |
| Centros de Control y Prevención de Enfermedades:
Centro Nacional para la Prevención de las Enfermedades Crónicas y la Promoción
de la Salud; Centro Nacional de Estadísticas de la Salud |
X |
X |
X |
X |
| Departamento de Salud del Condado de Cameron |
X |
– |
– |
– |
| Departamento de Salud Pública de la Ciudad de
Brownsville |
X |
– |
– |
– |
| Binacional |
| Comisión de Salud Fronteriza México-Estados Unidos |
X |
– |
– |
– |
| Colaboradores
Comunitarios y Académicos |
| México |
| Hospital General de Matamoros |
X |
– |
X |
– |
| Hospital General de Zona No. 13 del Instituto
Mexicano del Seguro Social, Matamoros |
X |
– |
X |
– |
| Clínica Hospital Dr. Manuel F. Rodríguez Brayda,
Matamoros |
X |
– |
X |
– |
| Hospital Guadalupe |
X |
– |
X |
– |
| Centro de Orientación Familiar de Matamoros |
X |
– |
X |
– |
| Centro de Especialidades Médico
Quirúrgicas |
X |
– |
X |
– |
| Estados Unidos |
| Universidad de Texas Escuela de Salud Pública de la
Plantel Regional de Brownsville |
X |
– |
– |
– |
| Universidad de Texas/Colegio Southmost de Texas,
Brownsville |
X |
– |
X |
– |
| Centro Médico Bautista del Valle, Harlingen |
X |
– |
X |
– |
| Centro Médico Bautista del Valle, Brownsville |
X |
– |
X |
– |
| Centro Médico Regional del Valle |
X |
– |
X |
– |
| Centro Médico de Harlingen |
X |
– |
X |
– |
| Centro Cultural Cameron Park |
X |
– |
– |
– |
| Centro de Salud Comunitaria de Brownsville |
X |
– |
– |
– |
| Binacional |
| Asociación de Salud Fronteriza de los Estados
Unidos |
X |
X |
X |
– |
a Una "X" indica que el colaborador tomó parte
en la actividad; un guión indica que el colaborador no tomó parte en la
actividad.
Tabla
2. Descripciones de los formatos de las entrevistadoras y coordinadoras de
campo, Matamoros, Tamaulipas, México, y el Condado de Cameron, Texas, EEUU,
Proyecto para la Salud de la Mujer de las Ciudades Hermanas de Matamoros-Brownsville,
21 de agosto al 9 de noviembre de 2005
| Tipo de Formato |
Propósito del Formato |
| Formato de revisión del registro de partos |
Para registrar los nacimientos vivos identificados; sirve para
enlazar la clave muestral. |
| Clave muestral |
Para asignar el número de identificación muestral único BMSCP
ID y
asegurar la confiabilidad de la muestra. |
| Hoja de contacto de la mujer entrevistada |
Para registrar los intentos y resultados del contacto. |
| Formato de retroalimentación de
la entrevistadora |
Para capturar las observaciones y experiencia de las
entrevistadoras a la finalización del proyecto y también la evaluación de varios
aspectos de las operaciones. |
| Formato de evaluación del entrenamiento |
Para capturar las observaciones de las entrevistadoras y las
coordinadoras de campo sobre los puntos fuertes y débiles del entrenamiento. |
| Formato de asistencia técnica |
Para solicitar asistencia técnica de la AFMES y facilitar
detalles acerca del tipo de asistencia requerida. |
| Formato semanal del reporte hospitalario |
Para entregar resúmenes semanales a la AFMES sobre las
observaciones específicas de hospitales, problemas, recomendaciones y acciones
tomadas. |
| Formato de observaciones de
la entrevistadora |
Para registrar detalles durante las observaciones de las
entrevistadoras sobre los puntos fuertes y débiles de su trabajo y para
identificar áreas a revisar o necesidad de mas entrenamiento. |
| Formato de errores del cuestionario |
Para describir errores encontrados que ocurrieron durante la
captura o edición de los datos o cualquier acción correctiva tomada. |
Abreviaturas: AFMES, Asociación Fronteriza Mexicano
Estadounidense de Salud.
Tabla
3. Tasas de respuestas a entrevistas, Matamoros, Tamaulipas, México, y el
Condado de Cameron, Texas, EEUU, Proyecto para la Salud de la Mujer de las
Ciudades Hermanas de Matamoros-Brownsville, 21 de agosto al 9 de noviembre
de 2005
| Características de la
Entrevistada |
No. de Entrevistadas en el
Condado de Cameron (%) |
No. de Entrevistadas en
Matamoros (%) |
Total del No. de
Entrevistadas (%) |
| Entrevista terminada |
484 (92,2) |
463 (97,7) |
947 (94,8) |
| Rechazó la entrevista |
10 (1,9) |
0 |
10 (1,0) |
| Diferidas/no localizadas |
31 (5,9) |
11 (2,3) |
42 (4,2) |
| Total Muestral |
525 (100,0) |
474 (100,0) |
999 (100,0) |
Tabla
4. Características seleccionadas entre todos los nacimientos registrados y
los nacimientos registrados que ocurrieron en los hospitales del estudio,
Matamoros, Tamaulipas, México, y el condado de Cameron, Texas, EEUU,
Proyecto para la Salud de la Mujer de las Ciudades Hermanas de Matamoros-Brownsville,
21 de agosto al 9 de Noviembre de 2005
| Características |
condado de Cameron |
Matamoros |
Todos los Nacidos Vivos Registrados
(N = 2.301)a, % |
Nacidos Vivos Registrados Ocurridos
en los Hospitales del Estudio (N=2.261)a, % |
Diferencia |
Todos los Nacidos Vivos Registrados
(N = 2.398)a, % |
Nacidos Vivos Registrados Ocurridos
en los Hospitales del Estudio (N = 2.222)a, % |
Diferencia |
| Edad de la madre, a |
| <20 |
16,8 |
17,0 |
−0,20 |
19,0 |
19,6 |
−0,56 |
| 20-24 |
27,7 |
27,9 |
−0,18 |
29,4 |
29,8 |
−0,34 |
| 25-29 |
27,2 |
27,0 |
0,14 |
27,1 |
27,0 |
0,15 |
| ≥30 |
28,3 |
28,1 |
0,26 |
24,4 |
23,7 |
0,75 |
| Sexo del infante |
| Femenino |
49,9 |
49,8 |
0,09 |
49,6 |
50,4 |
−0,89 |
| Masculino |
50,1 |
50,2 |
−0,09 |
50,4 |
49,6 |
0,89 |
| Peso al nacer, g |
| <2.500 |
7,5 |
7,6 |
−0,04 |
6,0 |
6,1 |
−0,07 |
| 2.500-2.999 |
21,9 |
21,8 |
0,01 |
20,0 |
20,2 |
−0,23 |
| 3.000-3.499 |
44,4 |
44,5 |
−0,12 |
40,9 |
40,8 |
0,06 |
| 3.500-3.999 |
21,3 |
21,3 |
0,02 |
26,7 |
26,5 |
0,20 |
| ≥4.000 |
4,9 |
4,8 |
0,13 |
6,5 |
6,4 |
0,03 |
| Método de parto |
| Cesárea |
44,9 |
44,8 |
0,14 |
46,5 |
44,5 |
2,03 |
| Vaginal |
55,1 |
55,2 |
−0,14 |
53,5 |
55,5 |
−2,03 |
| Estado civil de la madre, Matamoros |
| Casada |
NA |
NA |
NA |
53,2 |
52,0 |
1,23 |
| Soltera |
NA |
NA |
NA |
9,07 |
9,39 |
−0,32 |
| Otro |
NA |
NA |
NA |
37,69 |
38,60 |
−0,91 |
| Estado civil de la madre, condado de
Cameron |
| Soltera |
60,2 |
59,8 |
0,40 |
NA |
NA |
NA |
| Casada |
39,8 |
40,2 |
−0,40 |
NA |
NA |
NA |
| Número de embarazos de la madre,
Matamoros |
| 1 |
NA |
NA |
NA |
33,3 |
33,3 |
0,06 |
| 2 |
NA |
NA |
NA |
28,7 |
28,4 |
0,29 |
| 3 |
NA |
NA |
NA |
21,2 |
20,9 |
0,30 |
| ≥4 |
NA |
NA |
NA |
16,8 |
17,4 |
−0,66 |
| Número de nacimientos previos de la
madre, condado de Cameron |
| 0 |
32,1 |
32,2 |
−0,08 |
NA |
NA |
NA |
| 1 |
30,2 |
29,9 |
0,26 |
NA |
NA |
NA |
| 2 |
22,3 |
22,3 |
−0,05 |
NA |
NA |
NA |
| ≥3 |
15,4 |
15,5 |
−0,14 |
NA |
NA |
NA |
| Nivel de estudios de la madre,
Matamoros |
| Primaria o menos |
NA |
NA |
NA |
29,1 |
30,0 |
−0,87 |
| Secundaria |
NA |
NA |
NA |
41,7 |
42,9 |
−1,16 |
| Preparatoria |
NA |
NA |
NA |
20,1 |
19,7 |
0,41 |
| Profesional |
NA |
NA |
NA |
9,1 |
7,5 |
1,63 |
| Estudios de la madre, y, condado de
Cameron |
| 0-8 |
13,7 |
13,7 |
−0,03 |
NA |
NA |
NA |
| 9-11 |
31,4 |
31,5 |
−0,07 |
NA |
NA |
NA |
| 12 |
30,4 |
30,9 |
−0,49 |
NA |
NA |
NA |
| 13-15 |
18,0 |
17,7 |
0,38 |
NA |
NA |
NA |
| ≥16 |
6,4 |
6,3 |
0,19 |
NA |
NA |
NA |
Abreviaturas: NA, no aplica.
a Debido a los datos faltantes para algunas de las características,
los números de nacidos vivos registrados varían a través de las
características.
b Diferencia = Porcentaje de todos los nacidos vivos registrados
menos el porcentaje de nacidos vivos registrados ocurridos en los hospitales
del estudio.
Tabla
5. Distribución de Porcentajes Ponderados de Características Seleccionadas
Entre Todos los Nacidos Vivos Registrados y los Nacidos Vivos de los
Participantes del Estudioa, Matamoros, Tamaulipas, México, y el
condado de Cameron, Texas, EEUU, Proyecto para la Salud de la Mujer de las
Ciudades Hermanas de Matamoros-Brownsville, 21 de agosto al 9 de noviembre
de 2005
| Característica |
condado de Cameron |
Matamoros |
| Porcentaje de Todos los Nacidos
Vivos Registradosb |
Nacidos Vivos del Estudio del BMSCP
Ponderados % (95% CI) |
Porcentaje de Todos los Nacidos
Vivos Registradosc |
Nacidos Vivos del Estudio del BMSCP
Ponderados % (95% CI) |
| Edad de la madre, a |
| <20 |
16,8 |
14,9 (12,0-17,9) |
19,0 |
19,2 (16,3-22,2) |
| 20-24 |
27,7 |
30,2 (26,7-33,8) |
29,5 |
32,2 (28,0-36,4) |
| 25-29 |
27,2 |
26,3 (23,0-29,6) |
27,1 |
27,7 (24,6-30,7) |
| ≥30 |
28,3 |
28,6 (24,4-32,8) |
24,4 |
20,9 (16,8-25,1) |
| Peso al nacer, g |
| <2.500 |
7,5 |
8,5 (5,8-11,2) |
6,0 |
5,0 (3,5-6,6) |
| 2.500-2.999 |
21,9 |
23,5 (19,9-27,2) |
20,0 |
20,7 (17,8-23,6) |
| 3.000-3.499 |
44,4 |
43,1 (38,4-47,8) |
40,9 |
42,0 (38,6-45,4) |
| 3.500-3.999 |
21,3 |
20,7 (17,5-23,9) |
26,7 |
25,0 (21,5-28,5) |
| ≥4.000 |
4,9 |
4,2 (2,5-5,9) |
6,5 |
7,4 (5,3-9,4) |
| Método del parto |
| Cesárea |
44,9 |
43,5 (39,7-47,3) |
46,5 |
44,3 (41,0-47,6) |
| Vaginal |
55,1 |
56,5 (52,7-60,3) |
53,5 |
55,7 (52,4-59,0) |
Abreviaturas: BMSCP, Proyecto para la Salud de la Mujer de las Ciudades
Hermanas de Matamoros-Brownsville.
a Los datos del BMSCP ponderados por el diseño muestral, la tasa de
no respuesta, y la no cobertura de la poblaciones objetivo y de estudio, se
muestran en comparación con los datos estadísticos vitales.
b Un total de 2,301 nacidos vivos se registró en el condado de
Cameron durante el período del estudio.
c Un total de 2,398 nacidos vivos se registró en Matamoros durante el
período del estudio.
Tabla
6. Tasas de No Respuesta de los Ítems con 5% o más datos faltantes,
Matamoros, Tamaulipas, México, y el condado de Cameron, Texas, EEUU,
Proyecto para la Salud de la Mujer de las Ciudades Hermanas de
Matamoros-Brownsville, 21 de agosto al 9 de noviembre de 2005
|
Ítems en el Cuestionario |
condado de Cameron |
Matamoros |
|
% de Participantes Que Respondió "No Sabe" |
% de Participantes Que Rechazó a Contestar |
% de Participantes Que Respondió "No Sabe" |
% de Participantes Que Rechazó a Contestar |
|
Número de veces que tuvo relaciones sexuales antes de usar un
método anticonceptivo por primera vez |
– |
– |
39 |
0 |
|
Edad en la primera vez que usó un método anticonceptivo |
9 |
1 |
– |
– |
|
Se realizó una prueba de VIH durante el embarazo |
– |
– |
6 |
0 |
|
Actividad física/tiempo llevado caminando |
7 |
0 |
– |
0 |
|
Estatura |
14 |
0 |
9 |
0 |
|
Peso antes del embarazo |
6 |
0 |
2 |
13 |
|
Raza |
8 |
0 |
19 |
0 |
|
Hispana/latina |
– |
– |
14 |
0 |
a Un guión indica que menos del 5% de
los cuestionarios de Matamoros o del condado de Cameron tuvieron datos faltantes
para este ítem.
Volver al inicio
|
|