

|

|

Volume 5:
No. 4, October 2008
ORIGINAL RESEARCH
Reproductive Health Surveillance
in the US-Mexico Border Region, 2003-2006: The Brownsville-Matamoros Sister
City Project for Women’s Health
Jill A. McDonald, PhD, Christopher H. Johnson, MS, Ruben Smith, PhD,
Suzanne G. Folger, PhD, Ana L. Chavez, MS, RD, Ninad Mishra, MD, Antonio
Hernández Jiménez, MD, Linda R. MacDonald, MSN, Jorge Sebastián Hernández
Rodríguez, MD, Susie Ann Villalobos, MEd
Suggested citation for this article: McDonald JA, Johnson CH, Smith R, Folger SG, Chavez AL, Mishra N, et al. Reproductive health surveillance
in the US-Mexico border region, 2003-2006: the Brownsville-Matamoros Sister City Project for Women’s Health. Prev Chronic Dis
2008;5(4).
http://www.cdc.gov/pcd/issues/2008/ oct/08_0055.htm.
Accessed [date].
PEER REVIEWED
Abstract
Introduction
High birth and immigration rates in the US-Mexico border region have led to large population increases in recent decades. Two national, 10 state, and more than 100 local government entities deliver reproductive health services to the region’s 14
million residents. Limited standardized information about health risks in this population hampers capacity to address local needs and assess effectiveness of public health programs.
Methods
We worked with binational partners to develop a system for reproductive health surveillance in the sister communities of Matamoros, Tamaulipas, Mexico, and Cameron County, Texas, as a model for a broader regional approach. We used a stratified, systematic cluster-sampling design to sample women giving birth in hospitals in each community during an 81-day period (August 21-November 9) in 2005. We conducted in-hospital computer-assisted personal interviews that addressed
prenatal, behavioral, and lifestyle factors. We evaluated survey response rates, data quality, and other attributes of effective surveillance systems. We estimated population coverage using vital records data.
Results
Among the 999 women sampled, 947 (95%) completed interviews, and the item nonresponse rate was low. The study
sample included 92.7% of live births in Matamoros and 98.3% in Cameron County. Differences between percentage distributions of birth certificate characteristics in the study and target populations did not exceed
2.0. Study population coverage among hospitals ranged from 92.9% to 100.0%, averaging 97.3% in Matamoros and 97.4% in Cameron County.
Conclusion
Results indicate that hospital-based sampling and postpartum interviewing constitute an effective approach to reproductive health surveillance. Such a system can yield valuable information for public health programs serving the growing
US-Mexico border population.
Back to top
Introduction
The US-Mexico border region reaches 100 km north and 100 km south of the international divide and is home to 14
million people (1) (Figure 1). Ninety percent of the population resides in 14 pairs of economically and socially interdependent sister cities that lie on the 2,000-mile border (2,3). In 2000, nearly 300,000 births occurred in these paired communities (4). High birth and immigration rates have caused a surge in population in this area in recent decades, and growth is projected to continue
through at least 2030 (1).

[
View enlarged image and descriptive text. ]
Figure 1. Maps of the US-Mexico Border Region (Top)
and of Brownsville, Texas, and Matamoros, Tamaulipas, Mexico (Bottom). (The
authors thank Allison Abell Banicki of the Office of Border Health, Texas
Department of State Health Services, for creating the map of the Texas-Mexico
border states and thank Jean W. Parcher, Sylvia N. Wilson, and the United States
Geological Survey [USGS] for providing the map of population density in
Brownsville and Matamoros.)
Information about reproductive health in the border population is scant. Rates of health insurance coverage in US border counties are considerably lower than they are in any US state (5,6), and the shortage of health care professionals is severe (7).
Women from US border counties are less likely to receive prenatal care than are women in other counties in US border states, although their risk of infant death and
preterm birth appear to be no greater (8,9). Late or no prenatal care is particularly characteristic of adolescents in the region, who have birth rates among the highest in the United States (8,9). In Mexican border communities, adolescent birth rates are also believed to be high, and reducing maternal and infant mortality remain priorities (10,11). Growing concern about sexually transmitted infections and
HIV risk is evident on both sides of the border (12-14). US and Mexican border communities
share common maternal and child health (MCH) goals for 2010 (15), yet reliable baseline data are not available for many goals and related risk factors. This information is essential for program planning and evaluation.
Multiple factors contribute to the lack of reproductive health data in this dynamic region, including different data collection systems; inconsistent definitions for indicators; uneven distribution of services, such as telephone and mail delivery; low education
levels; limited community resources; language barriers; and a mobile population (16-18).
To further complicate matters, the region includes 2 national, 10 state, and more than 100 local and regional government entities. On
both sides of the border, these factors are obstacles to traditional survey and surveillance methods, which rely on standard definitions for health measures, complete telephone coverage, fixed residences, minimum reading levels, and data
sharing among government institutions.
We developed methods for reproductive health surveillance characterized by shared reproductive health goals, strong local and binational partnerships, and a bilingual approach to data collection. Effective data collection methods developed in 1 pair of sister communities can be duplicated in other communities or used as a model for a region-wide approach. We describe the methods and operational results from the pilot test conducted in 1 pair of sister communities in the
US-Mexico border
region.
Back to top
Methods
Site selection and protocol development
We chose Cameron County, Texas (with the cities of Brownsville and Harlingen), and Matamoros, Tamaulipas, Mexico, as the paired site for this demonstration project because their population size was average among the sister communities (379,000 for Cameron County and 462,000 for Matamoros, in 2005) (19,20) and because of local interest in the project. Starting in 2003, we worked with University of Texas partners in Brownsville to expand partnerships and build support among local health authorities and
providers of MCH services. We met with program directors at state health institutions in Texas and Tamaulipas and with the US and Mexican sections of the United States-Mexico Border Health Commission (USMBHC) to encourage their support.
Review of Texas birth records and discussions with health officials in Matamoros showed that most births
in the Texas-Tamaulipas border region were occurring in hospitals, indicating that hospital-based sampling and postpartum interviews conducted in hospitals
would yield data representative of mothers and infants in these communities. We collected information on patient admissions and labor and delivery record-keeping procedures from each community hospital and used this information to design a procedure to sample and interview women
who gave birth to live infants in these communities. We sought input from institutional partners throughout the process and worked closely with the Secretariat of Health in Tamaulipas to develop methods that would
later be used to assess population coverage. We met annually from 2003 through 2005 with community stakeholders to discuss progress with protocol development, solicit feedback, and plan next steps. The Brownsville-Matamoros Sister City Project
for Women’s Health (BMSCP) pilot project was reviewed for human subject
concerns by the Centers for Disease Control and Prevention (CDC) and was
determined to be “nonresearch” or public health practice. Therefore,
institutional review board approval was not required. Training materials and evaluation procedures were
completed in July 2005. BMSCP collaborators include government, nongovernment, and academic institutions at the federal, state, and local levels (Table 1).
Sample design
We used a stratified, systematic cluster-sampling design (Figure
2). The target population was women who gave birth to live infants in Matamoros and Cameron County, and the study population was women who gave birth to live infants in hospitals with 100 or more deliveries in 2004 in each community. A sample size of 500 was planned for each community. Because of the expected numbers of births during the
study period and an expected 80% response rate, we anticipated needing to sample 2 of every 10 days in Matamoros and 2 of every 9 days in Cameron County. Sample days were grouped as 2 consecutive days to minimize interviewer travel time and to allow staggered interviewing schedules by hospital for more efficient hospital coverage. From each of the 10 eligible hospitals (4 in Cameron County, 6 in Matamoros), we systematically selected blocks of 2 consecutive days between August 21 and November
9, 2005. All women who delivered a live infant on these days were sampled. The sample size was expected to allow reasonable assessment of field operations, data collection, and data management activities and the opportunity for collaborative data analysis.

Figure 2. Sampling Design of the Surveillance System
Used for the Brownsville-Matamoros Sister City Project for Women’s Health, August 21-November 9, 2005
[A text description of this figure is also
available.]
Data collection instruments
Questionnaire topics were based on USMBHC Healthy Border 2010 (15) objectives related to MCH and chronic disease prevention, including lifestyle and risk behavior, family planning, prenatal health and care, HIV and cervical cancer screening, birth outcomes, child injury, and domestic violence. Questions to obtain demographic information were also included. The questionnaire contained 200 possible data items and was interviewer-administered via laptop computer before the patient’s
hospital discharge. We reviewed survey instruments from the United States, Mexico, and elsewhere to identify relevant English- and Spanish-language questions, which were translated and modified as needed to reference the pregnancy time period. In each community, we conducted 2 focus groups among currently or recently pregnant adolescents and 2 among
adult women to assess respondent ability and willingness to answer questions on the selected topics, familiarity with topic-specific terms, and views on
interviews in
hospital settings. Results shaped the final bilingual instrument and interviewing method. We formatted the surveillance instrument for electronic data entry using the Census and Survey Processing System (CSPro 2.6, International Programs Center, US Census Bureau, Washington, District
of Columbia) and developed paper instruments for back-up purposes. Additional data collection forms developed for data and project management purposes are described in
Table 2.
Training and field operations
Training and field operations were conducted by the United States-Mexico Border Health Association (USMBHA) through a cooperative agreement and with technical assistance from CDC.
One field coordinator (FC) and several interviewers (4 in Matamoros and 3
in Cameron County) worked on each side of the border. The Matamoros interviewers and FC spoke Spanish; Cameron County interviewers were bilingual, and the FC spoke English. All interviewers were students or medical professionals and residents of
the area. Didactic training for field staff was conducted primarily in Spanish, but all training and reference materials were available in both languages and emphasized general interviewing techniques, sample identification,
use of data collection forms, computer use, data entry, editing and processing, data management, and additional supervisory and managerial tasks for FCs. At completion of the 5-day training, skills were assessed and practice interviews were scheduled as needed in hospitals the
following week. Interviewers and FCs were compensated for their time in training. During data collection, FCs were employed for 4 months full-time, and interviewers were paid per completed interview.
Interviewers visited each hospital for 3 consecutive days (ie, the 2 sample days plus a third day to complete any outstanding interviews) during each reporting period (ie, the recurring cycle of sampled and nonsampled days for each hospital). On each sample day, interviewers consulted the hospital delivery log book to identify women who had delivered a live infant during the previous 24 hours. As needed, field staff reviewed medical records and communicated with hospital staff to ensure that
the sample contained all eligible women. Interviewers recorded information about women included in the sample on a delivery log review form (DLRF), using a unique sample identification number designed to protect the identity of the women. A contact sheet was then prepared for each potential respondent and used to track contact attempts and completed interviews. Interviewers wore white lab coats and a photo badge that identified them as interviewers from the USMBHA. Respondents who were ill or
whose babies were severely ill or had died were deferred. Interviews were conducted in Spanish in Matamoros and in the respondent’s language of choice in Cameron County. Most interviews occurred in the mother’s hospital room, but hallways and other locations were used in instances of hospital overcrowding. Small gifts of appreciation were given to each respondent on completion of the interview.
Data management and processing
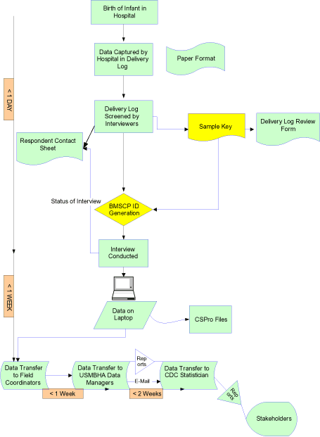
Interviewers entered questionnaire data into CSPro files on laptop computers, recorded tracking and respondent contact information on paper forms, and made back-up copies on diskettes (Figure
3). Diskettes and paper tracking forms were given weekly to FCs. FCs reviewed questionnaire data, keyed tracking information into electronic files, observed interviews, and provided feedback to interviewers. They checked hospital delivery log books against DLRFs to assess the completeness of the sample
and monitored individual interview response rates and response rates of hospitals. Results of FC assessments and edited interview records were copied to diskette and forwarded to the data manager at the USMBHA. The data manager created cumulative files and performed data quality checks with preprogrammed and ad hoc reports in CSPro. Data were transferred to CDC and stored in 2 places for cross-verification purposes: the personal hard drive of the statistician and the share drive of the Division
of Reproductive Health. The personal drive was protected with the user’s individual password and the share drive was protected with a network password to maintain data integrity and enable data cleaning and analysis file preparation.

Figure 3. Data Flow in the Brownsville-Matamoros Sister
City Project for Women’s Health, August 21-November 9, 2005
[A text description of this figure is also
available.]
Procedures to evaluate attributes of the pilot surveillance system
We assessed hospital participation, survey response rate, population coverage, data representativeness, and data quality and incorporated procedures to monitor potential problems in these areas during data collection. To obtain additional information about these and other attributes and feedback from community and government stakeholders about potential usefulness of the data collected, a contracting agency conducted confidential stakeholder interviews during and after the completion of
data collection.
Hospital participation
To maximize hospital participation and to reduce the burden of data collection on hospital staff, we consulted with hospital administrators and nurses early in the process of protocol development and developed procedures to communicate regularly and to identify potential problems at their onset. We had contingency plans for anticipated events, such as one hospital’s transition from a delivery log book to an electronic log system, during the study period. FCs were
required to immediately report unanticipated problems to USMBHA.
Survey response rate
We computed survey response rates among women sampled in each community and overall. Additional data collected on the respondent contact sheet provided information about the number of contact attempts and reasons for nonresponse.
Population coverage
We assessed the degree of noncoverage attributable to 1) the omission of women from the target population who delivered live infants during the study period in hospitals not included in the study and 2) the failure to identify women in the study population who delivered live infants in the study hospitals during the sample days. For comparison and linkage purposes, we accessed Tamaulipas and Texas state records of births that occurred in each community during the study period. As a check of the
completeness of birth registration in Matamoros, we merged birth data from the Civil
Registry, the vital statistics agency that receives 1 copy of the birth certificate, with those from the Secretariat of Health, which receives another copy.
Potential bias from noncoverage of the target population (no. 1 above) was estimated by comparing distributions of demographic characteristics of all registered live births in Matamoros and Cameron County with births that occurred in study hospitals during the study period and by computing the differences between the proportions for each characteristic. (For these comparisons,
Matamoros vital statistics data were provided by the Secretariat of Health and Civil Registry in Tamaulipas, with assistance from the
Mexican Institute of Social Security and the Institute for Social Security and
Services for State Workers in Tamaulipas; Cameron County data were provided by the Texas Department of State Health Services Pregnancy Risk Assessment Monitoring System program.) To evaluate noncoverage of the study population (no. 2
above), we employed a probabilistic linkage procedure (21) to match the vital records of infants born to women who gave birth in study hospitals on sampling days to BMSCP survey records. For Matamoros records, we used
13 matching variables: folio number; hospital identification number; infant’s date of birth, birth weight, and delivery method; and mother’s age, marital status, height, weight, education level, number of pregnancies, number of live births, and number of stillbirths. For Cameron County records we used
8 variables: hospital identification number; infant’s date of birth, time of birth, birth weight, and delivery method; and mother’s age, marital status, and ethnicity
(Hispanic). We estimated the study population coverage rate by hospital as follows:
study population coverage rate (%) = (n/nW) x 100 where
n is the number of women in the BMSCP sample in a specific hospital and
nW
is the total number of women in the same hospital who delivered live infants
during the sampled days. nW
= nsv + nos + nov is the number of women contained in both the BMSCP survey and vital records [nSV], plus the number of women contained only in the BMSCP survey
[nos], plus the number of women contained only in the vital records [nov].
Representativeness of pilot data
A final weight that adjusts for the sampling design, nonresponse rate, noncoverage of the target population, and noncoverage of the study population was computed for each respondent. We assessed data representativeness by comparing the distribution of selected demographic characteristics (age, birth weight, and delivery method) of the BMSCP weighted sample with the distribution of demographic characteristics of the
target population using study period birth certificate data from both communities.
Data quality
We examined responses to survey questions and any additional information recorded by the interviewer to determine whether questions appeared to have been interpreted correctly by respondents and answered without difficulty. In evaluating each question,
we considered the frequency of unknown and missing responses, other, please specify responses, adherence to skip patterns, and any comments from respondents, and/or
additional input recorded by the interviewer. We flagged questions about outcomes that were rare in this population by noting any response that garnered fewer than 5% of answers to the question. For dichotomous (yes/no) questions, we used a threshold of fewer than 10% of responses.
Back to top
Results
Hospital participation and survey response rate
Each of the 10 hospitals eligible for inclusion agreed to participate in the project and participated throughout the study period. The overall response rate among women sampled was 94.8%. Of total respondents, approximately 92% (484/525) responded to the survey in Cameron County, and approximately 98% (463/474) responded to the survey in Matamoros. Average length of hospital stay varied among hospitals from 6 to 48 hours. Refusal to participate and discharge before the interview were rare
(Table 3).
Population coverage
The study population included 98.3% (2,261/2,301) of all registered live births in Cameron County and 92.7% (2,222/2,398) of all registered live births in Matamoros during the study period
(Table 4). Overall differences between the percentage distributions for select demographic characteristics among all registered births and births that occurred in study hospitals were small (≤0.49
percentage points for Cameron County and ≤2.03 percentage points for Matamoros), suggesting that discrepancies between the target and
study populations were negligible. Among registered births that reportedly occurred in study hospitals during sample days, 97.4% of mothers in Cameron County and 97.3% of mothers in Matamoros were successfully sampled (data not shown).
Data representativeness
BMSCP data weighted for sampling design, nonresponse rate, and noncoverage of the target and study populations are
compared to vital statistics data
(Table 5). No statistically significant differences in percentage distributions were found for maternal age, birth weight, or delivery method. Differences between unweighted BMSCP data and vital statistics data or weighted data were minimal (data not shown).
Data quality
The average interview required 35 minutes (29 minutes in English and 37 in Spanish). Few questionnaire items were missing for 5% or more of respondents
(Table 6). Respondents had difficulty answering a few questions. For example, 8% of respondents in Cameron County and 19% in Matamoros could not describe their race, and 14% and 9%, respectively, did not know their height. Nearly half of respondents who did not use
contraception at first sexual intercourse could not recall the frequency of intercourse before first use. Questions about violence, which were only asked of respondents ≥18 years of age who were alone at the time of interview, were skipped in most interviews (data not shown). Skip patterns throughout the questionnaire appeared to have been followed correctly.
To identify questions that would have limited usefulness in this population, we looked among the dichotomous (yes/no) questions for those in which small numbers of respondents (<10% of total) answered either yes or no. Questions that had such response patterns included ability to obtain needed medical care, injury to the previous child in the past year, smoking during the past 2 years, a previous preterm or low–birth-weight baby, having heard of HIV/AIDS, behavior associated
with HIV risk, and among Matamoros women only, not having received prenatal care as early as wanted.
Timeliness of data collection and processing
Interview and tracking form data were reported to the FC within 1 week of interview. FCs reviewed and transferred data via diskette to USMBHA within 2 weeks of interview, and the USMBHA data manager transferred cumulative data files and associated reports from each reporting period to CDC within 1 month of interview.
Stability/Reliability
During the study period, power failures, flooding, and a dengue fever outbreak occurred (22). The last event resulted in an acute shortage of hospital rooms for postpartum women. Interviewers conducted the required interviews at the bedside, wherever the bed was located.
Direct costs of the pilot surveillance system
The total direct costs of conducting 947 interviews were $150,000, $158 per
record. Interviewer compensation totaled $30,000, and FC costs were $30,000. The remaining $90,000 supported USMBHA staff, including the data manager, and other expenses. In-kind contributions by local institutions to support field operations and indirect costs to CDC for assistance in implementing the project were not estimated.
Back to top
Discussion
Results from this study, as measured by traditional surveillance system evaluation criteria (23,24), indicate that this approach may be effective in similar populations.
Strengths
Broad-based bilateral participation was important to the success of this pilot program. Hospital participation was 100%. Early hospital concerns regarding demands on staff time, possible patient resistance, and confidentiality were addressed through communication and partnership development. Both US and Mexican local health officials provided in-kind support, such as office space and assistance with accessing local
records. Early collaboration with local institutions and the involvement of local project staff were praised by stakeholders in postpilot interviews.
Our response rates were high compared with behavioral risk factor surveys that used other methods.
The median response rate in 2001 among US states participating in the Pregnancy
Risk Monitoring Assessment Survey (PRAMS), which uses mail and telephone to
contact mothers of infants, was 76% (25). Response rates to telephone interviews with adults
about health behaviors in the Behavioral Risk Factor Surveillance System in 2005 averaged 51.1% (26), and the response rate to telephone and in-person interviews in the Racial and Ethnic Approaches to Community Health (REACH) communities during 2001-2002 was 53.3% (27). Five states that conducted in-hospital interviews between 1993 and 1996 to boost PRAMS response rates in hard-to-reach, urban populations achieved rates between 71% and 95% (28).
Investigation using birth certificates confirmed that almost all registered births in each community occurred in study hospitals, and almost all registered births that occurred on sample days in study hospitals were captured. Restricting participation to hospitals with at least 100 births per year and using hospital delivery logs to identify women in the sample
resulted in exclusion of only a small number of known eligible births and resulted in wide coverage in this population.
Data were highly representative. The weighting factors we calculated were comparatively simple because response and coverage were uniformly good, leaving little chance that any group (eg, adolescents) was significantly underrepresented.
This pilot system used 1 data source and a small number of hospitals. In-hospital interviewing at the time of birth avoided the complications of locating and contacting potential respondents. Computer-assisted personal interviews simplified questionnaire administration and data entry.
Data were rapidly available because respondents were approached immediately after giving birth. This data collection system may become even faster as methods become established and as parallel evaluation steps become unnecessary.
Weaknesses
The system was stable despite potential disruptions but operated for only 12 weeks. Such a short period of operation is not enough time to draw firm conclusions about system stability. Evaluations of the technical characteristics from an informatics perspective have been conducted and are available from the authors on request.
Lack of privacy during interviews meant that the most sensitive topic, domestic violence, had to be avoided. Furthermore, lack of privacy might have limited the validity of questions on other sensitive topics, such as sexual behavior and abortion history. This problem may be addressed in the future by use of other technologies (eg, audio computer-assisted self-interview).
Questions about race and ethnicity were not answered by substantial proportions of Matamoros respondents, perhaps because these concepts are not relevant on the Mexican side of the border. Questions on height and weight were unanswered by large numbers of US and Mexican women, suggesting that further qualitative study may be needed to identify better measures to assess certain characteristics of this population.
Costs per interview were above typical costs for PRAMS ($129) (Holly B. Shulman,
written communication, November 30, 2007), which is conducted primarily by mail. However, the BMSCP study population is harder to reach than the typical PRAMS population, and
the response rate was higher. Moreover, substantial state contributions are not included in the PRAMS estimate. Direct costs for in-person REACH interviews in 2005, including interviews in Cameron County, were $350 per interview (Youlian
Liao, written
communication, November 7, 2007). Continuing federal support for surveys like the BMSCP is not likely, but local health agencies may find ways to share or reduce the direct costs (eg, by having student nurses conduct interviews).
Areas not evaluated
Some characteristics of the surveillance system could not be assessed. The data collection instrument did not change during the brief period of the pilot, so flexibility could not be demonstrated. No provision was made to test the validity of the data in this setting, although many of the questions have been tested and validated in other surveys. Only basic data quality characteristics were evaluated. The opportunity to use the system in other border communities has not occurred, so its
generalizability remains untested.
Measuring the utility of the data that was collected is premature. Pilot data proved to be of high enough quality to justify analysis. Public health agencies in Texas and Tamaulipas are collaborating on initial analyses (29-33). Texas Department of State Health Services staff are preparing the data file for public use, and USMBHA,
with assistance from collaborating health institutions, will maintain the data
and oversee their release for additional analysis. Documenting further analyses,
disseminating results, and assessing the effect of the data on programs and policies in the region will be important.
Conclusions
Implementation of the BMSCP method depends on the availability of sufficient resources. The system may have to adjust to lean funding by being employed in only a rotating sample of communities or by being conducted at multi-year intervals. Oversampling of some segments of the population (eg, adolescent mothers) or some adverse outcomes (eg, preterm birth) should be considered. The importance of conducting at least minimal surveillance for reproductive health behaviors is likely to grow
with the growing border population. Moreover, community characteristics, such as limited access to telephones and cross-border mobility, are unlikely to change, continuing to limit the effectiveness of more traditional surveillance methods in this region.
Back to top
Acknowledgments
The BMSCP was funded through the Division of Reproductive Health and the Office of Global Health Promotion at the National Center for Chronic Disease Prevention and Health Promotion, CDC, under a cooperative agreement with the United States-Mexico Border Health Association, No. U65 CCU 623699-01-2, and through interagency personnel agreements with the University of Texas at Brownsville
and Texas Southmost College and the University of Texas-Houston School of Public Health, Brownsville
Regional Campus. In-kind project support was provided by the Division of Health Examination Statistics at the National Center for Health Statistics, CDC; the Texas Department of State Health Services, Region 11; the Secretariat of Health, Tamaulipas; and the Mexican Institute of Social Security, Tamaulipas.
Support from the following local, regional, and national institutions was
critical to the project: the National Center for Gender Equity and
Reproductive Health, Mexican Health Secretariat; National Center for
Epidemiologic Surveillance and Disease Control, Mexican Health Secretariat;
National Center for Health Promotion, Mexican Health Secretariat; National
Institute of Statistics, Geography and Informatics, Tamaulipas; Civil
Registry, Tamaulipas; Institute for Social Security and Services for State Workers, Tamaulipas; Secretariat of Health, Jurisdiction III, Tamaulipas; Texas Department of State Health Services, Region 11 and Office of Border Health; City of
Brownsville Department of Public Health; Cameron County Health Department; Valley Baptist Medical Center in Harlingen,
Texas; Valley Baptist Medical Center in Brownsville, Texas; Valley Regional Medical Center; Harlingen Medical Center; Cameron Park Cultural Center; Brownsville Community Health Center; General Hospital of Matamoros “Dr Alfredo Pumarejo Lafaurie”; Mexican Institute of Social Security General Hospital, Zone
No. 13, Matamoros; Dr Manuel F. Rodríguez Brayda Clinical Hospital,
Matamoros; Hospital Guadalupe; Matamoros Center of Family Orientation;
Medical Center of Surgical Specialties of Matamoros; and the United
States-Mexico Border Health Commission. Special thanks to the United
States-Mexico Border Health Commission for providing the English-Spanish translation of this manuscript.
Back to top
Author Information
Corresponding Author: Jill A. McDonald, PhD, Centers for Disease Control and Prevention, National Center for Chronic Disease Prevention and Health Promotion, Division of Reproductive Health, 4770 Buford Hwy NE, Mailstop K-22,
Atlanta, GA 30341-3724. Telephone: 770-488-6373. E-mail: ezm5@cdc.gov.
Author Affiliations: Christopher H. Johnson, Centers for Disease Control and
Prevention (CDC), National Center for HIV/AIDS, Viral Hepatitis, STD, and TB Prevention; Ruben Smith, CDC, National Center for Chronic Disease Prevention and Health Promotion (NCCDPHP), Division of Reproductive Health, and Science Applications International Corporation, Atlanta, Georgia; Suzanne G. Folger, CDC,
NCCDPHP, Division of Reproductive Health, Atlanta, Georgia; Ana L. Chavez, CDC, National Center for Health Statistics, Division of Health and Nutrition Examination Surveys, Hyattsville, Maryland;
Ninad Mishra, CDC, Office of Workforce and Career Development, Public Health Informatics Fellowship Program, and currently at
the National Center
of Public Health Informatics, Division of Knowledge Management, Atlanta, Georgia; Antonio Hernández Jiménez, Instituto Mexicano del Seguro Social, Coordinación Delegacional de Salud Pública, Ciudad Victoria, Tamaulipas, and currently at Coordinación Delegacional de Salud Pública, Aguascalientes, Aguascalientes; Linda R. MacDonald, University of Texas-Brownsville/Texas Southmost College, Brownsville, Texas; Jorge Sebastián Hernández Rodríguez,
Secretaría de Salud de Tamaulipas, Dirección de Planeación y Coordinación Sectorial, and Comisión de Salud Fronteriza México-Estados Unidos, Sección de México, Ciudad Victoria, Tamaulipas; Susie Ann Villalobos, United States-Mexico Border Health Association, El Paso, Texas.
Back to top
References
- Peach J, Williams J. Population dynamics of the US-Mexican border region. San Diego (CA): SCERP/SDSU Press; 2003. http://www.scerp.org/population.htm.
Accessed February 4, 2008.
- Romero F. Hyper-border: the contemporary United States-Mexico border and its future. New York (NY): Princeton Architectural Press; 2008. p. 94-117.
- Torrans T. Forging the tortilla curtain: cultural drift and change along the United States-Mexico border from the Spanish era to the present. Fort Worth (TX): TCU Press; 2000. p. 19-33.
- Anderson JB, Gerber J. Fifty years of change on the United States-Mexico border:
growth, development, and quality of life. Austin (TX): University of Texas Press; 2007. Data appendix tables. http://www-rohan.sdsu.edu/~latamweb/BorderData.html.
Accessed February 4, 2008.
- Centers for Disease Control and Prevention. Quickstats. Percentage of adults aged >18 years without health insurance coverage by ethnicity — United States and counties along the United States-Mexico Border, 2000-2003. MMWR 2006;55(9):253. http://www.cdc.gov/mmwr/PDF/wk/mm5509.pdf.
Accessed September 10, 2007.
- Current population survey. Annual social and economic supplement. Table hi05. Health insurance coverage status and type of coverage by state and age for all people: 2006. Washington (DC): U.S.
Census Bureau, U.S. Department of Commerce. http://pubdb3.census.gov/macro/032007/health/h05_000.htm.
Accessed February 10, 2008.
- At the crossroads: US/Mexico border counties in transition. El Paso (TX): US/Mexico Border Counties Coalition; 2006. p. 9-23. http://www.bordercounties.org/index.asp?Type=B_BASIC&SEC={62E35327-57C7-4978-A39A-36A8E00387B6}.
Accessed February 10, 2008.
- Centers for Disease Control and Prevention. VitalStats. (Custom data request). Atlanta (GA): Centers for Disease Control and Prevention, National Center for Health Statistics. http://www.cdc.gov/nchs/vitalstats.htm.
Accessed September 30, 2003.
- Centers for Disease Control and Prevention. Atlas of reproductive health. Atlanta (GA): Centers for Disease Control and Prevention, Coordinating Center for Health Promotion. http://www.cdc.gov/reproductivehealth/gisatlas/.
Accessed November 27, 2006.
- México: frontera norte saludable. Mexico City (MX): Comisión de Salud Fronteriza México-Estados Unidos Sección de México; 2002.
- Programa sectorial de salud 2007-2012. Juárez (MX): Secretaría de Salud. http://portal.salud.gob.mx/sites/salud/descargas/pdf/plan_sectorial_salud.pdf.
Accessed February 13, 2008.
- Centers for Disease Control and Prevention. Sexually transmitted disease surveillance, 2006. Atlanta (GA): U.S. Department of Health and Human Services; 2007. http://www.cdc.gov/std/stats/toc2006.htm.
Accessed February 10, 2008.
- Rangel MG, Martínez-Donate AP, Hovell MF, Santibáñez J, Sipan CL,
Izazola-Licea JA.
Prevalence of risk factors for HIV infection among Mexican migrants and
immigrants: probability survey in the North border of Mexico. Salud Publica Mex 2006:48(1):3-12.
- Strathdee SA, Lozada R, Semple SJ, Orozovich P, Pu M, Staines-Orozco H, et al.
Characteristics of female sex workers with US clients in two Mexico-US border cities. Sex Transm Dis 2008;35(3):263-8.
- Healthy border 2010: an agenda for improving health on the United States-Mexico Border. El Paso (TX): United States-Mexico Border Health Commission; 2003.
- Warner DC, Jahnke LR. US/Mexico health issues: the Texas Rio Grande Valley. San Antonio
(TX): Regional Center for Health Workforce Studies, Center for Health
Economics and Policy, The University of Texas Health Science Center at San
Antonio; 2003. http://www.uthscsa.edu/RCHWS/Reports/NAFTA2.pdf16. Accessed January 12,
2008
- Shuler J. United States-Mexico border philanthropy partnership and the digital divide. New York (NY): Synergos; 2005. http://www.synergos.org/05/digitaldivide.htm.
Accessed February 10, 2008.
- Housing in the colonias. Washington (DC): Housing Assistance Council; 2005. http://www.ruralhome.org/manager/uploads/colonias_infosheet.pdf.
Accessed November 30, 2007.
- The County Information Project, Texas Association of Counties. Cameron County profile. Austin (TX): Texas Association of Counties. http://www.txcip.org/tac/census/profile.php?FIPS=48061.
Accessed February 4, 2008.
- II conteo de población y vivienda 2005: resultados definitivos, tabulados básicos.
Tabla población 2: población total por municipio, edad desplegada y grupos quinquenales de edad según sexo. Aguascalientes (MX): Instituto Nacional de Estadística Geografía e Informática. http://www.inegi.gob.mx/est/contenidos/espanol/sistemas/conteo2005/ datos/28/excel/cpv28_pob_2.xls.
Accessed February 4, 2008.
- Smalls M, Kendrick S. Record linkage. In: Armitage P, Colton T, editors. Encyclopedia of
biostatistics. New York (NY): John Wiley & Sons; 1998. p. 3745-50.
- Centers for Disease Control and Prevention.
Dengue hemorrhagic fever — U.S.-Mexico border, 2005. [Published erratum
in: MMWR Morb Mortal Wkly Rep 2007;56(32):822.] MMWR Morb Mortal Wkly Rep
2007;56(31):785-9.
- Centers for Disease Control and Prevention. Updated guidelines for evaluating public health surveillance systems: recommendations from the Guidelines Working Group.
MMWR Recomm Rep 2001;50(RR-13):1-35.
- Romaguera RA, German RR, Klaucke DN. Evaluating public health surveillance. In: Teutsch
SM, Churchill RE, editors. Principles and practice of public health surveillance. 2nd ed. New York (NY): Oxford University Press Inc.; 2000. p. 176-93.
- Shulman HB, Gilbert BC, Msphbrenda CG, Lansky A.
The Pregnancy Risk Assessment Monitoring System (PRAMS): current methods and evaluation of 2001 response rates. Public Health Rep 2006;121(1):74-83
- 2005 BRFSS summary data quality report. Atlanta (GA): U.S. Department of Health and Human Services, Centers for Disease Control and Prevention. http://ftp.cdc.gov/pub/data/brfss/2005summarydataqualityreport.pdf.
Accessed November 26, 2007.
- Liao Y, Tucker P, Okoro CA, Giles WH, Mokdad AH, Harris VB.
REACH 2010 surveillance for health status in minority communities — United States, 2001-2002.
MMWR Surveill Summ 2004;53(6):1-36.
- Shulman HB, Johnson C. Hospital-based supplementation as a means of improving response in a hard-to-reach population.
Proceeding of the International Conference on Survey Nonresponse. 1999 Oct
28; Portland, OR.
- Castrucci BC, Piña Carrizales LE, D’Angelo DV, McDonald JA, Foulkes H,
Ahluwalia IB, et al. Attempted breastfeeding before hospital discharge on
both sides of the US-Mexico border, 2005: the Brownsville-Matamoros Sister City Project for Women’s Health.
Prev Chronic Dis 2008;5(4).
http://www.cdc.gov/pcd/issues/2008/oct/08_0058.htm
- Galván González G, Mirchandani GG, McDonald JA, Ruiz M,
Echegollen Guzmán A, Castrucci BC,
et al. Characteristics of young women who gave birth in the US-Mexico border
region: the 2005 Brownsville-Matamoros Sister City Project for Women’s
Health. Prev Chronic Dis 2008;5(4).
http://www.cdc.gov/pcd/issues/2008/oct/08_0060.htm
- Gossman GL, Carrillo Garza CA, Johnson CH, Nichols JJ, Castrucci BC, McDonald JA, et al. Prenatal HIV testing
in the US-Mexico border region, 2005: the Brownsville-Matamoros Sister City Project for Women’s Health. Prev Chronic Dis 2008;5(4).
http://www.cdc.gov/pcd/issues/2008/oct/08_0106.htm
- Robles JL, Lewis KL, Folger SG, Ruiz M, Gossman GL, McDonald JA, et al.
Prior contraceptive use among women who gave birth in the US-Mexico border
region, 2005: the 2005 Brownsville-Matamoros Sister City Project for Women’s Health. Prev Chronic Dis 2008;5(4).
http://www.cdc.gov/pcd/issues/2008/oct/08_0057.htm
- Castrucci BC, Echegollen Guzmán A, Saraiya M, Smith BR, Lewis KL, Coughlin
SS, et al. Cervical cancer screening among women who gave birth in the
US-Mexico border region, 2005: the Brownsville-Matamoros Sister City Project for
Women’s Health. Prev Chronic Dis 2008;5(4).
http://www.cdc.gov/pcd/issues/2008/oct/08_0063.htm
Back to top
|
|