Skip Navigation LinksSkip Navigation Links
Centers for Disease Control and Prevention
Safer Healthier People
Blue White
Blue White
bottom curve
CDC Home Search Health Topics A-Z spacer spacer
spacer
Blue curve MMWR spacer
spacer
spacer

Persons using assistive technology might not be able to fully access information in this file. For assistance, please send e-mail to: mmwrq@cdc.gov. Type 508 Accommodation and the title of the report in the subject line of e-mail.

Guidelines for Field Triage of Injured Patients Recommendations of the National Expert Panel on Field Triage

Please note: An erratum has been published for this article. To view the erratum, please click here.

Prepared by
Scott M. Sasser, MD1,2
Richard C. Hunt, MD1
Ernest E. Sullivent, MD1
Marlena M. Wald, MLS, MPH1
Jane Mitchko, MEd1
Gregory J. Jurkovich, MD3
Mark C. Henry, MD4
Jeffrey P. Salomone, MD2
Stewart C. Wang, MD, PhD5
Robert L. Galli, MD6
Arthur Cooper, MD7
Lawrence H. Brown, MPH8
Richard W. Sattin, MD9
1
Division of Injury Response, National Center for Injury Prevention and Control, Atlanta, Georgia
2Emory University School of Medicine, Atlanta, Georgia
3University of Washington, Seattle, Washington
4Stony Brook University, Stony Brook, New York
5University of Michigan Health System, Ann Arbor, Michigan
6University of Mississippi, Jackson, Mississippi
7Columbia University Medical Center Affiliation at Harlem Hospital, New York, New York
8University of New Mexico Health Sciences Center, Albuquerque, New Mexico
9Medical College of Georgia, Augusta, Georgia

Corresponding preparer: Marlena Wald, MLS, MPH, Division of Injury Response, National Center for Injury Prevention and Control, CDC, 4770 Buford Highway, MS F-62, Atlanta, GA 30341-3717. Telephone: 770-488-4230; Fax: 770-488-3551; E-mail: mmwald@cdc.gov.

Summary

In the United States, injury is the leading cause of death for persons aged 1--44 years, and the approximately 800,000 emergency medical services (EMS) providers have a substantial impact on the care of injured persons and on public health. At an injury scene, EMS providers determine the severity of injury, initiate medical management, and identify the most appropriate facility to which to transport the patient through a process called "field triage." Although basic emergency services generally are consistent across hospital emergency departments (EDs), certain hospitals have additional expertise, resources, and equipment for treating severely injured patients. Such facilities, called "trauma centers," are classified from Level I (centers providing the highest level of trauma care) to Level IV (centers providing initial trauma care and transfer to a higher level of trauma care if necessary) depending on the scope of resources and services available. The risk for death of a severely injured person is 25% lower if the patient receives care at a Level I trauma center. However, not all patients require the services of a Level I trauma center; patients who are injured less severely might be served better by being transported to a closer ED capable of managing milder injuries. Transferring all injured patients to Level I trauma centers might overburden the centers, have a negative impact on patient outcomes, and decrease cost effectiveness.

In 1986, the American College of Surgeons developed the Field Triage Decision Scheme (Decision Scheme), which serves as the basis for triage protocols for state and local EMS systems across the United States. The Decision Scheme is an algorithm that guides EMS providers through four decision steps (physiologic, anatomic, mechanism of injury, and special considerations) to determine the most appropriate destination facility within the local trauma care system. Since its initial publication in 1986, the Decision Scheme has been revised four times. In 2005, with support from the National Highway Traffic Safety Administration, CDC began facilitating revision of the Decision Scheme by hosting a series of meetings of the National Expert Panel on Field Triage, which includes injury-care providers, public health professionals, automotive industry representatives, and officials from federal agencies. The Panel reviewed relevant literature, presented its findings, and reached consensus on necessary revisions. The revised Decision Scheme was published in 2006. This report describes the process and rationale used by the Expert Panel to revise the Decision Scheme.

Introduction

Purpose of this Report

At the scene of any crash or other event involving traumatic injury, emergency medical services (EMS) providers must identify those patients who are at greatest risk for severe injury and must determine the most appropriate facility to which to transport persons with different injury types and severities. This decision process is known as "field triage" and is based on a practice algorithm called a "decision scheme." The first Field Triage Decision Scheme was published by the American College of Surgeons (ACS) in 1986 (1,2), with subsequent updates in 1990, 1993, and 1999 (3--5). In 2005, with support from the National Highway Traffic Safety Administration, CDC began facilitating revision of the Decision Scheme by hosting a series of meetings of the National Expert Panel on Field Triage, which includes injury-care providers, public health professionals, automotive industry representatives, and officials from federal agencies. In 2006, the most recent revision of the Decision Scheme was published by the ACS Committee on Trauma (ACS-COT) without an accompanying rationale (6). To expand dissemination of the 2006 and future decision schemes, CDC and ACS-COT have agreed to publication of this report, which describes the process of revision and the detailed rationale behind new triage criteria in the scheme (Figure 1).

The 2006 version of the Decision Scheme reflects multiple changes from the version published in 1999 (3). Certain changes represent additions to the scheme, and others are modifications of the 1999 criteria; in addition, certain criteria have been removed altogether (Box 1).

The recommendations contained in this report have been endorsed by the following organizations: the Air and Surface Transport Nurses Association, the Air Medical Physician Association, the American Academy of Pediatrics, the American College of Emergency Physicians, the American College of Surgeons, the American Medical Association, the American Pediatric Surgical Association, the American Public Health Association, the Commission on Accreditation of Medical Transport Systems, the International Association of Flight Paramedics, the Joint Commission, the National Association of Emergency Medical Technicians, the National Association of EMS Educators, the National Association of EMS Physicians, the National Association of State EMS Officials, the National Native American EMS Association, and the National Ski Patrol. The National Highway Traffic Safety Administration concurs with the contents of this report.

Burden of Injury

Injury is a major global public health problem. Approximately 5 million deaths worldwide are attributed each year to injuries from all causes (7), representing approximately 10% of all deaths (8,9). In addition, millions of persons are disabled either temporarily or permanently every year as a result of injuries (8), exacting a substantial toll on families, communities, and societies (10). The global burden of injury is expected to increase in coming years, rising substantially by 2020 (11).

In the United States, injury is the leading cause of death for persons aged 1--44 years (12). In 2005, injuries accounted for approximately 174,000 deaths in the United States (13), with an additional 41 million injuries serious enough to require the injured person to visit a hospital emergency department (ED) (14). Injuries also have a substantial economic cost. The lifetime medical cost of injuries that occurred in 2000, the most recent year for which data were available, was estimated to be $80.2 billion (15).

Reducing the Impact of Injury

The optimal way to reduce the morbidity, mortality, and economic consequences of injuries is to prevent their occurrence (10,16). However, when prevention fails and an injury does occur, EMS providers must ensure that patients receive prompt and appropriate emergency care at the scene and are transported to a health-care facility for further evaluation and treatment. Determining the appropriate facility to which an injured patient should be transported can have a profound impact on subsequent morbidity and mortality. Although basic emergency services generally are consistent across EDs, certain hospitals, called "trauma centers," have additional expertise and equipment for treating severely injured patients. Trauma centers are classified into levels by ACS-COT depending on the scope of resources and services available, ranging from Level I, which provides the highest level of care, to Level IV, which provides initial trauma care and transfer to a higher level of trauma care if necessary (Box 2).

Not all injured patients can or should be transported to a Level I trauma center. Patients with less severe injuries might be served better by transport to a closer ED. Transporting all injured patients to Level I trauma centers, regardless of the severity of their injuries, could burden those facilities unnecessarily and make them less available for the most severely injured patients.

The decision to transport a patient to a trauma center or a nontrauma center can have an impact on health outcome. The National Study on the Costs and Outcomes of Trauma (NSCOT) identified a 25% reduction in mortality for severely injured patients who received care at a Level I trauma center rather than at a nontrauma center (17).

Background

History of the Field Triage Decision Schemes

In 1976, ACS-COT began publishing resource documents to provide guidance for designation of facilities as trauma centers and appropriate care of acutely injured patients (1--6). Before this guidance appeared, trauma victims were transported to the nearest hospital, regardless of the capability of that hospital, and often with little prehospital intervention (1).

ACS-COT regularly revised the resource document, which included the Decision Scheme. During each revision, the Decision Scheme was evaluated by a subcommittee of ACS-COT, which analyzed the available literature, considered expert opinion, and developed recommendations regarding additions and deletions to the Decision Scheme. Final approval of the recommendations rested with the ACS-COT Executive Committee. Since its initial publication in 1986, the Decision Scheme has been revised four times: in 1990, 1993, 1999 (1), and 2006 (6).

In recent years, CDC has taken an increasingly active role in the intersection between public health and acute injury care, including the publication in 2005 of an injury care research agenda (18). In 2005, with financial support from the National Highway Traffic Safety Administration (NHTSA), CDC convened a series of meetings of the National Expert Panel on Field Triage (the Panel) to guide the 2006 revision of the Decision Scheme. The Panel* brought representatives with additional expertise to the revision process (e.g., persons in EMS, emergency medicine, public health, the automotive industry, and other federal agencies). The Panel had multiple objectives, including providing a vigorous review of the available evidence supporting the Decision Scheme, assisting with the dissemination of the revised scheme and the underlying rationale to the larger public health and acute injury care community, emphasizing the need for additional research in field triage, and establishing an evidence and decision base for future revisions. A major outcome of the Panel's meetings was the creation of the 2006 Field Triage Decision Scheme (Figure 1).

Development of Field Triage Criteria

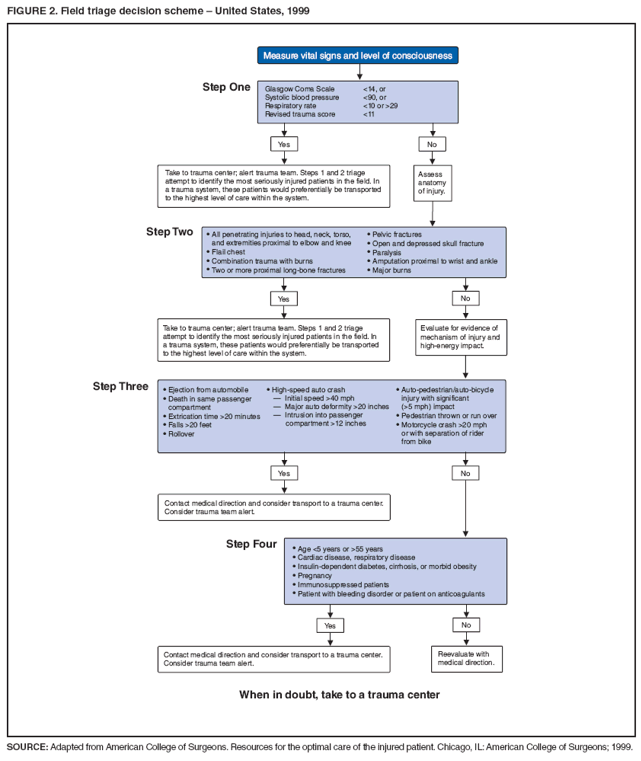
The development of field triage criteria paralleled the development of trauma centers, including the concept of bypassing closer facilities in favor of those with enhanced capabilities for treating severely injured patients. The initial 1976 guidance by ACS-COT (1) contained no specific triage criteria but did include physiologic and anatomic measures that allowed stratification of patients by injury severity. Also in 1976, ACS-COT developed guidelines for the verification of trauma centers, including standards for personnel, facility, and processes deemed necessary for the optimal care of injured persons. Studies conducted in the 1970s and early to mid 1980s demonstrated a reduction in mortality in regions of the United States with specialized trauma centers (19--21). These studies led to a national consensus conference that resulted in publication of the first ACS field triage protocols, known as the Triage Decision Scheme, in 1986. Since 1986, this Decision Scheme has served as the basis for the field triage of trauma patients in the majority of EMS systems in the United States (Figure 2).

The Decision Scheme continues to serve as the template for field triage protocols in the majority of EMS systems across the United States, with some local and regional adaptation. Individual EMS systems may adapt the Decision Scheme to reflect the operational context in which they function. For example, the Decision Scheme may be modified to a specific environment (densely urban or extremely rural), to resources available (presence or absence of a specialized pediatric trauma center), or at the discretion of the local EMS medical director.

Trauma Centers

Definition

A trauma center is an acute-care facility that has made preparations and achieved certain resource and personnel standards to provide care for severely injured patients. In addition to 24-hour ED care, such a facility ensures access to surgeons, anesthesiologists, other physician specialists, and nurses and to resuscitation and life support equipment needed to treat severely injured persons.

Designation and Verification

Trauma centers are designated as Level I, II, III, or IV on the basis of the depth of their resources and available personnel (Box 2). These levels do not imply a differentiation in the quality of care rendered (6). Through its resource document (6), ACS-COT outlines the criteria for each level of trauma center, but the designation of a trauma center is made by a state or local regulatory authority (e.g., a state health department). Although ACS-COT does not designate the level of the trauma center, ACS-COT representatives will visit a hospital site to verify the presence of the resources outlined in the document at the request of a hospital, local community, or state authority (6). ACS verification is designed to assist hospitals in the evaluation and improvement of trauma care and in the assessment of their capabilities and performance.

Among trauma centers, a Level I center has the greatest amount of resources and personnel for care of the injured patient. Typically, it also is a tertiary medical care facility that provides leadership in patient care, education, and research for trauma, including prevention programs. A Level II facility offers similar resources to a Level I facility, possibly differing only by the lack of continuous availability of certain subspecialties or sufficient prevention and research activities for a Level I designation. A Level III center is capable of assessment, resuscitation, and emergency surgery, if warranted; injured patients are stabilized before transfer to a facility with a higher level of care according to pre-existing agreements. A Level IV trauma center is capable of providing 24-hour physician coverage, resuscitation, and stabilization to injured patients before they are transferred. In addition, although not formally recognized by ACS-COT, certain states designate Level V centers; these centers might be in areas (e.g., remote rural areas) in which a higher level of care is not available and might consist of a clinic staffed by a physician extender (nurse practitioner or physician's assistant) trained in trauma resuscitation protocols (6).

Role of Trauma Systems in the Public Health Framework

Trauma centers are part of a broader integrated public health framework that includes organized, coordinated efforts to deliver a full range of care to all injured patients (22). This framework conceptualizes traumatic injury as a disease involving an interaction among host, agent, and environment. It recognizes that the impacts of injuries are physical, emotional, and psychological, and that they are predictable and preventable. The effects of traumatic injuries can be both short term and long term and can affect the lives of persons, their families, health-care workers, and society. The framework uses the public health model to prevent the injury, mitigate the effects of the injury if one occurs, and determine how to improve the overall trauma system.

Trauma systems are termed either "inclusive" or "exclusive." An inclusive system takes an integrated approach to the management of trauma, recognizing a tiered approach to trauma care among designated trauma centers. In an inclusive system, all acute health-care facilities (even those not designated as trauma centers) can provide care for minor injuries, with severely injured patients transferred to a facility that provides a higher level of care when necessary (1,6). An exclusive trauma system focuses only on the care provided at a particular specialized and designated trauma center (6).

Research studies demonstrate the effectiveness of inclusive trauma systems that take a tiered approach to trauma care among designated Level I--IV trauma centers. A 2001 retrospective cohort study of administrative discharge data for 61,496 patients with injuries rated as severe indicated that the odds of death were significantly lower in the most inclusive systems (those in which 38%--100% of acute-care hospitals are designated as trauma centers) (odds ratio [OR]: 0.8; 95% confidence interval [CI] = 0.6--0.99) compared with those described as exclusive (those in which <13% of acute-care hospitals are designated as trauma centers) (23). Certain studies have suggested that smaller facilities that have been verified and designated as lower-level trauma centers and are included in an inclusive trauma system might have substantially better quality of care than facilities outside the system (24). Other studies have demonstrated that regionalized trauma systems and formal protocols within a region for prehospital and hospital care can improve patient outcomes (25--28). However, the Institute of Medicine has indicated that the case for regionalization of emergency services, although strong, is not absolute (29).

Having any trauma system, whether inclusive or exclusive, is better than having no trauma system. A systematic review of population-based assessments of the benefits of trauma systems conducted in 1999 indicated that trauma systems are beneficial to public health (30). Overall, trauma systems reduced the risk for death among seriously injured trauma patients 15%--20%. In 1999, a separate systematic review of 11 articles reporting data from trauma registries indicated that the risk for trauma-related death in patients treated within trauma systems was 15%--20% lower than Major Trauma Outcomes Study (MTOS) norms (25). An analysis of national vital statistics and of Fatality Analysis Reporting System data that compared injury mortality rates in states with regional or statewide trauma systems to those that have no such systems indicated that crude injury-related mortality rates were 9% lower in the 22 states with regional trauma systems, and motor-vehicle crash (MVC)--related mortality rates were 17% lower (31). After controlling for age, speed limit laws, seatbelt laws, and population, MVC-related mortality rates in states with trauma systems were 9% lower than rates in states without trauma systems.

EMS Providers and Systems

Working in approximately 15,000 different EMS systems across the United States, approximately 800,000 EMS providers respond to nearly 16.6 million transport calls per year (14,29); approximately 6.5 million (39%) calls are attributable to injuries (32). The care provided in the field by an individual EMS provider is dependent not only on certification and state regulation but also on training and education, trauma system design, and local medical oversight. In general, EMS providers are certified at three primary levels. An Emergency Medical Technician--Basic (EMT-B) provides first aid and other procedures including cardiopulmonary resuscitation (CPR); airway management using oropharyngeal and nasopharyngeal airways and suction; oxygen administration with bag-valve-mask ventilation; hemorrhage control using direct pressure, elevation and pressure dressings; and spinal immobilization and splinting of extremity fractures (33). Many states have added defibrillation using semiautomatic defibrillators as an EMT-B skill. An EMT-Paramedic (EMT-P) can apply more advanced airway skills, including endotracheal intubation and cricothyrotomy; can perform needle thoracostomy; and may administer intravenous fluids and a wide range of medications (34). In the majority of states, at least one intermediate level of EMS provider (EMT-I) is recognized with a skill set that exceeds that of an EMT-B but is not as advanced as an EMT-P. The level of EMS provider expertise available in any given locale varies and is affected by local needs, system design, financial resources, and volume of EMS calls. The 2006 Decision Scheme provides the basis for trauma destination protocols for EMS systems across the United States and can be used by EMS providers of any certification level.

EMS providers in the United States are regulated by the individual states; all states require EMS providers to operate under the license and direction of one or more licensed physicians. Physician direction covers operational policies, quality improvement activities, oversight of education programs, destination decision-making, and the clinical care provided in the field. Medical direction and oversight provided only through administrative or policy activities (e.g., quality improvement and protocol development) is designated as indirect or offline medical direction. Direct or online medical direction involves direct communication between a physician and an EMS provider via radio or telephone for a specific patient interaction. Because online medical direction is time consuming, both for EMS providers at the scene and for busy ED physicians, the majority of EMS systems operate with a combination of direct and indirect medical direction. This permits the EMS provider to assist each patient by using medical director--approved protocols in a sanctioned, algorithmic process while maintaining the option to call for online physician assistance to perform certain advanced procedures (e.g., needle thoracostomy or cricothyrotomy), administer medications (e.g., narcotics or anxiolytics), or ask specific questions regarding the care of a patient.

Rating Scale for Injury Severity

Various standardized definitions and systems have been developed to classify the type and severity of injuries. These permit comparison of the medical outcomes of patients with different types and extent of injuries who receive different treatment and care regimens. Worldwide, the most widely accepted injury-severity scale is the Abbreviated Injury Scale (AIS), which ranks each injury in every body region with a numerical score according to an ordinal scale (range: 1 [minor injury]--6 [probably lethal/maximum injury]) (Table 1).

In 1974, the Injury Severity Score (ISS) was developed as a way to summarize and take account of the effect of multiple injuries (35). The ISS was derived from AIS scores and uses an ordinal scale (range: 1--75) (35), which is calculated by assigning AIS scores to injuries in each of six body regions (head/neck, face, thorax, abdomen/visceral pelvis, bony pelvis/extremities, and external structures) and then adding the squares of the highest AIS scores in each of the three most severely injured body regions (i.e., the three body regions with the highest AIS scores). Only the most severe injury in each body region is used in the score. If an AIS score of 6 is assigned to any body region, the maximal ISS of 75 is assigned (Table 2).

ISS is an accepted method of determining the overall severity of injury (35) and correlates with mortality, morbidity, and length of hospital stay (35--38). For example, ISS has been used to predict mortality and risk for postinjury multiple organ failure (39). In trauma research, ISS also has been used to dichotomize trauma patients into severe injuries (ISS of >15) and nonsevere injuries (ISS of <15) and to evaluate outcomes of patients with similar degrees of injury severity.§ For example, during 1982--1987, data for 80,544 trauma patients from 139 North American hospitals indicated that survival from blunt and penetrating injuries decreased with increasing ISS score; this decrease was more marked in persons aged >55 years. Patients with ISS of <15 had survival rates of >94%. For patients with blunt trauma, survival decreased with increasing ISS score (>16) and age (>55 years) (40).

Factors in Assessing the Effectiveness of Field Triage

In responding to injury calls, EMS providers ascertain the nature and severity of a patient's injury, provide treatment, and determine the most appropriate destination facility. Determining the most appropriate facility for a given patient's injury is a complex process that involves the patient's clinical situation, patient and family member preferences, state laws or regulations that might affect destination choices (e.g., mandating transport to the closest facility), and hospital and EMS system capability and capacity.

Accuracy of Field Triage

The accuracy of field triage can be thought of as the degree of match between the severity of injury and the level of care. Sensitivity and specificity of screening tests are useful indicators of accuracy (Figure 3). Maximally sensitive triage would mean that all patients with injuries appropriate for a Level I or Level II trauma center would be sent to such centers. Maximally specific triage would mean that no patients who could be treated at a Level III or Level IV center or community ED would be transported to a Level I or Level II center. Triage that succeeded in transporting only patients with high injury severity to a Level I or Level II center would maximize the positive predictive value (PPV) of the process, and triage that succeeded in transporting only patients with low injury severity to a Level III, IV, or community ED would maximize the negative predictive value (NPV).

Ideally, all persons with severe, life-threatening injuries would be transported to a Level I or Level II trauma center, and all persons with less serious injuries would be transported to lower-level trauma centers or community EDs. However, patient differences, occult injuries, and the complexities of patient assessment in the field preclude perfect accuracy in triage decisions. Inaccurate triage that results in a patient who requires higher-level care not being transported to a Level I or Level II trauma center is termed undertriage. The result of undertriage is that a patient does not receive the specialized trauma care required. Overtriage occurs when a patient who does not require care in a higher-level trauma center nevertheless is transported to such a center, thereby unnecessarily consuming scarce resources. In the triage research literature, all of these measures (sensitivity, specificity, PPV, NPV, undertriage, and overtriage [Figure 3]) are used together with measures of association (e.g., ORs) to assess the effectiveness of field triage.

As with sensitivity and specificity applied to screening tests, reductions in undertriage usually are accompanied by increases in overtriage, and reductions in overtriage are accompanied by increases in undertriage. Because the potential harm associated with undertriage (i.e., causing a patient in need of trauma-center care not to receive appropriate care) is high and could result in death or substantial morbidity and disability, trauma systems frequently err on the side of minimizing undertriage rather than minimizing overtriage. Target levels for undertriage rates within a trauma system range from 0 to 5% of patients requiring Level I or Level II trauma-center care, depending on the criteria used to determine the undertriage rate (e.g., death and ISS) (6). Target levels of overtriage vary (approximate range: 25%--50%) (6). As field triage continues to evolve on the basis of new research findings, overtriage rates might be reduced while maintaining low undertriage rates.

Patient Morbidity and Mortality

Experience with field triage has confirmed the importance of making correct destination decisions. A study to evaluate the effect of trauma-center care on mortality in moderately to severely injured patients incorporated data from Level I trauma centers and large nontrauma-center hospitals (i.e., hospitals that treated >25 major trauma patients each year) in 15 Metropolitan Statistical Areas in 14 states (17). Complete data for 1,104 patients who died in the ED or hospital were compared with 4,087 selected patients who were discharged alive. After adjusting for differences in case mix, including age, comorbidities, and injury severity, researchers determined that 1-year mortality was lower among severely injured patients treated at Level I trauma centers than among those treated at large nontrauma-center hospitals (10.4% and 13.8%, respectively) (risk ratio [RR]: 0.8; CI = 0.6--0.95). Those treated at Level I trauma centers also had lower in-hospital mortality (RR: 0.8; CI = 0.66--0.98), fewer deaths at 30 days after injury (RR: 0.8; CI = 0.6--1.0), and fewer deaths at 90 days after injury (RR: 0.8; CI = 0.6--0.98).

Economic Benefits of Accurate Field Triage

Since 1993, crowding in EDs has increased greatly as a result of reductions in the number of hospitals with EDs, regionalization of surgical care, increases in nonemergency patient visits to EDs, diversion of EMS, and personnel shortages (29,41--45). Increasing use of EDs by uninsured patients, inadequate reimbursement from payers, rising insurance costs, and physician-related issues (e.g., on-call coverage and physician commitment) all present economic challenges (22,29,46). For example, in 2001, five public trauma centers in Texas had a mean operating loss of $18.6 million (47). The initial cost to establish a trauma center (e.g., verification process, staffing, on-call coverage, outreach, and prevention) is substantial, and the median annual fixed cost for trauma-center readiness has been estimated at $2.7 million (48).

The cost of injury in the United States also is substantial, exceeding $400 billion in 2000, the most recent year for which data were available. The approximately 50 million persons whose injuries required medical treatment in 2000 were associated with an estimated $80 billion in medical costs and an estimated $326 billion in productivity losses (Table 3) (49). Injured persons treated in EDs in 2000 accounted for $99 billion (24%) of the total cost of injury, with $32 billion in medical costs and $68 billion in productivity losses (49). During 1993--2003, the total number of annual ED visits for all causes increased 26%, from 90.3 million in 1993 to 113.9 million in 2003 (29). In 2003, approximately 29.2 million (26%) ED visits were for nonfatal injuries (50). By 2004, the number of ED visits for nonfatal injuries exceeded 41 million (14), and more than 6.5 million injured patients (16%) were transported by ambulance (32).

The Decision Scheme is predicated on the assumption that making appropriate destination decisions will reduce both overtriage and undertriage. Accurate field triage is one part of a complex solution for lowering injury costs. The cost of treatment in a trauma center is almost twice that of treatment in a nontrauma center (51). Overtriage results in an overutilization of financial and human resources (6), can contribute to trauma-center overcrowding, and increases EMS transport times and hospital turnaround times. For example, an ambulance that transports a patient with minor injuries unnecessarily to a Level I trauma center 30 miles away instead of to a community hospital 5 miles away is unavailable for a longer period. In a disaster or a situation involving mass casualties, overtriage could have an adverse impact on patient care (6). A review of data concerning 10 terrorist bombings demonstrated a direct linear relationship between the rate of overtriage and the mortality rate of those critically injured (52).

Methods

The National Expert Panel of Field Triage comprises 37 persons with expertise in acute injury care representing a range of interested groups, including EMS providers and medical directors, emergency medicine physicians and nurses, adult and pediatric trauma surgeons, the automotive industry, public health personnel, and representatives of federal agencies. Membership was determined on the basis of their national leadership, expertise, and contributions in the fields of injury prevention and control. The Panel is responsible for periodically reevaluating the Decision Scheme, determining if the decision criteria are consistent with current scientific evidence and compatible with advances in technology (e.g., vehicular telemetry), and, as appropriate, recommending revisions to the Decision Scheme. In May 2005, with support from NHTSA's Office of Emergency Medical Services, CDC convened the Panel to evaluate and revise the 1999 Decision Scheme. The Panel recognized that peer-reviewed studies would be the preferred basis for deciding on revisions to the Decision Scheme but noted that scientific studies regarding the Decision Scheme and its component criteria were sparse. For this reason, the Panel decided to use multiple approaches to identify as many relevant published studies as possible and to consider other sources of evidence (e.g., consensus and policy statements from specialties and disciplines involved in injury prevention and control). Finally, when definitive research, consensus, or policy statements were lacking, the Panel based its revisions and recommendations on the expert opinion of its members.

For the 2006 revision, a structured literature review (53) was conducted by an epidemiologist to examine the four component steps of the Decision Scheme. English-language articles published during 1966--2005 were searched in MEDLINE, using the medical subject headings "emergency medical services," "wounds and injury," and "triage." In addition, the reference sections of these articles were searched to identify other potential articles. Of 542 articles that were identified, 80 (15%) articles that specifically addressed field triage were subsequently reviewed. Panel members also identified additional relevant literature that had not been examined during the structured review. The Panel placed primary emphasis on articles published since the development of the 1999 version of the Decision Scheme.

In the sources reviewed, changes were considered statistically significant if the measure of alpha error (p-value) was <0.1 or if the CI for the OR or RR was not inclusive of 1.0. Given the limitations of the evidence, no predetermined level of sensitivity or specificity ruled out a discussion of any evidence by the Panel. In general, ISS of >15 was used as the threshold for identifying severe injury; however, other factors (e.g., need for prompt operative care, intensive care unit [ICU] admission, and case-fatality rates) also were considered; in a few circumstances, the published evidence used different criteria or thresholds. A threshold of 20% PPV to predict severe injury (ISS of >15), major surgery, or ICU admission was used to place new criteria into discussion for inclusion as mechanism-of-injury criteria. PPV of <10% was used as a threshold for discussing whether to remove existing mechanism-of-injury criteria from the Decision Scheme. In selecting the PPV thresholds, the Panel recognized the limitations of data available in the relevant literature. Panel members also could nominate decision criteria having PPV 10%--20% for further discussion. Final consensus on the criteria in the Decision Scheme was reached on the basis of supporting or refuting evidence, professional experience, and the judgment of the Panel.

In May 2005, the Panel met and reviewed the 1999 ACS Decision Scheme, and the proceedings from that meeting were published in 2006 (1,46,54--67). Presentations and group discussions at the May 2005 meeting addressed 16 topics (Box 3). The Panel determined that the limited evidence was most compelling in support of the physiologic (Step One) and anatomic (Step Two) criteria of the Decision Scheme. Agreement was unanimous that the mechanism-of-injury (Step Three) criteria needed revision, and approximately half of the Panel members recommended that the special considerations (Step Four) criteria, which address comorbidity and extremes of age, be revised. Ultimately, the Panel elected to undertake limited revisions of the physiologic and anatomic criteria and more substantive revision of the mechanism-of-injury and special considerations criteria.

Working subgroups of the Panel then conducted a further detailed review of the medical literature and developed recommendations regarding individual components of the Decision Scheme, focusing on the determination of the accuracy of existing criteria and on identifying new criteria needed for Steps Three and Four of the Decision Scheme. The recommendations of the working subgroups were presented to the entire Panel in April 2006 for discussion, minor modification, and formal adoption. The revised Decision Scheme was distributed together with a draft description of the revision process to relevant associations, organizations, and agencies representing acute-injury care providers and public health professionals for their review and endorsement.

Field Triage Decision Scheme Recommendations

Step One: Physiologic Criteria

Step One of the Decision Scheme seeks to guide EMS personnel in identifying critically injured patients rapidly through measuring their vital signs and assessing their level of consciousness. The instruction "measure vital signs and level of consciousness" has been included since the 1986 version of the ACS Field Triage Decision Protocol (2). The sensitivity of physiologic criteria to identify severely injured patients has been reported to range from 55.6% to 64.8%, with PPV of 41.8% and a specificity of 85.7% (68,69). A study of 333 patients transported by helicopter to a Level I trauma center during January 1993--December 1994 indicated that physiologic criteria alone were specific (0.9) but not sensitive (0.6) for identifying ISS of >15 (68). An evaluation of data in the South Carolina EMS registry, conducted to determine undertriage and overtriage rates when EMS personnel used the 1990 version of the ACS field triage guidelines, determined that physiologic criteria alone had a sensitivity of 0.65 and PPV of 42% for severe injury (ISS of >15) for 753 trauma patients transported to a Level I trauma center in Charleston, South Carolina (69). Adults meeting such physiologic criteria treated at Level I trauma centers had reduced odds of mortality compared with patients treated at lower level trauma center and nontrauma-center hospitals (OR: 0.7; CI = 0.6--0.9).

The Panel recommended transport to a trauma center if any of the following are identified:

  • Glasgow Coma Scale of <14,
  • systolic blood pressure (SBP) of <90 mmHg, or
  • respiratory rate of <10 or >29 breaths per minute (<20 in infant aged <1 year).

Glasgow Coma Scale <14: Criterion Retained

First described in 1974, the Glasgow Coma Scale (GCS) is a clinical scale for assessing coma (70). The scale, which ranges from 3 (deep coma) to 15 (normal consciousness), comprises three components: eye opening, verbal response, and motor response. In 1985, these components were included in a proposed triage scale on the basis of data from 937 patients transported to Los Angeles--area hospitals (71). Since then, several studies have evaluated the association between GCS and trauma severity and outcomes. A prospective cross-sectional study of 1,545 MVC victims in Suffolk County, New York, that was designed to determine the incremental benefit of individual criteria included in the 1986 version of the ACS triage guidelines determined through univariate analysis that GCS of <13 was associated with increased odds of major operation or death (OR: 67.8; CI = 26.0--176.9) and with ISS of >15 (OR: 33.1; CI = 16.2--67.6), although only the association with ISS was sustained in multivariate analysis (OR: 7.7; CI = 2.4--24.4) (72). A retrospective observational evaluation of adult patients meeting the GCS physiologic triage criteria included in the 1999 Decision Scheme identified a mortality rate of 24.7% for patients meeting the GCS <14 physiologic criteria (73). A 5-month prospective cohort study of 1,005 trauma team activations indicated that a triage criterion of GCS <10 had a sensitivity for severe injury (defined as immediate surgical intervention, ICU admission, or ED death) of approximately 0.7 and a specificity of approximately 0.1, and that patients with GCS of <10 had increased odds of admission to the ICU or operating room or of death in the ED (OR: 3.5; CI = 1.6--7.5) (74). An evaluation of the accuracy of triage criteria in 1,285 injured children indicated that GCS of <12 had PPV of 78% for identifying major injury (defined as major surgery, admission to the ICU, or death in the ED) (75).

After reviewing and discussing the available evidence, the Panel determined that the GCS criterion should be retained in the 2006 Decision Scheme. The Panel's decision was made primarily on the basis of its conclusion that the totality of existing studies indicated that GCS is a reasonably predictive criterion for severe injury (ISS of >15, risk of death, need for immediate surgical intervention, or other indicators). The Panel also observed that no studies have refuted the usefulness of GCS as a triage criterion, and no other measure of coma has been demonstrated to be more effective. The Panel also considered three additional factors. First, GCS has been a Decision Scheme triage criterion since 1986, and field providers have become familiar with its use. Second, GCS scores can be calculated quickly and easily in the field and communicated easily to receiving hospitals as an effective summary measure of closed-head injury while the patient is being transported, which can assist in the activation of needed additional ED personnel and resources before the patient's arrival. Finally, GCS plays an important role in triage and trauma outcomes research and for that reason should continue to be used for field triage.

Systolic Blood Pressure <90 mmHg and Respiratory Rate <10 or >29 Breaths Per Minute: Criterion Retained

Blood pressure and respiratory rate are predictors of severe injury and the need for a high level of trauma care. A prospective cross-sectional study of the 1986 triage criteria indicated that SBP of <90 mmHg was associated with increased odds for major surgery or death (OR: 142.2; CI = 50.4--400.7) and ISS of >15 (OR: 46.5; CI = 19.4--111.4), although only the association with major surgery or death withstood adjustment in multivariate analysis (OR: 14.0; CI = 2.3--84.0) (72). A 2006 review of New York State Trauma Registry data reported mortality rates of 32.9% for trauma victims with SBP of <90 mmHg and 28.8% for trauma victims with respiratory rates of <10 or >29 breaths per minute (60). Transport to a Level I trauma center was associated with reduced odds of mortality for patients with respiratory rate of <10 or >29, compared with transport to a lower level trauma center or nontrauma center (OR: 0.6; CI = 0.4--0.8) (73). A study of 216 patients transported by helicopter to a Level I trauma center indicated that patients with tachycardia, hypotension (SBP of <90 mmHg), altered consciousness, respiratory impairment, or capillary refill of >2 seconds had increased odds of requiring life-saving intervention (e.g., intubation, cricothyrotomy, tube thoracostomy, or surgical intervention) as defined by a panel of experts (76).

Although published evidence is lacking, in accordance with the precept that acceptance of a higher rate of overtriage is justified among pediatric patients because of the need to avoid poor outcomes sometimes associated with undertriage in this vulnerable population, the Panel decided to retain the field triage criterion for SBP (<90 mmHg) for children. Because the mean SBP in children is lower than in adults, the retained criterion is thought to be highly sensitive for severe injury in children. Also, although the generally accepted estimate for age-specific hypotension for infants is <70 mmHg, the Panel concluded that transporting an infant with SBP of <90 mmHg to a trauma center (preferably a pediatric trauma center) carried an acceptable risk of overtriage. The Panel also recognized that obtaining accurate blood pressure readings in an infant or small child in the field or during transport often is difficult.

Respiratory Rate of <20 Breaths Per Minute in Infants Aged <1 year: Criterion Added

A respiratory rate of <10 breaths per minute predicts with reasonable sensitivity those adults and children at risk for serious injury and needing a high level of trauma care. However, the lower limit for a normal respiratory rate for infants aged <1 year is approximately 20 breaths per minute (77). Although assessing physiologic parameters in infants in the field is difficult, respiratory rate is the one vital sign that can be measured easily. Measurement of respiratory rate is a particularly practical triage criterion, even in infants, because it is easily observed and because EMS providers are taught the importance of respiratory rate assessment in infants (78).

The 1999 Decision Scheme included one simple triage criterion for respiratory rate, a rate <10 or >29, for persons of all ages. Although no studies have evaluated respiratory rate specifically as a triage criterion for infants aged <1 year, the Panel concluded that a triage criterion using a respiratory rate of <20 breaths per minute in infants more appropriately reflects the risk for severe injury requiring higher level care. The Panel determined that a criterion for infants of <10 breaths per minute, although appropriate for older children and adults, is too low to serve as a triage criterion for infants.

In adding this triage criterion, the Panel also noted that respiratory rates that are too fast or too slow can indicate respiratory failure as a sequel to trauma (79). Further, knowing the respiratory rate improves identification of respiratory depression or shock in infants aged <1 year. The Panel left unchanged in the 1999 Scheme the respiratory rate criterion for infants aged >1 year (>29 breaths per minute).

Other Physiologic Observations

Abnormal pulse rate and skin findings never have been included in the Decision Scheme and are not included in the revised version. However, as a matter of good practice, abnormal pulse or skin condition should prompt EMS providers to seek other physiologic indications of severe injury.

Revised Trauma Score <11: Criterion Deleted

The Revised Trauma Score (RTS) is a modification of the Trauma Score (TS), a physiological measure of injury severity (range: 0--16) published in 1981 and developed on the basis of a previously reported Triage Index (80). The TS results from the sum of scores assigned to five variables: GCS (ranked 0--5), SBP (ranked 0--4), respiratory rate (ranked 0--4), capillary return (ranked 0--2), and respiratory expansion (ranked 0--1).

TS has been determined to be an insensitive triage criterion. An evaluation of triage decisions in 631 patients transported by EMS and entered into the Portland, Oregon, trauma system database determined that using TS as a sole criterion would have missed substantial injury in 8%--36% of seriously injured patients (81). A study of 500 patients examined consecutively by the trauma service at a community hospital indicated that 206 (41.2%) patients suffered significant injury as demonstrated by ISS of >15, ED TS score of <14, length of hospital stay of >3 days, or death (82). Prehospital TS of <15 had a sensitivity of 0.6 and a specificity of 0.8. Specificity improved at lower TS thresholds, but sensitivity diminished rapidly (Table 4). A retrospective analysis of 1,839 trauma registry patients from Portland, Oregon, that evaluated the association between TS and ISS in 898 trauma victims indicated that TS of <12 correctly triaged 66% of patients, with an 8% rate of overtriage (i.e., predicting severe injury when ISS was <15). Additionally, TS of <12 had a 25.2% rate of undertriage (i.e., predicting minor injury when ISS was >15) (83). If a threshold of <14 had been used instead, TS would have accurately triaged 69.6% of patients, with an overtriage rate of 13.6% and an undertriage rate of 16.7%. A prospective study of 1,473 consecutive patients transported to trauma centers in Fresno County, California, during 1986 indicated that TS of <14 had PPV of 49.7% for ISS of >15, with an undertriage rate of 22.7% and an overtriage rate of 5.5% (84).

Difficulty in accurate assessment of the components of TS in the field led to its revision in 1989, resulting in the creation of RTS and Triage-RTS (T-RTS) (85), which were developed on the basis of an analysis of 2,166 patients treated consecutively during a 3-year period by the Washington Hospital Center Trauma Service. Validation was accomplished using a subset of patient data from the MTOS. RTS and T-RTS retain three variables of TS (GCS, SBP, and respiratory rate) while eliminating respiratory expansion (a measure of respiratory effort) and capillary return. In these two scoring systems, GCS, SBP, and respiratory rate each are assigned a value ranging from 0 to 4. In T-RTS, a simple sum of the three values results in the score, permitting simple calculations in the field. RTS is more complicated, as it is calculated by multiplying each value by an assigned factor between 0 and 1 (GCS: 0.9; SBP: 0.7; respiratory rate: 0.3) and summing the results. Although providing a more meaningful score by weighting physiologic variables, calculation of the unwieldy formula yields an RTS score more appropriate for quality assurance and outcomes measures than for field work. In the MTOS-based validation study, T-RTS of <11 had a sensitivity of 0.6 and a specificity of 0.8 for ISS of >15. As with TS, the specificity of T-RTS improves at lower thresholds, but only at the expense of sensitivity (Table 4).

After reviewing the studies and the practicality of RTS as a triage criterion, the Panel determined that RTS is not useful and deleted it from the 2006 Decision Scheme. The Panel noted that the complexity of the formula used to calculate RTS makes doing so in the field unwieldy, difficult, and time-consuming. The Panel acknowledged that, in the normal course of practice, EMS providers rarely calculate and use RTS as a decision-making tool; rather, RTS is more useful for quality improvement and outcome measures than for emergency triage decisions. Finally, because each of the components of RTS and T-RTS (GCS, SBP, and respiratory rate) is already included in Step One, including RTS in the Decision Scheme is redundant.

Transition from Step One to Step Two

Patients meeting the physiologic criteria of Step One have potentially serious injuries and should be transported to the highest level trauma center (i.e., Level I, if available). Two retrospective reviews of New York State trauma registry data for 1996--1998 indicated that adult trauma patients meeting physiologic criteria who were transported to and treated at a regional Level I trauma center had reduced odds of mortality compared with those transported to and treated at a Level II trauma-center or nontrauma-center hospital. The greatest odds reduction was reported in patients with GCS of <14 (OR: 0.7; CI = 0.6--0.9) or respiratory rate of <10 or >29 breaths per minute (OR: 0.6; CI = 0.4--0.8) who were treated in a Level I trauma center compared with those treated at Level II trauma-center or nontrauma-center hospitals (60,73). For patients who do not meet Step One criteria, the EMS provider should proceed to Step Two of the Decision Scheme.

Step Two: Anatomic Criteria

Step Two of the Decision Scheme recognizes that certain patients, on initial presentation to EMS providers, might have a severe injury and need care at a high-level trauma center but have physiologic parameters that do not meet the criteria of Step One. In these cases, reliance on physiologic criteria alone might lead to undertriage. As noted previously, an evaluation of data in the South Carolina EMS registry that was conducted to determine undertriage and overtriage rates when EMS personnel used the 1990 version of the ACS triage guidelines indicated that physiologic criteria alone had a sensitivity of 0.7 and PPV of 42% for severe injury (ISS of >15) (69) for 753 trauma patients transported to the Level I trauma center in Charleston, South Carolina. Anatomic criteria alone had a sensitivity of 0.5 and PPV of 21.6%. Combining anatomic and physiologic criteria to identify severely injured trauma patients produced a sensitivity of 0.8 and PPV of 26.9%. A prospective study of 5,728 patients treated by EMS providers in Washington state included patients who were injured and met at least one of the ACS triage criteria; patients were tracked from EMS contact through hospital discharge (86). Triage criteria were examined individually and in combination for their ability to identify a major trauma victim (MTV) with ISS of >15 or mortality. Anatomic criteria had a 20%--30% yield for identifying major trauma victims and were associated with a hospital admission rate of 86% and a mortality rate slightly below the entire study population.

The Panel recommended transport to a trauma center if any of the following are identified:

  • all penetrating injuries to head, neck, torso, and extremities proximal to elbow and knee;
  • flail chest;
  • two or more proximal long-bone fractures;
  • crushed, degloved, or mangled extremity;
  • amputation proximal to wrist and ankle;
  • pelvic fractures;
  • open or depressed skull fracture; or
  • paralysis.

All Penetrating Injuries to Head, Neck, Torso, and Extremities Proximal to Elbow and Knee: Criterion Retained

Of all penetrating injuries to head, neck, torso, and extremities proximal to elbow and knee, the most compelling as a triage criterion is penetrating torso injuries because these might require an emergency thoracotomy, a procedure not available at all hospitals. For this reason, the Panel focused much of its discussion on penetrating torso injuries. Noteworthy survival rates have been documented in clinically dead (pulseless/apneic) or critically ill and dying patients with penetrating torso trauma who were transported to facilities with immediate surgical capabilities. One retrospective study analyzed 389 emergency thoracotomies performed during 1984--1989 in a Houston-area trauma center on patients who arrived with thoracic or abdominal trauma with cardiopulmonary resuscitation in progress and who had profound exsanguinating hemorrhage and hypotension unresponsive to rapid crystalloid infusion or who had suffered sudden hemodynamic deterioration in the ED. The study identified an overall survival to hospital discharge rate of 8.3%; the rate was 15.2% for stab wounds and 7.3% for gunshot wounds (87). A retrospective analysis of 846 critically ill trauma patients (324 patients with no vital signs on arrival at the ED and 522 with cardiopulmonary arrest in the ED) with emergency thoracotomies at a single tertiary care academic hospital in Johannesburg, South Africa, reported an overall survival rate of 5.1% (8.3% for stab wounds and 4.4% for gunshot wounds) (88). In 2000, a 25-year review of 24 studies reporting data from 17 locations reported a survival rate of 8.8% after emergency thoracotomy for penetrating injury (16.8% for stab wounds, 4.3% for gunshot wounds, 10.7% for penetrating chest wounds, and 4.5% for penetrating abdominal wounds) (89).

On the basis of this evidence, the Panel decided to retain penetrating torso injuries as a triage criterion. In addition to torso injuries, the Panel determined that penetrating injuries to the head, neck, or proximal extremities also represent a high risk to the patient and concluded that this criterion should be retained in the revised 2006 Decision Scheme. The Panel concluded that the potential is high for severe injury and adverse outcomes, including mortality, from such penetrating injuries, which most often are caused by firearms and knives. Surface examination of the wound in the field frequently does not allow adequate analysis of the extent of underlying injury. Penetrating injuries to the head, neck, torso, and proximal extremities place vital systems (including the cardiopulmonary, vascular, and neurologic systems) at risk and often are associated with severe injury. Vascular damage in these anatomic regions might result in life-threatening exsanguinating hemorrhage, and nerve damage might result in permanent disability. Damage to bones and complicated infections often are associated with penetrating trauma. Rapid intervention might be needed to prevent morbidity and mortality due to these injuries. Because the management of these injuries might require skills and resources not available at every hospital, triage of patients who meet these criteria to the highest level trauma center improves the likelihood of prompt access to trauma surgeons, cardiothoracic surgeons, neurosurgeons, vascular surgeons, and orthopedic surgeons and to properly equipped ICUs and operating theaters. In addition, these injuries might require early and careful coordination between acute care and rehabilitation medicine, a process that might be available more readily at higher level trauma centers.

Flail Chest, Two or More Proximal Long-Bone Fractures, Paralysis, Pelvic Fractures, and Amputation Proximal to the Wrist and Ankle: Criterion Retained

Limited evidence specifically addresses the field triage of patients with flail chest, two or more proximal long-bone fractures, paralysis, pelvic fractures, and amputation proximal to the wrist and ankle. A study of 1,473 trauma patients transported by EMS providers indicated that both spinal injury and amputation had PPV of 100% for ISS of >15, and proximal long-bone fractures had PPV of 19.5% (84). Another study, which evaluated the 1986 version of the Decision Scheme, indicated that two or more long-bone fractures were associated with increased odds for ISS of >15 (adjusted odds ratio [AOR]: 17.3; CI = 4.2--71.7) (72). A 2002--2003 review of New York State Trauma Registry data identified the following case-fatality rates: flail chest (7.5%), long-bone fracture (8.8%), pelvic fracture (11.5%), paralysis (7.1%), and amputation (10.1%) (60). In reviewing this criterion, the Panel took into consideration these high case-fatality rates, which place at risk vital systems, including the cardiopulmonary, musculoskeletal, vascular, and neurologic systems, and have the potential to require specialized surgical and intensive care. Rapid intervention might be needed to prevent morbidity and mortality. Because the management of these injuries might require skills and resources not available at every hospital, triage of patients meeting these criteria to the highest level trauma center improves the likelihood of prompt access to trauma surgeons, cardiothoracic surgeons, neurosurgeons, vascular surgeons, and orthopedic surgeons and to properly equipped ICUs and operating theaters. In addition, these injuries might require early and careful coordination between acute care and rehabilitation medicine, a process that might be more readily available at higher level trauma centers. After considering all these factors, the Panel elected to retain this criterion in the 2006 Decision Scheme.

Crushed, Degloved, or Mangled Extremity: Criterion Added

Although Step Two of the 1999 Decision Scheme addressed extremity injuries, the Panel was concerned that the Scheme did not explicitly identify the crushed, degloved, or mangled extremity, a severe injury that results in extensive tissue damage. No evidence was identified in the literature on which to base a triage recommendation for such injuries. However, on the basis of expert opinion, the Panel reached a consensus that the sensitivity for triage of these injuries to trauma centers should be as raised. Therefore, the Panel elected to add to the Decision Scheme the criterion "crushed, degloved, or mangled extremity" (these terms are consistent with educational material targeted at EMS providers).

In reaching its conclusion, the Panel took several factors into account. Injuries that crush, deglove, or mangle extremities are complex and might threaten loss of the limb or of the patient's life. Such injuries potentially involve damage to vascular, nerve, bone, or soft tissue, singly or, more often, in combination. Neurovascular injury is assumed in all injured extremities until definitively excluded (90). Treatment of vascular injury within 6 hours is the major determinant of limb salvage (90). Further, the risk for ischemia, wound infection, delayed union or nonunion of fractures, and chronic pain associated with these injuries is high. Therefore, these injuries frequently require a rapid and coordinated multidisciplinary approach that might include emergency medicine, trauma surgery, radiology, vascular surgery, orthopedic surgery, treatment of infectious disease, and availability of operating theaters and management in an ICU. The Panel determined that transporting patients with such injuries to a facility that offers the highest level of care available within the trauma system provides the best chance for appropriate and rapid assessment and treatment.

Open or Depressed Skull Fracture: Criterion Modified

Because no published literature addresses the triage of patients with skull fractures in general or the triage of patients with open or depressed skull fractures specifically, the Panel relied on its expert opinion regarding this criterion. During its discussions, the Panel noted that either an open or a depressed skull fracture might signify severe injuries requiring high operating theater or ICU use. Therefore, the Panel modified the wording of this criterion from "open and depressed" to "open or depressed," recognizing that these types of skull fractures can occur separately but that each can represent a severe head injury. The Panel decided to retain this modified criterion and in doing so confirmed that patients with either open or depressed skull fractures should be transported to the highest level of trauma center available. In its deliberations, the Panel noted that skull fractures, whether open or depressed, result from considerable force to the skull and the seriousness of the injury should not be underestimated. Initial field evaluation of the patient might not reveal the extent of underlying neurologic injury, any suspected or confirmed skull fracture might be life-threatening, and all such injuries should receive immediate intervention. Neuroimaging of confirmed or suspected skull fracture always is required, and not all hospitals have this capability and the ability to offer immediate specialized neurosurgical care. In addition, prompt diagnosis and treatment of open or depressed skull fractures commonly requires a rapid multidisciplinary approach involving emergency medicine, trauma surgery, radiology, and neurosurgery, specialized services typically only available at higher level trauma centers.

Major Burns: Criterion Moved From Step Two to Step Four

Burn injury was moved from Step Two to Step Four in the Decision Scheme to emphasize the need to determine whether the burn occurred with other injuries. Patients sustaining isolated burns in which the burn injury poses the greatest risk for morbidity and mortality are cared for optimally at a specialized burn center. Patients sustaining burns associated with other trauma, in which that other trauma poses the greater risk to the patient, need evaluation at a trauma center. The Panel recognized that providing care for patients with both burn and nonburn injuries depends on available local resources, individual physician clinical judgment, and local and regional transfer protocols. Triage for burn injury is discussed further in Step Four.

Transition from Step Two to Step Three

Patients meeting criteria in Step Two of the Scheme should be transported to the highest level trauma center available in the system, typically Level I or II. For patients who do not meet Step Two criteria, the EMS provider should proceed to Step Three of the Decision Scheme.

Step Three: Mechanism-of-Injury Criteria

A patient who does not meet Step One or Step Two criteria might still have severe, but occult, injury. In field triage, the mechanism of injury should be evaluated next to determine whether the injured person should be transported to a trauma center.

The criteria for mechanism of injury have been widely studied. A study of patients treated consecutively by the trauma service at a community hospital indicated that 206 (41.2%) of 500 patients suffered substantial injury (defined as ISS of >15, ED TS of <14, length of hospital stay of >3 days, or death) (82). The sensitivity of various mechanisms of injury for predicting substantial injury ranged from 0.04 to 0.24, with specificity ranging from 0.72 to 0.96 (Table 4). A study of 1,839 trauma registry patients that evaluated the association between mechanism of injury and ISS indicated that the mechanism-of-injury criteria resulted in patients with ISS of >15 being routed to a trauma center and patients with ISS of <15 being routed to the nearest appropriate hospital 39%--84% of the time (83). In this study, overtriage of patients with ISS of <15 to a trauma center ranged from 16% to 61% (Table 5). A review of South Carolina EMS registry data reported that 66 (16.1%) of 411 patients meeting mechanism-of-injury criteria had ISS of >15 and that 262 (63.7%) had mechanism of injury as the sole indication (i.e., with no physiologic or anatomic criteria) of serious injury (69). Mechanism-of-injury criteria alone had a sensitivity of 0.5 and a PPV of 16.1% for identifying severe injury. A prospective study of 3,147 trauma patients reported that mechanism-of-injury criteria alone had a sensitivity of 0.7 for identifying patients with ISS of >16 (91). Although substantial similarities existed between the mechanism-of-injury criteria used in these studies (Table 6), they were not uniform, which limits the extent to which conclusions can be drawn. However, the results of these studies considered together suggest that mechanism of injury is not an adequate sole criterion for triage but instead must be combined with other criteria (i.e., physiologic and anatomic).

A retrospective analysis of patient data from 621 MVCs included in the Royal Melbourne Hospital trauma database in Victoria, Australia, that was conducted to determine if mechanism of injury alone accurately identified major injury among crash victims indicated that 52 (20.5%) of 253 patients with major injury after an MVC did not have a mechanism of injury suggestive of major injury (92). A retrospective review of 830 trauma admissions to one Level I trauma center reported that, of 414 patients who were triaged to the highest level of care only on the basis of mechanism-of-injury criteria, 8% had an ISS of >15, indicating an overtriage rate of 92% (93). Conversely, only 33 (35%) of 95 patients with ISS of >15 met mechanism-of-injury criteria, indicating an undertriage rate of 65%. However, combining physiologic and anatomic criteria with mechanism-of-injury criteria identified at least 77 (81%) of 95 patients with ISS of >15. In addition, in a 1997 study of 3,147 patients transported from the City of Calgary EMS in Alberta, Canada, the mechanism-of-injury criteria alone would have missed 22 (26.5%) of 83 severely injured patients; combining mechanism of injury and physiologic criteria improved sensitivity for ISS of >15 to 0.8, and produced a specificity of 0.9 (91).

The Panel recommended transport to a trauma center if any of the following are identified:

  • falls
    --- adults: fall >20 feet (one story = 10 feet)
    --- children aged <15 years: fall >10 feet or two to three times child's height;
  • high-risk auto crash
    --- intrusion: >12 inches to the occupant site or >18 inches to any site
    --- ejection (partial or complete) from automobile
    --- death in same passenger compartment
    --- vehicle telemetry data consistent with high risk of injury;
  • auto versus pedestrian/bicyclist thrown, run over, or with significant (>20 mph) impact; or
  • motorcycle crash >20 mph.

Falls --- Adults Who Fall >20 Feet: Criterion Retained

The extent of injury from a fall depends on characteristics of the person, the distance fallen, the landing surface, and the position at impact (94). A 5-month prospective study of trauma team activations at a Level I trauma center indicated that 9.4% of victims who fell >20 feet (>6.1 meters) suffered injuries serious enough to require ICU admission or immediate operating room intervention (74). A retrospective review of 660 fatalities following a fall indicated that head injuries, the most common cause of fall-related death, were associated most frequently with falls of <7 meters (<22.9 feet) or >30 meters (>98.4 feet); this bimodal result reportedly was attributable to head orientation at impact for heights of <7 meters and >30 meters (94). A prospective study of patients treated in trauma centers in Fresno County, California, indicated that a fall from a height of >15 feet had PPV of 14.3% for ISS of >15 (84). A retrospective study of 1,643 consecutive patients in Turkey who fell from roofs identified an overall mortality rate of 5.8%; the mean fall height for adults who died from their injuries was 9 meters (29.5 feet) (95).

In reaching its conclusion, the Panel noted that the fall height criterion for adults of >20 feet has been a component of the Decision Scheme since 1986 and is familiar to prehospital providers and their medical directors. In addition, the Panel took note of the established relationship between increase in fall height and increased risk for head injury, death, ICU admission, and the need for operating room care. The Panel concluded that in the absence of new evidence that establishes a definitive height for this criterion or that supports changing or eliminating the criterion for falls of >20 feet for adults (with 10 feet equivalent to one story of a building), this criterion should be retained, and adult patients who fall >20 feet should be transported to the closest appropriate trauma center for evaluation.

Falls --- Children Who Fall >10 Feet or Two to Three Times the Height of the Child: Criterion Added

A new criterion for children aged <15 years who fall >10 feet or two to three times their height was added to the 2006 Decision Scheme. Evidence examining the field triage of children who have sustained injuries from falls is limited, but the existing literature indicates that children are more likely than adults to sustain injuries from falls of comparable heights (75,95,96,97). A retrospective study of falls from rooftops indicated that, among fall fatalities in children, the average fall height was 4.0 meters (13.1 feet), whereas among such fatalities in adults, the average fall height was 9.0 meters (29.5 feet) (95). A study of 1,285 injured children reported that a fall from a height of >20 feet had a PPV of 33% for major injury in children aged <15 years (75). A retrospective study of 61 children aged <16 years who were admitted to the Pediatric Surgical Services at Harlem (New York) Hospital after a fall during a 10-year period indicated that 39 (64%) children had multiple major injuries, and 16 (26%) had a single major injury (98). The mortality rate was 23%; all the fatalities occurred in children who fell more than three floors (approximately 30 feet).

Although affected by individual circumstances, the threshold for traumatic brain injury appears to be reached for falls from a height of approximately six to 10 feet. However, occasional deaths have been reported resulting from unintentional falls from lesser heights. One reported series of 42 pediatric patients who had neurologic signs after seemingly minor or trivial head injuries constituted 4.3% of all pediatric patients evaluated by a hospital neurologic staff for head injury (99). One of the 42 patients had an intracranial hematoma, and three children died from uncontrollable cerebral edema. One of these three children had jumped from a slow-moving cart, one fell from a bicycle, and one fell from a skateboard. All three fatal falls were from heights of <10 feet, and all three patients were alert initially. All three falls were associated with additional forces other than gravity alone, leading to the inference that falls from a height of <10 feet are likely to result in death or significant disability only if additional forces are involved or if the history is likely to be inaccurate, as in cases of injury inflicted by child abuse. However, the majority of the 42 children in the series recovered fully.

Reported fall heights for children might be inaccurate or misleading. A retrospective study that examined data on 317 children who were admitted to the trauma center of a children's hospital in San Diego, California, with a history of falling indicated that seven (7%) of 100 children who were reported to have fallen only 1--4 feet died; however, three of these children also had physical findings suggestive of abuse (96). A study of 398 consecutive fall victims who were admitted to a children's hospital in Oakland, California, indicated that of 106 children whose falls were witnessed by an uninvolved person who could verify the mechanism of injury, none who fell <10 feet suffered life-threatening injury (97). By comparison, among 53 children for whom the mechanism of injury could not be verified, 18 (34%) children reported to have fallen <5 feet had severe injuries, and two (4%) died. These data illustrate that if evidence at the scene other than fall height suggests potential serious injury (e.g., suspicious parental behavior, with a child reported to have fallen from a bed), EMS providers should consider transporting the patient to a trauma center.

Because of suggestions in the scientific literature that children might sustain greater injuries after falls from lower heights than adults, the difficulty in estimating heights of falls, and the potential for mechanisms of injury that are not apparent at the scene, the Panel elected to set the fall criterion at >10 feet or two to three times the height of the child, to increase the sensitivity for identifying children with severe injuries.

High-Risk Auto Crash --- Intrusion of >12 Inches at Occupant Site or >18 Inches at Any Site: Criterion Modified

In the 1999 Decision Scheme, two criteria were related to vehicle deformity or crush: "major auto deformity >20 inches" and "intrusion into passenger compartment >12 inches." In the revised 2006 Decision Scheme, the criteria for vehicle crash with cabin intrusion has been simplified slightly to an intrusion of >12 inches for occupant site (i.e., the passenger cabin or any site within the vehicle in which any occupant was present at the time of the crash) or >18 inches for any site in the vehicle. Intrusion refers to interior compartment intrusion, as opposed to exterior deformation of the vehicle. The 2006 Decision Scheme also has been changed with regard to the action indicated if intrusion criteria are met. Under the 1999 Scheme, both criteria prompted EMS personnel to "contact medical direction and consider transport to a trauma center" and to "consider trauma team alert." Under the 2006 Decision Scheme, if this criterion is met, the affected patients should be transported to the closest appropriate trauma center, which, depending on the trauma system, need not be the highest level trauma center.

Three studies were available for consideration by the Panel. A 2003 retrospective study of 621 MVC victims that did not account for physiologic or anatomic criteria reported that cabin intrusion of >30 cm (>11.8 inches) was associated in univariate analysis (p = <0.0001) with major injury, defined as one of the following: ISS of >15; ICU admission for >24 hours requiring mechanical ventilation; urgent cranial, thoracic, abdominal, pelvic-fixation, or spinal-fixation surgery; or death. However, this association was not statistically significant in multivariate analysis (OR: 1.5; CI = 1.0--2.3; p = 0.05) (92). Similarly, a univariate analysis of New York state data that examined the incremental benefit of the individual ACS triage criteria identified increased odds of severe injury (ISS of >15) for 30 inches of vehicle deformity (OR: 4.0; CI = 2.1--7.8), 24 inches of intrusion on the side of the vehicle opposite the victim (OR: 5.2; CI = 2.6--10.4), and 18 inches of intrusion on the same side of the vehicle as the victim (OR: 7.1; CI = 3.8--13.0) (60). However, none of these findings was statistically significant in multivariate analysis. Data from the National Automotive Sampling System Crashworthiness Data System (NASS CDS), which includes statistical sampling of all crashes occurring in the United States, indicated that a substantial crush depth (30 inches in frontal collisions and 20--24 inches in side-impact collisions) was needed to attain a PPV of 20% for ISS of >15 injury to occupants (100). The Panel concluded that none of these three studies supported the hypothesis that vehicle crush depth or deformity is a useful indicator for severe injury.

The Panel also recognized that recent changes in vehicle design and construction probably have reduced the effect of crush on the risk for severe injury in crashes. Whereas older vehicles were more likely to transmit the kinetic energy of crashes to vehicle occupants and cause severe injuries, newer vehicles are designed to crush externally and absorb energy, protecting passenger compartment integrity and occupants. Additionally, the Panel took note of the difficulty of using deformity or crush criteria in the field. Crash sites are difficult environments in which to estimate such measures, and little might be left of a vehicle to serve as a reference point for determining crush depth. For example, in one study, only 1% of 94 cases with 30 inches or more of deformity were documented by EMS personnel (60).

Despite this evidence, the Panel determined that removing all criteria for vehicle deformity or crush from the 2006 Decision Scheme would not be appropriate for four reasons. First, although available research did not support the use of such criteria to predict severe injuries, the existing studies were few and limited, and additional research would be needed to determine definitively that vehicle deformity or crush was not predictive of severe injuries. Second, extensive anecdotal experience in trauma practice indicates that increasing cabin intrusion is indicative of an increasing amount of force on the vehicle and potentially on the occupant. Third, side-impact intrusions could present special clinical concerns that had not been recognized fully in existing research, considering the limited space between the impact and occupant. Finally, although modern vehicles have better energy-absorbing capability, vehicle incompatibility (crash involving both a large and a small vehicle) might be increasingly important in the level of vehicle intrusion in crashes, a factor perhaps not fully captured by available research, which could potentially increase the predictive value of the magnitude of vehicle deformity or crush.

High-Risk Auto Crash --- Ejection (Partial or Complete) from Automobile: Criterion Retained

Ejection from a motor vehicle as a result of a crash is associated with increased severity of injury. A multivariate analysis of data collected during 1996--2000 at the Royal Melbourne Hospital in Victoria, Australia, examined 621 crashes and found that ejection from the vehicle was associated with major injury (defined as ISS of >15, ICU admission for >24 hours requiring mechanical ventilation, urgent surgery, or death) (OR: 2.5; CI = 1.1--6.0), compared with crashes without ejection (92). A retrospective evaluation of NASS data collected during 1993--2001 was conducted to determine the crash characteristics associated with substantial chest and abdominal injuries; this evaluation indicated that the predictive model that produced the best balance between sensitivity and specificity included ejection as a variable (101).

In its discussions of the ejection criteria, the Panel noted that a person who has been ejected from a vehicle as a result of a crash has been exposed to a substantial transfer of energy with the potential to result in severe life- or limb-threatening injuries. Lacking the protective effects of vehicle-restraint systems, occupants who have been ejected might have struck the interior multiple times before ejection (102). Further, ejection of the patient from the vehicle increases the chance of death by 25 times, and one of three ejected victims sustains a cervical spine fracture (102). The Panel concluded that the literature review identified no studies that argued persuasively for removal of this criterion. Therefore, on the basis of the available, albeit limited, evidence, combined with the Panel's experience, ejection from the vehicle was retained as a criterion.

Because the literature reviewed indicated that partial or complete ejection is associated with severe injury, ICU admission, urgent surgery, or death, the Panel further concluded that even if these patients do not meet physiologic or anatomic criteria, they still warrant a trauma-center evaluation on the basis of mechanism only. Additionally, ejections of vehicle occupants are not frequent, and transporting all such patients for evaluation would not be expected to overburden the system. These patients should be transported to the closest appropriate trauma center, which, depending on the trauma system, need not be the highest level trauma center.

High-Risk Auto Crash --- Death in Same Passenger Compartment: Criterion Retained

The death of an occupant in a vehicle is indicative of a substantial force applied to a vehicle and all its occupants. A prospective study of MVC victims in Suffolk County, New York, indicated that the death of an occupant in the same vehicle was associated with increased odds for major surgery or death (AOR: 39.0; CI = 2.7--569.6) and ISS of >15 (AOR: 19.8; CI = 1.1--366.3) (72). A prospective study of 1,473 patients, which did not account for the impact of physiologic or anatomic criteria, indicated that three (21.4%) of 14 occupants in a vehicle with a fatality had ISS of >15, resulting in PPV of 21.4% for severe injury by this mechanism (84). A review of data concerning 621 crash victims indicated that occupants of vehicles in which a fatality occurred comprised 11% of the patients evaluated and 7% of the patients with major injury, but fatality of an occupant was not statistically associated with major injury (92). In its discussions, the Panel noted that two of these three studies demonstrated PPV of >20% for ISS of >15 and increased odds for major surgery or death of occupants in a vehicle in which a fatality occurs. Although the remaining study did not show a statistical association with major injury, the Panel determined that this single study was not compelling enough to support deleting this criterion from the Decision Scheme. In addition, Panel members affirmed that, in their clinical experience, death of an occupant in a vehicle often was associated with a risk for severe injury to any surviving occupant.

After reviewing the evidence, the Panel concluded that death in the same passenger compartment should be retained as a criterion for the 2006 Decision Scheme. Surviving passengers should be transported to the closest appropriate trauma center.

High-Risk Auto Crash --- Vehicle Telemetry Data Consistent with High Risk of Injury: Criterion Added

In earlier versions of the Decision Scheme, high vehicle speed, vehicle deformity of >20 inches, and intrusion of >12 inches for unbelted occupants were included as mechanism-of-injury criteria. NASS data indicate that risk for injury, impact direction, and increasing crash severity are linked (100). An analysis of 621 Australian MVCs indicated that high-speed impacts (>60 km/hr [>35 mph]) were associated with major injury, defined as ISS of >15, ICU admission for >24 hours requiring mechanical ventilation, urgent surgery, or death (OR: 1.5; CI = 1.1--2.2) (92). Previously, the usefulness of vehicle speed as a criterion had been limited because of the difficulty in estimating impact speed accurately. However, new Advanced Automatic Collision Notification (AACN) technology installed in certain automobiles, now in approximately five million vehicles in the United States and Canada (55), can identify vehicle location, measure change in velocity (delta V) during a crash, and detect crash principal direction of force, airbag deployment, rollover, and the occurrence of multiple collisions (55,103). Recognizing that AACN systems will become more available, the Panel added vehicle telemetry data consistent with a high risk for injury (e.g., change in velocity and principal direction of force) as a triage criterion. The Panel did not designate which specific components of telemetry should be used as triage criteria, as additional evaluation of available data is needed to define the exact components (e.g., speed and delta V) consistent with a high risk for injury. CDC is working with the automotive industry and experts in public health, public safety, and health care to examine how AACN data can be used to predict injury severity, conveyed to EMS services and trauma centers, and integrated into the field triage process.

Auto Versus Pedestrian/Bicycle Thrown, Run Over, or with Significant (>20 mph) Impact: Criterion Retained

Pedestrians and cyclists who are run over or struck by a vehicle are at risk for major injuries. A prospective cohort study of 1,005 trauma patients at San Francisco General Hospital indicated that 10 (3.9%) of 254 pedestrians who were struck by a vehicle and who did not meet physiologic or anatomic criteria required admission to an ICU or operating room (74). A study of trauma patients who were admitted to a community hospital in Santa Clara County, California, indicated that a pedestrian struck by an automobile moving at a speed of >5 mph had a sensitivity of 0.2 and a specificity of 0.8 for substantial injury (defined as death, hospitalization for >3 days, ED trauma score of <14, or ISS of >15) (82). A prospective study of 1,473 patients that did not account for the impact of physiologic or anatomic criteria indicated that 10 (18%) of 56 pedestrians struck by an automobile had ISS of >15, resulting in PPV of 17.9% for severe injury by this mechanism (84). The consensus of the Panel was that, in the absence of more evidence, the benefits of trauma-center evaluation and care for pedestrians struck by motor vehicles who do not have injuries identified by physiologic or anatomic criteria outweigh concerns regarding overtriage. A person who has been struck, thrown, or run over by a vehicle might have been exposed to a substantial transfer of energy and sudden forces that have the potential to result in life- or limb-threatening severe injuries to the head, neck, torso, and extremities, some of which might not be readily apparent in the field. Typically, multiple impacts to the extremities, torso, and head are sustained. Children are particularly susceptible to severe injury, as the front end of a vehicle is likely to strike them in the head and torso and, because they weigh less than adults, children are more likely to be moved or dragged by a vehicle (77). At the other end of the lifespan, motor-vehicle injuries to pedestrians are among the most lethal mechanisms of injury for older adults (defined as persons aged >60 years). A 1995 retrospective review indicated that of 243 older trauma patients, 41 (17%) were struck by a vehicle; injuries were fatal to 22 (54%) of those struck (104). On the basis of their clinical experience, members of the Panel reported a high incidence of ICU admission and operating room management for pedestrians struck by a vehicle and for bicyclists thrown, run over, or struck with substantial impact. On the basis of the Panel's experience and the evidence reviewed, the criterion was retained in the 2006 Decision Scheme to ensure that pedestrians or cyclists who are victims of such vehicular injuries are transported to a trauma center.

Motorcycle Crash >20 mph: Criterion Retained

Motorcycle crashes can subject a rider's body directly to substantial force and energy. In a crash, the motorcycle itself does not provide the rider with any external protection (as does the frame of an automobile or a truck); any protection comes from whatever gear the rider might wear (e.g., helmet, leather, and boots) (102). However, wearing helmets is not required uniformly in the United States, and motorcyclists do not always wear them even when legally required to do so. Motorcycles also lack the protective restraint systems provided in automobiles and trucks. Thus, a motorcycle crash, by its very nature, places the rider at an increased risk for injury compared with occupants of automobiles or trucks in a similar or the same crash event.

A prospective cohort study of trauma team activations indicated that 4.6% of motorcycle riders who crashed at >20 mph and who did not meet physiologic or anatomic criteria required admission to an ICU or operating room (74). The Panel's clinical experience indicated that such injuries (which can be to the head, torso, and extremities) might be severe, requiring the assessment and treatment resources afforded by trauma centers. Although the evidence on the field triage of motorcycle-crash patients was limited, the Panel also noted that data were insufficient to justify the removal of motorcycle crash as a triage criterion. Recognizing the need for further research evaluating this criterion, the Panel elected to retain motorcycle crash at >20 mph as a criterion for transport to a trauma center.

Rollover Crash: Criterion Deleted

Panel members concluded that a rollover crash is not associated per se with increasing injury severity. The increased injury severity associated with rollover crashes results from an occupant of a motor vehicle being ejected either partially or completely from the vehicle, which occurs most frequently when restraints are not used. Because partial or complete ejection is already a criterion for transport to a trauma center as a mechanism of injury associated with a high-risk MVC, the Panel chose to delete rollover crash from the 2006 Decision Scheme.

Published data indicate that rollover crash is associated with a PPV for severe injury of <10% (100). A multivariate analysis of 621 crashes indicated that rollover crash was not associated with ISS of >15 (92). Further, an analysis of contemporary NASS CDS research confirmed that rollover crash (in the absence of ejection) was not associated with increasing injury severity (AIS of >3); however, rollovers with ejection were associated with increasing injury severity (105). Review of NASS CDS data also indicated that a >20% risk of ISS of >15 was not associated with the number of quarter turns in a rollover crash, the landing position of the vehicle, or maximum vertical or roof intrusion (100).

Extrication Time >20 Minutes: Criterion Deleted

The Panel discussed the value of retaining extrication time of >20 minutes as a criterion in the 2006 Decision Scheme. In its discussion, the Panel recognized potential problems with field use of this criterion. EMS personnel can experience difficulty in determining exact times while managing the scene of a crash and assessing and treating vehicle occupants. Adverse weather conditions and darkness can complicate matters further. Additionally, because the majority of EMT personnel are trained only to do light extrication and must call someone else for heavy rescue, when EMS personnel should start the clock for the 20-minute timeframe has remained unclear.

In any vehicular crash, the need for extrication is caused most often by intrusion into the passenger compartment. The Panel recognized that, although lengthy extrication time might be indicative of increasing injury severity, new crush technology in automobiles is causing an increase in the number of nonseriously injured patients who require >20 minutes for extrication. Intrusion already is contained in the 2006 Decision Scheme as a criterion for transport to a trauma center associated with a high-risk MVC. The Panel determined that the modifications made to the triage protocol for cabin intrusion adequately addressed issues relevant to extrication time and elected to delete extrication time as a criterion.

Transition from Step Three to Step Four

The answer of "yes" at Step Three of the Decision Scheme mandates transport of the patient to the closest appropriate trauma center, not necessarily to a center offering the highest level of trauma care available, as is the case in Steps One and Two. Which center is the most appropriate at any given time will depend on multiple factors, including the level of trauma center readily available, the configuration of the local or regional trauma system, local EMS protocols, EMS system capacity and capability, transport distances and times, and hospital capability and capacity. Patients whose injuries meet mechanism-of-injury criteria but not physiologic or anatomic criteria do not necessarily require the highest level of care available. At the time of evaluation, these patients are hemodynamically stable, have a GCS of >14, and have no anatomic evidence of severe injury. Their risk lies only in the mechanism by which they were injured. Thus, they require evaluation but do not need immediate transport by EMS providers to a Level I or Level II facility. If a severe injury is identified at the initial hospital evaluation, these patients may be transferred subsequently to a higher level of trauma care. For patients who do not meet Step Three criteria, the EMS provider should proceed to Step Four of the Scheme.

Step Four: Special Considerations

In Step Four, EMS personnel must determine whether persons who have not met physiologic, anatomic, or mechanism-of-injury criteria have underlying conditions or comorbid factors that place them at higher risk for severe injury. Persons with such underlying conditions might require trauma-center care.

The Panel recognized that comorbidities are common among injured persons. A population-based cohort study of the prevalence of comorbid conditions in injured and noninjured persons that used 10 years of follow-up health data from Manitoba, Canada, compared comorbidities among 21,032 injured patients with those of a sample of noninjured matched controls (106). Persons sustaining an injury had a mean of 2.2 preexisting conditions, compared with a mean of 1.5 among noninjured controls. On the Charlson Comorbidity Index (CCI), which incorporates 19 comorbid conditions weighted on the basis of their association with mortality, 5.9% of injured persons had a score of >1, compared with 1.2% among noninjured persons. Injured persons were 1.9 times more likely than noninjured matched controls to have been hospitalized in the 12 months preceding the injury. A prospective study of 105 patients aged >40 years who were hospitalized under the care of a trauma team in Auckland, New Zealand, indicated that 71% had comorbid conditions and that comorbidities were associated with longer hospital stays (107).

The Panel also noted that the presence of comorbid conditions is associated with worse outcomes among injured patients. A study of 2,819 patients with complete data in the Victoria, Australia, trauma registry that was conducted to determine the association between comorbidities and trauma outcomes indicated that the CCI was associated with increased risk for death among trauma patients (108). Compared with trauma patients without comorbidity, those with CCI of 2 (OR: 3.5; CI = 2.5--4.9) or 3 (OR: 4.1; CI = 1.2--13.4) had increased odds of death. A review of published literature using data from the United Kingdom (UK) Trauma, Audit, and Research Network and Hope Hospital in Salford, UK, indicated that risk for death increased with the number of comorbid conditions in UK trauma victims (109).

Certain studies of the association between comorbidities and trauma outcomes have evaluated specific comorbid factors. A 13-year review of Pennsylvania trauma data for patients aged >65 years indicated that congestive heart failure (OR: 1.7; CI = 1.5--2.1), steroid use (OR: 1.6; CI = 1.0--2.4), liver disease (OR: 5.1; CI = 3.1--8.2), cancer (OR: 1.8; CI = 1.4--2.5), chronic obstructive pulmonary disease (COPD) (OR: 1.5; CI = 1.2--1.8), and renal disease (OR: 3.1; CI = 2.3--4.3) were associated with increased odds of mortality after injury, controlling for ISS (110). An evaluation of 8 years of the ACS National Trauma Data Bank (NTDB) data indicated that certain comorbid factors were associated with increased risk for death across all levels of ISS (111). For patients aged 50--64 years with ISS of 16--25, increased risk for death was associated with heart disease (RR: 1.5; CI = 1.3--1.8) and liver disease (RR: 1.9; CI = 1.1--3.0). An increased risk for death also was identified among patients aged >65 years who had heart disease (RR: 1.4; CI = 1.2--1.5), liver disease (RR: 1.8; CI = 1.1--2.9), or respiratory disease (including COPD) (RR: 1.3; CI = 1.1--1.6). An analysis of data concerning 1,172 critically injured trauma patients admitted to the ICU at a trauma center in Maryland identified nine common comorbid conditions, none of which were associated with increased mortality (112). However, Type 1 diabetes was associated with increased risk for infection following injury (RR: 2.1; CI = 1.4--3.2), and both COPD and Type 1 diabetes were associated with increased length of ICU stay after controlling for age and ISS (COPD, RR: 1.3, CI = 1.2--1.4; Type 1 diabetes, RR: 2.3, CI = 1.6--3.2).

Step Four of the Decision Scheme focuses on identifying patients who are at risk for severe injury and thus require a high level of trauma care because of a comorbid condition despite appearing to have no substantial injury after evaluation using the physiologic, anatomic, and mechanism-of-injury criteria. The Panel recommended that transport to a trauma center or specific resource hospital be considered if any of the following are identified:

  • age
    --- adults aged >55 years
    --- children aged <15 years;
  • anticoagulation and bleeding disorders;
  • burns
    --- without other trauma mechanism: triage to burn facility
    --- with trauma mechanism: triage to trauma center;
  • time-sensitive extremity injury;
  • end-stage renal disease requiring dialysis;
  • pregnancy >20 weeks; or
  • EMS provider judgment.

Age -- Older Adults: Criterion Retained

Adult trauma victims aged >55 years are at increased risk for injury and death. After controlling for ISS and other variables (e.g., race, other comorbidities, and insurance status), NSCOT determined that increased injury mortality is associated with increasing age (17). Weighted 1-year mortality rates increased from 6.9% for trauma patients aged 18--54 years to 32.2% for patients aged 75--84 years (Table 7). Another study, a 13-year review of a state trauma database, indicated that every 1-year increase in age after age 65 years corresponded to a 6.8% increase in mortality (110). A case-control study indicated that older trauma victims who died from their injuries had a lower ISS than younger victims who died (113).

Age also places trauma victims at increased risk for other comorbidities associated with more severe injury and poor outcomes. A study of NTDB data indicated that 24% of trauma patients aged 50--64 years and 33% of trauma patients aged >65 years had comorbidities associated with increased ISS (111). A prospective study from New Zealand indicated that the prevalence of major comorbid conditions likely to affect outcomes increased with age, exceeding 40% by age 61 years and reaching 50% by age 81 years (107).

Previous studies have identified inadequacies in the triage of elderly trauma patients. A retrospective study of trauma patients using 1997 statewide data from Pennsylvania indicated that patients aged >65 years with ISS of >15 were less likely to be treated in a trauma center than patients aged <65 years with ISS of >15 (36.6% and 47.0%, respectively), even though those treated at nontrauma centers had a high ISS (mean: 19.3), leading the authors to conclude that the ability of EMS and nontrauma center personnel to recognize severe injury among the geriatric population is substantially lower than that among younger patients (114). Similarly, a retrospective analysis of injury-related admissions to Portland, Oregon--area hospitals indicated that 56% of trauma patients aged >65 years with ISS of >15 were admitted to nontrauma-center hospitals, compared with 15% of severely injured patients aged <65 years (115). These disparities are likely attributable, at least in part, to the inadequacy of anatomic, physiologic, and mechanism-of-injury triage criteria for elderly trauma victims. A 2003 retrospective evaluation of data from three New Jersey counties in which age and other comorbid conditions were not included as triage criteria indicated that sensitivity of the triage guidelines to identify severe injury (ISS>15) was 0.8 for patients aged >65 years and 0.9 for patients aged 25--64 years (116). For persons aged >65 years, undertriage rates were 18% for men and 15% for women, compared with 8% and 12%, respectively, for those aged <65 years. Other possible reasons for undertriage of elderly trauma patients include the difficulty that EMS providers face in detecting impairments in physiologic reserve, eliciting medication use, and identifying comorbidities that suggest a need for higher-level care and the potential inadequacy of many indices of injury severity (e.g., TS, RTS, T-RTS, AIS, and ISS) in elderly populations (117). Those indices of injury severity were derived from and validated using populations with a greater representation of younger rather than older persons and thus might be less than adequate in categorizing persons aged >65 years.

In 2001, an extensive review of the literature concerning age as a comorbid factor in trauma that evaluated more than 2,300 studies identified only two prospective or well-designed retrospective clinical trials and concluded that the available evidence was insufficient to support any standards regarding triage of geriatric trauma patients (118). The review acknowledged that age acts as a continuous rather than dichotomous variable and that poorer outcomes associated with age also are likely to increase with increasing age. For this reasons, the Panel concluded that advanced patient age should lower the threshold for field triage directly to a trauma center. The 2006 Decision Scheme is designed to be consistent with that finding.

Age -- Children: Criterion Retained

Children aged <15 years who meet the criteria of Steps One through Three should be transported to a pediatric trauma center if one is available. The age that separates children from adults for purposes of field triage is difficult to define with certainty. ACS-COT defines pediatric patients as those aged <15 years, and the Panel adopted this threshold.

Studies indicate that certain physiologic, anatomic, and mechanism-of-injury triage criteria do identify severely injured children. A study that used New York State Trauma Registry data to evaluate criteria available to EMS personnel for prediction of trauma-related mortality in children aged <13 years analyzed elements from the Pediatric Trauma Score (PTS). The evaluated PTS components included 1) patient weight, airway patency, SBP, presence of open wounds, presence of skeletal trauma, and central nervous system status (awake, obtunded, or coma); 2) GCS best motor response (range: 1 [none]--6 [obeys commands]) and eye-opening response (1 [none]--4 [spontaneous]); and 3) AVPU score (A = alert, V = responds to voice, P = responds to pain, U = unresponsive). Only a GCS best motor response of 1 and an AVPU score of U were predictive of mortality in children (OR: 6.2 and 5.6, respectively), with high specificity (0.9) and sensitivity (0.95) (119). Another study that evaluated the accuracy of triage criteria in 1,285 injured children aged 0--15 years indicated that certain criteria (i.e., systolic blood pressure, GCS, respiratory rate, burns, and paralysis) were highly accurate in identifying major injury (i.e., those patients who died in the ED, were admitted to the pediatric ICU, or underwent a major surgical procedure) (75). The most accurate criteria were SBP of <90 mmHg (PPV = 86%), second- and third-degree burns on >15% of total body surface area (PPV = 79%), GCS of <12 (PPV = 78%), and respiratory rate of <10 or >29 breaths per minute (PPV = 73%). Falls of >20 feet (PPV = 33%), penetrating trauma (PPV = 29%), ejection from a motor vehicle (PPV = 24%), and pedestrian struck by a vehicle (PPV = 16%) were less accurate. Regarding MVCs, an examination of NASS data for 8,394 pediatric crash victims aged <15 years indicated that GCS of <15 identified 15 (31.9%) of 47 children with ISS of >15; vehicle intrusion of >6 inches identified an additional 23 (48.9%) severely injured children. Combined, the two criteria identified 38 (80.9%) of 47 children with ISS of >15 (120).

Additional Pediatric Concerns Reviewed by the Panel

Abdominal injuries and restraint use in children warrant further mention. An analysis that used an insurance company electronic claims database to determine the association between restraint use, abdominal bruising, and intra-abdominal injury has led certain experts to suggest that abdominal bruising should be given special consideration in the field triage of injured children. However, the Panel decided against including this finding as a special consideration. The cited study reported that among 147,985 children aged 4--15 years who were involved in 102,548 MVCs during December 1998--November 2002, a total of 1,967 (1.33%) children had abdominal bruising; these children were 232.1 times (CI = 75.9--701.3) more likely to have sustained intra-abdominal injury (AIS of >2) (121). Abdominal bruising correlated with substantial intra-abdominal injury; sensitivity, specificity, PPV, and NPV were 73.5%, 98.8%, 11.5%, and 99.9%, respectively. However, among 1,967 children with abdominal bruising, only 20 (1%) required an abdominal operation. The Panel decided to not modify the Decision Scheme to contain further information regarding abdominal wall bruising to the 2006 Decision Scheme for the following reasons: children (aged <15 years) are already triaged preferentially to pediatric-capable trauma centers in the Decision Scheme; the majority (1,947 of 1,967) of children with abdominal bruising in this study did not require operative intervention; and practice guidelines dictate that the need for operative intervention in children with intra-abdominal injuries is itself determined by abnormalities in physiologic criteria of injury (122), so a finding of abdominal bruising associated with restraint use would not appear to add appreciable discrimination to the physiologic criteria outlined in this report. Similarly, a study of 461 children aged <18 years that examined proper and improper restraint use in crashes (123) indicated that, in frontal crashes, proper restraint use increased GCS (13.4 and 12.6, respectively; p = 0.1) and survival to hospital discharge (98% and 92%, respectively; p = 0.1). In lateral crashes, proper restraint use compared with improper use increased ISS (23.8 and 19.9, respectively; p = 0.1) and decreased both GCS (10.4 and 11.1, respectively; p = 0.03) and survival (82% and 92%, respectively; p = 0.13). The Panel decided not to modify the Decision Scheme to contain further information on restraint use in children for the following reasons: the data cited do not appear to add appreciable discrimination to the proposed physiologic, anatomic, or mechanism-of injury-criteria because patients with the referenced GCS and ISS would have been identified in Steps One, Two, or Three of the Decision Scheme; and children (aged <15 years) are already triaged preferentially to pediatric-capable trauma centers in the Decision Scheme.

No published data suggest that injured children, in the absence of physiologic, anatomic, or mechanism-of-injury triage criteria, are at risk for negative outcomes solely on the basis of their age. The criteria in Steps One, Two, and Three of the 2006 Decision Scheme are expected to identify nearly all seriously injured children. Therefore, the Panel identified no specific age below which all injured children should be transported to a trauma center.

However, children meeting the revised field triage criteria for transport to trauma centers in Steps One through Three of the Decision Scheme should be transported preferentially to pediatric-capable trauma centers. Recent studies indicate that organized systems for trauma care contribute to improved outcomes for children (124) and that seriously injured children fare better in pediatric-capable trauma centers. Multiple reports document improved survival in pediatric-capable trauma centers (125--129), including data from the Pennsylvania Trauma Outcome Study registry that demonstrates absolute reductions in injury mortality ranging from 3.8% to 9.7% (130) and improved functional outcomes (e.g., feeding and locomotion) (131) when children aged <16 years with ISS of >15 are treated at pediatric trauma centers or at adult trauma centers that have acquired additional qualifications to treat children. What appears to matter most is the availability of pediatric-specific resources, particularly the availability of a pediatric ICU, not the designation as a pediatric trauma center per se (132,133). Although some earlier studies concluded that injured children treated in adult trauma centers had outcomes comparable to those treated in pediatric trauma centers, those investigations were conducted in hospitals with comprehensive pediatric services, including pediatric emergency medicine, critical care medicine, and nursing (134--140).

Anticoagulation and Bleeding Disorders: Criterion Retained

Patients with coagulopathy or those undergoing treatment with anticoagulants (e.g., warfarin or aspirin) are at increased risk for intracranial hemorrhage, increased severity of hemorrhage, and associated morbidity and mortality. The Panel reviewed several studies of the treatment of injured patients on anticoagulant therapy. A retrospective study at one Level I trauma center in Albany, New York, identified 35 consecutive trauma patients taking warfarin. Among these patients, falls (n = 19) and MVCs (n = 12) were the predominant mechanisms of injury, and 18 (51%) patients suffered intracranial hemorrhage. Eight patients died in hospital, four as a result of head injuries, and one patient died from intracranial hemorrhage after being discharged (141). In another retrospective study of 2 years of trauma-registry data from one Level I trauma center, 37 (10%) of 380 patients receiving anticoagulation therapy suffered intracranial injury (142). The mortality rate for these 37 patients was 38%, compared with 8% for head-injured patients not receiving anticoagulation therapy, even though ISS for the two groups did not differ substantially. A retrospective study of a cohort of closed head--injury patients aged >55 years indicated that 9% of the patients used warfarin (143). Use of warfarin was associated with increased odds of a head AIS of 5 (OR: 2.4; CI = 1.1--5.2) and increased odds of death (OR: 2.7; CI = 1.2--6.1). A case-control study of 1,916 injured persons taking warfarin and 1,470 injured, nonwarfarin-using matched controls identified no differences in mortality between the two groups, but head-injured patients not taking warfarin had better functional outcomes than head-injured patients taking warfarin, specifically with regard to locomotion and feeding (144).

In addition to this evidence, the Panel noted that in the head-injured anticoagulated patient, the severity and rapidity with which intracranial hemorrhage might occur increases the likelihood of long-term disability or death. Prompt provision of neurosurgical services might be required for these patients. The Panel further agreed that any patient who is on anticoagulants or has a bleeding disorder and has an injury that does not meet Step One, Two, or Three criteria might need treatment at a facility that can do a prompt imaging and administer products rapidly to reverse anticoagulation. In conclusion, given the increased risk for morbidity and mortality and potential resource needs of these patients, the Panel recommended that EMS contact medical control and consider transport to a trauma center or a hospital with resources that will meet the potential needs. For this reason, this criterion was retained in the 2006 Decision Scheme.

Burns --- With or Without Other Trauma: Criterion Modified

Burns as a criterion was moved from Step Two (anatomic criteria) to Step Four (special considerations) of the Decision Scheme to emphasize the need to determine if the burn occurred with or without other injuries. In the absence of other trauma, burn patients should be transported to a burn center rather than a trauma center. Because burn patients who have concomitant trauma have greater risk for morbidity and mortality, ACS and the American Burn Association recommend transfer to a burn center. If the nonburn injury presents a greater immediate risk, the patient should be stabilized in a trauma center and then transferred to a burn center (6,145,146). The Panel accepted this recommendation and included burns as a special circumstance warranting consideration of trauma-center care.

Time-Sensitive Extremity Injury: Criterion Added

Time-sensitive extremity injury (e.g., open fracture or fracture with neurovascular compromise) was not part of Decision Schemes before 2006. Although the Panel did not identify any studies that specifically evaluated the field triage of such injuries, the members did discuss that fact that patients with time-sensitive extremity injuries are at risk for both infection and musculoskeletal and neurovascular deterioration of the limb and that rapid intervention might be needed to preserve the neurovascular status of the extremity and prevent loss of limb function or amputation. Further, the Panel noted that the resources required to evaluate whether additional intervention is required to preserve the limb are not readily available at all hospitals. Even when patients with such injuries do not meet anatomic criteria, they are nonetheless at substantial risk for morbidity. Field providers, in communication with their medical directors, should consider transport to a trauma center or specific resource hospital with the capability to manage these injuries. To ensure that such transport is considered, the Panel added this criterion to the 2006 Decision Scheme.

End-Stage Renal Disease Requiring Dialysis: Criterion Added

Although no studies were identified that evaluated the field triage of renal disease or dialysis patients, the Panel noted that because end-stage renal disease patients requiring dialysis often are coagulopathic, these patients might be at increased risk for hemorrhage and severity of hemorrhage, with the potential for increased morbidity and mortality. Patients requiring dialysis treatment and evaluation and treatment of injuries not identified in Steps One, Two, and Three thus need the resources available at a trauma center or specific resource hospital capable of managing both the end-stage renal disease and the injuries. The Panel recommended that EMS personnel contact medical control to consider these patients for transport to such facilities and added this criterion to the 2006 Decision Scheme.

Pregnancy >20 Weeks: Criterion Modified

Pregnancy was included in Step Four of the 1999 Decision Scheme. The Panel reviewed evidence indicating that the primary risk associated with injury to a pregnant woman is to the fetus, not to the mother, and therefore decided to modify the criterion on the basis of gestational age. An analysis of the factors associated with unsuccessful completion of pregnancy after trauma in a case series of 38 patients involved in 39 different traumatic events (95% of which were MVCs) in which 9 (23.7%) of 38 patients suffered unsuccessful pregnancies (involving six fetal deaths and three abortions) (147) indicated that the associated injury factors were higher ISS (mean: 22, compared with 9 for successful pregnancies) and higher abdominal AIS (mean: 2.56, compared with 0.63 for successful pregnancies). A review of maternal and fetal outcomes for pregnant trauma patients in the University of California at San Diego trauma registry indicated that, although pregnant women had morbidity and mortality rates similar to those of nonpregnant women, fetal demise was the outcome in 15 (13.2%) of 114 cases. Of those 15 cases, 13 (86.7%) occurred within hours of the injury, one at 8 days, and one at 18 days. Fetal demise was rare (3.8%) in the first trimester; the rates of fetal demise in the second and third trimesters were 17.3% and 14.0%, respectively (148). A prospective study of minor blunt abdominal trauma among 270 pregnant women, five (1.9%) of whom suffered multiple events, identified no cases of fetal demise, but one case of preterm labor resulted in the delivery of a 34-week neonate weighing 2,350 grams (149).

In its deliberations, the Panel considered multiple factors. Injury to a pregnant woman places both the mother and the fetus at risk, with the primary risk to the fetus. For EMS providers, the primary focus of care continues to be the resuscitation of the mother, which is essential both to mother and fetus (150). However, anatomic and physiologic changes associated with pregnancy make assessment and treatment more complex. Evidence suggests that fetal demise is a greater risk in a severely injured mother. Although patients with severe injuries might be identified in the first three steps of the Decision Scheme, the lack of specific evidence addressing pregnancy convinced the Panel to retain this criterion, but with a modification. Pregnant patients whose fetal gestational age is estimated to be >20 weeks, whose injuries do not meet Step One, Two, or Three criteria, might nonetheless require care at a trauma center or specialized obstetrical care not available at all trauma centers or hospitals. The Panel therefore determined that the phrasing "pregnancy >20 weeks" captures more accurately the association of fetal gestational age and potential viability in this context and made this change for the 2006 Decision Scheme. The Panel recommends that transport to a trauma center or to a hospital with obstetrical resources should be considered for injured women who are >20 weeks pregnant and that the transport destination decision should be made during the contact of EMS providers with medical control for these patients.

EMS Provider Judgment: Criterion Added

The Panel recognized the impossibility of predicting all possible special circumstances that might exist at an injury scene. EMS providers make triage decisions on a routine basis and have the expertise and experience needed to make judgments regarding atypical situations. Depending on the situation, capabilities of the EMS and trauma systems, and local policies, EMS providers may decide independently or in association with online medical direction to transport a patient not otherwise meeting the criteria in Steps One through Four to a trauma center.

Cardiac Disease and Respiratory Disease: Criterion Deleted

The Panel reviewed the limited data on the relationship of cardiac or respiratory disease in the field triage setting. No studies were identified that specifically addressed the risk for increased ISS in the presence of patients with cardiac or respiratory disease undergoing field triage. In their discussions, the Panel members noted that the presence of cardiac or respiratory disease in a patient with a severe injury might increase mortality in the context of injury, but they do not hide the injury and they are not, in and of themselves, effective in identifying an injury. Further, although cardiac and respiratory diseases are underlying medical conditions that can make the consequences of injuries more difficult to manage, in the absence of physiologic, anatomic, mechanism-of-injury, or other special considerations (e.g., age >55 years), the presence of the disease itself should not mandate transfer to a trauma center or other specific resource hospital. The resources of a trauma center are designed to assess and treat injuries, not preexisting diseases. Therefore, the Panel decided to remove this criterion from the 2006 Decision Scheme and instead recommended that patients who do not meet other triage criteria but who have cardiac disease, respiratory disease, or both should be assessed, evaluated, and transported according to local EMS protocols.

Insulin-Dependent Diabetes Mellitus: Criterion Deleted

Insulin-dependent diabetes was included in Step Four of the 1999 Decision Scheme. Because diabetes is a common comorbid condition, the Panel reassessed this criterion. A case-control study that used hospital discharge data from California indicated that 2.8% of all patients with an injury-related International Classification of Diseases, Ninth Revision, Clinical Modification diagnosis code had diabetes; for patients aged >45 years, prevalence ranged from 3.0% to 7.3%, generally increasing with each decade of life (113). A 2-year prospective study of trauma patients in Baltimore, Maryland, that evaluated the prevalence and impact of preexisting disease in critically ill trauma patients reported a 3% prevalence of Type 1 diabetes among these patients (112).

An OR of 1.3 (CI = 1.0--1.6) has been reported for trauma-related deaths of patients with Type 1 diabetes compared with nondiabetic patients (113). Similarly, a relative risk for death of 1.7 (CI = 0.9--6.2) has been reported (112). Type 1 diabetes is associated with increased risk for infection (OR: 2.1; CI = 1.4--3.2) and length of ICU stay (OR: 2.3; CI = 1.6--3.2) (112) and with increased morbidity in patients with ankle fractures (151). An analysis of approximately 160,000 patients with ankle fracture demonstrated that patients with diabetes had increased mortality (0.3% and 0.1%, respectively), postoperative complications (4.6% and 3.3%), length of stay (4.7 days and 3.6 days), and mean costs ($12,898 and $10,794) compared with nondiabetic patients with ankle fracture (151). A report of a case series of 14 open ankle fractures in 13 diabetic patients indicated that only three (21%) of the fractures achieved bony union without complications (152). At 1-year postinjury, 75% of the patients with Type 1 diabetes had undergone amputation, compared with only 10% of the patients with Type 2 diabetes.

A retrospective study of patients admitted to the ICU at a Level I trauma center during a 2-year period indicated that of 516 nondiabetic patients, 483 (93.6%) had an elevated serum glucose level (>110mg/dL) on the first or second day of their admission (153). Both infection rates and mortality rates increased with the severity of hyperglycemia (Table 8); in multivariate logistic regression, a serum glucose level of >200 mg/dL was an independent predictor of both infection and mortality. A prospective evaluation of 942 consecutive trauma patients indicated that hyperglycemia, independent of the presence of a diagnosis of diabetes, also was associated with poor outcomes (154). When multivariate logistic regression was used and adjusted for age and ISS, patients with high glucose (>220 mg/dL) had more ventilator days (OR: 7.5; CI = 2.5--12.5), longer ICU stays (OR: 6.4; CI = 3.6--9.1), and increased mortality (OR: 1.4; CI = 1.4--10.0) compared with euglycemic patients. The effect on mortality was more pronounced in patients with worsening (OR: 3.5; CI = 1.8--7.0) or highly variable (OR: 3.2; CI = 1.8--5.8) glucose levels. A prospective study of 1,003 consecutive trauma patients that compared hyperglycemic with euglycemic trauma patients reported increased infections (RR: 3.0; CI = 1.3--6.6), mortality (RR: 2.2; CI = 1.4--3.4), hospital length of stay (RR: 5.9; CI = 1.5--7.9), ICU length of stay (RR: 6.9; CI = 1.1--9.8), and ventilator days (RR: 4.9; CI = 1.1--7.6) for hyperglycemic patients (155).

From the evidence reviewed, the Panel determined that, although an injured patient with diabetes or hyperglycemia might have more complications and a longer hospital stay than a patient without diabetes, no evidence exists that the presence of diabetes or hyperglycemia, in the absence of criteria for Steps One, Two, or Three, should mandate transfer to a high-level trauma center. These patients, who might have nonsevere injuries and complications related to diabetes or hyperglycemia, may be managed effectively at lower level trauma centers or at nontrauma hospitals. Recognizing that the resources of a trauma center are designed to assess and treat injuries, not pre-existing conditions such as diabetes mellitus, the Panel decided to remove this criterion from the 2006 Decision Scheme.

Cirrhosis: Criterion Deleted

The Panel identified no specific literature or evidence base examining cirrhosis in the field triage of injured patients. Further, no evidence exists to suggest that, in the absence of physiologic, anatomic, or mechanism-of-injury criteria, cirrhosis without coagulopathy increases the risk for severe injury (e.g., liver laceration and hemorrhage). However, coagulopathy, a substantial complication of cirrhosis, is of concern, and the Panel noted that injured cirrhotic patients identified as having or thought to have coagulopathy should be triaged as outlined in the criterion regarding anticoagulation and bleeding disorders (Step Four, special considerations). Therefore, the Panel decided that, as an isolated comorbid factor of trauma in a patient who does not meet the criteria of Steps One, Two, or Three, uncomplicated cirrhosis does not require trauma center or specific resource hospital care and deleted this criterion from the 2006 Decision Scheme.

Morbid Obesity: Criterion Deleted

Morbid obesity (BMI >35 kg/m2) was included in Step Four of the 1999 Decision Scheme. Because obesity continues to be a common comorbid condition in injured patients, the Panel elected to reassess this criterion. Several studies have demonstrated that obese trauma patients have a higher rate of morbidity and mortality than nonobese patients. A case-control study involving 242 consecutive patients admitted to ICUs after blunt trauma indicated that mechanism of injury and ISS were not different for obese patients compared with nonobese patients, but obese patients had twice the crude mortality rate (32% and 16%, respectively) (156). In multivariate analysis controlling for age, ISS, head injury, and pulmonary contusion, the odds of mortality were greater for obese trauma victims compared with nonobese victims (OR: 5.7; CI = 1.9--19.6). A retrospective review of all patients admitted to a Level I trauma center during a 1-year period indicated that morbidly obese patients had similar ISS to nonobese patients, although obese patients had longer ICU stays, more ventilator days, and longer hospital stays (157). Obese patients also had higher mortality rates than nonobese patients (10.7% and 4.1%, respectively), even in the subgroup of patients with ISS of >15 (38.5% and 15.1%, respectively). Obese patients also can present other challenges to medical personnel, specifically in regard to transportation and movement, assessment, monitoring, procedures (e.g., lumbar puncture), and interventions (e.g., endotracheal intubation) (158).

The Panel considered whether to delete the morbid obesity criterion in the 1999 Decision Scheme. If the obesity criterion were deleted, severely injured obese trauma patients (i.e., those who meet Step One, Two, or Three criteria) still would be transferred to the appropriate trauma centers. The Panel took note of the evidence indicating that obese trauma patients have higher rates of morbidity and mortality than nonobese patients. However, the Panel concluded that this additional morbidity and mortality would likely not be observed in obese patients who failed to meet Step One, Two, or Three criteria. Further, the Panel concluded that such patients may be managed adequately at nontrauma hospitals. Indeed, many nontrauma hospitals might be better equipped and staffed to manage obese patients and complications. After considering all these factors, the Panel deleted morbid obesity as a criterion in the 2006 Decision Scheme.

Immunosuppressed Patients: Criterion Deleted

This category of patients was removed as a criterion for transfer to a trauma center because the Panel concluded that immunosuppression by itself does not increase the risk or severity of injury. In the absence of injuries necessitating trauma-center care, immunosuppressed patients might be served better by referral to hospitals that have the most experience caring for patients with these underlying conditions (e.g., a hospital with substantial resources dedicated to HIV/AIDS care). Such services also might be available at institutions with trauma centers, but trauma-center care per se is not required for immunosuppressed patients who do not meet the triage criteria in Steps One through Three of the Decision Scheme.

Additional Considerations

Step Four emphasizes the need to transport patients with special circumstances or needs to the most appropriate hospital. Although decisions might be dictated by standing protocols, for patients meeting the criteria in Step Four, online medical direction should be consulted to determine the most appropriate facility to treat patients requiring special consideration. If patients do not meet criteria for triage to a trauma center in Steps One through Four of the Decision Scheme, EMS providers should use local protocols for transport without the need to contact medical control.

When in Doubt

EMS providers are involved with triage decisions on a routine basis. They have the field experience needed to make specific judgments regarding care in their individual locales. Accordingly, any gaps in these criteria should not be construed as prohibiting transport of any patient to a trauma center. Injury is complex and often does not lend itself to stepwise, dichotomous checklists. The last line of the 2006 Decision Scheme, essentially unchanged from previous versions, is "When in doubt, transport to a trauma center" (Figure 1).

Conclusion

The revised 2006 Decision Scheme is meant to assist EMS providers in making the critical decisions necessary to increase the likelihood of favorable outcomes for patients. The Decision Scheme also is important for trauma system leaders and planners, including state and local EMS medical directors, state EMS directors, EMS providers, and public health professionals. The revised Decision Scheme has been adopted officially by ACS-COT and endorsed by multiple organizations and associations. It has been published previously by ACS-COT (6) and the National Association of Emergency Medical Technicians (77). This report is meant to provide the rationale used in 2006 to revise the Decision Scheme.

Implementation and updating of these protocols at the local level will require a substantial educational and informative effort to ensure wide-scale implementation. CDC, with additional funding from NHTSA, is developing an educational toolkit for state and local EMS medical directors, state EMS Directors, EMS providers, and public health officials. The tool kit will provide teaching aids to help EMS providers understand why the Decision Scheme was revised and how those revisions can be tailored to the needs of their communities. CDC, through its partner organizations, will distribute the tool kit to EMS jurisdictions throughout the United States. This toolkit also will be available at no charge from CDC at http://www.cdc.gov/FieldTriage.

The recommendations in this report were developed on the basis of the best evidence available at the time. Limitations in available data clearly indicate the need for additional research. Conducting research in the prehospital environment and in EMS presents multiple challenges, including a lack of trained investigators, legal and regulatory barriers, the need for more research among EMS providers, limited funding, and limited infrastructure and information systems to support research efforts (29,159). Efforts are underway to address these barriers, including efforts to prioritize research (18,160) and to develop new databases that can provide more useful information and support data-driven decisions (e.g., NTDB and the National EMS Information System) (49). Additional research efforts specifically related to field triage are needed, including cost-effectiveness research. Additional funding targeting research into triage decisions and triage criteria will be necessary to support these efforts. Also, research in triage represents an important area in which public health and EMS can collaborate to improve trauma surveillance and data systems and develop the methodologies needed to carry out the continuing analysis and evaluation of the 2006 Decision Scheme and its impact on the care of acutely injured persons.

The best way to reduce the burden of injuries is to prevent them from occurring. However, when primary prevention fails, acute care, public health, and public safety practitioners must work together to provide the best available and most appropriate care for the injured. Trauma systems and trauma centers save lives (17). The Decision Scheme is an essential component of the trauma system, guiding EMS providers in transporting injured patients to the most appropriate facility, ensuring proper treatment, and thus reducing death and disability.

Acknowledgements

Robin Sloan, MA, John Seggerson, and Barbara Newhouse, MPH, Division of Injury Response, National Center for Injury Prevention and Control, CDC, contributed to this report.

References

  1. Mackersie RC. History of trauma field triage development and the American College of Surgeons criteria. Prehosp Emerg Care 2006;10:287--94.
  2. American College of Surgeons. Hospital and prehospital resources for the optimal care of the injured patient: appendices A through J. Chicago, IL: American College of Surgeons; 1986.
  3. American College of Surgeons. Resources for the optimal care of the injured patient: 1999. Chicago, IL: American College of Surgeons; 1999.
  4. American College of Surgeons. Resources for the optimal care of the injured patient: 1990. Chicago, IL: American College of Surgeons; 1990.
  5. American College of Surgeons. Resources for the optimal care of the injured patient: 1993. Chicago, IL: American College of Surgeons; 1993.
  6. American College of Surgeons. Resources for the optimal care of the injured patient: 2006. Chicago, IL: American College of Surgeons; 2006.
  7. Holder Y, Peden M, Krug E et al., eds. Injury surveillance guidelines. Geneva, Switzerland: World Health Organization; 2001. Available at http://libdoc.who.int/hq/2001/WHO_NMH_VIP_01.02.pdf.
  8. Butchart A, Harvey AP, Krug E et al. Preventing injuries and violence: a guide for ministries of health. Geneva, Switzerland: World Health Organization; 2007. Available at http://whqlibdoc.who.int/publications/2007/9789241595254_eng.pdf.
  9. Hofman K, Primack A, Keusch G, Hrynkow S. Addressing the growing burden of trauma and injury in low- and middle-income countries. Am J Pub Health 2005;95:13--7.
  10. Sasser S, Varghese M, Kellermann A, Lormand JD, eds. Prehospital trauma care systems. Geneva, Switzerland: World Health Organization; 2005.
  11. Ahmed N, Andersson R. Differences in cause-specific patterns of unintentional injury mortality among 15--44 year-olds in income-based country groups. Accid Anal Prev 2002;34:541--51.
  12. CDC. WISQARS: web-based injury statistics query and reporting system: leading causes of death reports, 1999--2005. Atlanta, GA: US Department of Health and Human Services, CDC; 2008. Available at http://webappa.cdc.gov/sasweb/ncipc/leadcaus10.html.
  13. CDC. WISQARS: web-based injury statistics query and reporting system: injury mortality reports, 1999--2005. Atlanta, GA: US Department of Health and Human Services, CDC; 2008. Available at http://webappa.cdc.gov/sasweb/ncipc/mortrate10_sy.html.
  14. McCaig LF, Nawar EW. National Hospital Ambulatory Medical Care Survey: 2004 emergency department summary. Advance Data from Vital Health Stat 2006;372. Available at http://www.cdc.gov/nchs/data/ad/ad372.pdf.
  15. Finkelstein EA, Corso PS, Miller TR. The incidence and economic burden of injuries in the United States. New York, NY: Oxford University Press; 2006.
  16. Sasser S, Varghese M, Joshipura M, Kellermann A. Preventing death and disability through the timely provision of prehospital trauma care. Geneva, Switzerland: World Health Organization; 2006. Available at http://www.who.int/bulletin/volumes/84/7/editorial20706html/en/print.html.
  17. MacKenzie EJ, Rivara FP, Jurkovich GJ, et al. A national evaluation of the effect of trauma center care on mortality. N Engl J Med 2006;354:366--78.
  18. CDC. CDC acute injury care research agenda: guiding research for the future. Atlanta, GA: US Department of Health and Human Services, CDC; 2005. Available at http://www.cdc.gov/ncipc/dir/ARagenda.htm.
  19. Guss DA, Meyer FT, Neuman TS, et al. The impact of a regionalized trauma system on trauma care in San Diego County. Ann Emerg Med 1989:18:1141--5.
  20. Campbell S, Watkins G, Kreis D. Preventable deaths in a self-designated trauma system. Am Surg 1989;55:478--80.
  21. West JG, Trunkey DD, Lim RC. Systems of trauma care: a study of two counties. Arch Surg 1979;114:455--60.
  22. National Highway Transportation Safety Administration. Trauma system: agenda for the future. Washington, DC: National Highway Transportation Safety Administration; 2003. Available at http://www.nhtsa.dot.gov/people/injury/ems/emstraumasystem03/index.htm.
  23. Utter GH, Maier RV, Rivara FP, Mock CN, Jurkovich GJ, Nathens AB. Inclusive trauma systems: do they improve triage or outcomes of the severely injured? J Trauma 2006;60:529--37.
  24. Nathens AB, Maier RV. The relationship between trauma center volume and outcome. Adv Surg 2001;35:61--75.
  25. Jurkovich GJ, Mock C. Systematic review of trauma system effectiveness based on registry comparisons. J Trauma 1999;47(Suppl 3):S46--55.
  26. Mullins RJ. A historical perspective of trauma system development in the United States. J Trauma 1999;47(Suppl 3):S8--14.
  27. MacKenzie EJ. Review of evidence regarding trauma system effectiveness resulting from panel studies. J Trauma 1999;47(Suppl 3):S34--41.
  28. Bravata D, McKonald K, Owens D, et al. Regionalization of bioterrorism preparedness and response. Rockville, MD: Agency for Healthcare Research and Quality; 2004. Publication No. 04-E016-1.
  29. Institute of Medicine. Committee on the Future of Emergency Care in the United States Health System, Board on Health Care Services. Emergency medical services at the crossroads. Washington, DC: The National Academies Press; 2006.
  30. Mullins RJ, Mann NC. Population-based research assessing the effectiveness of trauma systems. J Trauma 1999;47(Suppl 3):S59--66.
  31. Nathens AB, Jurkovich GJ, Rivara FP, Maier RV. Effectiveness of state trauma systems in reducing injury-related mortality: a national evaluation. J Trauma 2000;48:25--31.
  32. Burt CW, McCaig LF, Valverde RH. Analysis of ambulance transports and diversions among US emergency departments. Ann Emerg Med 2006;47:317--26.
  33. Samuels DJ, Bock HC, Maull KI, Stoy WA, eds. EMT-Basic: national standard curriculum. Washington, DC: US Department of Transportation; 1994. Available at http://www.nhtsa.dot.gov/people/injury/ems/pub/emtbnsc.pdf.
  34. Stoy WA, Margolis GS, Paris PM, Roth RN, eds. EMT-Paramedic: national standard curriculum. Washington, DC: US Department of Transportation; 1998. Available at http://www.nhtsa.dot.gov/people/injury/ems/EMT-P/disk_1%5B1%5D.
  35. Baker SP, O'Neill B, Haddon W Jr, Long WB. The Injury Severity Score: a method for describing patients with multiple injuries and evaluating emergency care. J Trauma 1974;14:187--96.
  36. Bull JP. The Injury Severity Score of road traffic casualties in relation to mortality, time of death, hospital treatment time, and disability. Accid Anal Prev 1975;7:249--55.
  37. Semmlow JL, Cone R. Applications of the Injury Severity Score: an independent confirmation. Health Serv Res 1976;11:45--52.
  38. Brenneman FD, Boulanger BR, McLellan BA, et al. Acute and long-term outcomes of extremely injured blunt trauma victims. J Trauma 1995;39:320--4.
  39. Balogh Z, Offner PJ, Moore EE, Biffl WL. NISS predicts postinjury multiple organ failure better than the ISS. J Trauma 2000;48:624--8.
  40. Champion HR, Copes WS, Sacco WJ, et al. The major trauma outcome study: establishing national norms for trauma care. J Trauma 1990;30:1356--65.
  41. Derlet RW, Richards JR. Overcrowding in the nation's emergency departments: complex causes and disturbing effects. Ann Emerg Med 2000;35:63--8.
  42. Eckstein M, Isaacs SM, Slovis CM, et al. Facilitating EMS turnaround intervals at hospitals in the face of receiving facility overcrowding. Prehosp Emerg Care 2005;9:267--75.
  43. Schafermeyer RW, Asplin BR. Hospital and emergency department crowding in the United States. Emerg Med (Fremantle) 2003;15:22--7.
  44. US General Accounting Office. Hospital emergency departments: crowded conditions vary among hospitals and communities. Washington, DC: US General Accounting Office; 2003. Publication no. GAO-03-460.
  45. American Hospital Association. Prepared to care: the 24/7 role of America's full-service hospitals. Washington, DC: American Hospital Association; 2006. Available at http://www.aha.org/aha/content/2006/pdf/PreparedToCareFinal.pdf.
  46. Mackersie RC. Field triage, and the fragile supply of "optimal resources" for the care of the injured patient. Prehosp Emerg Care 2006;10:347--50.
  47. Clifton GL. Cost of treating uninsured jeopardizing trauma centers. Internet J Emerg and Inten Care Med 2002;6:1. Available at http://www.ispub.com/ostia/index.php?xmlFilePath=journals/ijeicm/vol6n1/trauma.xml.
  48. Taheri PA, Butz DA, Lottenberg L, Clawson A, Flint LM. The cost of trauma center readiness. Am J Surg. 2004;187:7--13.
  49. Sattin RW, Corso PS. The epidemiology and costs of injury. In: Doll L, Bonzo S, Mercy J , Sleet D, eds. Handbook on injury and violence prevention interventions. New York, NY: Kluwer Academic/Plenum Publishers; 2006:3--19.
  50. CDC. WISQARS: web-based injury statistics query and reporting system: overall all injury causes nonfatal injuries and rates per 100,000 population, 2003 United States. Atlanta, GA: US Department of Health and Human Services, CDC; 2008. Available at http://webappa.cdc.gov/sasweb/ncipc/nfirates.html.
  51. Durham R, Pracht E, Orban B, Lottenburg L, Tepas J, Flint L. Evaluation of a mature trauma system. Ann Surgery 2006;243:775--85.
  52. Frykberg ER. Medical management of disasters and mass casualties from terrorist bombings: how can we cope? J Trauma 2002;53:201--12.
  53. Lerner EB. Studies evaluating current field triage: 1966--2005. Prehosp Emerg Care 2006;10:303--6.
  54. Galli R. Innovation possibilities for prehospital providers. Prehosp Emerg Care 2006;10:317--9.
  55. Ball WL. Telematics. Prehosp Emerg Care 2006;10:320--1.
  56. Cooper G, Laskowski-Jones L. Development of trauma care systems. Prehosp Emerg Care 2006;10:328--31.
  57. Dawson DE. National Emergency Medical Services Information System (NEMSIS). Prehosp Emerg Care 2006;10:314--6.
  58. Hankins DG. Air medical transport of trauma patients. Prehosp Emerg Care 2006;10:324--7.
  59. Hedges JR, Newgard CD, Mullins RJ. Emergency Medical Treatment and Active Labor Act and trauma triage. Prehosp Emerg Care 2006;10:332--9.
  60. Henry MC. Trauma triage: New York experience. Prehosp Emerg Care 2006;10:295--302.
  61. Hunt RC, Jurkovich GJ. Deliberations and recommendations. Prehosp Emerg Care 2006;10:355.
  62. Millin MG, Hedges JR, Bass RR. The effect of ambulance diversions on the development of trauma systems. Prehosp Emerg Care 2006;10:351--4.
  63. O'Connor RE. Specialty coverage at non-tertiary care centers. Prehosp Emerg Care 2006;10:343--6.
  64. O'Connor RE. Trauma triage: concepts in prehospital trauma care. Prehosp Emerg Care 2006;10:307--10.
  65. Salomone JP. Prehospital triage of trauma patients: a trauma surgeon's perspective. Prehosp Emerg Care 2006;10:311--3.
  66. Schulman R. HIPAA privacy and security implications for field triage. Prehosp Emerg Care 2006;10:340--2.
  67. Sasser S. Field triage in disasters. Prehosp Emerg Care 2006;10:322--3.
  68. Wuerz R, Taylor J, Smith JS. Accuracy of trauma triage in patients transported by helicopter. Air Med J 1996;15:168--70.
  69. Norcross ED, Ford DW, Cooper ME, Zone-Smith L, Byrne TK, Yarbrough DR. Application of American College of Surgeons' field triage guidelines by pre-hospital personnel. J Am Coll Surg 1995;181:539--44.
  70. Teasdale G, Jennett B. Assessment of coma and impaired consciousness: a practical scale. Lancet 1974;2:81--4.
  71. Kane G, Engelhardt R, Celentano J, et al.. Empircal development and evaluation of prehospital trauma triage instruments. J Trauma 1985;25:482--9.
  72. Henry MC, Hollander JE, Alicandro JM, Cassara G, O'Malley S, Thode HC. Incremental benefit of individual American College of Surgeons trauma triage criteria. Acad Emerg Med 1996;3:992--1000.
  73. Hannan EL, Farrell LS, Cooper A, Henry M, Simon B, Simon R. Physiologic trauma triage criteria in adult trauma patients: are they effective in saving lives by transporting patients to trauma centers? J Am Coll Surg 2005;200:584--92.
  74. Kohn MA, Hammel JM, Bretz SW, Stangby A. Trauma team activation criteria as predictors of patient disposition from the emergency department. Acad Emerg Med 2004;11:1--9.
  75. Engum SA, Mitchell MK, Scherer LR, et al. Prehospital triage in the injured pediatric patient. J Pediatr Surg 2000;35:82--7.
  76. Holcomb JB, Niles SE, Miller CC, Hinds D, Duke JH, Moore FA. Prehospital physiologic data and lifesaving interventions in trauma patients. Mil Med 2005;170:7--13.
  77. Salomone JP, Pons PT, eds. Prehospital trauma life support. 6th ed. St. Louis, MO: Mosby; 2007.
  78. Brownstein D, Stone KP. Pediatrics. In: Elling B, Smith M, Pollak AN, eds. Nancy Caroline's emergency care in the streets. 6th ed. Boston, MA: Jones and Bartlett Publishers; 2008:41.5--41.63.
  79. Cantor RM, Leaming JM. Pediatric trauma. In: Marx JA, Hockenberger RS, Walls RM, eds. Rosen's emergency medicine: concepts and clinical practice. 5th ed. St. Louis, MO: Mosby; 2002: 267--81.
  80. Champion HR, Sacco WJ, Carnazzo AJ, Copes W, Fouty WJ. Trauma score. Crit Care Med 1981;9:672--6.
  81. Lowe DK, Oh GR, Neely KW, Peterson CG. Evaluation of injury mechanism as a criterion in trauma triage. Am J Surg 1986;152:6--10.
  82. Knudson P, Frecceri CA, DeLateur SA. Improving the field triage of major trauma victims. J Trauma 1988;28:602--6.
  83. Long WB, Bachulis BL, Hynes GD. Accuracy and relationship of mechanism of injury, Trauma Score, and Injury Severity Score in identifying major trauma. Am J Surg 1986;151:581--4.
  84. Knopp R, Yanagi A, Kallsen G, Geide A, Doehring L. Mechanism of injury and anatomic injury as criteria for prehospital trauma triage. Ann Emerg Med 1988;17:895--902.
  85. Champion HR, Sacco WJ, Copes WS, Gann DS, Gennarelli TA, Flanagan ME. A revision of the Trauma Score. J Trauma 1989;29:623--9.
  86. Esposito TJ, Offner PJ, Jurkovich GJ, Griffith J, Maier RV. Do prehospital trauma center triage criteria identify major trauma victims? Arch Surg 1995;130:171--6.
  87. Durham LA, Richardson RJ, Wall MJ, Pepe PE, Mattox KL. Emergency center thoracotomy: impact of prehospital resuscitation. J Trauma 1992;32:775--9.
  88. Velmahos GC, Degiannis E, Souter I, Allwood AC, Saadia R. Outcome of a strict policy on emergency department thoracotomies. Arch Surg 1995;130:774--7.
  89. Rhee PM, Acosta J, Bridgeman A, Wang D, Jordan M, Rich N. Survival after emergency department thoracotomy: review of published data from the past 25 years. J Am Coll Surg 2000;190:288--98.
  90. American College of Surgeons. Committee on Trauma. Management of complex extremity trauma. Chicago, IL: American College of Surgeons; 2007. Available at http://www.facs.org/trauma/publications/mancompexttrauma.pdf.
  91. Bond RJ, Kortbeek JB, Preshaw RM. Field trauma triage: combining mechanism of injury with the prehospital index for an improved trauma triage tool. J Trauma 1997;43:283--7.
  92. Palanca S, Taylor DM, Bailey M, Cameron PA. Mechanisms of motor vehicle accidents that predict major injury. Emerg Med (Fremantle) 2003;15:423--8.
  93. Santaniello JM, Esposito TJ, Luchette FA, Atkian DK, Davis KA, Gamelli RL. Mechanism of injury does not predict acuity or level of service need: field triage criteria revisited. Surgery 2003;134:698--703.
  94. Atanasijevic TC, Savic SN, Nikolic SD, Djokic VM. Frequency and severity of injuries in correlation with the height of fall. J Forensic Sci 2005;50:608--12.
  95. Yagmur Y, Guloglu C, Aldemir M, Orak M. Falls from flat-roofed houses: a surgical experience of 1643 patients. Injury 2004;35:425--8.
  96. Chadwick DL, Chin S, Salerno C, Landsverk J, Kitchen L. Deaths from falls in children: how far is fatal? J Trauma 1991;31:1353--5.
  97. Williams RA. Injuries in infants and small children resulting from witnessed and corroborated free falls. J Trauma 1991;31:1350--2.
  98. Barlow B, Niemirska M, Gandhi RP, Leblanc W. Ten years of experience with falls from a height in children. J Pediatr Surg 1983;18:509--11.
  99. Snoek JW, Minderhoud JM, Wilmink JT. Delayed deterioration following mild head injury in children. Brain 1984;107:15--36.
  100. Wang SW. Review of NASS CDS and CIREN data for mechanism criteria for field triage. Presented at the National Expert Panel on Field Triage meeting, Atlanta, Georgia; November 15, 2005.
  101. Nirula R, Talmor D, Brasel K. Predicting significant torso trauma. J Trauma 2005;59:132--5.
  102. Getz SA, Rodriguez EK. Trauma. In: Elling B, Smith M, Pollak AN, eds. Nancy Caroline's emergency care in the streets. 6th ed. Boston: Jones and Bartlett Publishers; 2008:17.5--17.29.
  103. Hunt RC. Emerging communication technologies in emergency medical services. Prehosp Emerg Care 2002;6:131--6.
  104. Schiller WR, Knox R, Chleborad W: A five-year experience with severe injuries in trauma patients. Accid Anal Prev 1995;27:167.
  105. Eigen AM. Rollover crash mechanisms and injury outcomes for restrained occupants. Washington, DC: National Highway Traffic Safety Administration; 2005. Available at http://www-nrd.nhtsa.dot.gov/Pubs/809894.PDF.
  106. Cameron CM, Purdie DM, Kliewer EV, McClure RJ. Differences in prevalence of pre-existing morbidity between injured and non-injured populations. Bull World Health Organ 2005;83:345--52.
  107. Tan C, Ng A, Civil I. Co-morbidities in trauma patients: common and significant. N Z Med J 2004;117. Available at http://www.nzma.org.nz/journal/117-1201/1044
  108. Gabbe BJ, Magtengaard K, Hannaford AP, Cameron PA. Is the Charlson Comorbidity Index useful for predicting trauma outcomes? Acad Emerg Med 2005;12:318--21.
  109. Wardle TD. Co-morbid factors in trauma patients. Br Med Bull 1999;55:744--56.
  110. Grossman MD, Miller D, Scaff DW, Arcona S. When is an elder old? Effect of preexisting conditions on mortality in geriatric trauma. J Trauma 2002;52:242--6.
  111. McGwin G, MacLennan PA, Fife JB, Davis GG, Rue LW. Preexisting conditions and mortality in older trauma patients. J Trauma 2004;56:1291--6.
  112. Bochicchio GV, Joshi M, Bochicchio K, Shih D, Meyer W, Scalea TM. Incidence and impact of risk factors in critically ill trauma patients. World J Surg 2005;30:114--8.
  113. Morris JA, Mackenzie EJ, Edelstein SL. The effect of preexisting conditions on mortality in trauma patients. JAMA 1990;263:1942--6.
  114. Lane P, Sorondo B, Kelly JJ. Geriatric trauma patients---are they receiving trauma center care? Acad Emerg Med 2003;10:244--50.
  115. Zimmer-Gembeck MJ, Southard PA, Hedges JR, et al. Triage in an established trauma system. J Trauma 1995;39:922--8.
  116. Scheetz L. Effectiveness of prehospital trauma triage criteria for the identification of major trauma in elderly motor vehicle crash victims. J Emerg Nur 2003;29:109--15.
  117. Sattin RW, Mullins RJ. Geriatric trauma: the continuing epidemic. J Am Geriatr Soc 2002;50:394--95.
  118. Jacobs DG, Plaisier BR, Barie PS, et al. Practice management guidelines for geriatric trauma. Allentown, PA: Eastern Association for the Surgery of Trauma; 2001. Available at http://www.east.org/tpg/geriatric.pdf.
  119. Hannan EL, Farrell LS, Meaker PS, Cooper A: Predicting inpatient mortality for pediatric trauma patients with blunt injuries: a better alternative. J Ped Surg 2000;35:155--9.
  120. Newgard CD, Lewis RJ, Jolly BT. Use of out-of-hospital variables to predict severity of injury in pediatric patients involved in motor vehicle crashes. Ann Emerg Med 2002;39:481--91.
  121. Lutz N, Nance ML, Kallan MJ, Arbogast KB, Durbin DR, Winston FK. Incidence and clinical significance of abdominal wall bruising in restrained children involved in motor vehicle crashes. J Pediatr Surg 2004;39:972--5.
  122. American College of Surgeons Committee on Trauma. Pediatric trauma: In: Advanced trauma life support for doctors: student course manual. 8th ed. Chicago, IL: American College of Surgeons; 2008:225--45.
  123. Ehrlich PF, Brown JK, Sochor MR, Wang SC, Eichelberger ME. Factors influencing pediatric Injury Severity Score and Glasgow Coma Scale in pediatric automobile crashes: results from the Crash Injury Research Engineering Network. J Pediatri Surg 2006;41:1854--8.
  124. Hulka F, Mullins RJ, Mann NC, et al. Influence of a statewide trauma system on pediatric hospitalization and outcome. J Trauma 1997;42:514--9.
  125. Pollack MM, Alexander SR, Clarke N, et al. Improved outcomes from tertiary center pediatric intensive care: a statewide comparison of tertiary and nontertiary care facilities. Crit Care Med 1991;19:150--9.
  126. Nakayama DK, Copes WS, Sacco WJ. Differences in pediatric trauma care among pediatric and nonpediatric centers. J Pediatr Surg 1992;27:427--31.
  127. Hall JR, Reyes, HM, Meller JL, et al. Traumatic death in urban children, revisited. Am J Dis Child 1993;147:102:102--7.
  128. Cooper A, Barlow B, DiScala C, et al. Efficacy of pediatric trauma care: results of a population-based study. J Pediatr Surg 1993;28:299--305.
  129. Hall JR, Reyes HM, Meller JT, et al. Outcome for blunt trauma is best at a pediatric trauma center. J Pediatr Surg 1996;31:72--7.
  130. Potoka DA, Schall LC, Gardner MJ, Stafford PW, Peitzman AB, Ford HR. Impact of pediatric trauma centers on mortality in a statewide system. J Trauma 2000;49:237--45.
  131. Potoka DA, Schall LC, Ford HR. Improved functional outcome for severely injured children treated at pediatric trauma centers. J Trauma 2001;51:824--34.
  132. Osler TM, Vane DW, Tepas JJ, et al. Do pediatric trauma centers have better survival rates than adult trauma centers? An examination of the National Pediatric Trauma Registry. J Trauma 2001;50:96--101.
  133. Farrell LS, Hannan EL, Cooper A. Severity of injury and mortality associated with pediatric blunt injuries: hospitals with pediatric intensive care units vs. other hospitals. Pediatr Crit Care Med 2004;5:5--9.
  134. Knudson MM, Shagoury C, Lewis FR. Can adult trauma surgeons care for injured children? J Trauma 1992;32:729--39.
  135. Fortune JM, Sanchez J, Graca L, et al. A pediatric trauma center without a pediatric surgeon: a four year outcome analysis. J Trauma 1992;33:130--9.
  136. Rhodes M, Smith S, Boorse D. Pediatric trauma patients in an "adult" trauma center. J Trauma 1993;35:384--93.
  137. Bensard DD, McIntyre RC, Moore EE, et al. A critical analysis of acutely injured children managed in an adult level I trauma center. J Pediatr Surg 1994;29:11--8.
  138. Partrick DA, Moore EE, Bensard DD, et al. Operative management of injured children at an adult level I trauma center. J Trauma 2000;48:894--901.
  139. Sherman HF, Landry VL, Jones LM. Should level I trauma centers be rated NC-17? J Trauma 2001;50:784--91.
  140. D'Amelio LF, Hammond JS, Thomasseau J, et al. "Adult" trauma surgeons with pediatric commitment: a logical solution to the pediatric trauma manpower problem. Am Surg 1995;61:968--74.
  141. Ferrera PC, Bartfiled JM. Outcomes of anticoagulated trauma patients. Am J Emerg Med 1999;17:154--6.
  142. Mina AA, Knipfer JF, Park DY, Bair HA, Howells GA, Bendick PJ. Intracranial complications of preinjury anticoagulation in trauma patients with head injury. J Trauma 2002;53:668--72.
  143. Lavoie A, Ratte S, Clas D, et al. Preinjury warfarin use among elderly patients with closed head injuries in a trauma center. J Trauma 2004;56:802--7.
  144. Wojcik R, Cipolle MD, Seislove E, Wasser TE, Pasquale MD. Preinjury warfarin does not impact outcomes in trauma patients. J Trauma 2001;51:1147--52.
  145. American Burn Association. Advanced Burn Life Support Advisory Committee. Advanced burn life support (ABLS) for providers: instructor's manual. Lecture nine: disaster management. Chicago, IL: American Burn Association; 2005.
  146. Gibran NS; Committee on Organization and Delivery of Burn Care, American Burn Association. Practice guidelines for burn care. J Burn Care Res 2006;27:437--8.
  147. George ER, Vanderkwaak T, Scholten DJ. Factors influencing pregnancy outcome after trauma. Am Surg 1992;58:594--8.
  148. Shah KH, Simons RK, Holbrook T, Fortlage D, Winchell RJ, Hoyt DB. Trauma in pregnancy: maternal and fetal outcomes. J Trauma 1998;45:83--6.
  149. Runnebaum IB, Holcberg G, Katz M. Pregnancy outcome after repeated blunt abdominal trauma. J Obstet Gynecol 1998;80:85--6.
  150. Lifschultz BD, Donoghue ER. Fetal death following maternal trauma: two case reports and a survey of the literature. J Forensic Sci 1991;36:1740--4.
  151. Ganesh SP, Pietrobon R, Cecilio WAC, Pan D, Lightdale N, Nunley JA. The impact of diabetes on patient outcomes after ankle fracture. J Bone Joint Surg Am 2005;87:1712--8.
  152. White CB, Turner NS, Lee GC, Haidukewych GJ. Open ankle fractures in patients with diabetes mellitus. Clin Orthop 2003;414:34--44.
  153. Laird AM, Miller PR, Kilgo PD, Meredith JW, Chang MC. Relationship of early hyperglycemia to mortality in trauma patients. J Trauma 2004;56:1058--62.
  154. Bochicchio GV, Sung J, Joshi M, et al. Persistent hyperglycemia is predictive of outcome in critically ill trauma patients. J Trauma 2005;58:921--4.
  155. Sung J, Bochicchio GV, Joshi M, Bochicchio K, Tracy K, Scalea TM. Admission hyperglycemia is predictive of outcome in critically ill trauma patients. J Trauma 2005;59:80--3.
  156. Neville AL, Brown CV, Weng J, Demetriades D, Velmahos GC. Obesity is an independent risk factor of mortality in severely injured blunt trauma patients. Arch Surg 2004;139:983--7.
  157. Byrnes MC, McDaniel MD, Moore MB, Helmer SD, Smith RS. The effect of obesity on outcomes among injured patients. J Trauma 2005;58:232--7.
  158. Grant P, Newcombe M. Emergency management of the morbidly obese. Emerg Med Australas 2004;16:309--17.
  159. Sayre MR, White LJ, Brown LH, McHenry SD: The National EMS Research Agenda Executive Summary. Ann Emerg Med 2002;40:636--43.
  160. Sayre MR, White LJ, Brown LH, McHenry SD, for the National EMS Research Strategic Plan Writing Team. The National EMS Research Strategic Plan. Prehosp Emerg Care 2005;9:255--66.

* A list of the membership appears on page 35 of this report.

Led by ACS, MTOS was conducted during 1982--1989 and pooled demographic and injury severity data on approximately 160,000 trauma patients from multiple hospitals in the United States and Canada to develop survival norms.

§ An ISS of 15 is mathematically impossible.

National Expert Panel on Field Triage

Membership List as of April 2006

Chair: Gregory J. Jurkovich, MD, Professor of Surgery, Harborview Medical Center, Seattle, Washington.

Members: John H. Armstrong, MD, University of Florida College of Medicine, Gainesville, Florida; Bob Bailey, MA, McKing Consulting (contractor), Division of Injury Response, National Center for Injury Prevention and Control, CDC, Atlanta, Georgia; Jane Ball, DrPH, Emergency Medical Services for Children, National Resource Center, Washington, District of Columbia; William Ball, OnStar, Troy, Michigan; Robert R. Bass, MD, Maryland Institute for Emergency Medical Services Systems, Baltimore, Maryland; Alasdair Conn, MD, Massachussetts General Hospital, Boston, Massachusetts; Arthur Cooper, MD, Columbia University Medical Center, affiliation at Harlem Hospital, New York, New York; Gail F. Cooper, technical liason, American College of Surgeons, Committee on Trauma, Chicago, Illinois; Drew Dawson, National Highway Traffic Safety Administration, Washington, District of Columbia; Robert L. Galli, MD, University of Mississippi, Jackson, Mississippi; Robert B. Giffin, PhD, Institute of Medicine, Washington, District of Columbia; Daniel G. Hankins, MD, Mayo Clinic; Rochester, Minnesota; Jerris B. Hedges, MD, Orgeon Health and Science University, Portland, Oregon; Mark C. Henry, MD, Stony Brook University, Stony Brook, New York; Richard C. Hunt, MD, Division of Injury Response, National Center for Injury Prevention and Control, CDC, Atlanta, Georgia; James James, MD, DrPH, American Medical Association, Chicago, Illinois; Mark Johnson, MPA, State and Territorial Injury Prevention Directors Association, Juneau, Alaska; Jorie Klein, Parkland Memorial Hospital, Dallas, Texas; Jon R. Krohmer, MD, Kent County Emergency Medical Services, Grand Rapids, Michigan; Stanley Kurek, DO, Medical University of South Carolina, Charleston, South Carolina; E. Brooke Lerner, PhD, University of Rochester Medical Center, Rochester, New York; Robert C. MacKersie, MD, University of California San Fransicso, San Francisco, California; LTC John McManus, MD, MCR, U.S. Army Institute of Surgical Research, San Antonio, Texas; Michael G. Millin, MD Johns Hopkins University School of Medicine, Baltimore, Maryland; Jane Mitchko, MEd, Division of Injury Response, National Center for Injury Prevention and Control, CDC, Atlanta, Georgia; Rick Murray, American College of Emergency Physicians, Dallas, Texas; Robert E. O'Connor, MD, Christina Care Health System, Newark, Delaware; Drexdal Pratt, North Carolina Department of Health and Human Services, Raleigh, North Carolina; Jeffrey P. Salomone, MD, Emory University School of Medicine, Atlanta, Georgia; Richard W. Sattin, MD, Division of Injury Response, National Center for Injury Prevention and Control, CDC, Atlanta, Georgia; Scott M. Sasser, MD, Emory University School of Medicine and Division of Injury Response, National Center for Injury Prevention and Control, CDC, Atlanta, Georgia; Roslyne D.W. Schulman, American Hospital Association, Washington, District of Columbia; John Shelton, North Carolina Emergency Management, Mount Airy, North Carolina; Paul Taheri, MD, University of Michigan, Ann Arbor, Michigan; Stephen H. Thomas, MD, Harvard Medical School, Wellesley Hills, Massachusetts; Stewart C. Wang, MD, PhD, FACS, University of Michigan, Ann Arbor, Michigan.

Table 1

TABLE 1. Abbreviated Injury Scale (AIS)
AIS score
Injury
1
Minor
2
Moderate
3
Serious
4
Severe
5
Critical
6
Probably lethal*
* Although a perfect linear correlation with an AIS of 6 and mortality does not exist, survivability is unlikely.
Return to top.
Figure 1

FIGURE 1. Field triage decision scheme – United States, 2006

SOURCE: Adapted from American College of Surgeons. Resources for the optimal care of the injured patient. Chicago, IL: American College of Surgeons; 2006. Footnotes have been added to enhance understanding of field triage by persons outside the acute injury care field.
* The upper limit of respiratory rate in infants is >29 breaths per minute to maintain a higher level of overtriage for infants
† Trauma centers are designated Level I–IV, with Level I representing the highest level of trauma care available.
§ Any injury noted in Steps 2 and 3 triggers a “yes” response.
¶ Age <15 years.
** Intrusion refers to interior compartment intrusion, as opposed to deformation which refers to exterior damage.
†† Includes pedestrians or bicyclists thrown or run over by a motor vehicle or those with estimated impact >20 mph with a motor vehicle.
§§ Local or regional protocols should be used to determine the most appropriate level of trauma center; appropriate center need not be Level I.
¶¶ Age >55 years.
*** Patients with both burns and concomitant trauma for whom the burn injury poses the greatest risk for morbidity and mortality should be transferred to a burn center. If the nonburn trauma presents a greater immediate risk, the patient may be stabilized in a trauma center and then transferred to a burn center.
††† Injuries such as an open fracture or fracture with neurovascular compromise.
§§§ Emergency medical services.
¶¶¶ Patients who do not meet any of the triage criteria in Steps 1–4 should be transported to the most appropriate medical facility as outlined in local EMS protocols.
Return to top.
Box 1

BOX 1. Changes in field triage decision scheme criteria from 1999 version — United States, 2006
Step One: Physiologic Criteria
• Add a lower limit threshold for respiratory rate in infants (aged <1 year) of <20 breaths per minute
• Remove Revised Trauma Score <11
Step Two: Anatomic Criteria
• Add crushed, degloved, or mangled extremity
• Change “open and depressed skull fractures” to “open or depressed skull fractures”
• Move combination trauma with burns and major burns to Step Four
Step Three: Mechanism-of-Injury Criteria
• Add vehicular telemetry data consistent with high risk of injury
• Clarify criteria for falls to include:
adults: fall >20 ft (two stories)——
children aged <15 years: fall >10 ft or two to three times the child’s height——
• Change “high-speed auto crash” to “high-risk auto crash” and modify to include any of the following:
intrusion >12 inches at occupant site——
intrusion >18 inches at any site——
partial or complete ejection from the vehicle——
death of another passenger in the same passenger compartment——
vehicle telemetry data consistent with high risk for injury——
• Revise “auto-pedestrian/auto-bicycle injury with significant (>5 mph) impact” and “pedestrian thrown or run over” to “Auto vs. pedestrian/bicyclist thrown, run over, or with significant (>20 mph) impact”
• Revise “motorcycle crash >20 mph with separation of rider from bike” to “motorcycle crash >20 mph”
• Remove “initial speed >40 mph, major auto deformity >20 inches, extrication time >20 min, and rollover”
Step Four: Special Considerations
• Add “time-sensitive extremity injury, end-stage renal disease requiring dialysis, and Emergency Medical Service provider judgment”
• Add burns from Step Two
burns without other trauma mechanism: triage to burn facility——
burns with trauma mechanism: triage to trauma center——
• Clarify aged <5 years or >55 years to read:
older adults: risk of injury death increases after age 55 years——
children: should be triaged preferentially to pediatric-capable trauma centers——
• Change “patient with bleeding disorder or patient on anticoagulants” to “anticoagulation and bleeding disorders”
• Change “pregnancy” to “pregnancy >20 wks”
• Remove “cardiac disease, respiratory disease, insulin-dependent diabetes, cirrhosis, morbid obesity, and immunosuppressed
patients”
Return to top.
Table 2

TABLE 2. Sample Injury Severity Score (ISS)
Body region
Injury
AIS*
Top three
AIS scores squared
Head/Neck
No injury
0
Face
No injury
0
Thorax
Flail chest
4
16
Abdomen
No injury
0
Extremity
Femur fracture
3
9
External
Contusion
1
1
Total ISS
26
* Abbreviated Injury Scale.
Return to top.
Figure 2

FIGURE 2. Field triage decision scheme – United States, 1999
Return to top.
Box 2

BOX 2. Levels of trauma centers (TCs)
Level I
• Regional resource hospital that is central to trauma care system
• Provides total care for every aspect of injury, from prevention through rehabilitation
• Maintains resources and personnel for patient care, education, and research (usually in university-based teaching hospital)
• Provides leadership in education, research, and system planning to all hospitals caring for injured patients in the region
Level II
• Provides comprehensive trauma care, regardless of the severity of injury
• Might be most prevalent facility in a community and manage majority of trauma patients or supplement the activity of a Level I TC
• Can be an academic institution or a public or private community facility located in an urban, suburban, or rural area
• Where no Level I TC exists, is responsible for education and system leadership
Level III
• Provides prompt assessment, resuscitation, emergency surgery, and stabilization and arrange transfer to a higher-level facility when necessary
• Maintains continuous general surgery coverage
• Has transfer agreements and standardized treatment protocols to plan for care of injured patients
• Might not be required in urban or suburban area with adequate Level I or II TCs
Level IV
• Rural facility that supplements care within the larger trauma system
• Provides initial evaluation and assessment of injured patients
• Must have 24-hour emergency coverage by a physician
• Has transfer agreements and a good working relationship with the nearest Level I, II, or III TC
SOURCE: Adapted from the American College of Surgeons. Resources for the optimal care of the injured patient. Chicago, IL: American College of Surgeons; 2006.
Return to top.
Table 3

TABLE 3. Number of injuries and total associated lifetime costs,* by outcome and treatment location — United States, 2000
Outcome/Location
No. injured
Medical costs
Productivity losses
Total cost
Nonfatal
Hospital
1,869,857
$33,737
$58,716
$92,453
Emergency department
27,928,975
31,804
67,288
99,092
Outpatient
590,554
526
1,553
2,079
Medical doctor visit
19,588,637
13,068
56,443
69,511
Fatal†
149,075
1,113
142,041
143,154
Total
50,127,098
$80,248
$326,041
$406,289
SOURCE: Adapted from Sattin RW, Corso PS. The epidemiology and costs of injury. In: Doll L, Bonzo S, Mercy J , Sleet D, eds. Handbook on injury and violence prevention interventions. New York, NY: Kluwer Academic/Plenum Publishers; 2006:3–19.
* In millions of dollars.
† Authors did not subdivide fatal injuries by treatment location.
Return to top.
Figure 3

FIGURE 3. Measures of field triage accuracy*
Return to top.
Box 3

BOX 3. Presentations and discussion topics from the first meeting — National Expert Panel on Field Triage — Atlanta, Georgia, May 2005
• History of trauma field triage development and the American College of Surgeons criteria
• Trauma triage: New York experience
• Studies evaluating current field triage: 1966–2005
• Trauma triage: concepts in prehospital trauma care
• Prehospital triage of trauma patients: a trauma surgeon’s perspective
• National Emergency Medical Services Information System (NEMSIS)
• Innovation possibilities for prehospital providers
• Telematics
• Field triage in disasters
• Air medical transport of trauma patients
• Development of trauma care systems
• Emergency medical treatment and active labor act and trauma triage
• HIPAA* privacy and security implications for field triage
• Specialty coverage at nontertiary care centers
• Field triage and the fragile supply of “optimal resources” for the care of the injured patient
• The effect of ambulance diversions on the development of trauma systems
* Health Insurance Portability and Accountability Act of 1996.
Return to top.
Table 4

TABLE 4. Sensitivity and specificity of prehospital trauma score (TS),* revised trauma score (T-RTS),† and mechanism of injury§ to identify significant injury
TS threshold
Sensitivity
Specificity
Prehospital TS
<15
0.61
0.79
<14
0.45
0.94
<13
0.37
0.98
<12
0.24
1.00
T-RTS
<11
0.59
0.82
<10
0.49
0.92
<9
0.39
0.96
Mechanism
Fall >16 ft
0.04
0.96
MVC¶ >20 mph
0.09
0.94
Auto vs. pedestrian >5 mph
0.16
0.81
Penetrating neck or torso injury
0.18
0.85
Rollover
0.05
0.94
MVC >40 mph
0.24
0.72
* SOURCE: Knudson P, Frecceri CA, DeLateur SA. Improving the field triage of major trauma victims. J Trauma 1988;28:602–6.
† SOURCE: Champion HR, Sacco WJ, Copes WS, Gann DS, Gennarelli TA, Flanagan ME. A revision of the Trauma Score. J Trauma 1989;29:623–9.
§ SOURCE: Knudson P, Frecceri CA, DeLateur SA. Improving the field triage of major trauma victims. J Trauma 1988;28:602–6.
¶ Motor vehicle crash.
Return to top.
Table 5

TABLE 5. Appropriate triage* and overtriage† rates of mechanism-
of-injury criteria
Criterion
Appropriate triage
(%)
Overtriage
(%)
Intrusion
56
44
Extrication >20 min
73
27
Ejected from vehicle
65
35
Fall >15 ft
59
41
Death of occupant
84
16
Child (age <12 yrs) struck by car
39
61
Pedestrian struck by car
64
36
SOURCE: Long WB, Bachulis BL, Hynes GD. Accuracy and relationship of mechanism of injury, trauma score, and injury severity score in identifying major trauma. Am J Surg 1986;151:581–4.
* Injured patients are appropriately transported to the facility best equipped to manage their injuries.
† Occurs when a patient who does not require care in a higher-level trauma center nevertheless is transported to such a center.
Return to top.
Table 6

TABLE 6. Comparison of mechanism-of-injury criteria
Criteria A*
Criteria B†
Criteria C§
Ejection from automobile
Ejection from vehicle
Ejection
Death in same passenger compartment
Death in the same vehicle
Occupant death
Extrication time >20 min
Extrication time >20 min
Extrication time >20 min
Fall >20 ft
Fall >15 ft
Fall >15 ft
Rollover
High-speed crash
Speed >40mph•
Velocity change >20mph•
Major auto deformity >20 in.•
Passenger compartment intrusion >12 in.•
Intrusion into patient space
Steering wheel deformity or structural intrusion >20 in.
Auto-pedestrian injury with impact >5mph
Child aged <12 yrs struck by car
Auto vs. pedestrian
Pedestrian thrown or run over
Pedestrian struck and thrown
Motorcycle crash >20 mph or with separation of rider
* SOURCE: Norcross ED, Ford DW, Cooper ME, Zone-Smith L, Byrne TK, Yarbrough DR. Application of American College of Surgeons’ field triage guidelines by pre-hospital personnel. J Am Coll Surg 1995;181:539–44.
† SOURCE: Long WB, Bachulis BL, Hynes GD. Accuracy and relationship of mechanism of injury, trauma score, and injury severity score in identifying major trauma. Am J Surg 1986;151:581–4.
§ SOURCE: Bond RJ, Kortbeek JB, Preshaw RM. Field trauma triage: combining mechanism of injury with the prehospital index for an improved trauma triage tool. J Trauma 1997; 43:283-7.
Return to top.
Table 7

TABLE 7. Age-specific weighted injury mortality rates among persons aged 18–84 years — National Study on the Costs and Outcomes of Trauma, United States, July 2001–November 2002
Age group (yrs)
Patients
(No.)
Weighted 1-yr mortality
(%)
18–54
396
6.9
55–64
559
10.8
65–74
607
17.3
75–84
781
32.2
SOURCE: MacKenzie EJ, Rivara FP, Jurkovich GJ, et al. A national evaluation of the effect of trauma-center care on mortality. N Engl J Med 2006;354:366–78.
Return to top.
Table 8

TABLE 8. Infection and mortality rates for patients with varying degrees of hyperglycemia
Serum glucose level
Infection rate
(%)
Mortality rate
(%)
<110 mg/dL
6
9
>110 mg/dL
25
17
>150 mg/dL
31
13
>200 mg/dL
32
34
SOURCE: Laird AM, Miller PR, Kilgo PD, Meredith JW, Chang MC. Relationship of early hyperglycemia to mortality in trauma patients.
J Trauma 2004;56:1058–62.
Return to top.

Use of trade names and commercial sources is for identification only and does not imply endorsement by the U.S. Department of Health and Human Services.


References to non-CDC sites on the Internet are provided as a service to MMWR readers and do not constitute or imply endorsement of these organizations or their programs by CDC or the U.S. Department of Health and Human Services. CDC is not responsible for the content of pages found at these sites. URL addresses listed in MMWR were current as of the date of publication.

All MMWR HTML versions of articles are electronic conversions from typeset documents. This conversion might result in character translation or format errors in the HTML version. Users are referred to the electronic PDF version (http://www.cdc.gov/mmwr) and/or the original MMWR paper copy for printable versions of official text, figures, and tables. An original paper copy of this issue can be obtained from the Superintendent of Documents, U.S. Government Printing Office (GPO), Washington, DC 20402-9371; telephone: (202) 512-1800. Contact GPO for current prices.

**Questions or messages regarding errors in formatting should be addressed to mmwrq@cdc.gov.

Date last reviewed: 12/18/2008

HOME  |  ABOUT MMWR  |  MMWR SEARCH  |  DOWNLOADS  |  RSSCONTACT
POLICY  |  DISCLAIMER  |  ACCESSIBILITY

Safer, Healthier People

Morbidity and Mortality Weekly Report
Centers for Disease Control and Prevention
1600 Clifton Rd, MailStop E-90, Atlanta, GA 30333, U.S.A

USA.GovDHHS

Department of Health
and Human Services