|
||||||||
|
|
Volume 8: No. 1, January 2011
COMMUNITY CASE STUDY |
Box. Major Tasks of the Advisory Board
|
In the summer of 2006, we contracted with an independent research firm to conduct a random-digit–dialed, population-based survey of 356 metro-area renters; 26% were current smokers. Survey results revealed 3 key findings: most renters who smoke already smoke outside, 75% of renters in the Portland-Vancouver metro area would rather live in nonsmoking buildings, and 52% of renters said they would even pay a little extra rent for smoke-free housing (8). This last finding does not mean that smoke-free units will or should cost more, but rather signals to landlords that renters view smoke-free as a desired amenity and that going smoke-free could help attract qualified applicants. A follow-up statewide survey in 2008 (n = 300, 33% were smokers) had similar findings, showing that approximately two-thirds of renters in the rest of the state preferred smoke-free housing and approximately 40% would pay more for it (9). These data showed our landlord partners that no-smoking policies were a business opportunity, a message they began to share within their organizations and trade associations.
The same research firm also conducted 6 landlord focus groups, with a total of 32 participants (9), and 10 key informant interviews with property managers and opinion leaders in the summer of 2006 (10). These qualitative data helped us understand why property managers would or would not adopt no-smoking rules and helped define practical issues related to policy adoption, including potential implementation strategies. They also allowed us to test several messages that were based on national examples and local renter survey data. We found that local property managers already knew that allowing smoking was costing them money and that it increased fire risk, but they worried about whether no-smoking policies were legal and whether there was sufficient tenant demand for units covered by such a policy. Property managers also said they lacked the tools needed for policy implementation (eg, appropriate lease language). Other findings were that tenant health was not a sufficient motivator for them to change their policies and that they trusted their own trade associations for information and guidance, not public health agencies. Finally, they showed a strong preference for educational materials with a business look and language.
The next step was to present the focus group and survey data to the advisory board. Using this information, the board helped produce informational pieces for landlords and renters such as the printed guide A Landlord’s Guide to No-Smoking Policies (11) (www.smokefreehousingnw.com/landlords/ Landlord's%20Guide%20to%20No-Smoking%20Policies%20third%20version%204-10.pdf) and a website (12). Board members provided practical tools for policy implementation, such as lease language, signage, and tenant notification letters. The website features tools for both landlords and renters and had more than 11,000 home page hits from July 2007 through December 2009.
Involving key leaders from the housing sector as advisors throughout the assessment process resulted in credible data that addressed the specific concerns of decision makers and opinion leaders. This involvement also ensured that advisory board members were invested in the findings and willing to communicate key messages through their websites, newsletters, and training programs.
Our next step was to develop a communication strategy that could answer questions and provide tools. Our strategy was built on existing relationships and resources such as housing sector trade shows, trainings, industry publications and listserves, and business publications, and print and broadcast media for general audiences. Successes in the fall of 2006 included staffing a display at the major property manager trade show in our area and soliciting a commitment from the trade newspaper The Apartment Manager to run a monthly series of front-page articles on smoke-free housing that continued for 26 months. In 2007 and 2008, we facilitated a conference workshop on adopting no-smoking policies and worked with mainstream media to develop stories about the smoke-free project. After each trade show, we contacted the largest or most influential property management companies that were present, scheduled meetings with managers, and provided them with tools to implement no-smoking policies.
The City of Portland and the Fair Housing Council of Oregon were key partners in developing resources for tenants. We augmented the city’s free housing-finder website (HousingConnections.org) instead of creating a stand-alone registry that would require staff time to maintain. A grant from the National Association of Counties funded a new feature to sort properties by smoking status and a landlord survey to ensure that smoking policies were described accurately for the listings.
The Fair Housing Council of Oregon continued to provide outreach and education to landlords through existing landlord training programs and developed several resources for renters, including educational materials on when and how to pursue protection from secondhand smoke under fair housing laws. In addition, the council staffed a renter hotline to help tenants seek reasonable accommodation if they had a pre-existing chronic health condition or other disability aggravated by secondhand smoke. Finally, we urged apartment guides and online listing services to include “no-smoking” as a featured amenity, and 4 have done so (Housing Connections, Apartment Guide [web and print versions], OregonLive.com, and RentLinx). Additionally, the websites ShowMeTheRent.com (which uses RentLinx information) and Rentals.com also offer smoke-free in their housing search criteria.
Two local housing providers — Guardian Management LLC and the Housing Authority of Portland (HAP) — adopted no-smoking policies. In January 2008, Guardian Management LLC, Oregon’s largest property management company with 6,500 units in Oregon and 1,500 in 6 other states, prohibited smoking on the properties they own or manage, which include high-end, market-rate units and subsidized, low-income housing. When some tenants complained to the media about the policy, we helped Guardian create positive media messages, resulting in favorable coverage. Guardian sent out a notification letter approximately 3 months before the policy went into effect on January 1, 2008, for most tenants on month-to-month leases; the few tenants with annual leases were required to comply as their leases were renewed over the following months. In an evaluation of a group of 17 rent-subsidized Guardian buildings, most tenants reported that the smoke-free policy was acceptable in a survey conducted 5 months after implementation (6). Over a 1-year follow-up in this group of buildings, only 6 Guardian residents reportedly left because of the policy, and 1 of those later tried to return (B. Pizacani, March 2009). Guardian made its notification letter, no-smoking lease addendum, warning letter, and changes in House Rules for Rural Development Properties available to other property managers (12).
In August 2009, HAP prohibited smoking in all of its 1,993 public housing units, and in August 2010 it instituted the same policy in its 3,760 affordable housing units. Although stakeholders from both HAP and Guardian found the business case for smoke-free policies compelling, those from HAP additionally cited health and safety of residents and site staff as a reason for the policy change. HAP requested additional support and information regarding health education for dangers of secondhand smoke and links to cessation services. Both Guardian and HAP participated in workshops for their onsite managers, some of whom smoke, to help them deal with enforcement challenges, feel more comfortable talking to residents about their smoking, and refer tenants who want to quit smoking to appropriate resources. Details about the steps taken by HAP, the implementation tools it developed (13), and its enforcement plan (14), which includes referral to smoking cessation resources, are available on the Internet.
In July 2009, ALAO and project partners surveyed 300 metro-area renters (23% of whom were current smokers) to assess changes in no-smoking policies since the 2006 survey. Findings showed a 29% increase in the availability of smoke-free rental units in the Portland-Vancouver metro area, amounting to approximately 13,000 new smoke-free units in the 3-year period (15).
The 2009 Oregon legislature passed a law that requires Oregon landlords, as they sign residential rental agreements, to disclose their smoking policy to their tenants. According to the law, “The disclosure must state whether smoking is prohibited on the premises, allowed on the entire premises or allowed in limited areas on the premises. If the smoking policy allows smoking in limited areas on the premises, the disclosure must identify the areas on the premises where smoking is allowed” (16). The law went into effect January 1, 2010. Key to the bipartisan success of the bill was the fact that the landlord trade associations and fair housing advocates, both crucial partners in the project from the beginning, supported the bill.
After adopting a no-smoking policy in January 2008, a high-level manager at Guardian and past president of an influential landlord trade association became a champion of smoke-free housing locally, regionally, and even nationally. Guardian’s policy changes and the champion’s support have been invaluable, as property managers tend to emulate large and successful property management companies.
Our project resulted in sustainable systems-level changes that are setting a new industry standard and facilitating the change to smoke-free policies for other landlords. Examples of these changes include the following:
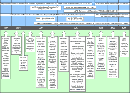
In addition, our model was adopted by the Oregon Tobacco Prevention and Education Program (TPEP), which initiated a new contract with Health In Sight LLC for coordinating smoke-free housing efforts at the state level. TPEP also requires grantees in all 36 counties in Oregon to work with property managers to adopt no-smoking policies. A schematic outlining activities to accomplish this, depicted in terms of a landlord’s stage of change, was developed as a tool for these county programs (Figure 2).

[View enlarged image and descriptive text.]
Figure 2. Potential activities to move landlords toward implementing and maintaining smoke-free housing, Oregon Smokefree Housing Project.
This project featured collaboration between public health advocates, landlord and renter advocacy groups, and other community stakeholders who shared project resources and credit for successes. Listening to and respecting stakeholder views, especially those of private and public landlords, not only allowed their perspectives to surface but also built trust, cooperation, and a willingness to work through difficult issues together. Involving a wide range of partners from the very beginning, working with all sides, and seeking meaningful, timely input created enormous investment by key players, which was crucial in moving 2 large landlords through the stages of change into implementation of smoke-free policies and establishing smoke-free housing as a community norm.
The key to success in the private sector was highlighting the business case for no-smoking policies. High renter demand for smoke-free housing, the desire to reduce smoking-related costs (lower turnover and maintenance costs), and the fact that no-smoking policies are legal were powerful arguments with property managers. Health-related arguments were not a motivating factor for landlords. Essential to moving landlords to action were having our messages carried by a champion who represented a leading company and an influential trade association and presenting our messages through existing industry communications. They knew that the information was credible because it came from trusted, familiar sources.
This project demonstrated the importance of using data to drive policy change. Newly collected local data were used to counter property managers’ overestimation of the prevalence of smoking among renters and to show that renters not only supported no-smoking policies but that they also viewed smoke-free as a desired amenity. The landlord focus groups taught public health staff the importance of making the business case for policy change, what educational tools were needed, and what concerns landlords had regarding the legality of no-smoking policies.
Having seasoned staff and sufficient resources were essential for the success of this project. The initiating agencies and organizations provided experienced tobacco control personnel and gave them enough time to get the job done. In addition, grant funding allowed essential data collection and provided resources for meetings, workshops, development and distribution of educational materials and tools, and small contracts for partners. This project and projects in other states have created educational tools that are available to others who wish to develop smoke-free multiunit housing campaigns, making start-up much less expensive. However, projects should make sure they have sufficient funding and a well-prepared staff to collect local data and to develop relationships within the housing sector that are key to motivating landlords to adopt no-smoking policies.
One limitation of this case study is that our campaign took place in Oregon, an environment where secondhand smoke exposure is less acceptable because of a strong smoke-free workplace law and effective state and local tobacco control programs. It is not clear that a smoke-free multiunit housing campaign, even one that employs the lessons learned from this case study, will be successful in an environment without strong antitobacco laws and broad social norms supporting smoke-free environments.
Our experience suggests that property managers are competitive with one another and that they want their standard of practice to be of high caliber and attractive to renters. Thus, to the extent that no-smoking policies in rental housing become more normative, more and more landlords will follow suit. In this regard, we are encouraged to see that a memo from the US Department of Housing and Urban Development “strongly encourages Public Housing Authorities (PHAs) to implement non-smoking policies in some or all of their public housing units” (17). We hope that this case study will assist in the movement to ensure that all people, including those living in multiunit housing, are protected from exposure to secondhand smoke.
The Robert Wood Johnson Foundation supported the writing of this case study. Funding for the Portland-Vancouver Metro Area Smokefree Housing Project was provided by multiple sources, including the American Legacy Foundation and the Northwest Health Foundation (through the ALAO); the Oregon Tobacco Prevention and Education Program, Oregon Public Health Division (through MCHD), and the Washington State Department of Health Tobacco Prevention and Control Program, Community Choices 2010 (through CCPH). In addition, the authors thank the project’s advisory board and leadership team, especially Andrew Epstein and Theresa Cross, for their hard work, dedication, and vision.
Corresponding Author: Barbara Pizacani, PhD, MPH, Multnomah County Health Department and Oregon Public Health Division, 827 NE Oregon St, Ste 250, Portland, OR 97232. Telephone: 971-673-0605. E-mail: barbara.a.pizacani@state.or.us.
Author Affiliations: Diane Laughter, Health In Sight LLC, Portland, Oregon; Kylie Menagh, Oregon Public Health Division, Portland, Oregon; Michael Stark, Linda Drach, Multnomah County Health Department and Oregon Public Health Division, Portland, Oregon; Colleen Hermann-Franzen, American Lung Association in Oregon, Portland, Oregon.
|
|
|
|
|
|
|
|
|
|
The findings and conclusions in this report are those of the authors and do not necessarily represent the official position of the Centers for Disease Control and Prevention.
Privacy Policy | Accessibility This page last reviewed March 30, 2012
|
|