Skip Navigation LinksSkip Navigation Links
Centers for Disease Control and Prevention

CDC Home Search Health Topics A-Z
MMWR

CE Credit logo

Persons using assistive technology might not be able to fully access information in this file. For assistance, please send e-mail to: mmwrq@cdc.gov. Type 508 Accommodation and the title of the report in the subject line of e-mail.

Guidelines for the Investigation of Contacts of Persons with Infectious Tuberculosis

Recommendations from the National Tuberculosis Controllers Association and CDC

The material in this report originated in the National Center for HIV, STD, and TB Prevention, Kevin Fenton, MD, PhD, Director, and the Division of Tuberculosis Elimination, Kenneth G. Castro, MD, Director.

Corresponding preparer: Zachary Taylor, MD, National Center for HIV, STD, and TB Prevention, CDC, 1600 Clifton Road, NE, MS E-10, Atlanta, GA 30333. Telephone: 404-639-5337; Fax: 404-639-8958; E-mail: ztaylor@cdc.gov.

Summary

In 1976, the American Thoracic Society (ATS) published brief guidelines for the investigation, diagnostic evaluation, and medical treatment of TB contacts. Although investigation of contacts and treatment of infected contacts is an important component of the U.S. strategy for TB elimination, second in priority to treatment of persons with TB disease, national guidelines have not been updated since 1976.

This statement, the first issued jointly by the National Tuberculosis Controllers Association and CDC, was drafted by a working group consisting of members from both organizations on the basis of a review of relevant epidemiologic and other scientific studies and established practices in conducting contact investigations. This statement provides expanded guidelines concerning investigation of TB exposure and transmission and prevention of future cases of TB through contact investigations. In addition to the topics discussed previously, these expanded guidelines also discuss multiple related topics (e.g., data management, confidentiality and consent, and human resources). These guidelines are intended for use by public health officials but also are relevant to others who contribute to TB control efforts. Although the recommendations pertain to the United States, they might be adaptable for use in other countries that adhere to guidelines issued by the World Health Organization, the International Union against Tuberculosis and Lung Disease, and national TB control programs.

Introduction

Background

In 1962, isoniazid (INH) was demonstrated to be effective in preventing tuberculosis (TB) among household contacts of persons with TB disease (1). Investigations of contacts and treatment of contacts with latent TB infection (LTBI) became a strategy in the control and elimination of TB (2,3). In 1976, the American Thoracic Society (ATS) published brief guidelines for the investigation, diagnostic evaluation, and medical treatment of TB contacts (4). Although investigation of contacts and treatment of infected contacts is an important component of the U.S. strategy for TB elimination, second in priority to treatment of persons with TB disease, national guidelines have not been updated since 1976.

This statement, the first issued jointly by the National Tuberculosis Controllers Association (NTCA) and CDC, was drafted by a working group consisting of members from both organizations on the basis of a review of relevant epidemiologic and other scientific studies and established practices in conducting contact investigations. A glossary of terms and abbreviations used in this report is provided (Box 1 and Appendix A).

This statement provides expanded guidelines concerning investigation of TB exposure and transmission and prevention of future cases of TB through contact investigations. In addition to the topics discussed previously, these expanded guidelines also discuss multiple related topics (e.g., data management, confidentiality and consent, and human resources). These guidelines are intended for use by public health officials but also are relevant to others who contribute to TB control efforts. Although the recommendations pertain to the United States, they might be adaptable for use in other countries that adhere to guidelines issued by the World Health Organization, the International Union Against Tuberculosis and Lung Disease, and national TB control programs.

Contact investigations are complicated undertakings that typically require hundreds of interdependent decisions, the majority of which are made on the basis of incomplete data, and dozens of time-consuming interventions. Making successful decisions during a contact investigation requires use of a complex, multifactor matrix rather than simple decision trees. For each factor, the predictive value, the relative contribution, and the interactions with other factors have been incompletely studied and understood. For example, the differences between brief, intense exposure to a contagious patient and lengthy, low-intensity exposure are unknown.

Studies have confirmed the contribution of certain factors: the extent of disease in the index patient, the duration that the source and the contact are together and their proximity, and local air circulation (5). Multiple observations have demonstrated that the likelihood of TB disease after an exposure is influenced by medical conditions that impair immune competence, and these conditions constitute a critical factor in assigning contact priorities (6).

Other factors that have as yet undetermined importance include the infective burden of Mycobacterium tuberculosis, previous exposure and infection, virulence of the particular M. tuberculosis strain, and a contact's intrinsic predisposition for infection or disease. Further, precise measurements (e.g., duration of exposure) rarely are obtainable under ordinary circumstances, and certain factors (e.g., proximity of exposure) can only be approximated, at best.

No safe exposure time to airborne M. tuberculosis has been established. If a single bacterium can initiate an infection leading to TB disease, then even the briefest exposure entails a theoretic risk. However, public health officials must focus their resources on finding exposed persons who are more likely to be infected or to become ill with TB disease. These guidelines establish a standard framework for assembling information and using the findings to inform decisions for contact investigations, but they do not diminish the value of experienced judgment that is required. As a practical matter, these guidelines also take into consideration the scope of resources (primarily personnel) that can be allocated for the work.

Methodology

A working group consisting of members from the NTCA and CDC reviewed relevant epidemiologic and other scientific studies and established practices in conducting contact investigations to develop this statement. These published studies provided a scientific basis for the recommendations. Although a controlled trial has demonstrated the efficacy of treating infected contacts with INH (1), the effectiveness of contact investigations has not been established by a controlled trial or study. Therefore, the recommendations (Appendix B) have not been rated by quality or quantity of the evidence and reflect expert opinion derived from common practices that have not been tested critically.

These guidelines do not fit every circumstance, and additional considerations beyond those discussed in these guidelines must be taken into account for specific situations. For example, unusually close exposure (e.g., prolonged exposure in a small, poorly ventilated space or a congregate setting) or exposure among particularly vulnerable populations at risk for TB disease (e.g., children or immunocompromised persons) could justify starting an investigation that would normally not be conducted. If contacts are likely to become unavailable (e.g., because of departure), then the investigation should receive a higher priority. Finally, affected populations might experience exaggerated concern regarding TB in their community and demand an investigation.

Structure of this Statement

The remainder of this statement is structured in 13 sections, as follows:

  • Decisions to initiate a contact investigation. This section focuses on deciding when a contact investigation should be undertaken. Index patients with positive acid-fast bacillus (AFB) sputum-smear results or pulmonary cavities have the highest priority for investigation. The use of nucleic acid amplification (NAA) tests is discussed in this context.
  • Investigating the index patient and sites of transmission. This section outlines methods for investigating the index patient. Topics discussed include multiple interviews, definition of an infectious period, multiple visits to places that the patient frequented, and the list of contacts (i.e., persons who were exposed).
  • Assigning priorities to contacts. This section presents algorithms for assigning priorities to individual contacts for evaluation and treatment. Priority ranking is determined by the characteristics of individual contacts and the features of the exposure. When exposure is related to households, congregate living settings, or cough-inducing medical procedures, contacts are designated as high priority. Because knowledge is insufficient for providing exact recommendations, cut-off points for duration of exposure are not included; state and local program officials should determine cut-off points after considering published results, local experience, and these guidelines.
  • Diagnostic and public health evaluation of contacts. This section discusses diagnostic evaluation, including specific contact recommendations for children aged <5 years and immunocompromised persons, all of whom should be evaluated with chest radiographs. The recommended period between most recent exposure and final tuberculin skin testing has been revised; it is 8--10 weeks, not 10--15 weeks as recommended previously (4).
  • Medical treatment for contacts with LTBI. This section discusses medical treatment of contacts who have LTBI (6,7). Effective contact investigations require completion of therapy, which is the single greatest challenge for both patients and health-care providers. Attention should be focused on treating contacts who are assigned high or medium priority.
  • When to expand a contact investigation. This section discusses when contacts initially classified as being a lower priority should be reclassified as having a higher priority and when a contact investigation should be expanded. Data regarding high- and medium-priority contacts inform this decision.
  • Communicating through the media. This section outlines principles for reaching out to media sources. Media coverage of contact investigations affords the health department an opportunity to increase public knowledge of TB control and the role of the health department.
  • Data management and evaluation of contact investigations. This section is the first of three to address health department programmatic tasks. It discusses data management, with an emphasis on electronic data storage and the use of data for assessing the effectiveness of contact investigations.
  • Confidentiality and consent in contact investigations. This section introduces the interrelated responsibilities of the health department in maintaining confidentiality and obtaining patient consent.
  • Staffing and training for contact investigations. This section summarizes personnel requirements and training for conducting contact investigations.
  • Contact investigations in special circumstances. This section offers suggestions for conducting contact investigations in special settings and circumstances (e.g., schools, hospitals, worksites, and congregate living quarters). It also reviews distinctions between a contact investigation and an outbreak investigation.
  • Source-case investigations. This section addresses source-case investigations, which should be undertaken only when more urgent investigations (see Decisions to Initiate a Contact Investigation) are being completed successfully. The effectiveness and outcomes of source-case investigations should be monitored critically because of their general inefficiency.
  • Other topics. This section reviews three specialized topics: cultural competency, social network analysis, and recently approved blood tests. Newly approved blood tests for the diagnosis of M. tuberculosis infection have been introduced. If these tests prove to be an improvement over the tuberculin skin test (TST), the science of contact investigations will advance quickly.

Decisions to Initiate a Contact Investigation

Competing demands restrict the resources that can be allocated to contact investigations. Therefore, public health officials must decide which contact investigations should be assigned a higher priority and which contacts to evaluate first (see Assigning Priorities to Contacts). A decision to investigate an index patient depends on the presence of factors used to predict the likelihood of transmission (Table 1). In addition, other information regarding the index patient can influence the investigative strategy.

Factors that Predict Likely Transmission of TB

Anatomical Site of Disease

With limited exceptions, only patients with pulmonary or laryngeal TB can transmit their infection (8,9). For contact investigations, pleural disease is grouped with pulmonary disease because sputum cultures can yield M. tuberculosis even when no lung abnormalities are apparent on a radiograph (10). Rarely, extrapulmonary TB causes transmission during medical procedures that release aerosols (e.g., autopsy, embalming, and irrigation of a draining abscess) (see Contact Investigations in Special Circumstances) (11--15)

Sputum Bacteriology

Relative infectiousness has been associated with positive sputum culture results and is highest when the smear results are also positive (16--19). The significance of results from respiratory specimens other than expectorated sputum (e.g., bronchial washings or bronchoalveolar lavage fluid) is undetermined. Experts recommend that these specimens be regarded as equivalent to sputum (20).

Radiographic Findings

Patients who have lung cavities observed on a chest radiograph typically are more infectious than patients with noncavitary pulmonary disease (15,16,21). This is an independent predictor after bacteriologic findings are taken into account. The importance of small lung cavities that are detectable with computerized tomography (CT) but not with plain radiography is undetermined. Less commonly, instances of highly contagious endobroncheal TB in severely immunocompromised patients who temporarily had normal chest radiographs have contributed to outbreaks. The frequency and relative importance of such instances is unknown, but in one group of human immunodeficiency virus (HIV)--infected TB patients, 3% of those who had positive sputum smears had normal chest radiographs at the time of diagnosis (22,23).

Behaviors That Increase Aerosolization of Respiratory Secretions

Cough frequency and severity are not predictive of contagiousness (24). However, singing is associated with TB transmission (25--27). Sociability of the index patient might contribute to contagiousness because of the increased number of contacts and the intensity of exposure.

Age

Transmission from children aged <10 years is unusual, although it has been reported in association with the presence of pulmonary forms of disease typically reported in adults (28,29). Contact investigations concerning pediatric cases should be undertaken only in such unusual circumstances (see Source-Case Investigations).

HIV Status

TB patients who are HIV-infected with low CD4 T-cell counts frequently have chest radiographic findings that are not typical of pulmonary TB. In particular, they are more likely than TB patients who are not HIV-infected to have mediastinal adenopathy and less likely to have upper-lobe infiltrates and cavities (30). Atypical radiographic findings increase the potential for delayed diagnosis, which increases transmission. However, HIV-infected patients who have pulmonary or laryngeal TB are, on average, as contagious as TB patients who are not HIV-infected (31,32).

Administration of Effective Treatment

That TB patients rapidly become less contagious after starting effective chemotherapy has been corroborated by measuring the number of viable M. tuberculosis organisms in sputa and by observing infection rates in household contacts (33--36). However, the exact rate of decrease cannot be predicted for individual patients, and an arbitrary determination is required for each. Guinea pigs exposed to exhaust air from a TB ward with patients receiving chemotherapy were much more likely to be infected by drug-resistant organisms (8), which suggests that drug resistance can delay effective bactericidal activity and prolong contagiousness.

Initiating a Contact Investigation

A contact investigation should be considered if the index patient has confirmed or suspected pulmonary, laryngeal, or pleural TB (Figure 1). An investigation is recommended if the sputum smear has AFB on microscopy, unless the result from an approved NAA test (Amplified Mycobacterium tuberculosis Direct Test [MTD], GenProbe,® San Diego, California, and Amplicor® Mycobacterium tuberculosis Test [Amplicor], Roche® Diagnostic Systems Inc., Branchburg, New Jersey) for M. tuberculosis is negative (37).

If AFB are not detected by microscopy of three sputum smears, an investigation still is recommended if the chest radiograph (i.e., the plain view or a simple tomograph) indicates the presence of cavities in the lung. Parenchymal cavities of limited size that can be detected only by computerized imaging techniques (i.e., CT, computerized axial tomography scan, or magnetic resonance imaging of the chest) are not included in this recommendation.

When sputum samples have not been collected, either because of an oversight or as a result of the patient's inability to expectorate, results from other types of respiratory specimens (e.g., gastric aspirates or bronchoalveolar lavage) may be interpreted in the same way as in the above recommendations. However, whenever feasible, sputum samples should be collected (through sputum induction, if necessary) before initiating chemotherapy.

Contact investigations of persons with AFB smear or culture-positive sputum and cavitary TB are assigned the highest priority. However, even if these conditions are not present, contact investigations should be considered if a chest radiograph is consistent with pulmonary TB. Whether to initiate other investigations depends on the availability of resources to be allocated and achievement of objectives for higher priority contact investigations. A positive result from an approved NAA test supports a decision to initiate an investigation. Because waiting for a sputum or respiratory culture result delays initiation of contact investigations, delay should be avoided if any contacts are especially vulnerable or susceptible to TB disease (see Assigning Priorities to Contacts).

Investigations typically should not be initiated for contacts of index patients who have suspected TB disease and minimal findings in support of a diagnosis of pulmonary TB. Exceptions can be justified during outbreak investigations (see Contact Investigations in Special Circumstances), especially when vulnerable or susceptible contacts are identified or during a source-case investigation (see Source-Case Investigations).

Investigating the Index Patient and Sites of Transmission

Comprehensive information regarding an index patient is the foundation of a contact investigation. This information includes disease characteristics, onset time of illness, names of contacts, exposure locations, and current medical factors (e.g., initiation of effective treatment and drug susceptibility results). Health departments are responsible for conducting TB contact investigations. Having written policies and procedures for investigations improve the efficiency and uniformity of investigations.

Establishing trust and consistent rapport between public health workers and patients is critical to gain full information and long-term cooperation during treatment. Good interview skills can be taught and learned skills improved with practice. Workers assigned these tasks should be trained in interview methods and tutored on the job (see Staffing and Training for Contact Investigations and Contact Investigations in Special Situations).

The majority of TB patients in the United States were born in other countries, and their fluency in English often is insufficient for productive interviews to be conducted in English. Patients should be interviewed by persons who are fluent in their primary language. If this is not possible, health departments should provide interpretation services.

Preinterview Phase

Background information regarding the patient and the circumstances of the illness should be gathered in preparation for the first interview. One source is the current medical record (38). Other sources are the physician who reported the case and (if the patient is in a hospital) the infection control nurse. The information in the medical record can be disclosed to public health authorities under exemptions in the Privacy Rule of the Health Insurance Portability and Accountability Act (HIPAA) of 1996 (http://aspe.hhs.gov/admnsimp/pl104191.htm) (39). The patient's name should be matched to prior TB registries and to the surveillance database to determine if the patient has been previously listed.

Multiple factors are relevant to a contact investigation, including the following:

  • history of previous exposure to TB,
  • history of previous TB disease and treatment,
  • anatomical sites of TB disease,
  • symptoms of the illness,
  • date of onset,
  • chest radiograph results,
  • other results of diagnostic imaging studies,
  • diagnostic specimens that were sent for histologic or bacteriologic analysis (with dates, specimen tracking numbers, and destinations),
  • current bacteriologic results,
  • anti-TB chemotherapy regimen (with dates, medications, dosages, and treatment plan),
  • results from HIV testing,
  • the patient's concurrent medical conditions (e.g., renal failure implies that a renal dialysis center might be part of the patient's recent experience),
  • other diagnoses (e.g., substance abuse, mental illness, or dementia) that impinge directly on the interview, and
  • identifying demographic information (e.g., residence, employment, first language, given name and street names, aliases, date of birth, telephone numbers, other electronic links, and next-of-kin or emergency connections).
Determining the Infectious Period

Determining the infectious period focuses the investigation on those contacts most likely to be at risk for infection and sets the timeframe for testing contacts. Because the start of the infectious period cannot be determined with precision by available methods, a practical estimation is necessary. On the basis of expert opinion, an assigned start that is 3 months before a TB diagnosis is recommended (Table 2). In certain circumstances, an even earlier start should be used. For example, a patient (or the patient's associates) might have been aware of protracted illness (in extreme cases, >1 year). Information from the patient interview and from other sources should be assembled to assist in estimating the infectious period. Helpful details are the approximate dates that TB symptoms were noticed, mycobacteriologic results, and extent of disease (especially the presence of large lung cavities, which imply prolonged illness and infectiousness) (40,41).

The infectious period is closed when the following criteria are satisfied: 1) effective treatment (as demonstrated by M. tuberculosis susceptibility results) for >2 weeks; 2) diminished symptoms; and 3) mycobacteriologic response (e.g., decrease in grade of sputum smear positivity detected on sputum-smear microscopy). The exposure period for individual contacts is determined by how much time they spent with the index patient during the infectious period. Multidrug-resistant TB (MDR TB) can extend infectiousness if the treatment regimen is ineffective. Any index patient with signs of extended infectiousness should be continually reassessed for recent contacts.

More stringent criteria should be applied for setting the end of the infectious period if particularly susceptible contacts are involved. A patient returning to a congregate living setting or to any setting in which susceptible persons might be exposed should have at least three consecutive negative sputum AFB smear results from sputum collected >8 hours apart (with one specimen collected during the early morning) before being considered noninfectious (42).

Interviewing the Patient

In addition to setting the direction for the contact investigation, the first interview provides opportunities for the patient to acquire information regarding TB and its control and for the public health worker to learn how to provide treatment and specific care for the patient. Because of the urgency of finding other infectious persons associated with the index patient, the first interview should be conducted <1 business day of reporting for infectious persons and <3 business days for others. The interview should be conducted in person (i.e., face to face) in the hospital, the TB clinic, the patient's home, or a convenient location that accommodates the patient's right to privacy.

A minimum of two interviews is recommended. At the first interview, the index patient is unlikely to be oriented to the contact investigation because of social stresses related to the illness (e.g., fear of disability, death, or rejection by friends and family). The second interview is conducted 1--2 weeks later, when the patient has had time to adjust to the disruptions caused by the illness and has become accustomed to the interviewer, which facilitates a two-way exchange. The number of additional interviews required depends on the amount of information needed and the time required to develop consistent rapport.

Interviewing skills are crucial because the patient might be reluctant to share vital information stemming from concerns regarding disease-associated stigma, embarrassment, or illegal activities. Interviewing skills require training and periodic on-the-job tutoring. Only trained personnel should interview index patients.

In addition to standard procedures for interviewing TB patients (43), the following general principles should be considered:

  • Establishing rapport. Respect should be demonstrated by assuring privacy during the interview. Establishing respect is critical so rapport can be built. The interviewer should display official identification and explain the reasons for the interview. The interviewer should also discuss confidentiality and privacy (see Confidentiality and Consent in Contact Investigations) in frank terms that help the patient decide how to share information. These topics should be discussed several times during the interview to stress their importance. Sufficient time should be allocated, possibly >1 hour, for a two-way exchange of information, although the patient's endurance should be considered.
  • Information exchange. The interviewer should confirm information from the preinterview phase, obtain missing information, and resolve disparities. Obtaining information regarding how to locate the patient throughout treatment is crucial. The beginning of the infectious period should be set from the information derived from this exchange.
  • Transmission settings. Information regarding transmission settings that the patient attended during the infectious period is needed for listing the contacts and assigning priorities (see Investigating the Index Patient and Sites of Transmission). Topics to discuss include where the patient spent nights, met with friends, worked, ate, visited, and sought health care. The interviewer should ask specifically regarding congregate settings (e.g., high school, university, correctional facility, homeless shelter, or nursing home). The interviewer also should inquire regarding routine and nonroutine travel. Contacts not previously identified might have been exposed during the patient's infectious period while the patient was traveling. Routine travel modes (e.g., carpool) could also be settings in which contacts were exposed.
  • Sites of transmission. The key to efficient contact investigations is setting priorities. The investigator must constantly balance available resources, especially staff time, with expected yield. However, the interview with the patient should be as comprehensive as possible. All possible sites of transmission should be listed, regardless of how long the patient spent at the sites. Priorities should be set on the basis of the time spent by the index patient, and decisions regarding investigation of the sites and contacts should be made after all the information has been collected (see Assigning Priorities to Contacts and When to Expand a Contact Investigation).
  • List of contacts. For each transmission setting, the interviewer should ask for the names of contacts and the approximate types, frequencies, and durations of exposure. Ideal information regarding each contact includes full name, aliases or street names, a physical description, location and communication information (e.g., addresses and telephone numbers), and current general health. The interviewer might need to spend more time asking regarding contacts who are difficult for the patient to remember. Recent illnesses among contacts should be discussed.
  • Closure. The interviewer should express appreciation, provide an overview of the processes in the contact investigation, and remind the patient regarding confidentiality and its limits. The patient especially should be told how site visits are conducted and confidentiality protected. An appointment for the next interview should be set within the context of the schedule for medical care.
  • Follow-up interviews. The best setting for the second and subsequent interviews is the patient's residence. If the original interviewer senses incomplete rapport with the index patient, a second interviewer can be assigned. The follow-up interviews are extensions of the initial interview. If the interviewer senses resistance to meeting in certain places or discussing those places, making site visits to those places might facilitate identification of additional contacts whom the index patient had not remembered or wanted to name.
Proxy Interview

Proxy interviews can build on the information provided by the index patient and are essential when the patient cannot be interviewed. Key proxy informants are those likely to know the patient's practices, habits, and behaviors; informants are needed from each sphere of the patient's life (e.g., home, work, and leisure). However, because proxy interviews jeopardize patient confidentiality, TB control programs should establish clear guidelines for these interviews that recognize the challenge of maintaining confidentiality.

Field Investigation

Site visits are complementary to interviewing. They add contacts to the list and are the most reliable source of information regarding transmission settings (17). Failure to visit all potential sites of transmission has contributed to TB outbreaks (25,44). Visiting the index patient's residence is especially helpful for finding children who are contacts (17,38). The visit should be made <3 days of the initial interview. Each site visit creates opportunities to interview the index patient again, interview and test contacts, collect diagnostic sputum specimens, schedule clinic visits, and provide education. Sometimes environmental clues (e.g., toys suggesting the presence of children) create new directions for an investigation. Certain sites (e.g., congregate settings) require special arrangements to visit (see Contact Investigations in Special Circumstances). Physical conditions at each setting contribute to the likelihood of transmission. Pertinent details include room sizes, ventilation systems, and airflow patterns. These factors should be considered in the context of how often and how long the index patient was in each setting.

Follow-Up Steps

A continuing investigation is shaped by frequent reassessments of ongoing results (e.g., secondary TB cases and the estimated infection rate for groups of contacts). Notification and follow-up communications with public health officials in other jurisdictions should be arranged for out-of-area contacts.

The following organizations provide resources to make referrals for contacts and index patients who migrate across the U.S.-Mexican border between the United States and Mexico:

  • Cure TB (http://www.curetb.com), a referral program provided by the County of San Diego for TB patients and their contacts who travel between the United States and Mexico;
  • Migrant Clinicians' Network (TB Net) (http://www.migrantclinician.org/network/tbnet), a multinational TB patient tracking and referral project designed to work with mobile, underserved populations; and
  • Referral System for Binational TB Patients Pilot Project (http://www.borderhealth.org/files/res_329.doc), a collaborative effort between CDC and the National Tuberculosis Program in Mexico to improve continuity of care for TB patients migrating across the border (see Contact Investigations in Special Circumstances).
Specific Investigation Plan

The investigation plan starts with information gathered in the interviews and site visits; it includes a registry of the contacts and their assigned priorities (see Assigning Priorities to Contacts and Medical Treatment for Contacts with LTBI). A written timeline (Table 3) sets expectations for monitoring the progress of the investigation and informs public health officials whether additional resources are needed for finding, evaluating, and treating the high- and medium-priority contacts. The plan is a pragmatic work in progress and should be revised if additional information indicates a need (see When to Expand a Contact Investigation); it is part of the permanent record of the overall investigation for later review and program evaluation. Data from the investigation should be recorded on standardized forms (see Data Management and Evaluation of Contact Investigations).

Assigning Priorities to Contacts

The ideal goal would be to distinguish all recently infected contacts from those who are not infected and prevent TB disease by treating those with infection. In practice, existing technology and methods cannot achieve this goal. For example, although a relatively brief exposure can lead to M. tuberculosis infection and disease (45), certain contacts are not infected even after long periods of intensive exposure. Not all contacts with substantial exposure are identified during the contact investigation. Finally, available tests for M. tuberculosis infection lack sensitivity and specificity and do not differentiate between persons recently or remotely infected.

Increasing the intensity and duration of exposure usually increases the likelihood of recent M. tuberculosis infection in contacts. The skin test cannot discriminate between recent and old infections, and including contacts who have had minimal exposure increases the workload while it decreases the public health value of finding positive skin test results. A positive result in contacts with minimal exposure is more likely to be the result of an old infection or nonspecific tuberculin sensitivity (46). Whenever the contact's exposure to the index TB patient has occurred <8--10 weeks necessary for detection of positive skin tests, repeat testing 8--10 weeks after the most recent exposure will help identify recent skin test conversions, which are likely indicative of recent infection.

For optimal efficiency, priorities should be assigned to contacts, and resources should be allocated to complete all investigative steps for high- and medium-priority contacts. Priorities are based on the likelihood of infection and the potential hazards to the individual contact if infected. The priority scheme directs resources to selecting contacts who

  • have secondary cases of TB disease,
  • have recent M. tuberculosis infection and so are most likely to benefit from treatment, and
  • are most likely to become ill with TB disease if they are infected (i.e., susceptible contacts) or who could suffer severe morbidity if they have TB disease (i.e., vulnerable contacts).
Factors for Assigning Contact Priorities

Characteristics of the Index Patient

The decision to initiate a contact investigation is determined on the basis of the characteristics of the index patient (see Decisions to Initiate a Contact Investigation). Contacts of a more infectious index patient (e.g., one with AFB sputum smear positive TB) should be assigned a higher priority than those of a less infectious one because contacts of the more infectious patient are more likely to have recent infection or TB disease (19,40,47--50).

Characteristics of Contacts

Intrinsic and acquired conditions of the contact affect the likelihood of TB disease progression after infection, although the predictive value of certain conditions (e.g., being underweight for height) is imprecise as the sole basis for assigning priorities (51,52). The most important factors are age <5 years and immune status. Other medical conditions also might affect the probability of TB disease after infection.

Age. After infection, TB disease is more likely to occur in younger children; the incubation or latency period is briefer; and lethal, invasive forms of the disease are more common (53--58). The age-specific incidence of disease for children who have positive skin test results declines through age 4 years (56). Children aged <5 years who are contacts are assigned high priority for investigation.

A study of 82,269 tuberculin reactors aged 1--18 years who were control subjects in a Bacille Calmette-Guérin (BCG) trial* in Puerto Rico indicated that peak incidence of TB occurred among children aged 1--4 years (56). Infants and postpubertal adolescents are at increased risk for progression to TB disease if infected, and children aged <4 years are at increased risk for disseminated disease (57). The American Academy of Pediatrics also recommends primary prophylaxis for children aged <4 years (57). Guidelines published by ATS and CDC recommend primary prophylaxis for children aged <5 years (6,59). These guidelines are consistent with previous CDC recommendations in setting the cut-off at age <5 years for assigning priority and recommending primary prophylaxis (6,59).

Immune status. HIV infection results in the progression of M. tuberculosis infection to TB disease more frequently and more rapidly than any other known factor, with disease rates estimated at 35--162 per 1,000 person-years of observation and a greater likelihood of disseminated and extrapulmonary disease (60--64). HIV-infected contacts are assigned high priority, and, starting at the time of the initial encounter, extra vigilance for TB disease is recommended.

Contacts receiving >15 mg of prednisone or its equivalent for >4 weeks also should be assigned high priority (6). Other immunosuppressive agents, including multiple cancer chemotherapy agents, antirejection drugs for organ transplantation, and tumor necrosis factor alpha (TNF-a) antagonists, increase the likelihood of TB disease after infection; these contacts also are assigned a high priority (65).

Other medical conditions. Being underweight for their height has been reported as a weakly predictive factor promoting progression to TB disease (66); however, assessing weight is not a practical approach for assigning priorities. Other medical conditions that can be considered in assigning priorities include silicosis, diabetes mellitus, and status after gastrectomy or jejunoileal bypass surgery (67--76).

Exposure. Air volume, exhaust rate, and circulation predict the likelihood of transmission in an enclosed space. In large indoor settings, because of diffusion and local circulation patterns, the degree of proximity between contacts and the index patient can influence the likelihood of transmission. Other subtle environmental factors (e.g., humidity and light) are impractical to incorporate into decision making. The terms "close" and "casual," which are frequently used to describe exposures and contacts, have not been defined uniformly and therefore are not useful for these guidelines.

The most practical system for grading exposure settings is to categorize them by size (e.g., "1" being the size of a vehicle or car, "2" the size of a bedroom, "3" the size of a house, and "4" a size larger than a house [16]). This has the added advantage of familiarity for the index patient and contacts, which enables them to provide clearer information.

The volume of air shared between an infectious TB patient and contacts dilutes the infectious particles, although this relationship has not been validated entirely by epidemiologic results (15,77--79). Local circulation and overall room ventilation also dilute infectious particles, but both factors can redirect exposure into spaces that were not visited by the index patient (80--83). These factors have to be considered.

The likelihood of infection depends on the intensity, frequency, and duration of exposure (16,17,40,84). For example, airline passengers who are seated for >8 hours in the same or adjoining row as a person who is contagious are much more likely to be infected than other passengers (85--88). One set of criteria for estimating risk after exposure to a person with pulmonary TB without lung cavities includes a cut-off of 120 hours of exposure per month (84). However, for any specific setting, index patient, and contacts, the optimal cut-off duration is undetermined. Administratively determined durations derived from local experience are recommended, with frequent reassessments on the basis of results.

Classification of Contacts

Priorities for contact investigation are determined on the basis of the characteristics of the index patient, susceptibility and vulnerability of contacts, and circumstances of the exposures (Figures 2--4). Any contacts who are not classified as high or medium priority are assigned a low priority. Because priority assignments are practical approximations derived from imperfect information, priority classifications should be reconsidered throughout the investigation as findings are analyzed (see When to Expand a Contact Investigation).

Diagnostic and Public Health Evaluation of Contacts

On average, 10 contacts are listed for each person with a case of infectious TB in the United States (50,59,89). Approximately 20%--30% of all contacts have LTBI, and 1% have TB disease (50). Of those contacts who ultimately will have TB disease, approximately half acquire disease in the first year after exposure (90,91). For this reason, contact investigations constitute a crucial prevention strategy.

Identifying TB disease and LTBI efficiently during an investigation requires identifying, locating, and evaluating high- and medium-priority contacts who are most at risk. Because they have legally mandated responsibilities for disease control, health departments should establish systems for comprehensive TB contact investigations. In certain jurisdictions, legal measures are in place to ensure that evaluation and follow-up of contacts occur. The use of existing communicable disease laws that protect the health of the community (if applicable to contacts) should be considered for contacts who decline examinations, with the least restrictive measures applied first.

Initial Assessment of Contacts

During the initial contact encounter, which should be accomplished within 3 working days of the contact having been listed the investigation, the investigator gathers background health information and makes a face-to-face assessment of the person's health. Administering a skin test at this time accelerates the diagnostic evaluation.

The health department record should include:

  • previous M. tuberculosis infection or disease and related treatment;
  • contact's verbal report and documentation of previous TST results;
  • current symptoms of TB illness (e.g., cough, chest pain, hemoptysis, fever, chills, night sweats, appetite loss, weight loss, malaise, or easy fatigability);
  • medical conditions or risk factors making TB disease more likely (e.g., HIV infection, intravenous drug use, diabetes mellitus, silicosis, prolonged corticosteroid therapy, other immunosuppressive therapy, head or neck cancer, hematological and reticuloendothelial diseases, end-stage renal disease, intestinal bypass or gastrectomy, chronic malabsorption syndrome, or low body weight);
  • mental health disorders (e.g., psychiatric illnesses and substance abuse disorders);
  • type, duration, and intensity of TB exposure; and
  • sociodemographic factors (e.g., age, race or ethnicity, residence, and country of birth) (see Data Management and Evaluation of Contact Investigations).

Contacts who do not know their HIV-infection status should be offered HIV counseling and testing. Each contact should be interviewed regarding social, emotional, and practical matters that might hinder their participation (e.g., work or travel).

When initial information has been collected, priority assignments should be reassessed for each contact, and a medical plan for diagnostic tests and possible treatment can be formulated for high- and medium-priority contacts. Low-priority contacts should not be included unless resources permit and the program is meeting its performance goals.

In 2002, for the first time, the percentage of TB patients who were born outside the United States was >50%; this proportion continues to increase (92). Because immigrants are likely to settle in communities in which persons of similar origin reside, multiple contacts of foreign-born index patients also are foreign born. Contacts who come from countries where both BCG vaccination and TB are common are more likely than other immigrants to have positive skin tests results when they arrive in the United States. They also are more likely to demonstrate the booster phenomenon on a postexposure test (17,40). Although valuable in preventing severe forms of disease in young children in countries where TB is endemic, BCG vaccination provides imperfect protection and causes tuberculin sensitivity in certain recipients for a variable period of time (93,94). TSTs cannot distinguish reactions related to remote infection or BCG vaccination from those caused by recent infection with M. tuberculosis; boosting related to BCG or remote infection compounds the interpretation of positive results (95).

A positive TST in a foreign-born or BCG-vaccinated person should be interpreted as evidence of recent M. tuberculosis infection in contacts of persons with infectious cases. These contacts should be evaluated for TB disease and offered a course of treatment for LTBI.

Voluntary HIV Counseling, Testing, and Referral

Approximately 9% of TB patients in the United States have HIV infection at the time of TB diagnosis, with 16% of TB patients aged 25--44 years having HIV infection (96). In addition, an estimated 275,000 persons in the United States are unaware they have HIV infection (97). The majority of TB contacts have not been tested for HIV infection (98). Contacts of HIV-infected index TB patients are more likely to be HIV infected than contacts of HIV-negative patients (99).

Voluntary HIV counseling, testing, and referral for contacts are key steps in providing optimal care, especially in relation to TB (100,101). Systems for achieving convenient HIV-related services require collaboration with health department HIV-AIDS programs. This also can improve adherence to national guidance for these activities (100).

Tuberculin Skin Testing

All contacts classified as having high or medium priority who do not have a documented previous positive TST result or previous TB disease should receive a skin test at the initial encounter. If that is not possible, then the test should be administered <7 working days of listing high-priority contacts and <14 days of listing medium-priority contacts. For interpreting the skin test reaction, an induration transverse diameter of >5 mm is positive for any contact (1)

Serial tuberculin testing programs routinely administer a two-step test at entry into the program. This detects boosting of sensitivity and can avoid misclassifying future positive results as new infections. The two-step procedure typically should not be used for testing contacts; a contact whose second test result is positive after an initial negative result should be classified as recently infected.

Postexposure Tuberculin Skin Testing

Among persons who have been sensitized by M. tuberculosis infection, the intradermal tuberculin from the skin test can result in a delayed-type (cellular) hypersensitivity reaction. Depending on the source of recommendations, the estimated interval between infection and detectable skin test reactivity (referred to as the window period) is 2--12 weeks (6,95). However, reinterpretation of data collected previously indicates that 8 weeks is the outer limit of this window period (46,102--106). Consequently, NTCA and CDC recommend that the window period be decreased to 8--10 weeks after exposure ends. A negative test result obtained <8 weeks after exposure is considered unreliable for excluding infection, and a follow-up test at the end of the window period is therefore recommended.

Low-priority contacts have had limited exposure to the index patient and a low probability of recent infection; a positive result from a second skin test among these contacts would more likely represent boosting of sensitivity. A single skin test, probably at the end of the window period, is preferred for these contacts. However, diagnostic evaluation of any contact who has TB symptoms should be immediate, regardless of skin test results.

Nonspecific or remote delayed-type hypersensitivity (DTH) response to tuberculin (PPD in the skin test) occasionally wanes or disappears over time. Subsequent TSTs can restore responsiveness; this is called boosting or the booster phenomenon (95,107). For contacts who receive two skin tests, the booster phenomenon can be misinterpreted as evidence of recent infection. This misinterpretation is more likely to occur for foreign-born contacts than it is for those born in the United States (17,108).

Skin test conversion refers to a change from a negative to a positive result. To increase the relative certainty that the person has been infected with M. tuberculosis in the interval between tests, the standard U.S. definition for conversion includes a maximum time (2 years) between skin tests and a minimum increase (10 mm) in reaction size (6,34). With the 5 mm cut-off size used for interpreting any single skin test result obtained in contact investigations, the standard definition for conversion typically is irrelevant. For these guidelines, contacts who have a positive result after a previous negative result are said to have had a change in tuberculin status from negative to positive.

Medical Evaluation

All contacts whose skin test reaction induration diameter is >5 mm or who report any symptoms consistent with TB disease should undergo further examination and diagnostic testing for TB (6), starting typically with a chest radiograph. Collection of specimens for mycobacteriologic testing (e.g., sputa) is decided on a case-by-case basis and is not recommended for healthy contacts with normal chest radiographs. All contacts who are assigned a high priority because of special susceptibility or vulnerability to TB disease should undergo further examination and diagnostic testing regardless of whether they have a positive skin test result or are ill.

Evaluation and Follow-Up of Specific Groups of Contacts

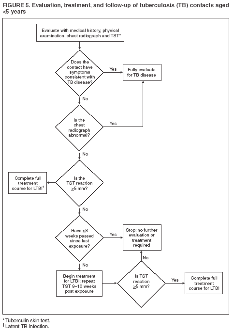
Because children aged <5 years are more susceptible to TB disease and more vulnerable to invasive, fatal forms of TB disease, they are assigned a high priority as contacts and should receive a full diagnostic medical evaluation, including a chest radiograph (Figure 5). If an initial skin test induration diameter is <5 mm and the interval since last exposure is <8 weeks, treatment for presumptive M. tuberculosis infection (i.e., window prophylaxis) is recommended after TB disease has been excluded by medical examination. After a second skin test administered 8--10 weeks postexposure, the decision to treat is reconsidered. If the second test result is negative, treatment should be discontinued and the child, if healthy, should be discharged from medical supervision. If the second result is positive, the full course of treatment for latent M. tuberculosis infection should be completed.

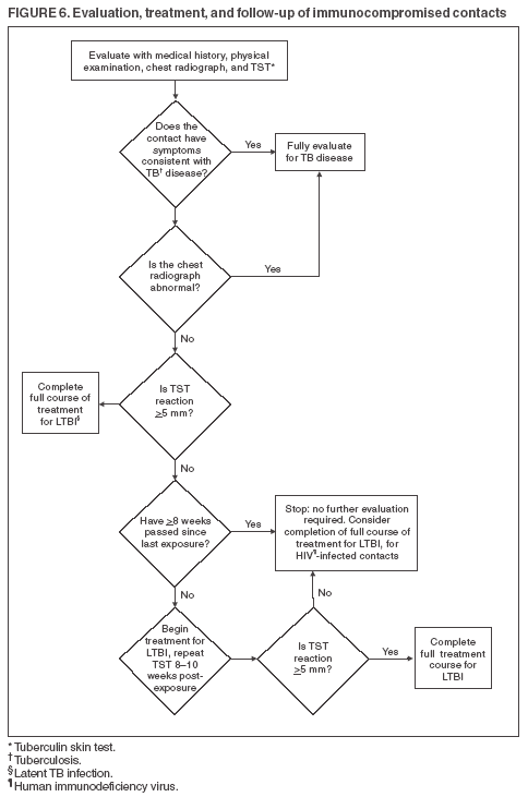
Contacts with immunocompromising conditions (e.g., HIV infection) should receive similar care (Figure 6). In addition, even if a TST administered >8 weeks after the end of exposure yields a negative result, a full course of treatment for latent M. tuberculosis infection is recommended after a medical evaluation to exclude TB disease (16). The decision to administer complete treatment can be modified by other evidence concerning the extent of transmission that was estimated from the contact investigation data.

The majority of other high- or medium priority contacts who are immunocompetent adults or children aged >5 years can be tested and evaluated as described (Figure 7). Treatment is recommended for contacts who receive a diagnosis of latent M. tuberculosis infection.

Evaluation of low-priority contacts who are being tested can be scheduled with more flexibility (Figure 8). The skin test may be delayed until after the window period, thereby negating the need for a second test. Treatment is also recommended for these contacts if they receive a diagnosis of latent M. tuberculosis infection.

The risk for TB disease is undetermined for contacts with documentation of a previous positive TST result (whether infection was treated) or TB disease (Figure 9). Documentation is recommended before making decisions from a contact's verbal report. Contacts who report a history of infection or disease but who do not have documentation are recommended for the standard algorithm (Figure 8). Contacts who are immunocompromised or otherwise susceptible are recommended for diagnostic testing to exclude TB disease and for a full course of treatment for latent M. tuberculosis infection after TB disease has been excluded, regardless of their previous TB history and documentation. Healthy contacts who have a documented previous positive skin test result but have not been treated for LTBI can be considered for treatment as part of the contact investigation. Any contact who is to be treated for LTBI should have a chest radiograph to exclude TB disease before starting treatment.

Certain guidance regarding collecting historic information from TB patients or contacts stipulates confirmation of previous TST results (e.g., a documented result from a TST) (4). The decision regarding requiring documentation for a specific detail involves a subtle balance. Memory regarding medical history might be weak or distorted, even among medically trained persons. However, the accuracy of details reported by a TB patient or contact might not be relevant for providing medical care or collecting data. For previous TST results, patients can be confused regarding details from their history; routine skin tests sometimes are administered at the same time as vaccinations, and foreign-born patients might confuse a skin test with BCG vaccination or streptomycin injections. For contacts (but not patients with confirmed TB), a skin test result is critical, and documentation of a previous positive result should be obtained before omitting the skin test from the diagnostic evaluation.

Treatment for Contacts with LTBI

The direct benefits of contact investigations include 1) finding additional TB disease cases (thus potentially interrupting further transmission) and 2) finding and treating persons with LTBI. One of the national health objectives for 2010 (objective no. 14-13) is to complete treatment in 85% of contacts who have LTBI (107). However, reported rates of treatment initiation and completion have fallen short of national objectives (17,50,109,110). To increase these rates, health department TB control programs must invest in systems for increasing the numbers of infected contacts who are completely treated. These include 1) focusing resources on the contacts most in need of treatment; 2) monitoring treatment, including that of contacts who receive care outside the health department; and 3) providing directly observed therapy (DOT), incentives, and enablers.

Contacts identified as having a positive TST result are regarded as recently infected with M. tuberculosis, which puts them at heightened risk for TB disease (6,7). Moreover, contacts with greater durations or intensities of exposure are more likely both to be infected and to have TB disease if infected. A focus first on high-priority and next on medium-priority contacts is recommended in allocating resources for starting and completing treatment of contacts.

Decisions to treat contacts who have documentation of a previous positive skin test result or TB disease for presumed LTBI must be individualized because their risk for TB disease is unknown. Considerations for the decision include previous treatment for LTBI, medical conditions putting the contact at risk for TB disease, and the duration and intensity of exposure. Treatment of presumed LTBI is recommended for all HIV-infected contacts in this situation (after TB disease has been excluded), whether they received treatment previously.

Window-Period Prophylaxis

Treatment during the window period (see Diagnostic and Public Health Evaluation of Contacts) has been recommended for susceptible and vulnerable contacts to prevent rapidly emerging TB disease (4,6,56,61,111). The evidence for this practice is inferential, but all models and theories support it. Groups of contacts who are likely to benefit from a full course of treatment (beyond just window-period treatment) include those with HIV infection, those taking immunosuppressive therapy for organ transplantation, and persons taking TNF-a antagonists (6,61,62,65). The risks for TB are less clear for patients who chronically take the equivalent of >15 mg per day of prednisone (6). TB disease having been ruled out, prophylactic treatment of presumed M. tuberculosis infection is recommended as an option for all these groups. The decision as to whether to treat individual contacts who have negative skin test results should take into consideration two factors:

  • the frequency, duration, and intensity of exposure (even brief exposure to a highly contagious TB patient in a confined space probably warrants the same concern as extended exposure to less contagious patients); and
  • corroborative evidence of transmission from the index patient (a substantial fraction of contacts having positive skin test results implies contagiousness).
Treatment after Exposure to Drug-Resistant TB

Guidelines for providing care to contacts of drug-resistant TB patients and selecting treatment regimens have been published (6,7,112). Drug susceptibility results for the M. tuberculosis isolate from the index patient (i.e., the presumed source of infection) are necessary for selecting or modifying the treatment regimen for the exposed contact. Resistance only to INH among the first line agents leaves the option of 4 months of daily rifampin. Additional resistance to rifampin constitutes MDR TB. None of the potential regimens for persons likely infected with MDR TB has been tested fully for efficacy, and these regimens are often poorly tolerated. For these reasons, consultation with a physician with expertise in this area is recommended for selecting or modifying a regimen and managing the care of contacts (6). Contacts who have received a diagnosis of infection attributed to MDR TB should be monitored for 2 years after exposure; guidelines for monitoring these contacts have been published previously (6).

Adherence to Treatment

One of the national health objectives for 2010 is to achieve a treatment completion rate of 85% for infected contacts who start treatment (objective no. 14-13) (107). However, operational studies indicate that this objective is not being achieved (17,110). Although DOT improves completion rates (17), it is a resource-intensive intervention that might not be feasible for all infected contacts. The following order of priorities is recommended when selecting contacts for DOT (including window-period prophylaxis):

  • contacts aged <5 years,
  • contacts who are HIV infected or otherwise substantially immunocompromised,
  • contacts with a change in their tuberculin status from negative to positive, and
  • contacts who might not complete treatment because of social or behavior impediments (e.g., alcohol addiction, chronic mental illness, injection-drug use, unstable housing, or unemployment).

Checking monthly or more often for adherence and adverse effects of treatment by home visits, pill counts, or clinic appointments is recommended for contacts taking self-supervised treatment. All contacts being treated for infection should be evaluated in person by a health-care provider at least monthly. Incentives (e.g., food coupons or toys for children) and enablers (e.g., transportation vouchers to go to the clinic or pharmacy) are recommended as aids to adherence. Incentives provide simple rewards whereas enablers increase a patient's opportunities for adherence. Education regarding TB, its treatment, and the signs of adverse drug effects should be part of each patient encounter.

When to Expand a Contact Investigation

A graduated approach to contact investigations (i.e., a concentric circles model) has been recommended previously (4,5,113). With this model, if data indicate that contacts with the greatest exposure have an infection rate greater than would be expected in their community, contacts with progressively less exposure are sought. The contact investigation would expand until the rate of positive skin test results for the contacts was indistinguishable from the prevalence of positive results in the community (5). In addition to its simplicity and intuitive appeal, an advantage to this approach is that contacts with less exposure are not sought until evidence of transmission exists. Disadvantages are that 1) surrogates for estimating exposure (e.g., living in the same household) often do not predict the chance of infection, 2) the susceptibility and vulnerability of contacts are not accommodated by the model, and 3) the estimated prevalence for tuberculin sensitivity in a specific community generally is unknown. In addition, when the prevalence for a community is known but is substantial (e.g., >10%), the end-point for the investigation is obscured.

Recent operational studies indicate that health departments are not meeting their objectives for high- and medium-priority contacts (17,50,109). In these settings, contact investigations generally should not be expanded beyond high- and medium-priority contacts. However, if data from an investigation indicate more transmission than anticipated, more contacts might need to be included.

When determining whether to expand the contact investigation, consideration of the following factors is recommended:

  • achievement of program objectives with high- and medium-priority contacts; and
  • extent of recent transmission, as evidenced by
    --- unexpectedly high rate of infection or TB disease in high-priority contacts (e.g., 10% or at least twice the rate of a similar population without recent exposure, whichever is greater),
    --- evidence of secondary transmission (i.e., from TB patients who were infected after exposure to the source patient),
    --- TB disease in any contacts who had been assigned a low priority,
    --- infection of contacts aged <5 years, and
    --- contacts with change in skin test status from negative to positive between their first and second TST.

In the absence of evidence of recent transmission, an investigation should not be expanded to lower priority contacts. When program-evaluation objectives are not being achieved, a contact investigation should be expanded only in exceptional circumstances, generally those involving highly infectious persons with high rates of infection among contacts or evidence for secondary cases and secondary transmission. Expanded investigations must be accompanied by efforts to ensure completion of therapy.

The strategy for expanding an investigation should be derived from the data obtained from the investigation previously (4,5,43). The threshold for including a specific contact thereby is decreased. As in the initial investigation, results should be reviewed at least weekly so the strategy can be reassessed.

At times, results from an investigation indicate a need for expansion that available resources do not permit. In these situations, seeking consultation and assistance from the next higher level in public health administration (e.g., the county health department consults with the state health department) is recommended. Consultation offers an objective review of strategy and results, additional expertise, and a potential opportunity to obtain personnel or funds for meeting unmet needs.

Communicating Through the Media

Routine contact investigations, which have perhaps a dozen contacts, are not usually considered newsworthy. However, certain contact investigations have potential for sensational coverage and attract attention from the media. Typical examples include situations involving numerous contacts (especially children), occurring in public settings (e.g., schools, hospitals, prisons), occurring in workplaces, associated with TB fatalities, or associated with drug-resistant TB.

Reasons for Participating in Media Coverage

Media coverage can provide both advantages and drawbacks for the health department, and careful planning is recommended before communicating with reporters. Favorable, accurate coverage

  • educates the public regarding the nature of TB,
  • reminds the public of the continued presence of TB in the community,
  • provides a complementary method to alert exposed contacts of the need for seeking a medical evaluation,
  • relieves unfounded public fears regarding TB,
  • illustrates the health department's leadership in communicable disease control,
  • ensures that constructive public inquiries are directed to the health department, and
  • validates the need for public resources to be directed to disease control.

Potential drawbacks of media coverage are that such coverage can

  • increase public anxiety, especially after alarmist or inaccurate messages,
  • lead unexposed persons seeking unnecessary health care because of a perceived threat,
  • contribute to unfavorable views of the health department (e.g., because of perceived delays in responding to the TB problem),
  • contribute to spread of misinformation regarding the nature of TB,
  • trigger unconstructive public inquiries, and
  • lead to disclosure of confidential information (e.g., patient identity).
Strategy for Media Coverage

Anticipatory preparation of clear media messages, coordinated among all parties for clarity and consistency, is recommended. The majority of health departments have formal policies and systems for arranging media communications, and TB control officials are advised to work with their media-communications services in securing training and preparing media messages anticipating news coverage. In certain instances, this will require coordination among local, state, and federal public health organizations. Issuing a press release in advance of any other media coverage is recommended so as to provide clear, accurate messages from the start. Waiting until a story reaches the media through other sources leaves the health department reacting to inaccuracies in the story and could lend credence to a perception that information is being withheld from the public.

Certain newsworthy contact investigations involve collaborators outside of the health department because of the setting (e.g., a homeless shelter). The administrators of these settings are likely to have concerns, distinct from the public health agenda, regarding media coverage. For example, a hospital administrator might worry that reports of suspected TB exposures in the hospital will create public distrust of the hospital. Collaboration on media messages is a difficult but necessary part of the overall partnership between the hospital (in this example) and the health department. Early discussions regarding media coverage are recommended for reducing later misunderstandings. In addition, development of a list of communication objectives also is recommended in preparing for media inquiries.

Data Management and Evaluation of Contact Investigations

Data collection related to contact investigations has three broad purposes: 1) management of care and follow-up for individual index patients and contacts, 2) epidemiologic analysis of an investigation in progress and investigations overall, and 3) program evaluation using performance indicators that reflect performance objectives. A systematic, consistent approach to data collection, organization, analysis, and dissemination is required (114--117).

Data collection and storage entail both substantial work and an investment in systems to obtain full benefits from the efforts. Selecting data for inclusion requires balancing the extra work of collecting data against the lost information if data are not collected. If data are collected but not studied and used when decisions are made, then data collection is a wasted effort. The most efficient strategy for determining which data to collect is to work back from the intended uses of the data.

Reasons Contact Investigation Data Are Needed

For each index patient and the patient's associated contacts, a broad amount of demographic, epidemiologic, historic, and medical information is needed for providing comprehensive care (Tables 2, 4, and 5). In certain instances, such care can last >1 year, so information builds by steps and has numerous longitudinal elements (e.g., number of clinic visits attended, number of treatment doses administered, or mycobacteriologic response to treatment). Data on certain process steps are necessary for monitoring whether the contact investigation is keeping to timeline objectives (e.g., how soon after listing the skin test is administered to a contact).

Aggregated data collected during an investigation inform public health officials whether the investigation is on time and complete. The ongoing analysis of data also contributes to reassessment of the strategy used in the investigation (e.g., whether the infection rate was greater for contacts believed to have more exposure).

Data from a completed investigation and from all investigations in a fixed period (e.g., 6 months) might demonstrate progress in meeting program objectives (Box 2). However, these core measurements for program evaluation cannot directly demonstrate why particular objectives were not achieved. If the data are structured and stored in formats that permit detailed retrospective review, then the reasons for problems can be studied. CDC's Framework for Program Evaluation in Public Health is recommended for assessing the overall activities of contact investigations (118).

Data definitions are crucial for consistency and subsequent mutual comprehension of analytic results. However, detailed definitions that accommodate every contingency defeat the simplicity required for an efficient system. Data definitions are best when they satisfy the most important contingencies. This requires a trade-off between completeness and clarity. As with the initial selection of data, working back from the intended uses of the data is helpful in deciding how much detail the data definitions should have.

Routine data collection can indicate whether the priority assignments of contacts were a good match to the final results (e.g., infection rates and achievement of timelines). These data cannot determine whether all contacts with substantial exposure were included in the original list (i.e., whether certain contacts who should have been ranked as high priority were missed completely because of gaps in the investigation).

Methods for Data Collection and Storage

Direct computer entry of all contact investigation data is recommended. Systems designed to increase data quality (e.g., through use of error checking rules) are preferred. However, technologic and resource limitations are likely to require at least partial use of paper forms and subsequent transfer at a computer console, which requires a greater level of data quality assurance because of potential errors in the transfer. Security precautions for both paper copy and electronically generated data should be commensurate with the confidentiality of the information. Ongoing training concerning systems is recommended for personnel who collect or use the data.

A comprehensive U.S. software system for contact investigation data collection and storage has not been implemented. Health department officials are advised to borrow working systems from other jurisdictions that have similar TB control programs. Any system should incorporate these recommendations.

Computer storage of data offers improved performance of daily activities because a comprehensive system can provide reminders regarding the care needs of individual contacts (e.g., notification regarding contacts who need second skin tests and recommended dates). A system also can perform interim analysis of aggregate results at prescheduled intervals. This contributes both to reassessment of the investigative strategy (see When to Expand a Contact Investigation) and to program evaluation.

Confidentiality and Consent in Contact Investigations

Multiple laws and regulations protect the privacy and confidentiality of patients' health care information (119). Applicable federal laws include Sections 306 and 308(d) of the Public Health Service Act; the Freedom of Information Act of 1966; the Privacy Act of 1974, which restricts the use of Social Security numbers; the Privacy Protection Act of 1998; and the Privacy Rule of HIPAA, which protects individually identifiable health information and requires an authorization of disclosure (39). Section 164.512 of HIPAA lists exemptions to the need to obtain authorization, which include communicable diseases reported by a public health authority as authorized by law (120). Interrelationships between Federal and State codes are complex, and consultation with health department legal counsel is recommended when preparing policies governing contact investigations.

Maintaining confidentiality is challenging during contact investigations because of the social connections between an index patient and contacts. Constant attention is required to maintain confidentiality. Ongoing discussions with the index patient and contacts regarding confidentiality are helpful in finding solutions, and individual preferences often can be accommodated. Legal and ethical issues in sharing confidential information sometimes can be resolved by obtaining consent from the patient to disclose information to specified persons and by documenting this consent with a signed form.

The index patient might not know the names of contacts, and contacts might not know the index patient by name. With the patient's consent, a photograph of the patient or of contacts might be a legal option to assist in identifying contacts. In certain places, separate consent forms are required for taking the photograph and for sharing it with other persons. In congregate settings, access to occupancy rosters might be necessary to identify exposed contacts in need of evaluation.

In their approach to confidentiality and consent issues for contact investigations, TB control programs will need to address the following:

  • Policies and training. Policies explicitly regarding TB contact investigations are recommended for inclusion in the health department's overall policies for protecting confidentiality and breaking it when needed. Consultation with legal counsel improves the utility and validity of the policies. Periodic training in the policies is recommended for all staff who participate in contact investigations, including receptionists, interpreters, and clerical personnel.
  • Informed consent. Consent for disclosure of information in the patient's primary language is recommended. Refusal to grant consent can threaten public health and requires documentation and sometimes legal consultation for determining acceptable interventions. Any deliberate breach of confidentiality by the health department should be authorized by law and documented. Accidental breaches should be brought to the attention of the legal counsel for advice on remediation. Obtaining informed consent presents the opportunity for learning patient preference for confidentiality. Frequent discussions between health department workers and patients regarding confidentiality can allay mistrust.
  • Site investigations. Especially in congregate settings (e.g., the workplace), maintaining confidentiality during a TB contact investigation is threatened by site visits. Anticipatory discussions with the patient can lead to solutions for safeguarding confidentiality, and a patient's preferences should be honored when consistent with laws and good practices (121). In addition, to the extent that onsite administrators already know confidential information regarding an index patient or contacts, they can be asked to respect confidentiality even if they are not legally bound to do so. Employee and occupancy rosters are often shared with health department personnel to facilitate identification of contacts who should be evaluated. Confidentiality of these records also must be safeguarded.
  • Other medical conditions besides TB. Legal and ethical concerns for privacy and confidentiality extend beyond TB. All personal information regarding an index patient and contacts is afforded the same protections.

Staffing and Training for Contact Investigations

The multiple interrelated tasks in a contact investigation require personnel in the health department and other health-care-delivery systems to fulfill multiple functions and skills (Box 3). Training and continuous on-the-job supervision in all these functions help ensure successful contact investigations.

Job titles of personnel who conduct contact investigations vary among jurisdictions (Box 4). State licensing boards and other authorities govern the scope of practice of health department personnel, and this narrows the assignment of functions. Reflection of these licensure-governed functions is recommended for personnel position descriptions, with specific references to contact investigations as duties.

Contact Investigations in Special Circumstances

Contact investigations frequently involve multiple special circumstances, but these circumstances typically are not of substantive concern. This section lists special challenges and suggests how the general guidance in other sections of this document can be adapted in response.

Outbreaks

A TB outbreak indicates potential extensive transmission. An outbreak implies that 1) a TB patient was contagious, 2) contacts were exposed for a substantial period, and 3) the interval since exposure has been sufficient for infection to progress to disease. An outbreak investigation involves several overlapping contact investigations, with a surge in the need for public health resources. More emphasis on active case finding is recommended, which can result in more contacts than usual having chest radiographs and specimen collection for mycobacteriologic assessment.

Definitions for TB outbreaks are relative to the local context. Outbreak cases can be distinguished from other cases only when certain association in time, location, patient characteristics, or M. tuberculosis attributes (e.g., drug resistance or genotype) become apparent. In low-incidence jurisdictions, any temporal cluster is suspicious for an outbreak. In places where cases are more common, clusters can be obscured by the baseline incidence until suspicion is triggered by a noticeable increase, a sentinel event (e.g., pediatric cases), or genotypically related M. tuberculosis isolates.

On average in the United States, 1% of contacts (priority status not specified) have TB disease at the time that they are evaluated (50). This disease prevalence is >100 times greater than that predicted for the United States overall. Nonetheless, this 1% average rate is not helpful in defining outbreaks, because substantial numbers of contacts are required for a statistically meaningful comparison to the 1% average.

A working definition of "outbreak" is recommended for planning investigations. A recommended definition is a situation that is consistent with either of two sets of criteria:

  • during (and because of) a contact investigation, two or more contacts are identified as having active TB, regardless of their assigned priority; or
  • any two or more cases occurring <1 year of each other are discovered to be linked, and the linkage is established outside of a contact investigation (e.g., two patients who received a diagnosis of TB outside of a contact investigation are found to work in the same office, and only one or neither of the persons was listed as a contact to the other).

The linkage between cases should be confirmed by genotyping results if isolates have been obtained (122). Any secondary case that is unexpectedly linked to a known index patient represents a potential failure of certain contact investigation, and therefore the strategy for the original investigation should be reassessed to determine whether the strategy for finding contacts was optimal and whether the priorities were valid or if additional contacts must be sought. If a secondary case occurred because treatment for a known contact with LTBI was not started or completed, then the strategies for treatment and completion should be reviewed.

An outbreak increases the urgency of investigations and places greater demands on the health department. Therefore, whenever possible, a suspected linkage between cases should be corroborated by genotyping results before intensifying an investigation. Even if genotypes match, an epidemiologic investigation is required for determining probable transmission linkages (122--125).

In an outbreak, contacts can be exposed to more than one case, and cases and contacts can be interrelated through multiple social connections which complicate efforts to set priorities. Social network analysis offers an alternative framework (see Other Topics) (126). The risk factors contributing to a specific outbreak should be determined, because these findings will affect the investigation and inform the strategy.

Contagious TB undiagnosed or untreated for an extended period, or an extremely contagious case. The challenges created by the extended infectious period include the patient's inability to remember persons and places and a greater number of contacts in a greater number of places. Social network techniques (see other topics) and setting-based investigations are proxy methods for finding contacts. A highly contagious case, sometimes with several pulmonary cavities or laryngeal disease, suggests a greater number of high-priority contacts. If an outbreak has been discovered, and if the patient has one of these forms of TB, any contacts who have indeterminate exposure data should be classified as high priority.

Sometimes a delay in treating TB is caused by failure to suspect TB or to report it. Opportunities for educating the providers should be pursued immediately, especially if contacts are likely to seek health care from the same providers.

Multidrug resistance can cause prolonged contagiousness if a standard treatment regimen for drug susceptible TB is being administered. This problem can be prevented by obtaining initial susceptibility results, by monitoring the patient's condition and response to therapy, and by suspecting MDR TB when the patient has treatment failure, relapse, or slow recovery from illness (127).

Source patient visiting multiple sites. A TB patient who has an active, complex social life and who frequents multiple sites where transmission of M. tuberculosis could occur is also less likely to be able to name all contacts. Proxy interviews (see Investigating the Index Patient and Sites of Transmission) and setting-based investigations are methods that supplement the patient's recall.

Patient and contacts in close or prolonged company. When an outbreak has been discovered, high priority is recommended for contacts having close or prolonged exposure.

Environment promoting transmission. A small interior space with poor ventilation can act as the focus of intense transmission of M. tuberculosis. High priority is recommended for all contacts who spent time with an outbreak source patient in such spaces, even if the periods of exposure were brief or unknown.

Certain larger environments (e.g., a warehouse worksite or a school bus [128,129]) have been reported as sites of intensive transmission when patients were highly contagious or when patients and contacts were in prolonged company. If the evidence from the investigation indicates a link between the site and transmission in an outbreak, the contacts in such a site should be designated as high priority, regardless of the site's characteristics.

Contacts very susceptible to disease after M. tuberculosis infection. Urgency is required when outbreak cases are diagnosed in contacts who are relatively more susceptible to progression from M. tuberculosis infection to TB disease. Other contacts with similar susceptibility should be sought. If such an outbreak includes children aged <5 years, a source-case investigation should be undertaken if the contagious source is unknown initially (see Source-Case Investigations). Intensified methods for active case finding among contacts are recommended.

Gaps in contact investigations and follow-up. Omissions, errors, and system failures can resurface later in the form of secondary TB cases (i.e., an outbreak). Tracing back cases in an outbreak indicates whether prevention opportunities were missed in previous contact investigations or other prevention activities (e.g., targeted testing).

Extra-virulent strain of M. tuberculosis. The existence of such strains has not been demonstrated. Determining which strains are more infective or pathogenic for humans is not yet possible, and the relevance of greater/faster pathogenicity of certain strains in laboratory animals is not fully understood yet (58,128,130).

Congregate Settings

Overall concerns associated with congregate settings include 1) the substantial numbers of contacts, 2) incomplete information regarding contact names and locations, 3) incomplete data for determining priorities, 4) difficulty in maintaining confidentiality, 5) collaboration with officials and administrators who are unfamiliar with TB, 6) legal implications, and 7) media coverage. Certain settings require intensified onsite approaches for ensuring that contacts are completely evaluated and for meeting objectives for treating LTBI. Requests for supplemental resources are recommended when the scope or duration of an investigation is expected to disrupt other essential TB control functions.

Maintaining confidentiality for an index patient is difficult if the patient was conspicuously ill or was absent from the setting while ill (see Data Management and Evaluation of Contact Investigations). Permission should be sought from the index patient before sharing information with any officials (e.g., supervisors, managers, or administrators) at the setting. Collaboration with officials at the setting is essential for obtaining access to employee and occupancy rosters, ascertaining contacts, performing onsite diagnostic evaluations or treatment, and offering education to associates (e.g., classmates, friends, or coworkers) of the index patient.

For congregate settings, the types of information for designating priorities are site specific, and therefore a customized algorithm is required for each situation. The general concepts of source-case characteristics, duration and proximity of exposure, environmental factors that modify transmission, and susceptibility of contacts to TB should be included in the algorithm (see Decisions to Initiate a Contact Investigation, Index Patient and Sites of Transmission, and Assigning Priorities to Contacts).

The optimum approach for a setting-based investigation is to interview and test contacts on site. If this is not possible, then the contacts should be invited for evaluation at the health department, which should consider having additional personnel or extended hours. As a last resort, contacts can be notified in writing to seek diagnostic evaluation with their own health-care providers. In this case, the letter should inform health-care providers regarding the TB exposure (including drug susceptibility results), diagnostic methods (including a 5 mm skin test cut point), treatment recommendations for LTBI, and a reference telephone number at the health department for obtaining consultation. Health-care providers also should receive a form for each contact that can be used to return diagnostic results and treatment decisions to the health department.

Certain congregate settings create opportunities for efficient onsite supervision of treatment for numerous contacts. Treatment can be delivered by having health department personnel visit the setting twice weekly for intermittent therapy, or by collaborating with a health professional hired by the setting. Arrangements are needed to maintain confidentiality with this approach. Officials and administrators at the setting are likely to be concerned regarding liability, which can be addressed in advance with legal counsel.

For constructive media coverage, the health department should collaborate with the setting in focusing on clear, consistent information. News reports that are factually accurate and that correctly describe the role of the health department can facilitate the investigation (see Communicating Through the News Media).

Correctional Facilities

The Advisory Council for the Elimination of Tuberculosis (ACET) has issued guidance on preventing and controlling TB in correctional facilities (131). Jails and prisons have been implicated in TB outbreaks (132--135). Multiple factors can hinder contact investigations. The best preparation for conducting contact investigations in jails and prisons is preexisting formal collaboration between correctional and public health officials. If collaboration has not been established before a contact investigation is needed, creating it as part of the investigation is necessary.

Certain correctional populations have a high prevalence of HIV infection, and reviewing the HIV testing policies, procedures, and aggregate statistics is recommended. If inmates have not been offered voluntary counseling, testing, and referral for HIV infection, and TB exposure is suspected, offering voluntary HIV counseling, testing, and referral is strongly recommended.

Inmates move about within correctional facilities on both daily and weekly schedules that can affect TB exposures. In addition, inmates are transferred within and between jails or prisons. Certain correctional settings have convenient, comprehensive longitudinal records for the locations of inmates that are essential for drawing up contact lists, estimating exposure periods, and assigning priorities to contacts. A tour of exposure sites within each setting helps in estimating exposure intensity.

Prisons typically have onsite health services, but jails might not. Certain prisons and jails test new inmate admissions and employees for M. tuberculosis infection, and certain prisons have periodic surveillance testing of employees, inmates, or both. Health-care providers in an onsite system can provide invaluable assistance in reviewing health records and evaluating and treating contacts. If medical record data (e.g., previous exposure and skin test results) cannot be retrieved rapidly, health department officials should consider requesting additional resources.

Investigations in jails can be especially challenging because of rapid turnover of inmates and crowding. The number of contacts who had close proximity to an index patient/inmate can be great, and yet exposure might be brief. This complicates the process of assigning priorities. Unless tracking records for inmates who were in a confined space with an infectious TB patient allow a determination that aggregate exposure was brief (e.g., <8 hours), these contacts should be assigned high priority. High-priority contacts who are transferred, released, or paroled from a correctional facility before medical evaluation for TB should be traced.

Unless they have been released or paroled, prison inmates with LTBI can complete a treatment regimen while incarcerated. In contrast, inmates in jails who are contacts are unlikely to be able to complete treatment while incarcerated. A low completion rate is anticipated when inmates are released or paroled unless follow-through supervision can be arranged.

Workplaces

A substantial number of persons spend the majority of their waking hours in their workplaces, which can be crowded. Duration and proximity of exposure can be greater than for other settings. Details regarding employment, hours, working conditions, and workplace contacts should be obtained during the initial interview with the index patient (see Investigating the Index Patient and Sites of Transmission), and the workplace should be toured after accounting for confidentiality and permission from workplace administrators or managers. Employee lists are helpful for selecting contacts, but certain employees might have left the workplace and thus been omitted from current employee lists.

Occasional customers of a business workplace (e.g., intermittent visitors to a fast-food restaurant) should be designated as low-priority contacts. Customers who visit a business workplace repeatedly should be assigned priorities as in other investigations (see Assigning Priorities to Contacts), especially susceptible or vulnerable contacts.

Workplace administrators or managers are likely to express concern regarding liability, lost productivity, and media coverage. In addition, they might have limited obligations to protect patient confidentiality. All these issues can be addressed during planning. For example, the assistance of the health department's media relations specialist can be offered to the workplace. For questions of liability and requirements under law, discussions between the health department's and the workplace's legal counsels are recommended.

Hospitals and Other Health-Care Settings

Nearly every type of health-care setting has been implicated in transmission of M. tuberculosis, and guidance on preventing transmission has been provided by CDC, the Healthcare Infection Control Practices Advisory Committee, and other organizations (42,136). State governments have different degrees of regulatory authority over health-care settings. Personnel collaborating with hospitals and other health-care entities should have knowledge of applicable legal requirements.

Infection control practitioners, although vital partners in these settings, might not be familiar with TB contact investigations. Multiple settings have engineers who can describe and test the environmental systems. Such an investigation should be planned jointly as a collaboration between the setting and the health department. Initial discussions should include data sharing and divisions of responsibilities. Liability, regulations, confidentiality, media coverage, and occupational safety are complex for health-care settings. Occupational Safety and Health Administration rules, which are interpreted differently by different jurisdictions, might require hospital administrators to report when employees are reported to be infected from occupational exposure. Public health officials should consider inviting legal counsel to the initial planning sessions with health-care administrators.

The majority of health-care settings have policies for testing employees for M. tuberculosis infection at the time of employment and, in settings where exposure is anticipated, periodically thereafter. Test results are helpful as baseline data. The availability of baseline results for contacts who were patients or clients of the setting is variable; long-term care facilities might have these data.

Schools

This category includes child care centers, preschools, primary through secondary schools, vocational schools that replace or immediately follow secondary school, and colleges or universities. Contact investigations at juvenile detention centers and adult education systems should be managed along the same lines as investigations conducted in correctional settings and in workplaces, respectively.

Early collaboration with school officials and community members is recommended when considering an investigation related to a school, even if preliminary information suggests that an investigation is unnecessary. The typical features of contact investigations in schools are the potentially substantial numbers of contacts and difficulties in assigning priorities to contacts who have undetermined durations and proximities of exposure. The potential is great for controversies among public health officials, school officials, and the guardians of the children.

The presence of TB in schools often generates publicity. Ideally, the health department should communicate with the school and parents (and guardians) before any media report a story. TB control officials should anticipate media coverage and plan a collaborative strategy (see Communicating Through the News Media).

Consent, assent, and disclosure of information are more complex for nonemancipated minors than for adults. Each interaction with a minor is also a potential interaction with the family. The health department typically has limited alternatives for evaluating a minor if permission is not granted. Anticipatory legal consultation is recommended.

Public health officials should visit the school to check indoor spaces, observe general conditions, and interview maintenance personnel regarding ventilation. Class assignment records help in listing contacts, estimating durations of exposure, and setting priorities. However, certain schools purge these files at the end of each school year, in which case interviews with students and personnel are necessary to list contacts.

Extramural activities add other exposure sites and contacts. Clubs, sports, and certain classes require additional information gained from interviewing the patient, the patient's guardians, and school personnel. For patients who ride school buses, a bus company might keep a roster of riders with addresses.

The strategy for contact investigations in child care centers, preschools, and primary schools depends on whether the index patient is a child (i.e., preadolescent) or an adult (e.g., a teacher or caregiver). The potential infectiousness of an adult in the school should be determined (see Decisions to Initiate a Contact Investigation and Investigating the Index Patient and Sites of Transmission).

In a source-case investigation of a child aged <5 years who has TB and who attends preschool or child care, all adults in these settings should be included if the source case has not been located in the family or household (see Source-Case Investigations). Certain home-based child care centers include adults who do not provide child care but who still share airspace with the children. Source-case investigations should not be pursued in primary and higher-level schools unless other evidence points to the school as the focus.

In secondary and higher levels of education, students usually have adult-form TB, and infectiousness can be estimated by the standard criteria (see Decisions to Initiate a Contact Investigation and Investigating the Index Patient and Sites of Transmission). With advancing education, academic schedules and extramural social schedules become more complex, and the information reported by the index patient is more important for a thorough investigation than it is for younger children.

Multiple jurisdictions have pre-employment requirements for TB clearance screening (e.g., a test for M. tuberculosis infection) at schools or daycare settings, and certain jurisdictions require TB clearance for entering students. Certain colleges and universities also have these requirements. These baseline data are helpful for interpreting results from the investigation.

Schools that have onsite health services can administer DOT to students with LTBI, or the health department can send workers twice weekly to provide intermittent therapy. This approach should be coordinated with the annual school cycle.

School breaks, vacations, graduations, and transfers disrupt the contact investigation. In collaboration with school officials, the health department can notify, by mail, students and other contacts who will be unavailable at the school. These contacts should be referred for evaluation at the health department. Contacts seeking care from their own health-care providers should receive written instructions to give their providers.

Shelters and Other Settings Providing Services for Homeless Persons

ACET and CDC have provided guidance for providing TB control services to homeless persons and for preventing TB transmission at settings providing services to them (137). The challenges that can be anticipated for a contact investigation involving a homeless TB patient include difficulty locating the patient and contacts if they are mobile, episodic incarceration, migration from one jurisdiction to another, psychiatric illnesses (including chemical dependency disorders) that hinder communication or participation, and preexisting medical conditions (in particular, HIV infection). When names or locations of specific contacts are unknown, interviews with the patient and potential contacts should focus on social networks and settings, including correctional facilities.

One surrogate for degree of exposure at an overnight shelter is the bed/cot assignment. The proximity and duration of overlap should be estimated as closely as possible for selecting high-priority contacts. Certain daytime-use settings keep sign-in lists, but these might lack information regarding overlap of visits.

Homeless persons frequently seek health care from multiple volunteer providers, halfway houses, chemical dependency treatment programs, community clinics, urgent care centers, and hospital emergency departments. Consultation and assistance from health-care providers in these systems can be helpful. This also creates an opportunity for collaboration, contact ascertainment, and mutual education.

Site visits and interviews are crucial, because the social communities of homeless persons are likely to vary by situation. A contact investigation presents an opportunity to review the screening and testing services and to offer assistance with these and other means of decreasing transmission of M. tuberculosis (e.g., environmental controls). However, transmission also could occur at sites besides shelters (e.g., jails, taverns, abandoned buildings, and cars).

Settings providing services to homeless persons are affected by policies, laws, and regulations according to their service population, location, and funding sources, and certain of these issues are relevant for the contact investigation. Access to visitation and occupancy rosters (or logs) and to other information regarding persons, vital for listing contacts and determining priorities, might be restricted by law (e.g., at settings that provide treatment for substance-abuse disorders), and the terms of access should be negotiated.

Low treatment-completion rates have been reported for treatment of LTBI diagnosed at homeless shelters (137--140). TB control officials should work with setting administrators to offer onsite supervised intermittent treatment. Sites with more stable populations are likely to benefit most from this approach.

Transportation Modes

Transmission of M. tuberculosis has been confirmed on military vessels at sea, commercial aircraft, passenger trains, and school buses (85,129,141--144). However, transmission is unlikely unless ventilation is restricted or exposure is long or repetitive. Investigations for these settings should be assigned low priority unless ventilation is restricted or single-trip exposure time is >8 hours (cumulative if the trip has multiple segments) as currently recommended for commercial airline travel, or at least two separate trips were taken with the index patient (145).

Drug or Alcohol Usage Sites

Shared sites of drug or alcohol usage (e.g., taverns and crack houses), have been implicated as sites of M. tuberculosis transmission (146,147). Potential factors are close person-to-person proximity, repetitive exposure, and poor ventilation. Routine interviews might not generate a complete contact list for these settings, and the patient's social network should be explored for other information sources. Connections to correctional settings should be sought. HIV infection is associated with multiple forms of substance abuse, and HIV counseling, testing, and referral services are recommended.

Special Sites Not Under Jurisdiction

Examples of sites that are not under the jurisdiction of the local or state health department are those under the jurisdiction of the U.S. government (e.g., military bases), diplomatic missions, or reservations for American Indian/Alaska Native tribes. If these sites have their own health-care systems, the health department can offer technical consultation and can request data from contact investigations. At sites that do not have health-care systems, agreements can be made between local TB control officials and the onsite authorities to delegate the public health response to the health department.

Index Patient Unable to Participate

Approximately 8% of pulmonary TB patients with AFB detected on sputum microscopy have no contacts listed (17,50). TB patients who have few or no contacts listed are more likely to be homeless or to have died (i.e., before an interview could be conducted). This implies that the patients might have had contacts, but learning who the contacts were is difficult. Social-network information, setting-based investigations, and proxy methods are recommended to supplement the contact list. In addition, any person in whom a case of pulmonary TB was diagnosed at death indicates that a possible delay in diagnosis has occurred, which could infer increased and prolonged infectiousness and a need to increase the scope of the investigation.

MDR TB

The occurrence of MDR TB does not change recommendations for assigning contact priorities. Special consideration should be given to instances when resistance is acquired during treatment or when drug resistance was detected late during the treatment course, because these patients might have had prolonged periods of infectiousness. Treatment regimens for infected contacts require expert consultation (see Treatment for Contacts with LTBI) (6).

Interjurisdictional Contact Investigations

Contact investigations that overlap multiple jurisdictional areas require joint strategies for finding contacts, having them evaluated, treating the infected contacts, and gathering data. A different solution usually is required for each situation.

Multiple jurisdictions within the United States. The index patient and associated contacts might have stable residences, but travel among sites in different jurisdictions. The health department that counts the index patient is responsible for leading the investigation and notifying the health departments in other jurisdictions regarding contacts residing in those jurisdictions. Notifications should include requests for follow-through results of contact evaluation and treatment. A team of representatives from the multiple health departments can increase the efficiency of such an investigation by planning the overall strategy together and monitoring the progress.

Migratory workers. ACET has issued specific TB prevention and control recommendations for migratory agricultural workers (148). An investigation for any migratory workers requires a strategy that is adjusted to their migration and work schedule. The workers' itinerary should be ascertained during initial planning, and health departments in successive destinations should be notified. A selection from among three general types of contact record management is recommended: 1) the transfer of patient records from one health department to the next on the itinerary; 2) the continual referral of information to a single coordinating health department throughout the investigation; or 3) patient ownership of records, with each patient responsible for keeping information while moving. Because of the duration of treatment, treating LTBI is the most difficult phase. Certain seasonal workers remain in one place as long as several months during off-season, and this period should be used to deliver as much treatment as possible.

Contagious TB patient traveling within the United States. Officials from the health department that initially encountered the patient should interview the patient to gather as much identifying and locating information as possible for contacts who were visited during the patient's travels. These data should be referred to the jurisdictions in which the contacts are located. The jurisdiction that counts the index patient is assigned responsibility for managing the contact investigation overall.

International contact investigations. The United States and Mexico participate in the Referral System for Binational TB Patients Pilot Project, which coordinates follow-up care when a TB patient moves between these two countries, mainly between participating jurisdictions. Cure TB also contributes to continuity of care in other regions of the two countries. Neither of these systems includes contact investigations at present. TBNet is a health-care system for migratory agricultural workers who are receiving treatment for LTBI and thus includes contacts. For cases or contacts in Canada, U.S. health departments should notify TB control coordinators in provincial health departments.

Unusual Events Causing Exposure to M. tuberculosis Complex

The normal mode of transmission is person to person by the airborne route. Unusual events (e.g., laboratory accidents) also can cause M. tuberculosis transmission. In contrast, M. bovis transmission usually occurs via infected dairy products, which is preventable by pasteurization.

Animals with human-type or bovine TB. Multiple mammalian and certain nonmammalian species are susceptible to human-type TB, presumably through exposure to persons with TB who are contagious. Multiple animal hosts also can contract bovine TB (i.e., infection with M. bovis), probably from exposure to other infected animals or from consuming infected dairy products or contaminated feed.

Standard methods for diagnosing M. tuberculosis infection and disease have not been described for the majority of species. Evaluation and management of an animal exposed to M. tuberculosis should be referred to a veterinarian, who can consult with the state veterinarian. Animal-to-human transmission of human TB in a household has not been confirmed, and the human contacts should be designated as low priority. However, determining the source of M. tuberculosis infection for an animal with TB is recommended.

The degree of risk for aerosol-inducing procedures (e.g., intubation, bronchoscopy, or necroscopy) performed on an animal having TB is unknown. However, these procedures are likely to create infectious aerosols. If infection control precautions for preventing M. tuberculosis transmission were not implemented during the procedures, then in-room contacts are assigned high priority.

The evaluation and management of animals exposed to M. bovis should be referred to a veterinarian. Cases of M. bovis in animals should be reported to the state veterinarian. Animal-to-human transmission of M. bovis from necropsy procedures has been confirmed (149).

Patients who acquire M. bovis infection from ingestion are more likely to have extrapulmonary TB (e.g., scrofula or peritonitis), but pulmonary disease is possible. Contact investigations regarding persons who have pulmonary TB caused by M. bovis should be planned according to the guidelines provided in this report. However, the potential for transmission is less clear. Current and proposed tests for infection (e.g., the TST and QuantiFERON®-TB Gold [QFT-G, manufactured by Cellestis Limited, Carnegie, Victoria, Australia]) detect M. bovis infection, but the tests are not approved specifically for this indication. After active M. bovis disease has been excluded by symptom review, examination, and tests as indicated by findings, suspected latent M. bovis infection should be treated as ordinary M. tuberculosis infection.

Multiple laboratory mammals, especially nonhuman primates, are highly susceptible to human-type TB. Federal animal welfare regulations administered by the U.S. Department of Agriculture (http://www.nal.usda.gov/awic/legislat/awicregs.htm) apply to laboratory animals and certain animals used in exhibitions. If such animals are exposed to infectious TB, consultation with the state veterinarian is recommended.

Microbiology laboratory accidents. Routine laboratory procedures for manipulating either patient specimens or cultured isolates of M. tuberculosis generate infectious aerosols. Unintentional events (e.g., spills outside containment areas) and system failures can cause exposure. A contact investigation for such scenarios should be based on the location of persons in the room at the time of the event and the airflow in the room. Consultation with a microbiologist is recommended. In general, baseline skin test results are available for workers in laboratories in which M. tuberculosis is cultured or kept.

Surgical wounds, abscesses, embalming, and autopsies. Diseased tissues are not typical sources of infection unless procedures create aerosols: water-jet irrigation, dripping fluids, electrical cauterization, and cutting with power tools. If procedures were performed on infected tissues before infection control precautions were instituted, then persons in the room at the time should be designated as high-priority contacts.

Percutaneous inoculations. M. tuberculosis can cause infection and local disease in skin or deeper tissue after direct inoculation by a contaminated object. Percutaneous exposure would be highly unusual in anyone except a health-care worker, who should have a previous result from baseline testing for infection. A 9-month INH treatment regimen should be started if the M. tuberculosis is likely to be susceptible to it. Treatment should be stopped if a repeat test for M. tuberculosis is negative >8 weeks after exposure, and treatment should be extended to the full course if the test result is positive. If the baseline test result was positive, the full 9 months of treatment is recommended. During treatment, the person should be examined monthly for signs of local infection or spread to regional lymph nodes.

Source-Case Investigations

A source-case investigation seeks the source of recent M. tuberculosis infection, perhaps newly diagnosed TB disease (43). TB disease in children aged <5 years typically indicates that the infection must be recent. For this reason, it is a sentinel public health event. Young children usually do not transmit TB to others, and their contacts are unlikely to be infected because of exposure to them (150). A source-case investigation moves in the opposite direction of contact investigation, but the principles used in contact investigation apply. Source-case investigations concerning adults with TB disease are not discussed in this report (42,131,151).

Source-case investigations typically have low yield for the effort required. They are not recommended unless a TB control program is achieving its objectives (in particular, treatment of infected contacts) when investigating infectious cases.

Source-Case Investigation for a Child with TB Disease

The yield of source-case investigations for children who have TB disease varies, typically <50% on average (152--156). Source-case investigations can be considered for children aged <5 years. A younger age cut-off might be advisable because the focus would be on more recent transmission. An investigation may be started before the diagnosis of TB is confirmed because waiting for confirmation can decrease the chances of finding associates.

Source-Case Investigation for a Child with Latent M. tuberculosis Infection

A search for the source of infection for a child who has LTBI is unlikely to be productive (157--159). These kinds of investigations are recommended only regarding infected children aged <2 years and only if data are monitored to determine the value of the investigation.

Procedures for Source-Case Investigation

Seeking a source case follows the same overall procedures as a standard contact investigation. Parents or guardians usually are the best informants. Such persons are termed associates. Attention focuses on ill associates who have symptoms of TB disease. A source-case investigation should begin with the closest associates (e.g., household members).

Limited data are needed for assessing the productivity of source-case investigations. These data include the number of index patients investigated for their sources, the number of associates screened for TB disease, and the number of times that a source is found.

Other Topics

Cultural Competence

Culture refers to the integrated pattern of knowledge, beliefs, and behavior that is passed from one generation to another (160), including how persons act and interact. If contact investigations are to be productive, cultural differences must be respected and understood. Cultural competence is the knowledge and interpersonal skills that allow health-care providers to appreciate and work with persons from cultures other than their own. It involves awareness of cultural differences, self-awareness, and sensitivity to a patient's culture and adaptation skills.

Language and culture are important factors in TB contact investigations. The ability to understand cultural norms and to bridge the gaps that exist between cultures requires training and experience. Influencing patients to participate in a contact investigation increasingly depends on the cultural competency of the health-care worker. Training that is derived from the National Standards for Culturally and Linguistically Appropriate Services in Health Care is recommended (161).

Language interpreters need basic knowledge regarding TB, transmission, contact investigations, and the medical care of contacts. Patient confidentiality is a critical element of training. The use of family-member interpreters is discouraged. The majority of family members do not have a medical orientation. Patients might feel reluctant to reveal contacts of a family member.

Social Network Analysis

Social network analysis might offer an effective way to list TB contacts and assign priorities to them (162--166). Social network analyses have been tested retrospectively on TB outbreak investigations (126,167--170) and contact investigations (171,172). However, the use of social network analysis to improve contact investigations has not been tested prospectively, the methods might require additional labor, and further operational research is needed.

Use of Blood Tests for the Detection of Latent M. tuberculosis Infection

The majority of experience with diagnosing M. tuberculosis infection, especially LTBI, in contacts has been with the TST. Newly released blood tests now have potential use for this purpose. The initial QuantiFERON®-TB test (QFT) is a whole blood assay that measures IFN-g release in response to purified protein derivative (PPD). Good agreement was reported with the skin test in healthy adults being tested for LTBI, and QFT was approved by the U.S. Food and Drug Administration (FDA) (173,174). Data are insufficient to demonstrate the accuracy of QFT test for testing contacts, and it was not recommended for this situation (175).

Recently, QFT-G was approved by FDA for use as an in vitro diagnostic to aid in diagnosing M. tuberculosis infection, including both LTBI and TB disease. This test detects the release of IFN-g from lymphocytes of sensitized persons when their blood is incubated with peptide mixtures simulating two M. tuberculosis proteins called ESAT-6 and CFP-10. These proteins are secreted by all M. tuberculosis and pathogenic M. bovis strains, but are absent from all BCG vaccine strains and commonly encountered non-tuberculous mycobacteria. Therefore, QFT-G offers the possibility of detecting M. tuberculosis infection with greater specificity than has been possible previously with tests that used tuberculin PPD as the TB antigen (175,176).

CDC recommends that QFT-G can be used in all circumstances in which the TST is currently used, including contact investigations (177). QFT-G can be used in place of and not in addition to the TST. A positive QFT-G result should prompt the same evaluation and management as a positive TST. No reason typically exists to follow a positive QFT-G with a TST. For persons with recent contact to infectious TB, negative QFT-G results typically should be confirmed with a repeat test performed 8--10 weeks after the end of exposure. Studies to identify the most appropriate times to re-test contacts with QFT-G have not been reported. Until more specific data are available, the timing of QFT-G testing should be similar to that used for the TST.

Concern has been expressed that the QFT-G test might be somewhat less sensitive than the TST in detecting LTBI (177). As with a negative TST, a negative QFT-G result alone should not be used to exclude M. tuberculosis infection in severely immunosuppressed adults, children aged <5 years, or patients about to undergo treatment with TNF-a inhibitors, in whom the consequences of accepting a false-negative result could be especially severe.

Another blood test for detection of infection, the ELISPOT test (marketed as T-SPOT-TB), is similar in principle to QFT ELISPOT results correlate with TB exposure risk better than skin test results for contacts of pulmonary TB patients), and like QFT-G, it appears able to differentiate between BCG vaccination and M. tuberculosis infection (178,179). ELISPOT has not yet been approved for use in the United States.

Additional resources regarding tuberculosis (TB) contact investigations are available from the following organizations:

  • CDC, National Center for HIV, STD, and TB Prevention, Division of Tuberculosis Elimination (available at http://www.cdc.gov/nchstp/tb)
    --- Self-Study Modules on Tuberculosis 6--9 [Module 6: Contact Investigations]
    --- Effective TB Interviewing for TB Contact Investigations
    --- Effective TB Interviewing for Contact Investigation: Facilitator-Led Training Guide
    --- Effective TB Interviewing for Contact Investigation: Facilitator-Self-Study Modules
    --- Patient Education Booklet, "Contact Investigations" (Languages: English, Tagalog, Vietnamese, and Spanish)
    --- TB Education and Training resources Web Site (available at http://www.findTBresources.org);
  • Northeastern National Tuberculosis Center (available at http://www.umdnj.edu/ntbcweb)
    --- Performance Guidelines for Contact Investigation: The TB Interview---A Supervisor's Guide for the Development and Assessment of Interviewing Skills
    --- TB Interviewing for Contact Investigation: A Practical Resource for the Healthcare Worker
    --- TB Simulated Patients: A Training Resource for the Contact Investigation Interview
    --- Performance Guidelines: A Supervisor's Guide for the Development and Assessment of Field Investigation Skills
    --- TB Field Investigation: A Resource for the Investigator
    --- Conducting a TB-Education Session as Part of the Congregate Setting Investigation
    --- Evaluating Congregate Setting Investigations in Tuberculosis Control;
  • Charles P. Felton Model TB Center (available at http://www.harlemtbcenter.org)
    --- Addressing HIV/AIDS Issues in TB Contact Investigations;
  • Francis J. Curry National Tuberculosis Center (available at http://www.nationaltbcenter.edu)
    --- Contact Investigation in a Worksite Toolbox
    --- Quality Improvement for TB Case Management: An Online Course
    --- Making the Connection: An Introduction to Interpretation Skills for TB Control
    --- Facilitating TB Outreach: Community Workers and Hard-To-Reach TB Populations;
  • Southeastern National Tuberculosis Center (available at http://http://SNTC.medicine.ufl.edu); and
  • Heartland National Tuberculosis Center (available at http://www.heartlandtbcenter.edu).

Acknowledgments

The following persons provided vital assistance in the preparation of this report: John Jereb, MD, Philip Lobue, MD, Michael F. Iademarco, MD, Division of TB Elimination; Terrence L. Chorba, MD, Ronald O. Valdiserri, MD, National Center for HIV, STD, and TB Prevention, CDC.

References

  1. Ferebee SH, Mount FW. Tuberculosis morbidity in a controlled trial of the prophylactic use of isoniazid among household contacts. Am Rev Respir Dis 1962;85:490--510.
  2. Hsu KHK. Contact investigation: a practical approach to tuberculosis eradication. Am J Pub Health 1963;53:1761--9.
  3. CDC. Essential components of a tuberculosis prevention and control program. MMWR 1995;44(No. RR-11):1--17.
  4. American Thoracic Society. Guidelines for the investigation and management of tuberculosis contacts. Am Rev Resp Dis 1976;114:1--5.
  5. Etkind SC. Contact tracing in tuberculosis. In: Reichman LB, Hershfield ES, eds. Tuberculosis: a comprehensive international approach. New York, NY: Marcel Dekker, Inc; 1993:275--89.
  6. CDC. Targeted tuberculin testing and treatment of latent tuberculosis infection. MMWR 2000;49(No. RR-6):1--51.
  7. CDC. Adverse event data and revised American Thoracic Society/CDC recommendations against the use of rifampin and pyrazinamide for treatment of latent tuberculosis infection---United States, 2003. MMWR 2003;52:735--9.
  8. Riley RL, Mills CC, O'Grady F, Sultan LU, Wittstadt F, Shivpuri DN. Infectiousness of air from a tuberculosis ward. Am Rev Respir Dis 1962;85:511--25.
  9. Braden CR. Infectiousness of a university student with laryngeal and cavitary tuberculosis. Clin Infect Dis 1995;21:565--70.
  10. Conde MB, Loivos AC, Rezende VM, et al. Yield of sputum induction in the diagnosis of pleural tuberculosis. Am J Respir Crit Care Med 2003;167:723--5.
  11. Hutton MD, Stead WW, Cauthen GM, Bloch AB, Ewing WM. Nosocomial transmission of tuberculosis associated with a draining abscess. J Infect Dis 1990;161:286--95.
  12. Templeton GL, Illing LA, Young L, Cave D, Stead WW, Bates JH. The risk for transmission of Mycobacterium tuberculosis at the bedside and during autopsy. Ann Intern Med 1995;122:922--5.
  13. Sterling TR, Pope DS, Bishai WR, Harrington S, Gershon RR, Chaisson RE. Transmission of Mycobacterium tuberculosis from a cadaver to an embalmer. N Engl J Med 2000;342:246--8.
  14. Lauzardo M, Lee P, Duncan H, Hale Y. Transmission of Mycobacterium tuberculosis to a funeral director during routine embalming. Chest 2001;119:640--2.
  15. Catanzaro A. Nosocomial tuberculosis. Am Rev Respir Dis 1982; 125:559--62.
  16. Bailey WC, Gerald LB, Kimerling ME, et al. Predictive model to identify positive tuberculosis skin test results during contact investigations. JAMA 2002;287:996--1002.
  17. Marks SM, Taylor Z, Qualls NL, Shrestha-Kuwahara RJ, Wilce MA, Nguyen CH. Outcomes of contact investigations of infectious tuberculosis patients. Am J Respir Crit Care Med 2000;162:2033--8.
  18. Loudon RG, Williamson J, Johnson JM. An analysis of 3,485 tuberculosis contacts in the city of Edinburgh during 1954--1955. Am Rev Tuberc 1958;77:623--43.
  19. Liippo KK, Kulmala K, Tala EO. Focusing tuberculosis contact tracing by smear grading of index cases. Am Rev Respir Dis 1993;148:235--6.
  20. Menzies D. Issues in the management of contacts of patients with active pulmonary tuberculosis. Can J Public Health 1997;88:197--201.
  21. Madhi F, Fuhrman C, Monnet I, et al. Transmission of tuberculosis from adults to children in a Paris suburb. Pediatr Pulmonol 2002; 34:159--63.
  22. Perlman DC, El-Sadr WM, Nelson ET, et al. Variation of chest radiographic patterns in pulmonary tuberculosis by degree of human immunodeficiency virus--related immunosuppression. Clin Infect Dis 1997;25:242--6.
  23. CDC. Tuberculosis outbreak in a community hospital---District of Columbia, 2002. MMWR 2004;53:214--6.
  24. Loudon RG, Spohn SK. Cough frequency and infectivity in patients with pulmonary tuberculosis. Am Rev Respir Dis 1969;99:109--11.
  25. Bates JH, Potts WE, Lewis M. Epidemiology of primary tuberculosis in an industrial school. N Engl J Med 1965;272:714--7.
  26. Mangura BT, Napolitana EC, Passannante MR, McDonald RJ, Reichman LB. Mycobacterium tuberculosis miniepidemic in a church gospel choir. Chest 1998;113:234--7.
  27. Loudon RG, Roberts RM. Singing and the dissemination of tuberculosis. Am Rev Respir Dis 1968;98:297--300.
  28. Lawrence RM. Tuberculosis in children. In: Rom WN, Garay SM, eds. Tuberculosis. Boston, MA: Little, Brown, and Company; 1996.
  29. Curtis AB, Ridzon R, Vogel R, et al. Extensive transmission of Mycobacterium tuberculosis from a child. N Engl J Med 1999;341:1491--5.
  30. Garay SM. Tuberculosis and the human immunodeficiency virus infection. In: Rom WN, Garay SM, eds. Tuberculosis. Boston, MA: Little, Brown, and Company; 1996.
  31. Carvalho AC, DeRiemer K, Nunes ZB, et al. Transmission of Mycobacterium tuberculosis to contacts of HIV-infected tuberculosis patients. Am J Respir Crit Care Med 2001;164:2166--71.
  32. Cruciani M, Malena M, Bosco O, Gatti G, Serpelloni G. The impact of human immunodeficiency virus type 1 on infectiousness of tuberculosis: a meta-analysis. Clin Infect Dis 2001;33:1922--30.
  33. Dietze R, Teixeira L, Rocha LMC, et al. Safety and bactericidal activity of rifalazil in patients with pulmonary tuberculosis. Clin Infect Dis 2001;45:1972--6.
  34. Gunnels JJ, Bates JH, Swindoll H. Infectivity of sputum-positive tuberculous patients on chemotherapy. Am Rev Respir Dis 1974; 109:323--30.
  35. Riley RL, Moodie AS. Infectivity of patients with pulmonary tuberculosis in inner city homes. Am Rev Respir Dis 1974;110:810--2.
  36. Sultan L, Nyka W, Mills C, O'Grady F, Wells W, Riley RL. Tuberculosis disseminators: a study of the variability of aerial infectivity of tuberculosis patients. Am Rev Respir Dis 1960;82:359--69.
  37. CDC. Update: nucleic acid amplification tests for tuberculosis. MMWR 2000;49:593--4.
  38. Wilce M, Shrestha-Kuwahara R, Taylor Z, Qualls N, Marks S. Tuberculosis contact investigation policies, practices, and challenges in 11 U.S. communities. J Public Health Management Practices 2002;8:69--78.
  39. CDC. HIPPA privacy rule and public health: guidance from CDC and the US Department of Health and Human Services. MMWR 2003;52(S-1):1--12.
  40. Reichler MR, Reves R, Bur S, et al. Evaluation of investigations conducted to detect and prevent transmission of tuberculosis. JAMA 2002;287:991--5.
  41. California Department of Health Services, California Tuberculosis Controllers Association. Contact investigation guidelines. Berkeley, CA: California Department of Health Services; 1998.
  42. CDC. Guidelines for preventing the transmission of Mycobacterium tuberculosis in health-care facilities, 1994. MMWR 1994;43 (No. RR-13):1--132.
  43. CDC. Self-study modules on tuberculosis: contact investigations for tuberculosis. Atlanta, GA; US Department of Health and Human Services, Public Health Service, CDC; 1999.
  44. Bock NN, Mallory JP, Mobley N, DeVoe B, Taylor BB. Outbreak of tuberculosis associated with a floating card game in the rural south: lessons for tuberculosis contact investigations. Clin Infect Dis 1998;27:1221--6.
  45. Golub JE, Cronin WA, Obasanjo OO, et al. Transmission of Mycobacterium tuberculosis through casual contact with an infectious case. Arch Intern Med 2001;161:2254--8.
  46. Menzies D. Interpretation of repeated tuberculin tests. Boosting, conversion, and reversion. Am J Respir Crit Care Med 1999;159:15--21.
  47. Rose CE, Zerbe GO, Lantz SO, Bailey WC. Establishing priority during investigation of tuberculosis contacts. Am Rev Respir Dis 1979;119:603--9.
  48. Capewell S, Leitch AG. The value of contact procedures for tuberculosis in Edinburgh. Br J Dis Chest 1984;78:317--29.
  49. Rouillon A, Perdrizet S, Parrot R. Transmission of tubercle bacilli: the effects of chemotherapy. Tubercle 1976;57:275--99.
  50. Jereb J, Etkind SC, Joglar OT, Moore M, Taylor Z. Tuberculosis contact investigations: outcomes in selected areas of the United States, 1999. Int J Tuberc Lung Dis 2003;7:S384--90.
  51. Stead WW, Senner JW, Reddick WT, Lofgren JP. Racial differences in susceptibility to infection by Mycobacterium tuberculosis. N Engl J Med 1990;322:422--7.
  52. Comstock G. Tuberculosis in twins: a re-analysis of the Prophit Survey. Am Rev Respir Dis 1978;117:621--4.
  53. Grzybowski S, Barnett, GD, Styblo K. Contacts of cases of active pulmonary tuberculosis. Bull Int Union Tuberc 1975;50:90--106.
  54. Krishna Murthy VV, Nair SS, Gothi GD, Chakraborty AK. Incidence of tuberculosis among newly infected population and in relation to the duration of infected status. Ind J Tub 1976;23:3--7.
  55. Starke JR. Tuberculosis in infants and children. In: Schlossberg D, ed. Tuberculosis and nontuberculous mycobacterial infections. 4th ed. Philadelphia, PA: W.B. Saunders Company; 1999.
  56. Comstock GW, Cauthen GM. Epidemiology of tuberculosis. In: Reichman LB, Hershfield ES, eds. Tuberculosis: a comprehensive international approach. New York, NY: Marcel Dekker, Inc.; 1993.
  57. American Academy of Pediatrics/Committee on Infectious Diseases. Tuberculosis. In: Pickering LK, ed. 2003 redbook: report of the Committee on Infectious Diseases. 26th ed. Elk Grove Village, IL: American Academy of Pediatrics; 2003:642--60.
  58. Iseman MD. Pediatric tuberculosis. In: A clinician's guide to tuberculosis. Philadelphia, PA: Lippincott Williams and Wilkins; 2000.
  59. American Thoracic Society, CDC, Infectious Diseases Society of America. Controlling tuberculosis in the United States: recommendations from the American Thoracic Society, CDC, and the Infectious Disease Society of America. MMWR 2005;54(No. RR-12).
  60. Cohn DL, El-Sadr WM. Treatment of latent tuberculosis infection. In: Reichman LB, Hershfield ES, eds. Tuberculosis: a comprehensive international approach. New York, NY: Marcel Dekker, Inc.; 2000.
  61. Markowitz N, Hansen NI, Hopewell PC, et al. Incidence of tuberculosis in the United States among HIV-infected persons. Ann Intern Med 1997;126:123--32.
  62. Daley CL, Small PM, Schecter GK, et al. An outbreak of tuberculosis with accelerated progression among persons infected with the human immunodeficiency virus: an analysis using restriction-fragment-length polymorphisms. N Engl J Med 1992;326:231--5.
  63. CDC. Nosocomial transmission of multidrug-resistant tuberculosis among HIV-infected persons---Florida and New York, 1988--1991. MMWR 1991;40:585--91.
  64. Fischl MA, Uttamchandani RB, Daikos GL, et al. An outbreak of tuberculosis caused by multiple-drug-resistant tubercle bacilli among patients with HIV infection. Ann Intern Med 1992;117:177--83.
  65. Gardam MA, Keystone EC, Menzies R, et al. Anti-tumor necrosis factor agents and tuberculosis risk: mechanisms of action and clinical management. Lancet 2003;3:148--55.
  66. Palmer CE, Jablon S, Edwards PQ. Tuberculosis morbidity of young men in relation to tuberculin sensitivity and body build. Am Rev Tuberc 1957;76:517--39.
  67. Paul R. Silicosis in northern Rhodesia copper miners. Arch Environ Health 1961;2:96--109.
  68. Westerholm P, Ahlmark A, Maasing R, Segelberg I. Silicosis and risk of lung cancer or lung tuberculosis: a cohort study. Environ Res 1986;41:339--50.
  69. Pablos Mendez A, Blustein J, Knirsch CA. The role of diabetes mellitus in the higher prevalence of tuberculosis among Hispanics. Am J Public Health 1997;87:574--9.
  70. Boucot KR, Dillon ES, Cooper DA, Meier P, Richardson R. Tuberculosis among diabetics: the Philadelphia Survey. Am Rev Tuberc 1952;65:1--50.
  71. Lundin AP, Adler AJ, Berlyne GM, Friedman EA. Tuberculosis in patients undergoing maintenance hemodialysis. Am J Med 1979;67:597--602.
  72. Chia S, Karim M, Elwood RK, FitzGerald JM. Risk of tuberculosis in dialysis patients: a population-based study. Int J Tuberc Lung Dis 1998;2:989--91.
  73. Thorn PA, Brookes VS, Waterhouse JA. Peptic ulcer, partial gastrectomy, and pulmonary tuberculosis. Br Med J 1956;1:603--8.
  74. Snider DE. Tuberculosis and gastrectomy. Chest 1985;87:414--5.
  75. Pickleman JR, Evans LS, Kane JM, Freeark RJ. Tuberculosis after jejunoileal bypass for obesity. JAMA 1975;234:744.
  76. Bruce RM, Wise L. Tuberculosis after jejunoileal bypass for obesity. An Intern Med 1977;87:574--6.
  77. Riley EC, Murphy G, Riley RL. Airborne spread of tuberculosis in a suburban elementary school. Am J Epidemiol 1978;107:421--32.
  78. Nardell EA, Keegan J, Cheney SA, Etkind SC. Airborne infection: theoretical limits of protection achievable by building ventilation. Am Rev Respir Dis 1991;144:302--6.
  79. Gammaitoni L, Nucci MC. Using a mathematical model to evaluate the efficacy of TB control measures. Emerg Infect Dis 1997;3:335--42.
  80. Stead WW. Management of health care workers after inadvertent exposure to tuberculosis: a guide for the use of preventive therapy. Ann Intern Med 1995;123:906--12.
  81. Rieder HL. Risk of travel-associated tuberculosis. Clin Infect Dis 2001;33:1393--6.
  82. Houk VH, Baker JH, Sorensen K, Kent DC. The epidemiology of tuberculosis infection in a closed environment. Arch Environ Health 1968;16:26--35.
  83. Houk VH, Kent DC, Baker JH, Sorensen K, Hanzel GD. The Byrd study: in-depth analysis of a micro-outbreak of tuberculosis in a closed environment. Arch Environ Health 1968;16:4--6.
  84. Gerald LB, Tang S, Bruce F, et al. A decision tree for tuberculosis contact investigation. Am J Respir Crit Care Med 2002;166:1122--7.
  85. Kenyon TA, Valway SE, Ihle WW, Onorato IM, Castro KG. Transmission of multidrug-resistant Mycobacterium tuberculosis during a long airplane flight. N Engl J Med 1996;334:933--8.
  86. Driver CR, Valway SE, Morgan WM, Onorato IM, Castro KG. Transmission of Mycobacterium tuberculosis associated with air travel. JAMA 1994;272:1031--5.
  87. World Health Organization. Tuberculosis and air travel: guidelines for prevention and control. Geneva, Switzerland: World Health Organization; 1998.
  88. CDC. Exposure of passengers and flight crew to Mycobacterium tuberculosis on commercial aircraft, 1992--1995. MMWR 1995;44:137--40.
  89. CDC. Essential components of a tuberculosis prevention and control program. MMWR 1995;44(No. RR-11):1--16.
  90. Ferebee SH. Controlled chemoprophylaxis trials in tuberculosis: a general review. Adv Tuberc Res 1970;17:28--106.
  91. Sutherland I. The ten-year incidence of clinical tuberculosis following "conversion" in 2550 individuals aged 14 to 19 years. Tuberculosis Surveillance Research Unit progress report. The Hague, Netherlands: Royal Netherlands Tuberculosis Association (KNCV); 1968.
  92. CDC. Reported tuberculosis in the United States, 2002. Atlanta, GA: US Department of Health and Human Services, CDC; 2003.
  93. Fine PEM. Variation in protection by BCG: implications of and for heterologous immunity. Lancet 1995;346:1339--45.
  94. CDC. The role of BCG vaccine in the prevention and control of tuberculosis in the United States: a joint statement by the Advisory Council for the Elimination of Tuberculosis and the Advisory Committee on Immunization Practices. MMWR 1996;45(No. RR-4):1--18.
  95. Huebner RE, Schein MF, Bass JB. The tuberculin skin test. Clin Infect Dis 1993;17:968--75.
  96. CDC. Reported tuberculosis in the United States, 2003. Atlanta, GA: U.S. Department of Health and Human Services, CDC; 2004.
  97. CDC. Guidelines for national human immunodeficiency virus case surveillance, including monitoring for human immunodeficiency virus infection and acquired immunodeficiency syndrome. MMWR 1999;48(No. RR-13):1--28.
  98. CDC. Missed opportunities for prevention of tuberculosis among persons with HIV infection---United States, 1996--1997. MMWR 2000;49:685--7.
  99. Reichler MR, Bur S, Reves R, et al. Results of testing for human immunodeficiency virus infection among recent contacts of infectious tuberculosis cases in the United States. Int J Tuber Lung Dis 2003;7:S471--8.
  100. CDC. Revised guidelines for HIV counseling, testing, and referral. MMWR 2001;50(No. RR-19):1--58.
  101. CDC. Prevention and treatment of tuberculosis among patients infected with human immunodeficiency virus: principles of therapy and revised recommendations. MMWR 1998;47(No. RR-20):1--51.
  102. Edwards LB, Palmer CE, Magnus K. BCG vaccination: studies by the WHO Tuberculosis Research Office, Copenahgen. Geneva, Switzerland: World Health Organization; 1953.
  103. Griep WA. De tuberculinreacti [Dutch]. The Hague, Netherlands: Royal Netherlands Tuberculosis Association (KNCV); 1957.
  104. Wasz-Hockert O. On the period of incubation in tuberculosis. Ann Med Fenn 1947;96:764--72.
  105. Wallgren A. The time-table of tuberculosis. Tuberc 1948;29:245--51.
  106. Poulsen A. Some clinical features of tuberculosis: I. Incubation period. Acta Tuberc Scand 1950;24:311--46.
  107. Dunlap NE, Bass J, Fujiwara P, et al. Diagnostic standards and classification of tuberculosis in adults and children. Am J Respir Crit Care Med 2000;161:1376--95.
  108. Cauthen GM, Snider DE, Onorato IM. Boosting of tuberculin sensitivity among Southeast Asian refugees. Am J Respir Crit Care Med 1994;149:1597--600.
  109. US Department of Health and Human Services. Healthy people 2010. 2nd ed. With understanding and improving health and objectives for improving health [2 vols.]. Washington, DC, US Department of Health and Human Services; 2000.
  110. Reichler MR, Reves R, Bur S, et al. Treatment of latent tuberculosis infection in contacts of new tuberculosis cases in the United States. South Med J 2002;95:414--20.
  111. Lincoln EM, Sewell EM. Tuberculosis in children. New York, NY: McGraw-Hill Book Company, Inc.; 1963.
  112. CDC. Management of persons exposed to multidrug-resistant tuberculosis. MMWR 1992;41(No. RR-11):59--71.
  113. American Thoracic Society, CDC, Infectious Diseases Society of America. Control of tuberculosis in the United States. Am Rev Resp Dis 1992;146:1623--33.
  114. Institute of Medicine. Ending neglect: the elimination of tuberculosis in the United States. Washington, DC: National Academy Press; 2000.
  115. Etkind SC, Veen J. Contact follow-up in high- and low-prevalence countries. In: Reichman LB, Hershfield ES, eds. Tuberculosis: a comprehensive international approach. New York, NY: Marcel Dekker, Inc.; 2000.
  116. CDC. Aggregate reports for tuberculosis program evaluation: training manual and user's guide. Atlanta, GA: US Department of Health and Human Services, CDC; 2005. Available at http://www.cdc.gov/nchstp/tb/pubs/PDF/ARPEs_manual.pdf.
  117. Arias KM. Collecting, organizing, and displaying epidemiologic data. In: Quick reference to outbreak investigation and control in health care facilities. Gaithersburg, MD: Aspen Publishers; 2000.
  118. CDC. Framework for program evaluation in public health. MMWR 1999;48(No. RR-11):1--40.
  119. National Center for Health Statistics. NCHS staff manual on confidentiality. Hyattsville, MD: US Department of Health and Human Services, Public Health Service, National Center for Health Statistics; 1984.
  120. Public law 104-191. Section 164.512. Available at http://aspe.hhs.gov/pl104191.htm.
  121. CDC. Self-study modules on tuberculosis: confidentiality in tuberculosis control. Atlanta, GA: US Department of Health and Human Services, Public Health Service, CDC; 1999.
  122. National TB Controllers Association/CDC Advisory Group on Tuberculosis Genotyping. Guide to the application of genotyping to tuberculosis prevention and control. Atlanta, GA: US Department of Health and Human Services, CDC; 2004.
  123. Crawford JT. Genotyping in contact investigations: a CDC perspective. Int J Tuberc Lung Dis 2003;7:S453--7.
  124. Daley CL, Kawamura LM. The role of molecular epidemiology in contact investigations: a US perspective. Int J Tuberc Lung Dis 2003; 7:S458--62.
  125. Lambregts-van Weezenbeek CS, Sebek MM, van Gerven PJ, et al. Tuberculosis contact investigation and DNA fingerprint surveillance in The Netherlands: 6 years' experience with nation-wide cluster feedback and cluster monitoring. Int J Tuberc Lung Dis 2003;7:S463--70.
  126. McElroy PD, Rothenberg RB, Varghese R, et al. A network-informed approach to investigating a tuberculosis outbreak: implications for enhancing contact investigations. Int J Tuberc Lung Dis 2003;7:S486--493.
  127. American Thoracic Society, CDC, Infectious Diseases Society of America. Treatment of tuberculosis. MMWR 2003;52(No. RR-11):1--77.
  128. Valway SE, Sanchez MPC, Shinnick TF, et al. An outbreak involving extensive transmission of a virulent strain of Mycobacterium tuberculosis. N Engl J Med 1998;338:633--9.
  129. Yusuf HR, Braden CR, Greenberg AJ, Weltman AC, Onorato IM, Valway SE. Tuberculosis transmission among five school bus drivers and students in two New York counties. Pediatrics 1997;100:E9.
  130. Prabhakar R, Venkataraman P, Vallishayee RS, et al. Virulence for guinea pigs of tubercle bacilli isolated from the sputum of participants in the BCG trial, Chingleput District, South India. Tubercle 1987;68:3--17.
  131. CDC. Prevention and control of tuberculosis in correctional facilities: recommendations of the Advisory Council for the Elimination of Tuberculosis. MMWR 1996;45(No. RR-8):1--27.
  132. Valway SE, Richards SB, Kovacovich J, Greifinger RB, Crawford JT, Dooley SW. Outbreak of multi-drug-resistant tuberculosis in a New York State prison, 1991. Am J Epidemiol 1994;140:113--22.
  133. CDC. Probable transmission of multidrug-resistant tuberculosis in a correctional facility---California. MMWR 1993;42:48--51.
  134. Jones TF, Craig AS, Valway SE, Woodley CL, Schaffner W. Transmission of tuberculosis in a jail. Ann Intern Med 1999;131:557--63.
  135. Spradling P, Drociuk D, McLaughlin S, et al. Drug-drug interactions in inmates treated for human immunodeficiency virus and Mycobacterium tuberculosis infection or disease: an institutional tuberculosis outbreak. Clin Infect Dis 2002;35:1106--12.
  136. CDC. Guidelines for environmental infection control in health-care facilities: recommendations of CDC and the Healthcare Infection Control Practices Advisory Committee (HICPAC). MMWR 2003;52(No. RR-10):1--42.
  137. CDC. Prevention and control of tuberculosis among homeless persons: recommendations of the Advisory Council for the Elimination of Tuberculosis. MMWR 1992;41(No. RR-5):13--21.
  138. CDC. Tuberculosis among residents of shelters for the homeless---Ohio, 1990. MMWR 1991;40:869--71, 877.
  139. McElroy PD, Southwick KL, Fortenberry ER, et al. Outbreak of tuberculosis among homeless persons coinfected with human immunodeficiency virus. Clin Infect Dis 2003;36:1305--12.
  140. Yun LW, Reves RR, Reichler MR, et al. Outcomes of contact investigation among homeless persons with infectious tuberculosis. Int J Tuberc Lung Dis 2003;7:S405--11.
  141. Houk VN. Spread of tuberculosis via recirculated air in a naval vessel: the Byrd study. Ann N Y Acad Sci 1980;353:10--24.
  142. DiStasio AJ, Trump DH. The investigation of a tuberculosis outbreak in the closed environment of a U.S. navy ship, 1987. Mil Med 1990;155:347--51.
  143. Moore M, Valway SE, Ihle W, Onorato IM. A train passenger with pulmonary tuberculosis: evidence of limited transmission during travel. Clin Infect Dis 1999;28:52--6.
  144. Rogers EFH. Epidemiology of an outbreak of tuberculosis among school children. Public Health Rep 1962;77:401--9.
  145. Miller MA, Valway S, Onorato IM. Tuberculosis risk after exposure on airplanes. Tubercle Lung Dis 1996;77:414--9.
  146. Kline SE, Hedemark LL, Davies SF. Outbreak of tuberculosis among regular patrons of a neighborhood bar. N Engl J Med 1995;333:222--7.
  147. CDC. Crack cocaine use among persons with tuberculosis---Contra Costa County, California, 1987--1990. MMWR 1991;40:485--9.
  148. CDC. Prevention and control of tuberculosis in migrant farm workers: recommendations of the Advisory Council for the Elimination of Tuberculosis. MMWR 1992;41(No. RR-10):1--11.
  149. Fanning A, Edwards S. Mycobacterium bovis infection in human beings in contact with elk (Cervus elaphus) in Alberta, Canada. Lancet 1991;338:1253--5.
  150. American Academy of Pediatrics/Committee on Infectious Diseases. Tuberculosis. In: Pickering LK, ed. 2000 red book: report of the Committee on Infectious Diseases. 25th ed. Elk Grove Village, IL: American Academy of Pediatrics; 2000:595, 611.
  151. CDC. Prevention and control of tuberculosis in facilities providing long-term care to the elderly: recommendations of the Advisory Committee for the Elimination of Tuberculosis. MMWR 1990;39 (No. RR-10):7--20.
  152. Lobato MN, Mohle-Boehtani JC, Royce SE. Missed opportunities for preventing tuberculosis among children younger than five years of age. Pediatrics 2000;6:E75.
  153. Driver CR, Luallen JJ, Good WE, Valway SE, Frieden TR, Onorato IM. Tuberculosis in children younger than five years old: New York City. Pediatr Infect Dis J 1995;14:112--7.
  154. Kimerling ME, Vaughn ES, Dunlap NE. Childhood tuberculosis in Alabama: epidemiology of disease and indicators of program effectiveness, 1983 to 1993. Pediatr Infect Dis J 1995;14:678--84.
  155. Watchi R, Kahlstrom E, Vachon LA, Barnes PF. Pediatric tuberculosis: clinical presentation and contact investigation at an urban medical center. Respiration 1998;65:192--4.
  156. Lobato MN, Royce SE, Mohle-Boetani JC. Yield of source-case and contact investigations in identifying previously undiagnosed childhood tuberculosis. Int J Tuberc Lung Dis 2003;7:S391--6.
  157. Soren K, Saiman L, Irigoyen M, Gomez-Duarte C, Levison MJ, McMahon DJ. Evaluation of household contacts of children with positive tuberculin skin tests. Pediatr Infect Dis J 1999;18:949--55.
  158. Ford J, Boutotte J, Etkind S, Nardell E. Source case investigation in Massachusetts children under age 5 [Abstract]. Am J Respir and Crit Care Med 2000;161:A298.
  159. Besser RE, Pakiz B, Schulte JM, et al. Risk factors for positive mantoux tuberculin skin tests in children in San Diego, California: evidence for boosting and possible foodborne transmission. Pediatrics 2001;108:305--10.
  160. Kleinman A. Patients and healers in the context of culture: an exploration of the borderland between anthropology, medicine, and psychiatry. Berkeley, CA: University of California Press; 1980.
  161. US Department of Health and Human Services. National standards for culturally and linguistically appropriate services in health care: final report. Rockville, MD: US Department of Health and Human Services, Office of Minority Health; 2001. Available at http://www.omhrc.gov/omh/programs/2pgprograms/finalreport.pdf.
  162. MacQueen K. Social network analysis techniques for contact investigation [Presentation]. National Tuberculosis Controllers Workshop. Atlanta, GA; August 30--September 1, 2000.
  163. Israel BA. Social networks and health status: linking theory, research, and practices. Patient Couns Health Educ 1982;4:65--79.
  164. Morris M, Kretzschmar M. Concurrent partnerships and transmission dynamics in networks. Social Networks 1995;17:299--318.
  165. Bell DC, Montoya ID, Atkinson JS, Yang SJ. Social networks and forecasting the spread of HIV infection. J Acquir Immune Defic Syndr 2002;31:218--29.
  166. Rothenberg RB, Long DM, Sterk CE, et al. The Atlanta Urban Networks Study: a blueprint for endemic transmission. AIDS 2000;14:2191--200.
  167. CDC. HIV-related tuberculosis in a transgender network---Baltimore, Maryland and New York City Area, 1998--2000. MMWR 2000;49:317--20.
  168. Fitzpatrick LK, Hardacker WH, Agerton T, et al. A preventable outbreak of tuberculosis investigated through an intricate social network. Clin Infect Dis 2001;33:1801--6.
  169. Klovdahl AS, Graviss EA, Yaganehdoost A, et al. Networks and tuberculosis: an undetected community outbreak involving public places. Soc Sci Med 2001;52:681--94.
  170. CDC. Cluster of tuberculosis cases among exotic dancers and their close contacts---Kansas, 1994--2000. MMWR 2001;50:291--3.
  171. Jeske L. Social networking in contact investigation: source case investigation, Tacoma-Pierce County, Washington State [Poster]. Presented at the National Tuberculosis Controllers Workshop, Atlanta, GA; August 30--September 1, 2000.
  172. Gournis E. Going beyond the traditional contact investigation circle in San Francisco [Poster]. Presented at the National Tuberculosis Controllers Workshop, Atlanta GA.; August 30--September 1, 2000.
  173. Mazurek GH, LoBue PA, Daley CL, et al. Comparison of a whole-blood interferon gamma assay with tuberculin skin testing for detecting latent Mycobacterium tuberculosis infection. JAMA 2001; 286:1740--7.
  174. Guidelines for using the QuantiFERON®-TB test for diagnosing latent Mycobacterium tuberculosis infection. MMWR 2003;52 (No. RR-2):15--8.
  175. Mori T, Sakatani M, Yamagishi F, et al. Specific detection of tuberculosis infection with an interferon-gamma based assay using new antigens. Am J Respir Crit Care Med 2004;170:59--64.
  176. Brock I, Weldingh K, Lillebaek T, Follmann F, Andersen P. Comparison of tuberculin skin test and new specific blood test in tuberculosis contacts. Am J Respir Crit Care Med 2004;170:65--9.
  177. CDC. Guidelines for using the QuantiFERON®-TB gold test for detecting Mycobacterium tuberculosis infection, United States. MMWR 2005;54 (No. RR-15):49--56.
  178. Lalvani A, Pathan AA, Durkan H, et al. Enhanced contact tracing and spatial tracking of Mycobacterium tuberculosis infection by enumeration of antigen-specific T cells. Lancet. 2001;357:2017--21.
  179. Ewer K, Deeks J, Alvarez L, et al. Comparison of T-cell-based assay with tuberculin skin test for diagnosis of Mycobacterium tuberculosis infection in a school tuberculosis outbreak. Lancet 2003;361:1168--73.

* The age-cohort effect was strong in this study, but this factor is beyond the scope of these guidelines.

National Tuberculosis Controllers Association/CDC Workgroup on Contact Investigations
Membership List, December, 2005

Co-Chairs: Jon Tilinghast, MD, Oklahoma State Department of Health, Oklahoma City, Oklahoma; Zachary Taylor, MD, Division of Tuberculosis Elimination, National Center for HIV, STD, and TB Prevention, CDC.

Members: Suzanne Banda, MPH, Evelyn Lancaster, Oregon Department of Human Resources, Portland, Oregon; Rajita Bhavaraju, MPH, Mark Wolman, MPH, Global Tuberculosis Institute, New Jersey Medical School, Newark, New Jersey; Sue Etkind, MS, Massachusetts Department of Public Health, Boston, Massachusetts; Kimberly W. Field, MSN, Lorena Jeske, MN, Washington State Department of Health, Olympia, Washington; Teresa Garrett, MS, Utah Department of Health, Salt Lake City, Utah; James M. Holcombe, MPPA, Mississippi State Department of Health, Jackson, Mississippi; Jennifer Flood, MD, Lisa Pascopella, PhD, Joan Sprinson, MPH, California Department of Health Services, Richmond, California; Dennis Minnice, MA, Chicago Department of Health, Chicago, Illinois; Jeff Taylor, MPH, Charles Wallace, PhD, Texas Department of State Health Services, Austin, Texas; Frank Wilson, MD, Arkansas Department of Health, Little Rock, Arkansas; John Jereb, MD, Nickolas DeLuca, PhD, Mary Reichler, MD, Phil LoBue, MD, Suzanne Marks, MPH, Scott McCoy, Maureen Wilce, MS, Division of Tuberculosis Elimination, National Center for HIV, STD, and TB Prevention, CDC.


Table 1

Table 1
Return to top.
Figure 1

Figure 1
Return to top.
Box 1

Box 1
Return to top.
Table 2

Table 2
Return to top.
Figure 2

Figure 2
Return to top.
Box 2

Box 2
Return to top.
Table 3

Table 3
Return to top.
Figure 3

Figure 3
Return to top.
Box 3

Box 3
Return to top.
Table 4

Table 4
Return to top.
Figure 4

Figure 4
Return to top.
Box 4

Box 4
Return to top.
Table 5

Table 5
Return to top.
Figure 5

Figure 5
Return to top.
Figure 6

Figure 6
Return to top.
Figure 7

Figure 7
Return to top.
Figure 8

Figure 8
Return to top.
Figure 9

Figure 9
Return to top.

Use of trade names and commercial sources is for identification only and does not imply endorsement by the U.S. Department of Health and Human Services.


References to non-CDC sites on the Internet are provided as a service to MMWR readers and do not constitute or imply endorsement of these organizations or their programs by CDC or the U.S. Department of Health and Human Services. CDC is not responsible for the content of pages found at these sites. URL addresses listed in MMWR were current as of the date of publication.

Disclaimer   All MMWR HTML versions of articles are electronic conversions from ASCII text into HTML. This conversion may have resulted in character translation or format errors in the HTML version. Users should not rely on this HTML document, but are referred to the electronic PDF version and/or the original MMWR paper copy for the official text, figures, and tables. An original paper copy of this issue can be obtained from the Superintendent of Documents, U.S. Government Printing Office (GPO), Washington, DC 20402-9371; telephone: (202) 512-1800. Contact GPO for current prices.

**Questions or messages regarding errors in formatting should be addressed to mmwrq@cdc.gov.

Date last reviewed: 12/9/2005

HOME  |  ABOUT MMWR  |  MMWR SEARCH  |  DOWNLOADS  |  RSSCONTACT
POLICY  |  DISCLAIMER  |  ACCESSIBILITY

Safer, Healthier People

Morbidity and Mortality Weekly Report
Centers for Disease Control and Prevention
1600 Clifton Rd, MailStop E-90, Atlanta, GA 30333, U.S.A

USA.GovDHHS

Department of Health
and Human Services